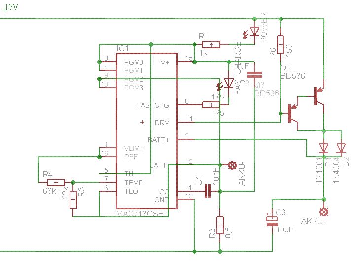
Hallo zusammen! Habe mir im Internet einen MAX713 Lade IC-Bestellt. Möchte meine selbst gebauten Car-System LKW's damit laden. Hab mir das Datenblatt angeschaut und es sind doch noch ein paar Fragen offen. Es sind bis jetzt pro LKW nur drei in Reihe geschaltete Nimh Akkus mit jeweils 950mA zu laden. Möchte zu einem späteren Zeitpunkt (wenn die Standardschaltung mal funktioniert)eine variable Ladeschaltung machen. Ich hoffe Ihr könnt mir helfen. 1. Ganz rechts im Schaltplan ist ein Bauteil "LOAD". Was ist das? 2. Ist Zeit zur Berechnung von I_Fast die tatsächlich benötigte Ladezeit oder die Timeoutzeit? 3. Können die PGM-Anschlüsse mit einem Mikrocontroller gesteuert werden oder wie realisiere ich ich dann "offene" Pins? Wie könnte man sonst eine unterschiedliche Zellenanzahl einstellen? Vielen Dank für eure Antworten. Grüße Stephan
Kann mir denn niemand helfen?! Wäre super wenn mir jemand ne Antwort geben könnte. Grüße Stephan
Stephan schrieb:
> 1. Ganz rechts im Schaltplan ist ein Bauteil "LOAD". Was ist das?
Dein Verbraucher, die "Last".
Hey ... :-D Danke für die Antwort, hab den Lader jetzt grad für 3 Zellen aufgebaut und einen R_SENSE von 0,33Ohm drin (also 3 mal 1Ohm parallel) für einen Ladestrom von 750mA! Warum zeigt mein Messgerät im Schnelllademodus nur knappe 400mA an? Ich hab die Schaltung so aufgebaut wie im oberen Beispielbild (Ausnahme Q1 ist kein 2N6109 sondern ein BD536)! Kann mir bitte jemand helfen? Wenn ich die Widerstände überbrücke, also R_SENSE 0 Ohm, dann ist der Maximalstrom 450mA!?
Wie hoch ist denn Deine Spannung vom Netzteil („DC in“ im Schaltbild)? Sie sollte mindestens 1,5 V höher sein als Deine Ladeschlussspannung.
Hi, der DRV-Pin liefert max 30mA, das könnte zu knapp sein. Die Umschaltung der Zellenzahl und der maximalen Ladezeit läßt sich mit Portpins alleine nicht bewerkstelligen. I_Fast ist wohl die maximale Ladezeit, falls vorher keine Slope detektiert wird. gk
Hey Leute schon mal vielen Dank für die Antworten! Also meine Spannung vom Netzteil beträgt 15V, da ich ja das Ladegerät später für mehrere Zellen verwenden möchte, gestestet hab ichs jetzt mit einer Zelle! Also reicht die Spannung...was allerdings sein könnte, da der DRV Ausgang nur 30mA bringt und mein Transistor eine max Versträrkung von 20 hat könnte es wirklich nur daran liegen! Und die Umschaltung zwischen den Zellen, werd ich wohl 5V SMD-Relais nehmen, dann müsst es funktionieren! Danke und Grüße Stephan
Stephan schrieb: > Und die > Umschaltung zwischen den Zellen, werd ich wohl 5V SMD-Relais nehmen Anstatt Relais könnte man auch 2 x 4:1 Multiplexer nehmen, die > 15V abkönnen. gk
Kann ich egtl. an den DRV-PIN auch 2 Transistoren in Darlingtonschaltung dranhängen? Denn mein Ausgang liefert mit nur einem Transistor einen Strom von 30mA (also das Maximale)! Wenn ich ne Darlington nutze, dann kann ich mit nem höheren Strom laden durch die höhere Verstärkung!? Grüße Stephan
> Kann ich egtl. an den DRV-PIN auch 2 Transistoren in Darlingtonschaltung > dranhängen? In der Linearreglervariante auf jeden Fall. > Wenn ich ne Darlington nutze, dann > kann ich mit nem höheren Strom laden durch die höhere Verstärkung!? Ja.
Hey Leute! Danke für eure Hilfen! Für die Leute die auch Probleme mit dem MAX713 haben bzw. ein Beispiel suchen, hab ich die Schaltung für 1 Zelle (2000mA) mit einem Ladestrom von 0,5A und einer maximalen Ladezeit von 264min bei aktivierter Voltage Slope Termination. Für mich gibt es noch zwei Fragen! Wäre super wenn sie mir noch jemand beantworten könnte. 1. Wie kann ich den IFast stufenlos einstellen? Weil ich gern verschiedene Ströme hätte! Kann ich mit einer PWM einen Transistor so steuern, dass ich z.B. exakt 0,5Ohm hab? Hätte mir jemand für so was eine Schaltungsidee? 2. Der Transistor wird schon bei dieser Schaltung extrem heiß (150°)! Hab zwar schon einen Mini-Kühlkörper dran, aber er erreich trotzdem hohe Temperaturen. Mich wundert es halt, weil im Datenblatt vom BD536 folgende Angabe steht: Total Dissipation at Tc ≤ 25 50 W Wenn ich aber nachrechne, komm ich auf folgende Leistung (15V-1,5V-0,7V)*0,5A=6,4W Warum wird der Transistor dann überhaupt so heiß? Oder hab ich einen Denkfehler drin? Vielen Dank und Grüße Stephan
Der MAX713 ist doch ungeeignet für NiMH-Akkus. Wie kommst du auf die unpassende Wahl, wo doch sonst immer und stets vom MAX712 geredet wird ? 2 1N4004 parallel ist SICHER nicht die richtige Wahl um die Strombelastbarkeit zu erhöhen, ein Darlington aus 2 Leistungstransistoren ist SICHER auf Grund des Unverständnisses über die Ströme in Darlingtonschaltungen entstanden.
Hallo MaWin! Der MAX713 ist laut Datenblatt genauso geeignet! Es sind sogar Beispiele für Nimh Akkus vorgerechnet. Siehe auch Tabelle 1 im Datenblatt. Das mit den zwei Leistungstransistoren mag ja sein, dass der eine Überflüssig ist, aber wenn man grad keinen anderen PNP Transistor zur Hand hatte, dann macht man's halt so! Die zweite Diode könnte man momentan für diese Konfiguration auch weglassen! Grüße Stephan
Stephan schrieb: > Warum wird der Transistor dann überhaupt so heiß? Oder hab ich einen > > Denkfehler drin? Stephan schrieb: > Der MAX713 ist laut Datenblatt genauso geeignet! Es sind sogar Beispiele > > für Nimh Akkus vorgerechnet. Siehe auch Tabelle 1 im Datenblatt. Hallo Stephan, Viellecht solltets Du C4 nicht weglassen. In Tabelle 1 steht: bei <C/2 nimm den 712 ... und 500mA bei 2000mAh sind C/4. Hintergrund: der 713 reagiert auf ein Absinken der Akkuspannung bei vollem Akku. Dieser tritt aber bei NiMh nicht auf (oder nur bei hohem Ladestrom..deswegen die Angaben in Tab.1)
Okay danke für den Hinweis! Dann werd ich mir wohl mal noch den MAX712 bestellen! Aber das kann doch nicht die Ursache sein, dass sobald der Schnellladevorgang beginnt der Transistor so extrem heiß wird!? Hängt das denn nicht mit der Leistung vom Transistor zusammen? Grüße Stephan
Stephan schrieb: > Okay danke für den Hinweis! Dann werd ich mir wohl mal noch den MAX712 > bestellen! Aber das kann doch nicht die Ursache sein, dass sobald der > Schnellladevorgang beginnt der Transistor so extrem heiß wird!? Hängt > das denn nicht mit der Leistung vom Transistor zusammen? Die 50W maximale Verlustleistung des Transistors sind aber auch nur bei ausreichender Kühlung zu erreichen. Ohne Kühlkörper oder mit zu kleinem Kühlkörper kann der Transistor schon weit aus geringere Verlustleistungen in Wärme nicht mehr abführen und stirbt bald den Hitzetod. Wenn du etwas googelst dann findets du diverse Kühlkörper-Rechner (z.B. [1]), die für die jeweilige Verlustleistung und thermischen Übergangswiderstände den K/W Wert des benötigten Kühlkörpers ausrechnen. Die nötigen Daten findest du im Datenblatt. Ciao, Rainer [1] http://www.alutronic.de/index.php?g=8&sg=1
Dann brauch ich wohl auch noch einen Kühlkörper :-D Aber mich wundert es trotzdem, dass er schon bei 6W so heiß wird!? Bei 40W würd ichs ja verstehen! Was macht mein Transistor dann erst bei einem Ladestrom von 2A? 2A*(15V-1,2V)=27,6W Oder bewirkt ein dementsprechender Kühlkörper dann "das Wunder"? :-) Hab grad eben einen Akku mit 2000mAh vom großen C an meine Ladeschaltung gehängt, der liegt zwar schon länger bei mir in ner Schublade rum, aber selbst nach einer Stunde hat der Schnelllademodus noch nicht eingeschaltet. Ist dann der Akku defekt? Die Akkuspannung bleibt konstant bei 70mV! Weil beim letzten den ich geladen hab, hat es wunderbar geklappt! Kann ich mit einem µC den Ladestrom am IC einstellen? Wie kann ich den Widerstand "stufenlos" einstellen? Grüße Stephan
Stephan schrieb: > Dann brauch ich wohl auch noch einen Kühlkörper :-D Aber mich wundert es > trotzdem, dass er schon bei 6W so heiß wird!? Bei 40W würd ichs ja > verstehen! > Was macht mein Transistor dann erst bei einem Ladestrom von 2A? > 2A*(15V-1,2V)=27,6W > Oder bewirkt ein dementsprechender Kühlkörper dann "das Wunder"? :-) Genau das macht der Kühlkörper dann. Selbst 6W ohne Kühlkörper sind sehr viel, da der Transistor selber nur eine sehr kleine Fläche zum Wärmetransport hat. > Hab grad eben einen Akku mit 2000mAh vom großen C an meine Ladeschaltung > gehängt, der liegt zwar schon länger bei mir in ner Schublade rum, aber > selbst nach einer Stunde hat der Schnelllademodus noch nicht > eingeschaltet. Ist dann der Akku defekt? Die Akkuspannung bleibt > konstant bei 70mV! Weil beim letzten den ich geladen hab, hat es > wunderbar geklappt! Also alte Akkus, die eine Leerlaufspannung von nur noch 70mV haben solltest du auf keinen Fall schnell-laden sondern mit einem niedrigen Strom erst mal etwas "wiederbeleben". Nach kurzer Zeit fängt die Spannung dann wieder an auf normale Werte hochzugehen. Tut sie das nicht kannst du den Akku entsorgen. ;) Ciao, Rainer
Also der MAX712/713 hat ja die Funktion, dass er unter 0,4V keine Schnellladung macht, er lädt so ca. mit 100mA und schält ab 0,4V dann auf Fastcharge... aber ich hatte den Akku auch schon mehr als 2 Stunden dran...dann müsste er doch irgendwann mal Schnellgeladen werden! Gehen neue Akkus, wenn sie längere Zeit liegen und noch nie geladen wurden kaputt? Sie werden doch normalerweise nicht geladen geliefert, damit sie nicht kaputt gehn!? Oder Irre ich mich da! Grüße Stephan
> Die Akkuspannung bleibt konstant bei 70mV! Intern kurzgeschlossen. > Ist dann der Akku defekt? Sicherlich. > Weil beim letzten den ich geladen hab, hat es wunderbar geklappt! Der war wohl heile.
Hat mir trotzdem noch jemand einen Tipp oder besser noch eine Schaltungsidee bezüglich des einstellbaren Ladestroms mit einem Microcontroller? Mir fehlt leider der Ansatz! Danke und Grüße Stephan
Stephan schrieb: > Hat mir trotzdem noch jemand einen Tipp oder besser noch eine > Schaltungsidee bezüglich des einstellbaren Ladestroms mit einem > Microcontroller? Mir fehlt leider der Ansatz! Da an den Pins PGM0/1 der Pegel vier verschiedene Zustände annehmen kann für die unterschiedliche Programmierung wird es natürlich etwas schwierig. Ein Vorschlag von mir wäre, zwei Analog Multiplexer wie z.b. 2x DG408 (8:1) von Maxim zu benutzen. Den Ausgang schließt du jeweils an PGM0/1 und an drei Eingängen liegt dann V+, Batt-, Ref und die restlichen Eingänge sind frei. Nun kannst du binärkodiert per Controller den jeweiligen Eingang auswählen und auf den Ausgang durchschalten. Für den Zustand "offen" wählst du dann einen Eingang der unbeschaltet ist. Eventuell gehen auch die günstigeren CMOS ICs 4066 oder 4051 dafür. Ciao, Rainer
Das mit den Multiplexern hat weiter oben schon jemand gesagt! Aber natürlich trotzdem danke! Mir gehts aber grad um den RSense! Wie kann ich den Variabel machen? Denn der ist ja für den Ladestrom IFast zuständig! Weil PGM0-3 ist ja für Zellenanzahl und Ladezeit zuständig! Grüße und Gute Nacht Stephan
Stephan schrieb: > Das mit den Multiplexern hat weiter oben schon jemand gesagt! Aber > natürlich trotzdem danke! Mir gehts aber grad um den RSense! Wie kann > ich den Variabel machen? Denn der ist ja für den Ladestrom IFast > zuständig! Weil PGM0-3 ist ja für Zellenanzahl und Ladezeit zuständig! Du hast Recht, da hab ich wohl etwas überlesen. :) Wegen dem Rsense fällt mir spontan nur ein diverse Sense Widerstände per Relais umzuschalten. Selbst eine Umschaltung per Fets wird schwierig da der Rdson des Fets in diesen Bereichen schon eine Auswirkung auf den Ladestrom hätte. Einen variablen niederohmigen Leistungswiderstand mit exakten Werten sonst irgendwie zu realisieren wird wohl schwierig werden. Ciao, Rainer
Stephan schrieb: > Hat mir trotzdem noch jemand einen Tipp oder besser noch eine > Schaltungsidee bezüglich des einstellbaren Ladestroms mit einem > Microcontroller? Mir fehlt leider der Ansatz! > > Danke und Grüße > Stephan Hallo Stephan, wie wäre es denn die Ladeschaltung komplett selbst zu bauen/programmieren. Der MAX ist auch "nur" ein MC der entsprechend programmiert ist. Schau Dir einfach mal die Application Notes AV450 von ATMEL an. Dort werden zwei Schaltungen/Controller und deren Programmierung vorgestellt; und das beste: Wenn Du Ahnung hast (wie Deine Frage vermuten lässt) dann kannst Du selbst ein für Dich zugeschnittenes Ladegerät bauen. Wie wäre es mit einer Anzeige von Kapazität, Innenwiderstand oder Ladeschlussspannung; man kann es weit treiben... http://www.atmel.com/dyn/products/app_notes.asp?family_id=607#Battery_Management
> Der MAX ist auch "nur" ein MC der entsprechend > programmiert ist. Nein. > Hat mir trotzdem noch jemand einen Tipp oder besser noch eine > Schaltungsidee bezüglich des einstellbaren Ladestroms mit einem > Microcontroller? Mir fehlt leider der Ansatz! Der MAX ist nicht als universeller Ladecontroller gedacht, aber man kann das Signal vom RSense auch per OPAmp verstärken und dabei die Verstärkung digital einstellen. Da gäbe es PGA OpAmps, ein OpAmp mit nachfolgendem digitalen Poti als Spannungsteiler oder D/A-Wandler bei denen man digital den Teilerwert für die "nicht so stabile Referenz" (=Spannung von RSense) vorgibt. Letzlich sind das alles Varianten von unterschiedlichen Spannungteilern per Analogmultiplxer umgeschaltet. Man schaltet halt nicht den hohen Akkustrom, sondern den kleinen Strom nach einem Spannungsteiler an einem immer gleichen Shunt. Die Spannungen werden dabei aber so klein, daß sie mit einem OpAmp zusätzlich verstärkt werden müssen.
Bitte melde dich an um einen Beitrag zu schreiben. Anmeldung ist kostenlos und dauert nur eine Minute.
Bestehender Account
Schon ein Account bei Google/GoogleMail? Keine Anmeldung erforderlich!
Mit Google-Account einloggen
Mit Google-Account einloggen
Noch kein Account? Hier anmelden.

