Hallo Ist C4 und C2 der gleiche Elko? Und wie viel F hat dann C1??
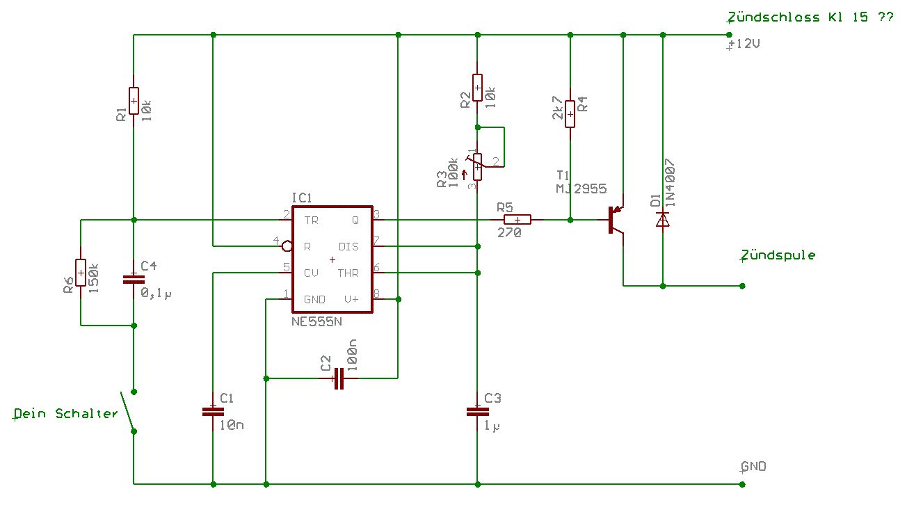
die gleichen Elkos sind es nicht, weil es sich hier um ungepolte Kondensatoren handelt, also Folienkondensatoren, Keramikkondensatoren und so weiter. C1 hat eine Kapazität von 10nF. Und 0,1µF ist gleichbedeutend mit 100nF.
ja dann ist aber c2 doch identisch mit c4??? kann ich denn trotzdem elkos nehmen?
Da ich nicht die genaue Funktion der Schaltung kenne, sage ich mal nein.
was benötigst du denn für info um zu sagen ob ein elko funktioniert oder nicht???
Die Schaltung erzeugt dir mit Hilfe eines Zündspule hohe Spannungsimpulse. Kannst du im KFZ verwenden oder auch als Elektroschocker.
das soll als Zündunterbrecher wirken, also vor die zündspule geschaltet werden, damit nur der impuls weg genommen wird
Wenn das so in ein Fahrzeug verbaut werden soll funktioniert es nicht sehr lange (Spannungsspitzen im Bordnetz). Außerdem wird die Zündspule meines Wissens nach gegen Masse unter Strom gesetzt.
Ja kommt noch ein filter rein wegen der spannungsspitzen
> ja dann ist aber c2 doch identisch mit c4??? Nein, sonst hieße nicht der eine C4 und der andere C2. Wenn Franz und Josef identisch sind, dann heißt er Franz-Josef. Als kleiner Trost: wenigstens haben beide die selbe Kapazität. > kann ich denn trotzdem elkos nehmen? Du wirst kaum einen (aktuellen) Elko mit 100nF finden... :-o Ich möchte an der Qualität des Plans etwas zweifeln: "Dein Schalter" ist kein Bauteil, sondern nur zwei Junctions und ein Netz. Diese Schaltung ohne weitere Filterung der Versorgungsspannung direkt am Zündschloss kann am Bordnetz für lustige Effekte sorgen.
wo ist dann der direkte unterschied von c2 und c4... das der eine ungepolt ist und der andere gepolt. das alles kommt ja nicht ans zünschloss sondern klink ich das ganze an den zigarettenanzünder.
Im Schaltplan ist garkein Kondensator gepolt.
Bryan schrieb: > das alles kommt ja nicht ans zünschloss sondern klink ich das ganze an > den zigarettenanzünder. Das ändert nichts an der kurzen Funktionsdauer.
> klink ich das ganze an den zigarettenanzünder.
Und woher hat der seinen Strom :-o
Hi, warum machst du denn einen neuen Thread auf? Du bist doch schon hier Beitrag "Womit/Wie kann ich dieses Vorhaben umsetzen?" am diskutieren. Da stellst du doch die gleichen Fragen. Muss doch nicht sein, oder? Servus, Helmut.
Bryan schrieb: > das alles kommt ja nicht ans zünschloss sondern klink ich das ganze an > den zigarettenanzünder. Wie soll die Schaltung denn dann die Zündung unterbrechen wenn Du sie an den Zigarettenanzünder klemmst?? Und normalerweise bin ich einer der letzten, der schreit "Lass das lieber sein, wenn Du die Schaltung nicht mal lesen kannst, dann solltest Du davon die Finger weg lassen" Aber hier sag ich einfach mal, lass es lieber sein, wenn Du die Schaltung nicht mal lesen und die Kondensatoren auswählen kannst dann solltest Du davon die Finger erst mal weg lassen und Dich mit den Grundlagen beschäftigen. Was passiert bei 160 auf der Autobahn wenn die Schaltung versagt und Deine Zündung unterbricht? Und wo bekommst Du die Zulassung dafür, daß Du die Schaltung so im Straßenverkehr einsetzen darfst? Ja, ich weiß, man kann mit dem Auto auch auf der Rennstrecke fahren, aber wie kommst Du da hin und wieder nach Hause? Und soweit ich weiß darf man auch auf ner Rennstrecke nur dann fahren, wenn das KFZ eine Betriebserlaubnis hat (berichtigt mich bitte, wenn ich falsch liege). Und die erlischt beim Einbau dieser Schaltung. Frank
>wenigstens haben beide die selbe Kapazität
Wenn Du schon so kleinlich auf dem "identisch" herumreitest, so hättest
Du hier korrekterweise "die gleiche Kapazität" schreiben müssen. Sorry,
aber das konnte ich mir gerade echt nicht verkneifen :-)
Ok sorry. wer noch mitreden möchte, bitte in meinem anderen theard Beitrag "Womit/Wie kann ich dieses Vorhaben umsetzen?" kurz zum verständniss. ich habe die schaltung nicht erstellt. ich löte mir das nur zusammen. das teil dient nur zum unterbrechen der zündung für etwa 60ms damit der motor lastlos ist und ich einen gang einlegen kann ohne zu kuppeln und ohne vom gas zu gehen. eintragung ist nicht notwendig weil schon ein zündunterbrecher eingetragen ist.
>eintragung ist nicht notwendig weil schon ein zündunterbrecher >eingetragen ist. Das sieht deine Versicherung aber anders. Die freut sich schon auf deinen Selbstbau. Dann muss sie nicht mehr zahlen;)
Außerdem geht es um das Leben des Bryan: http://www.youtube.com/watch?v=g5McgFEHwQM&feature=related MfG Paul
Schade das in einem solchen theard immer wieder leute vom thema abschweifen. was soll denn passieren was der versi nicht gefällt???
>was soll denn passieren was der versi nicht gefällt???
Rumms, bumms Leute tot?
wegen nem schaltunterbrecher??? das auto wird nur auf rallyes bewegt... da ist man eh über den veranstallter versichert.
Anders formuliert: wenn du wüsstest, was du zu tun hast, würdest du nicht die Frage stellen, was es mit den Kondensatoren im Schaltplan auf sich hat.
>wegen nem schaltunterbrecher??? >das auto wird nur auf rallyes bewegt... da ist man eh über den >veranstallter versichert. Wenn du meinst. Gib die 250Euro aus und nerv hier nicht mehr rum. Deine Elektronikkenntnisse sind jenseits von gut und böse. Du machst nur was kaputt wenn du selber dran rumbastelst.
>ja dann ist aber c2 doch identisch mit c4??? kann ich denn trotzdem >elkos nehmen? Meiner Meinung nach ja. Nur, warum sollte man einen sehr unüblichen 0,1uF-Elko verwenden statt eines Wald-und-Wiesen 100nF KerKo oder Folie? Kein Mensch braucht 100nF/16V-Elkos!
schafft der Transistor nie im Leben direkt ohne Treiber, oder? Kondensator nimm irgendwas wo 104 (100nF) drauf steht. Am Pin5 einen, wo 103 (10nF) drauf steht. Was wird auf dem 1µF drauf stehen? 1µF oder 105. die 10n und die 100n sind wurscht, der 1µF sollte ein Foilienkondensator sein (MKT steht meist dabei). Der 555 bekommt noch einen 47 Ohm Widerstand in Reihe zum Pin8 und parallel zum PIN8 und PIN1 einen kleinen 47µF/35V Elko und eine 15V Zener-Diode, sonst macht der 555 das nicht lange mit. 1µF:--> http://de.farnell.com/epcos/b32529-c-105-j/kondensator-film-63v-1uf/dp/1692372 100nF:--> http://de.farnell.com/vishay/bfc237011104/kondensator-mkt-100nf-63v-10/dp/1413779 10nF: --> http://de.farnell.com/vishay/bfc237041103/kondensator-mkt-10nf-250v-10/dp/1413795 47µF/35V: --> http://de.farnell.com/rubycon/35yxf47m6-3x11/elko-radial-47uf-35v-105-c-rm2/dp/1144626 15V Z-Diode: --> http://de.farnell.com/vishay/bzx55c15-tap/zenerdiode-15v-0-5w-5-do35/dp/1779207 Nochmal: Du wirst um einen Treiber für den Transistor nicht umhin kommen. Der 2955 ist für diesen Zweck mit der schlechteste Transistor schlechthin mit seinen 3Volt Sättigungsspannung. Da bleibt von den 12Volt nicht viel übrig -ohoh Wo willst Du 3.3A Basisstrom hernehmen, um die 10Ampere zu schalten?? Oben sagte Frank, "lass es" (sinngemäß). Dem schliesse ich mich an. Dafür kannst Du bestimmt bessser Auto im Gelände fahrn, als ich ;)) Gruß Axelr.
zwischen den 555 und einem "dicken" P-Kanal Mosfet (und kein MJ2955!) kommt ein TLP250 zwischen. http://de.rs-online.com/web/search/searchBrowseAction.html?method=searchProducts&searchTerm=tlp250&x=0&y=0http://de.rs-online.com/web/search/searchBrowseAction.html?method=searchProducts&searchTerm=tlp250&x=0&y=0 Dann sollte es gehen ;)) Aber naja, so einfach ist das nicht - gerade mit den Zündimpulsen usw. Such mal nach "EBZA". Mit deren Entwicklung und Test habe ich mir vor 25 Jahren meine Gesellenlorbeeren verdient.
sorry, mal ne allgemeine Frage: wie soll das gehen mit der Zündunterbrechung und dann schalten ohne Kupplung. Kenn mich mit KFZ jetzt net soo gut aus, aber wenn ich nur mal eben für ein paar ms die Zündung unterbeche, dann läuft doch der Motor ganz normal weiter. Ausserdem wird er ja über´s Getriebe durch die Räder angetrieben. Dann kann man mit Gewalt in den Leerlauf schalten, aber selbst dann hat doch die Kurbelwelle noch Schwung und dreht weiter. Und auf der anderen Seite drehen die Räder doch den Rest des Getriebes weiter. Wie kommt das dann ohne Kupplung zusammen? Also bei meinem alten Golf konnte ich alle Gänge ohne Kupplung rauf und runterschalten, indem ich halt zwischengas gegeben habe, aber da gleich ich ja die Drehzahlen durch´s Gas geben an. Würde mich jetzt echt interessieren, wie sowas funktioniert.
Schrotty schrieb: > Kenn mich mit KFZ jetzt net soo gut aus, aber wenn ich nur mal eben für > ein paar ms die Zündung unterbeche, dann läuft doch der Motor ganz > normal weiter. Du kannst weiter auf Vollgas bleiben. Da der Motor aber nicht mehr treibt, hüpft der nächste Gang rein beim Ganghebel bewegen. Ist aber "Fahren auf Verschleiss".
Danke für deine Antwort.
>Ist aber "Fahren auf Verschleiss"
Das denk ich mir auch, dass dir das Getriebe auf Dauer übel nehmen
wird.
Chris schrieb: >>wenigstens haben beide die selbe Kapazität > > Wenn Du schon so kleinlich auf dem "identisch" herumreitest, so hättest > Du hier korrekterweise "die gleiche Kapazität" schreiben müssen. Sorry, > aber das konnte ich mir gerade echt nicht verkneifen :-) Das war aber schon korrekt. Es sind zwar nicht die selben Kondensatoren, vielleicht noch nicht einmal die gleichen, aber sie haben die selbe Kapazität. Gruß Jobst
ok ich merk schon das es nicht so einfach wird. wär das ganze weniger ein problem wenn ich anstatt die zündung zu unterbrechen, die einspritzung unterbreche??? vom prinzip her würde mir das auch helfen.
Achso eben noch zum fürs verständniss. es ist ein Dog Ring getriebe, das besitzt keine synchron ringe. das einlegen des ganges ist ein formschluss. und wenn die zündung unterbrochen ist und der hebel bewegt wird ist die kurze kraftlose zeit ausreichend den gang einzulegen. da kracht nichts. geht natärkich nur bei einem sequentiellem getriebe.
Bitte melde dich an um einen Beitrag zu schreiben. Anmeldung ist kostenlos und dauert nur eine Minute.
Bestehender Account
Schon ein Account bei Google/GoogleMail? Keine Anmeldung erforderlich!
Mit Google-Account einloggen
Mit Google-Account einloggen
Noch kein Account? Hier anmelden.

