Hallo, habe mir einen PWM DC Motor Controller gebaut, den ich jetzt mit stärkeren MOSFETs(IRFB4110) neu aufbauen möchte. Habe einen 2 Quadrantensteller der aus 2 MOSFETs besteht. Um Rds zu verringern schalte ich jeweils einen zweiten MOSFET parallel. Jeweils zwei MOSFETs sind auf einen Kühlkörper geschraubt(Wärmeleitpaste dazwischen). Da an den Kühlpads der MOSFETs Drain anliegt würde ich mir gerne das Kabel zwischen den beiden Drains sparen und den Strom über den Kühlkörper fließen lassen. Mit dem Multimeter gemessen ist da auch Durchgang. Kann man das so machen oder wir es da Probleme geben? Gruß Maik
Durchgang heisst wieviel mOhm?? Und konstant bei hohen Strömen? Ich halte es für Pfusch.
@ Maik (Gast) >Jeweils zwei MOSFETs sind auf einen Kühlkörper geschraubt(Wärmeleitpaste >dazwischen). Da an den Kühlpads der MOSFETs Drain anliegt würde ich mir >gerne das Kabel zwischen den beiden Drains sparen und den Strom über den >Kühlkörper fließen lassen. Das geht so aber nicht. Wenn, dann musst du die MOSFETs auflöten, um einen sauberen, leitfähigen Kontakt herzustellen. Die Wärmeleitpaste ist weder Isolator noch Leiter, sie ist elektrisch undefinierter Matsch. MFG Falk
Und dann muss man noch aufpassen mit dem Temperaturkoeffizient der Gatespannung. Es sit naemlich so, dass der waermere FET eine tieferen Gatespannung braucht, das heisst, im DC Fall ist die Lastverteilung nicht stabil.
Danke für die Tips. Habe inzwischen den Controller fertig gebaut und die Drains direkt verbunden, also nicht über den Kühlkörper. Wie man in dem angehängten Bild erkennen kann, ist der eine low side MOSFET am source Anschluss explodiert. Dieser Aufbau war noch mit IRF 3710Z MOSFETs. Sie sind mit 59A angegeben(Also zusammen 118A). Der verwendete Motor ist mit einem Dauerstrom von 27A angebgebn und wurde mechanisch blockiert. Die PWM lag bei der Explosion bei nur ca. 10%. Die Spannung zu Testzwecken bei 22V (Motor max 48V). Habe darauf hin die MOSFETs durch die IRFB4110 (je 180A max, insgesamt 360A) ausgetauscht. Auch hier sind die MOSFETs beim gleichen Versuch durchgeknallt. Hatte in der ersten Version des Steuergeräts den gleichen Aufbau mit Lipos betrieben, die ca. 30A liefern. Damit lief die Schaltung ohne Probleme, selbst mit blockiertem Motor und 100% PWM. Nur mit den neuen Lipos, die ca. 150A schaffen gehen die Mosfets jedes Mal kaputt. Benutze einen IR2184 als Mosfet Treiber, 11V Gatespannung. Einen Atmega8 zur PWM erzeugung, 1kHz. Die Gates haben jeweils einen 15 Ohm Vorwiderstand. Vom Prinzip her die 2-Quadranten-Schaltung von http://www.mikrocontroller.net/articles/Motoransteuerung_mit_PWM Hätte bei blockiertem Motor und 100% PWM einen Strom von 5-6x des Dauerstroms angenommen. Das wären dann ca. 160A. Aber scheinbar fließ da, zumindest kurzzeitig, viel mehr. Hat jemand eine Idee?
Und unten rechts der Mosfet, das sieht so aus als wäre Source nicht angeschlossen (unter dem Kabel), weil die Kupferfläche zu Ende ist?
> Aber scheinbar fließ da, zumindest kurzzeitig, viel mehr.
Auf jeden Fall.
Ich tippe mal auf das Doppelte deiner Annahme. Zumindest für us.
Der Blockierstrom des Motors steht - wie der Wicklungswiderstand auch - im Datenblatt des Motors; also bitte RTFM statt Spekulation. Notfalls läßt der Wicklungswiderstand sich auch messen: Bei blockiertem Motor einen bekannten Strom (z.B. ca. 1 A) durch den Motor laufen lassen und den Spannungsabfall messen. Es gilt das Ohmsche Gesetz. Bernhard
Hallo Maik, 1. du solltest imho auf jeden Fall den Stromm in der Schaltung messen, und bei Überlast die PWM auf 0 fahren. Danach kannst du nach ein paar ms wieder einen Softstart versuchen. Als Strommesswiderstand z.B. was von Isabellenhütte oder etwas von deiner Kupfer-Platine als Meßwiderstand. 2. Leider habe ich deinen Schaltplan nicht. Das Bild kapiere ich nicht. Baust du eine Halbbrücke? Ach poste einfach mal dein Schaltbild. Du brauchst unbedingt kurze Wege für den Rückstrom, d.h. dein Mosfet schaltet ab, der Strom möchte weiterfließen. Der Strom sucht sich seinen Weg! Dein Elko's müssen dicht dran sein und einen wirklich niedrigen ESR haben.
http://www.mikrocontroller.net/articles/Motoransteuerung_mit_PWM Bist Du sicher daß die MOSFETs durch Deine 100%PWM sterben? Evtl. mögen sie auch die Motorabschaltspannung nicht so recht?
(Die MOSFETs sterben bei 10%PWM) Das der Motor ja blockiert wird, und die Lipos die Energie beim Abschalten wieder aufnehmen können, vermute ich, dass die Spannung nicht über Betriebsspannung geht. Habe mal den Motor mit 1A Strom druchgemessen(Datenblatt gibt es zu dem Motor leider nicht). Dazu war eine Spannung von 200mV nötig. Somit hat der Motor einen Wicklungswiderstand von 0,200Ohm. Das ergibt bei 49V Spannung der Lipos 245A beim Anfahren oder blockieren. Da ich bei den letzen Versuchen nur 6s Lipos mit 24V verwendet habe, sollte ungefähr ein maximaler Strom von ca. 120A aufgetreten sein. Dabei sollten theoretisch beide MOSFETs überleben. Selbst wenn die Stromverteilung auf die Beiden ungleichmäßig ist, sollte es gereicht haben. War aber scheinbar nicht so. Habe auch mal die Motordaten mit den Formeln von http://www.urlaub-und-hobby.de/metallbaukasten/so04dt.html berechnet. Das Ergbenis sieht man im Anhang. Bin noch auf Fehlersuche, da der Motor eine maximale mechanische Leistungsabgabe von 1200W haben soll und ich mit den Berechnungen auf knapp 3000W komme.
Hallo Maik, wenn also die MOSFETs nicht durch den max. zul. Strom sterben, dann wird es wohl doch Überspannung sein. Und wenn ich dann "..., vermute ich, ..." lesen muß, ist das ein Beweis dafür, daß Du es nicht wirklich gemessen hast. Das solltest Du aber schleunigst nachholen - und zwar direkt an den MOSFETs gemessen. Evtl. sind die Body-Dioden der MOSFETs nicht schnell genug und es könnte sich als vorteilhaft erweisen zusätzliche Schottky-Dioden als Freilauf-Dioden einzubauen. Ein ganz anderer Punkt könnte der maximal zulässige Strom, der durch die Bauart (d.h. durch das verwendete Gehäuse) bedingt ist, sein. Im Datenblatt zum IRFB4110 steht zwar ein "ID(Package Limited)" von 120A, aber sein wir mal ehrlich, 120A durch einen Anschlußdraht von weniger als 1mm² zu jagen, finde ich schon fast fahrlässig - kurzzeitig (Mikro- bis Milliesekunden) okay aber auf Dauer (wenn auch nur wenige Sekunden lang) finde ich das mehr als grenzlastig. Übrigens, der interne Bond-Draht ist i.d.R. sogar noch dünner.
Schon von der Bauform her scheinen mir 120A etwas sportlich >1ms http://pdf1.alldatasheet.com/datasheet-pdf/view/227583/IRF/IRFB4110QPBF.html Füüüher hat man statt TO-220 eine Sicherung eingebaut. :-)
NACHTRAG: Für den Fall, daß Du tatsächlich die Schaltung wie in Deinem angegebenen Link aufgebaut hast und jeweils zwei MOSFETs parallel geschaltet wurden um die Stromfähigkeit zu erhöhen, dann könnte es durchaus ein Problem geben, vorausgesetzt ich konnte das Bild von Deinem Hardware-Aufbau richtig deuten: Sehe ich das richtig, daß alle vier MOSFETs ohne Isolation auf den Kühlkörper geschraubt sind??? Wenn dem so ist, ist zumindest bei einem MOSFET-Pärchen Drain und Source kurzgeschlossen - und das dürfte auf dem Bild das obere Pärchen sein. Damit ist folglich das obere MOSFET-Pärchen ohne Funktion und für das untere Pärchen stellt sich nun die Frage welche Funktion (T1 oder T2) es nach dem Prinzip-Schaltbild von Deinem angegebene Link erfüllt. In beiden Fällen wird es aber mächtig Strom aus Deinem Akku ziehen und es ist kein Wunder, das dieses MOSFET-Pärchen nach kurzer Zeit abraucht.
2. NACHTRAG: Laut Datenblatt soll die "Maximum Power Dissipation" des TO-220-Gehäuses sogar 370(!) Watt betragen!?! Das ist ein Wert, den ich noch nicht einmal beim wesentlich besseren MT-200-Gehäuse gesehen habe. Alles seeeehr merkwürdig was International Rectifier da so angibt - ist man gar nicht von denen gewöhnt ...
Eine Möglichkeit die Fets zu schützen wäre ZD15V zwischen Gate-Source direkt am Fet. Für jeden. Das ändert aber nichts am prinzipiellen Aufbau und killt nur Überspannungen. Dein Aufbau ist Murks. Anfahrstrom ist ~10x Nennstrom bei Elektromotoren, deine 250A sind realistisch. Bitte berechne bei diesem Strom den Spannungsabfall auf der Source Leitung. Danach bleibt nicht mehr übrig für die Gatespannung. Selbst wenn die ohmschen Eigenschaften okay sein sollten wirken derart lange Leitungen als Induktivität. D.h. das Ding schwing beim ein/ausschalten fröhlich vor sich hin, der Fet hat ja auch noch eine Kapazität. Deine Gateleitung ist noch induktiver, das kann nicht funktionieren. Ich bin mir nicht sicher, aber: Bei 1kHz PWM Frequenz kommt die Motorspule wahrscheinlich in die Sättigung, dann kann der Strom auf sehr große Werte ansteigen und ist nur durch ohmsche Widerstände begrenzt. Wenn du die Frequenz größer machst und definiert schnell schaltest kannst du einen konstanten Strom in der Spule aufrecht erhalten. Continous mode in step-down reglern. Das würde die FETs auch bei blockierendem Motor schützen und das Drehmoment erhalten. Ansonsten: Schaltplan!
Bei dem Aufbau ist es kein Wunder, selbst wenn deine FETs den Strom aushalten sollten laut Datenblatt tun sie das nur, wenn sie perfekt durchgeschaltet sind. Je nach Frequenz und Mosfet-Treiber wirst du wohl kaum anständige Schaltflanken haben. Dass nur ein Mosfet durchgeknallt ist spricht auch für unglieche Stromverteilung/Ansteuerung.
Wenn ich lese 250A Anfahrstrom: Dann dauert das garantiert länger als die eine Millisekunde im Datenblatt (120A).
Die große Verlustleistung liegt mit Sicherheit an den fehlenden Dioden. Ich baue schon viele Jahre Fahrtregler für RC-Modelle und die Defekte kommen ganz selten durch Überlastung der FETs sonder meist durch die Dioden, die fast den selben! Strom wie die FETs tragen müssen. Bei Volllast ist alles kein Problem, da fließt nur Strom durch die FETs. Bei unterer Teillast fließt viel durch die Dioden. Also ich würde das Design ändern (stromfest machen, mehr FETs und große Schottkys rein!) Rechnerisch verhält sich der Regler wie ein Abwärtswandler. Als Dioden würde ich etwas von IXYS aus der DSS Reihe vorschlagen, oder SB...
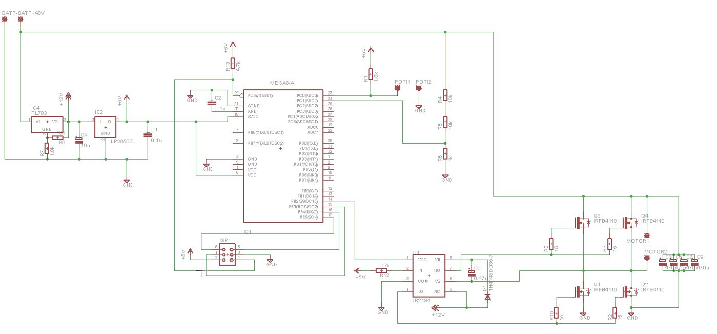
@Sebastian An welche Stelle sollte man Dioden einsetzen? Prinzipiell sollte die Schaltung ohne zusätzlich Dioden auskommen. Funktionsweise bei dem 2 Quadrantensteller ist die, dass der High Side Mosfet anstatt einer Diode verwendet wird. D.h. er wird von dem Mosfet Treiber dann geschaltet, wenn der Low Side Mosfet aus ist. @Flo Die Kupferplatine ist schon richtig gemacht. Sieht nur auf dem Foto so aus, als würde der Source Anschluss nicht richtig verbunden sein. einen Schalplan habe ich im Anhang beigefügt.(Pinbezeichnung des 2184 ist nicht richtig da er nicht in der Lib war und ich nicht extra einen machen wollte) @Reimund Rabe Habe für jeweils 2 Mosfets einen Kühlkörper genommen. Die High und Low Side Mosfets sind nicht durch den Kühlkörper verbunden. Das mit den Spannungen werde ich noch kontrollieren wenn ich den Motor wieder dran habe. Habe in den letzten Tagen so einiges auf dem Schreibtisch gemessen. Zu Testzwecken habe ich einen kleinen Dc Motor mit 15V und 20mA Leerlaufstrom genommen. Benutze für diese Zwecke nur zwei Mosfets um den Fehler einzukreisen. Hatte als erstes die Stromaufnahme der gesamten Schaltung gemessen. Dabei folgende Werte festgestellt: Motor aus: 0,1A; Motor "vollgas": 0,3A PWM >0% oder PWM <100%: 2,4A! Scheinbar verbraucht die Platine mit Mega8, dem Mosfet Treiber und die Verluste durch den Spannungsregler ca. 10mA Zusammen mit dem Motor im Leerlauf dann ca. 30mA. Kommt also hin. Nur leider fließen bei einem beliebigen PWM-Wert ungleich 0 und 100% Ströme von ca. 2,4A. Mehr kann mein Netzteil auch nicht liefern, somit gibts scheinbar einen Kurzschluss bei aktiver PWM. Entfernt man die Leitung zu dem Drain am High Side Mosfet funktioniert die PWM einwandfrei und es fließen Ströme <30mA. Nur funktioniert dann natürlich das Abbremsen des Motors nicht mehr und der Motor läuft bei verringerung der PWM einfach aus. Anschließend habe ich einen 18 Ohm Widerstand an den Drain des High Side Mosfets gelötet um mit dem Oszilloskop den Spannungsabfall und somit den Strom durch den high Side Mosfets zu gemessen. Das Oszillogramm füge ich noch hinzu.
Wie man in dem Oszillogramm sieht, tritt der Hohe Strom (weiße Linie) nur für kurze Zeit auf. Die PWM betrug in diesem Fall ca. 80%. Die rosa Linie ist der Gatespannungsverlauf des high Side Mosfets. Es sieht so aus, dass wenn der high Side Mosfet zuschaltet der Strom extrem ansteigt. In diesem Fall auf fast 1A (15V gemessen und bei 18 Ohm). Habe die beiden Gatespannungen kontrolliert. Beide Mosfets bekommen abwechselnd ca. 10V am Gate. Was zum vollen durchschalten ausreichen sein wird. Das Schalten der Mosfets überschneidet sich auch nicht. Die Totzeit des Mosfet Treibers von 500ns wird scheinbar eingehalten. Habe auch schon mehrere Mosfets ausprobiert. Bei allen das gleiche Problem. Habe auch einen anderen IR2184 ausprobiert. Auch da das gleiche. Hat jemand eine Idee was es noch sein kann?
Maik schrieb: > ... Schaltplan VCC am IR2184 kommt von einem Portpin? /IN liegt immer auf +5V? Sorry aber da passt einiges nicht. Und warum R12? Für C6 musst du einen keramischen Typen haben. Selbst wenn VCC am IR2184 auf 5V liegen würde, dann wär die Spannung VIEL zu gering. Die FETs haben eine VGS(th) von max. 4V. Die werden viel zu langsam schalten, außerdem wirst du den im Datenblatt angegebenen RDS(on) nie erreichen, da der bei VGS=10V gilt und nicht 5V. 15 Ohm an den Gates würde ich ebenfalls halbieren. Die langen Leitungen zum vom Treiber zum Gate sind ein absolutes No-Go, da hier ein hoher Spitzenstrom fließt (EMV) und außerdem die Schaltflanken verwischt werden oder auch Ringing auftreten kann (Hängt von der Induktivität der Zuleitung ab). Außerdem: die von dir gewählten FETs haben eine Eingangs Kapazität von 10nF(!!), da würde ich mich mal nach anderen FET Treibern mit mehr Dampf umschauen. Und: Man wählt MOSFETs nicht (hauptsächlich) nach dem Strom aus, der im Datenblatt auf Seite 1 steht. Das ist so ne Art Marketing Angabe um den FET gut dastehen zu lassen. Du musst immer abschätzen ob die erzeugte Verlustleistung den FET nicht killt. Verlustleistung ist hauptsächlich I²*Rds(on). Außerdem musst du auch die Derating-Kurven und den thermischen Widerstand des (in diesem Falle relativ kleinen) TO220 Gehäuse beachten. Bei höherer Temperatur kann der FET nicht mehr so viel Verlustleistung ab.
Maik schrieb: > @Reimund Rabe > Habe für jeweils 2 Mosfets einen Kühlkörper genommen. Die High und Low > Side Mosfets sind nicht durch den Kühlkörper verbunden. Das mit den > Spannungen werde ich noch kontrollieren wenn ich den Motor wieder dran > habe. Also auf Deinem Bild vom 08.03.2010, 09:35 Uhr, kann man keine zwei getrennten Kühlkörper für die beiden MOSFET-Pärchen erkennen. Somit wird die S-D-Strecke des oberen Pärchens vmtl. vom unteren Pärchen über den nicht isolierten Einbau via Kühlkörper kurzgeschlossen. Irgendwie bekommt man den Eindruck, daß Deine Aussagen sich weder mit dem Schaltplan noch mit dem realen Aufbau in Einklang bringen lassen. Dies wurde u.a. belegt durch den von Dir geposteten Schaltplan, nachdem eigentlich nichts an den MOSFETs passieren dürfte, wenn man am IR2184 den IN-Pin an +5V hängt und Vcc vom MEGA8 schalten läßt. Weiterhin kann ich den Aussagen von 'Simon' nur beipflichten, daß es gravierende Mängel in der Auslegung der Schaltung gibt - mal ganz davon abgesehen, daß der Aufbau nicht fördernd ist um schnelle Schaltflanken zu ermöglichen. Da hilft dann auch kein guter Treiber-Baustein, wenn alles durch's 'Layout' wieder dermaßen verschlechtert wird.
Bitte melde dich an um einen Beitrag zu schreiben. Anmeldung ist kostenlos und dauert nur eine Minute.
Bestehender Account
Schon ein Account bei Google/GoogleMail? Keine Anmeldung erforderlich!
Mit Google-Account einloggen
Mit Google-Account einloggen
Noch kein Account? Hier anmelden.



