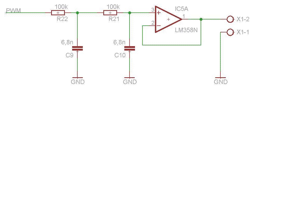
Hallo, ich möchte folgende Schaltung wie im Bild zu sehen ist einsetzen. Das PWM Signal soll von einem ATMega16 aus kommen. Wenn ich nun den OP an +12V und Masse anschließe, in welchem Spannungsbereich bewegt sich dann mein Ausgangssignal? Kann ich dann maximal ein 12 V Pegel am Output messen oder doch nur 5V? Danke im Voraus! lg Max
Hallo Max, bin nicht wirklich Schaltungsexperte, aber ich gehe davon aus, das dein Ausgang max. 5V ausgibt, da dein OPV als Buffer geschaltet ist. Gruss Uwe
Moin, was du hast ist ein Impedanzwandler oder Spannungsfolger - der hat eine Verstaerkung von 1, das heisst, dass das was rein geht auch raus geht (also ganz platte Aussage zur Spannung). Schau mal hier: http://www.mikrocontroller.net/articles/Operationsverst%C3%A4rker-Grundschaltungen Bin jetzt auch nicht der super Schaltungsexperte (also bitte korrigieren, falls es nicht passt), aber schau dir mal den Komparator an (auf Rail-to-Rail bauteil achten). Ausserdem scheinen mir deine Tiefpaesse etwas komisch zu sein - hab jetzt aber gerade keine Zeit nachzurechnen - feierabend :)
Ich muss jetzt mal doof fragen: Wie rechne ich denn den Tiefpass nach? Schaltungstechnisch bin ich leider noch ein blutiger Anfänger, wie man sicherlich auch schon an der ersten Frage erkannt hat! Aber die Argumentation klingt logisch...es kommen also leider nur 5V raus :'(!
Servus, ja da kommen in deiner Konfiguration nur 5v raus aber: - Wie ein vorrednerschon schrieb, wenn du nur einseitig also nur mit +12 und 0V arbeitest achte bitte drauf, dass du Rail to Rail OPs verwendest, da du sonst nicht auf ganz 0 bzw ganz 12V kommen kannst. -schau dir mal an wie ein Verstärker mit Faktor größer 1 aufgebaut ist, mit wenigen Widerständen ganz leicht gebaut musst nur das Verhätlnis zwischen 5V und 12V bestimmen. http://www.mikrocontroller.net/articles/Operationsverst%C3%A4rker-Grundschaltungen Jochen
Vielen Dank erstmal. Ich denke ich werde einfach einen nicht invertierende OP Schaltung verwenden. Das wird ja insoweit mit dem PWM Signal am negativen OP Eingang kompatibel sein?! Ich möchte aber auch einen gewissen Strom aus meinem OP ziehen (ca. max. 300 mA). Außerdem soll ja eben der OP ein Rail to Rail OP sein. Kann mir da jemand einen empfehlen? lg Max
Ich habe den Thread von vom Forum Platinen nach Analogtechnik verschoben, wo er besser hinpasst und wo es evtl. mehr Antworter gibt. Max schrieb: > Ich möchte aber auch einen gewissen Strom aus meinem OP ziehen (ca. max. > 300 mA). Das ist eine ganze Menge Strom für einen OpAmp. Standardtypen können nur etwa 10mA bis 40mA. Du brauchst also einen Leistungs-OpAmp. > Außerdem soll ja eben der OP ein Rail to Rail OP sein. Power und Rail-to-Rail ... da fällt mir auf Anhieb kein Typ ein. Aber du kennst jetzt die beiden Stichworte, mit denen du bei den einschlägigen Herstellern vielleicht fündig wirst. Alternativ kannst du einen gewöhnlichen OpAmp nehmen und noch etwas diskrete Leistungselektronik hinten anfügen. Die Sache würde sich aber vereinfachen, wenn du den Ausgang nicht ganz bis an die Versorgungs- spannungsgrenzen aussteuern müsstest. Was soll denn mit der Schaltung gesteuert werden?
Ich habe leider keinen bezahlbaren Leistungs OP mit Rail to Rail gefunden! Deswegen setze ich nun den L165 ohne Spannungsverstärkung ein. Ich möchte also ca. 350mA ziehen bei einer Versorgungsspannung von +-12V. Maximale Ausgangspannung ist ja dann (wie oben festgestellt worden ist) 5V. Kann ich das mit dem OPamp garantieren. (Datenblatt beigefügt) PS: Die SChaltung ist nur eine Stromsteuerung...ich möchte also einen Einfluss auf den Strom über meinem Widerstand haben.
> Deswegen setze ich nun den L165 ohne Spannungsverstärkung ein. Aber Vorsicht... soweit ich noch in erinnerung habe schwingt der L165 gern.. (ähnlich dem TDA2030) insbesondere bei kleinen Verstärkungen (<22).
die Forderung nach Rail to Rail ist doch Unsinn. du fährst den Ausgang nur von 0..5V bei einer Versorgung von +-12V, da brauchst kein RtR. und bei Versorgung GND-12V brauchst auch kein RtR, sondern einen Opamp mit Input Common Mode Range including Ground.
Max schrieb: > Ich möchte also ca. 350mA ziehen bei einer Versorgungsspannung von > +-12V. Maximale Ausgangspannung ist ja dann (wie oben festgestellt > worden ist) 5V. > > Kann ich das mit dem OPamp garantieren. (Datenblatt beigefügt) Prinzipiell ja, aber siehe Kommentar von "byte". Ich habe keine praktischen Erfahrungen mit dem L165, aber vielleicht gibt es ja noch ganz andere Alternativen: Ich schrieb: > Was soll denn mit der Schaltung gesteuert werden? Wenn du es nicht verraten möchtest, werde ich selber mal raten ;-) PWM, Tiefpass, 350mA und Stromsteuerung klingen sehr nach variabler LED-Ansteuerung. Das würde ich aber etwas anders angehen, auch dann, wenn etwas anderes als eine LED mit geregeltem Strom beschickt werden soll. Wenn das das Ganze analog geschehen soll, kannst du es so wie im Anhang machen. Über das Tastverhältnis des 5V-PWM-Signals wird der LED-Strom linear von 0 bis 380mA geregelt. Die analoge Ansteuerung hat den Nachteil, dass weiße LEDs bei geringen Helligkeiten grünlich leuchten. Deswegen ist es oft besser, die LED ohne Tiefpass direkt mit dem (stromverstärkten) PWM-Signal anzusteuern. Das geht am einfachsten über einen Mosfet und einen LED-Vorwiderstand.
Thomas Klima schrieb: > die Forderung nach Rail to Rail ist doch Unsinn. > du fährst den Ausgang nur von 0..5V bei einer Versorgung von +-12V, da > brauchst kein RtR. Wenn ich die Verstärkung von 2,4 weglasse dann ja! > und bei Versorgung GND-12V brauchst auch kein RtR, sondern einen Opamp > mit Input Common Mode Range including Ground. Was ist ein Input Commoun Mode Range including? Was macht das? Der L165 hat das ja! byte schrieb: > Aber Vorsicht... soweit ich noch in erinnerung habe schwingt der L165 > gern.. (ähnlich dem TDA2030) insbesondere bei kleinen Verstärkungen > (<22). Ich habe ja eine Verstärkung von 1. Aber was genau heißt nun er schwingt? Wie steuert man dagegen?
Yalu X. schrieb: >> Was soll denn mit der Schaltung gesteuert werden? > > Wenn du es nicht verraten möchtest, werde ich selber mal raten ;-) Ich weiß es klingt doof, aber es ist so wie ich es gesagt habe. Ich möchte einfach eine von mir regelbare Stromstärke (aus meinem 12V Spannungsregler) über einen Widerstand schicken. Diese Stromkennlinie schau ich mir dann mit dem Oszi an... klingt wie gesagt doof ist aber so ;-).
Sorry für den Dreifachpost! Aber die Schaltung gefällt mir trotzdem. So umgehe ich ja den L165 nehmen zu müssen. Vielen Dank!!! Ich muss den Strom nur aus meinem 12 Volt Netz ziehen. Dafür setze ich einfach noch Widerstände am OP (-Eingang) ein, um ein Verstärkung mit dem Faktor 2,4 zu haben oder? Nur mal zum Nachvollziehen: 1.Wie berechnet man die Widerstands und Kondensatorwerte am +Eingang des OP? 2.Welchen Zweck erfüllt R3? Ich hatte schon eine PWM SChaltung im Einsatz ohne diesen Widerstand Masterfrage: Mit was für einem Programm hast du das Bild von dem SChaltungsentwurf oben gemacht? lg Max
Max schrieb: > Ich habe ja eine Verstärkung von 1. Aber was genau heißt nun er > schwingt? Wie steuert man dagegen? Is schon lange her. Aber es müsten einige Beiträge hier im Forum dazu rumschwirren. Es gibt Beschaltungen mit R/Cs und soweit ich weis auch einen Trick mit einem Widerstand damit man ihm das schwingen abgewöhnen kann. In den Datenblättern der L165 bzw. TDA2030 müsts auch drinstehen. Stark vereinfacht gesagt => Die Rückkopplung is halt so schnell, das bei einer "Störung" der Kollege völlig ausflippt und keinen Stabilen Zustand erreicht. Allgemein kannst auch die Wald und Wiesen OPV LM358/LM324 mit einem Transistor/Motzfet verstärken. Sieht ähnlich wie die Schaltung oben aus. Siehe Datenblätter der OPs, Grundlagen hier in den Artikeln, bzw. im Forum steht auch was dazu. => Suchen
> Ich muss den Strom nur aus meinem 12 Volt Netz ziehen. Die Schaltung funktioniert ohne Änderung bis etwa 30V, also auch mit 12V. > 1.Wie berechnet man die Widerstands und Kondensatorwerte am +Eingang > des OP? R1, C1, R2 und C2 bilden einen Tiefpass 2. Ordnung. Ich habe gerade die genaue Formel für die Grenzfrequenz nicht im Kopf. Wenn aber R1*C1=R2*C2 ist, dann ist, ganz grob gerechnet, fg = 1/(2*pi*R1*C1). Sie sollte auf jeden Fall deutlich unter der PWM-Frequenz liegen, damit die Welligkeit des Ausgangsstroms der Schaltung gering bleibt. Bei der Dimensionierung habe ich einfach deine Werte genommen, und R1 durch 10 dividiert und C2 mit 10 multipliziiert, um einen etwas schärferen Knick im Frequenzgang zu erhalten. > 2.Welchen Zweck erfüllt R3? Ich hatte schon eine PWM SChaltung im > Einsatz ohne diesen Widerstand Er war dazu gedacht, die Eingangsspannung am OpAmp auf etwa 1,4V und damit den Ausgangsstrom auf etwa 350mA zu begrenzen, um zu verhindern, dass die (fälschlicherweise angenommene) LED zerstört wird. Ich sehe aber gerade, dass er natürlich auch die Filtereigenschaften negativ beeinflusst, also lass ihn einfach weg. > Masterfrage: > Mit was für einem Programm hast du das Bild von dem SChaltungsentwurf > oben gemacht? Mit Eagle.
Ich lese aus dem Datenblatt des LM358 leider nicht heraus, dass es ein Rail to Rail OP ist. Das heißt doch, dass ich niemals bei einer Versorgungsspannung von 12V eine Ausgangspannung von 12 V erreichen kann?! Ein rail to rail OP wäre der TS912. Kann ich den beispielsweise ersatzweise nehmen? Oder gibt es noch weitere Auswahlkriterien? Yalu X. schrieb: >> Ich muss den Strom nur aus meinem 12 Volt Netz ziehen. > > Die Schaltung funktioniert ohne Änderung bis etwa 30V, also auch mit > 12V. Also kann ich den OP hier auch als nichtinvertierenden Verstärker einsetzen? (Widerstände einbauen) Dann bekomme ich aus meinem 5V PWM Signal eine 12 V DC Spannung?!
1, der LM358 braucht nur genug Spannung liefern damit der Transistor ordentlich aufsteuert, dazu reicht die Spannung an R4+2*Ube. Also wieder nix mit RtR. 2, du wolltest doch nur den AusgangsSTROM einstellen, warum plagt dich die Spannung so? 3, Was zum Grübeln: Die Schaltung ist eine Stromquelle und hat einen OpenCollector Ausgang, damit kannst ohne Probleme auch eine Spannung von 12V am Ausgang erzielen, wennst nur die Last niederohmig genug machst und gegen 12V schaltest.
Thomas Klima schrieb: > 1, der LM358 braucht nur genug Spannung liefern damit der Transistor > ordentlich aufsteuert, dazu reicht die Spannung an R4+2*Ube. Also > wieder nix mit RtR. Apropo...wie wird denn überhaupt garantiert, dass der Transistor aufsteuert??? Thomas Klima schrieb: > 2, du wolltest doch nur den AusgangsSTROM einstellen, warum plagt dich > die Spannung so? Ich möchte wissen was die maximale Ausgangspannung ist, damit ich meinen Widerstand dimensionieren kann.
Max schrieb: > Ich möchte wissen was die maximale Ausgangspannung ist, damit ich meinen > Widerstand dimensionieren kann. Den Vorwiderstand vor der LED? Die Konstantstromquelle spielt Vorwiderstand. (Noch als Hinweis zum L165: Verstärkung von 1 funktioniert nur für Gleichspannungs-/ -stromverstärkung, nicht bei Wechselgrößen. Dabei wird Schaltungstechnisch eine höhere Verstärkung für Wechselgrößen dimensioniert.)
Max schrieb: > Ich möchte wissen was die maximale Ausgangspannung ist, damit ich meinen > Widerstand dimensionieren kann. Liegt am nichtivertierenden OpAmp-Eingang die Spannung Ue an, so ist der Ausgangsstrom Ia = Ue/R4 Mit Ue kann man also den Ausgangsstrom proportional einstellen. Das funktioniert natürlich nur solange, wie die Schaltung auch die benötigte Spannung am Lastwiderstand bereitstellen kann. Es ist klar, dass ein großer Widerstand (z.B. 1kΩ) in Verbindung mit einem großen Sollstrom (z.B. 1A) Probleme machen, weil man im Beispiel eine Spannung von 1kΩ·1A=1000V aufbringen müsste. Wie groß ist nun die maximale Spannung, die die angegebene Schaltung aufbringen kann? Nehmen wir die Dimensionierung mit R4=3,9Ω und eine Versorgungsspannung von 12V an. Bei einem Strom von 350mA fallen an R4 1,4V und an T1 etwa 0,8V¹ ab, also bleiben am Lastwiderstand noch 9,8V übrig. Der Lastwider- stand sollte also nicht größer als 28Ω sein. Ist er größer, geht sinkt der Strom von 350mA auf einen kleineren Wert. Man kann die maximale Spannung noch etwas erhöhen, indem man R4 kleiner macht¹ und/oder den Darlingtontransistor durch einen Mosfet ersetzt. Größere Verbesserungen erreicht man aber nur dadurch, dass man die Versorgungsspannung deutlich erhöht. ¹) lt. Datenblatt Fairchild ²) Dann muss aber auch Ue entsprechend kleiner werden, um den gleichen Ausgangsstrom zu erzeugen.
Ok super vielen Dank! Dann steht die Seite rechts von meinem OP fest ;-)!!! So und noch (hoffentlich) die letzte Frage: Bei Änderung meines 8bit PWM Signals bekomme ich ja, wenn ich genau hinschaue, eine nahezu rechteckige Stromkurve (Treppenförmig). Wenn ich aber die Kondensatoren groß genug wählen würde, würde doch die Spannung an meinem invertierenden OP Eingang langsamer ansteigen. Folglich würde sich mein Strom auch nicht sprunghaft verhalten, sondern er würde ebenfalls (relativ) langsam ansteigen! Funktioniert das so wie ich mir das vorstelle? Welche Werte für die Kondensatoren wären sinnvoll? Könnte ich theoretisch sogar Elkos einsetzen?
@ Max (Gast) >Bei Änderung meines 8bit PWM Signals bekomme ich ja, wenn ich genau >hinschaue, eine nahezu rechteckige Stromkurve (Treppenförmig). Ja. >Wenn ich aber die Kondensatoren groß genug wählen würde, würde doch die >Spannung an meinem invertierenden OP Eingang langsamer ansteigen. >Folglich würde sich mein Strom auch nicht sprunghaft verhalten, sondern >er würde ebenfalls (relativ) langsam ansteigen! Ja. >Funktioniert das so wie ich mir das vorstelle? Ja, macht man aber dennoch eher selten. > Welche Werte für die >Kondensatoren wären sinnvoll? Keine Ahnung wie schnell/langsam für dich OK ist. > Könnte ich theoretisch sogar Elkos einsetzen? Ja. MFG Falk
Falk Brunner schrieb: >> Welche Werte für die >>Kondensatoren wären sinnvoll? > > Keine Ahnung wie schnell/langsam für dich OK ist. Die Frage ist dabei, wie man die Geschwindigkeit dessen berechnen kann. lg Max
Bitte melde dich an um einen Beitrag zu schreiben. Anmeldung ist kostenlos und dauert nur eine Minute.
Bestehender Account
Schon ein Account bei Google/GoogleMail? Keine Anmeldung erforderlich!
Mit Google-Account einloggen
Mit Google-Account einloggen
Noch kein Account? Hier anmelden.

