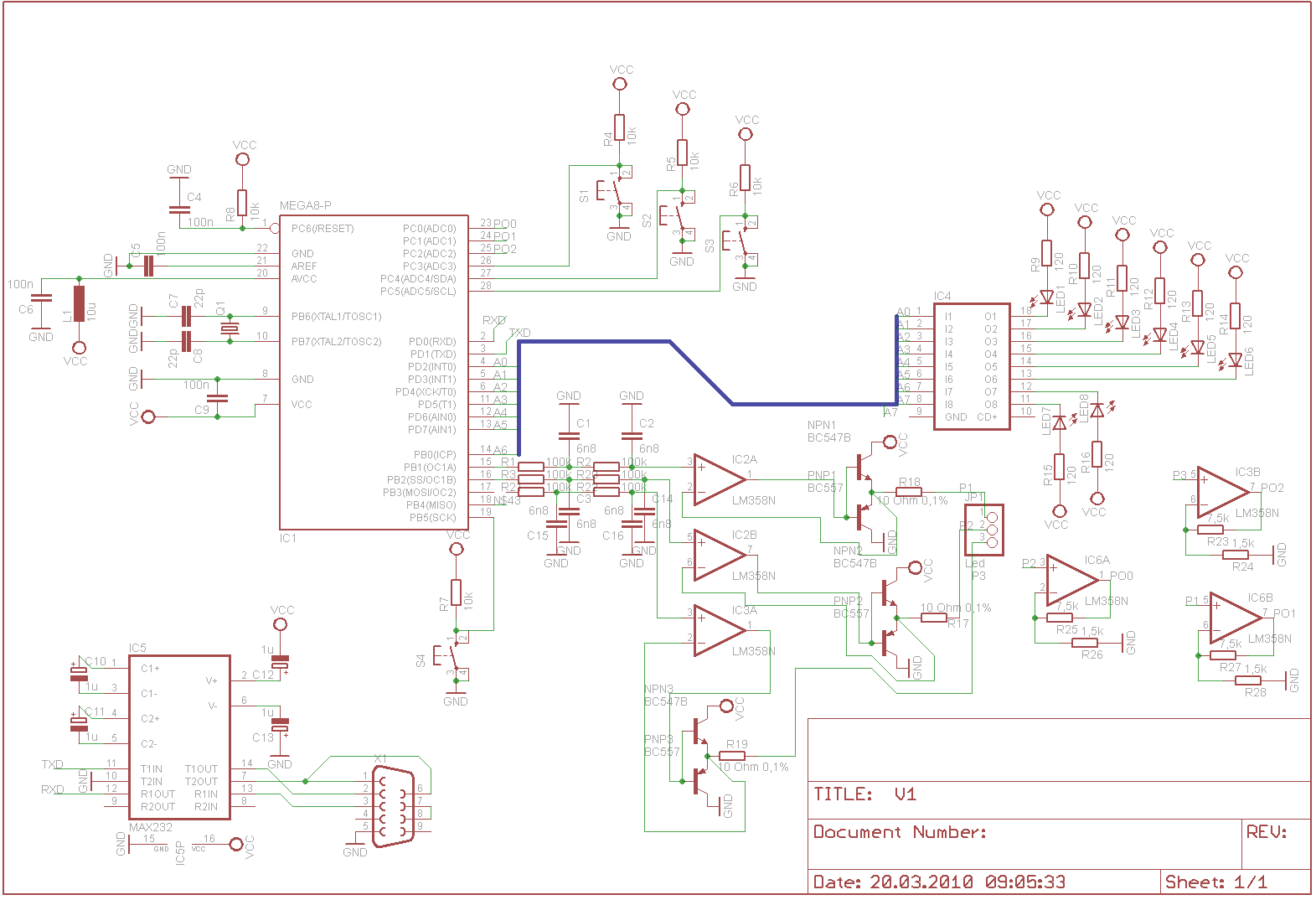
Hi, wie üblich in der 10. Klasse der Realschule muss ich eine Fachinterne Überprüfung im Fach Technik ablegen/machen. Da mich einfache Dinge, wie eine Alarmanlage, automatische Gießanlage, usw nicht besonders reitzen, dachte ich an einen etwas anderen LED Tester. Erstmal die Funktionsbeschreibung: Über 6 Led's können per Taster verschiedene Stromstärken eingestellt werden. Die Einstellungen kann man per RS232 ändern. Nach dem einstellen der Stromstärke wählt man zwischen dem 2 pin LED Modus oder dem 3 pin LED Modus. Auswahl über Taster und Anzeige über LED. Im letzten Schritt betätigt man einen Taster zum starten des Tests. Die ausgewählte Stromstärke beginnt zu blinken. Nun werden nach und nach alle möglichen Pinkombinationen getestet. Ist eine Kombination erfolgreich(Messung der Stromstärke), so leuchtet eine Led falls in der Mitte die Cathode sitzt, ansonsten nicht. Nun kann man mit einem anderen Taster die nächste Kombination testen, z.B.: bei Duo-Leds usw... Nun zu meinen Ideen der Umsetzung: Per PWM wird ein Rechtecksignal erzeugt. Dieses wird mit dem Tiefpass geglätet. Laut Wiki (http://www.mikrocontroller.net/articles/Pulsweitenmodulation#DA-Wandlung_mit_PWM) kann mit dem im Schaltplan eingezeichneten Filter ein Ripple von 20mV erreichen. Danach kommt ein Operatiosnverstärker als Spannungsfolger. Anstatt des im Schaltplan ersichtlichen LM358 würde ich ein TS912 einsetzten. Wenn ein Pin auf Masse liegt, wird per 10 Ohm Messwiderstand der Spannungsabfall gemessen, um die Stromstärke zu ermitteln. Bei einer maximalen Stromstärke von 40mA hat man einen Spannungsabfall von 0,4V diesen vesrärke ich wieder per TS912 um das 6 fache und komme somit auf 2,4V was gut zu der internen Referenz von 2,56V passt. Veielicht muss ich auch eine 5 fache Verstärkung nehmen, da bei einer Duo-Led mit 2*25mA ja 50mA enstehen. Nun die spannende Frage: Funktioniert das so? Und stimmt mein Schaltplan soweit? Grüße InFaIN
@InFaIN (Gast) > tester.png > 177,2 KB, 19 Downloads Es ist ja sehr sozial von dir, wenn du auch an die sehbehinderten Mitleser des Forums denkst, aber bei der Auflösung kann es sogar ein Blinder sehen. Lies mal was über Bildformate. >Über 6 Led's können per Taster verschiedene Stromstärken eingestellt LEDs. Ausserdem wo kann man die STROMstärke bei dir einstellen? Ich sehe keine Konstantstromquellen. >werden. Die Einstellungen kann man per RS232 ändern. Nach dem einstellen >der Stromstärke wählt man zwischen dem 2 pin LED Modus oder dem 3 pin >LED Modus. Auswahl über Taster und Anzeige über LED. Im letzten Schritt >betätigt man einen Taster zum starten des Tests. Ich glaub mit nem Multimeter und manuell durchklingeln ist man schneller ;-) Aber zu Lernzwecken ist das Projekt OK. >Funktioniert das so? Mehr oder Weniger. > Und stimmt mein Schaltplan soweit? Es fehlt die Stromversorgung vom MAX232, Stichwort INVOKE. Das mit dem TS912 wird nur halb funktionieren, denn der kann bei hohen Strömen auch nicht mehr wirklich Rail to Rail arbeiten, wie alle OPVs. Die Pull Ups für die Taster kannst du sparen, die sind im AVR schon drin, zuschaltbar. Für ein paar popelige Status-LEDs braucht man keinen ULN2803, die kann man direkt an den AVR hängen. Ich würde das Ganze anders machen. Eine Konstantstromquelle per Analogschalter oder Reed-Relais auf die drei Pins schalten, gleichzeitig die zwei anderen Pins per Tristate-IOs auf Masse ziehen. Wenn man nun am Pin die Spannung misst, kann man rausfinden ob die LED richig gepolt ist und welche Flußsspannung sie hat. Man braucht dazu keine extra OPVs. Und braucht keine negative Betriebsspannung. Just my 2 Cent. MFG Falk
Zum Bildformat: Ich finde dass es auf 150dpi manchmal ein wenig zu klein ist... aber wenn es mit 150dpi besser ist werde ich es mir merken... Die Stromstärke regelt man sozusagen über die Kennlinie der Led, man fährt langsam den PWM hoch und misst nebenher den Strom per Messwiderstand. Versorgunspannung vom Max232 ist hinzugefügt... Wo brauche ich eine negative Betriebsspannung? InFaIN
@ InFaIN (Gast) >Wo brauche ich eine negative Betriebsspannung? Für die OPVs, sonst kommen die nicht auf 0V runter und deine Stommessung ist im Eimer. -5V reichen, der ICL7660 ist dein Freund. Kann man aber auch mit einem Pin am AVR machen, das PWM kann. Stichwort Spannungsinverter mit zwei Dioden und zwei Kondendsatoren. MFG Falk
Verzeih Aber ich hab immer noch nicht verstanden, warum ich diesen LED Tester nehmen soll. Was genau kann ich damit testen und warum will ich das überhaupt? Nicht falsch verstehen. Aber diese Frage quält mich, vor allen Dingen wenn ich mir durchlese, wie du dir den Testablauf vorstellst.
@falk Alles klar... die negative Betriebsspannung sollte nicht das Problem darstellen... Reicht da ein ICL7660 für alle OPs? @karl Mit dem Gerät soll man später Leds testen können. Einfache standard Leds, 2-Pin Duo-Leds und 3-Pin Duo-Leds... Man kann die Stromstärke frei einstellen was bei einem normalen Led Tester nicht möglich ist. Außerdem wäre es denkbar per RS232 nachher am PC eine Kennlinie der Led zu erzeugen... Ob man so ein Gerät braucht oder nicht ist eine andere Frage... InFaIN
@InFaIN (Gast) >Alles klar... die negative Betriebsspannung sollte nicht das Problem >darstellen... Reicht da ein ICL7660 für alle OPs? Kommt drauf an wieviel Strom du durch die LED jagen willst. Den muss auch der ICL bringen, plus 5mA Reserve oder so. MFG Falk
@falk Leider konnte ich im Datenblatt keine Angabe zur maximalen Stromstärke finden. Es dürften aber maximal 50mA anfallen. InFain
Die meisten OPVS schaffen keine 50mA, bestenfalls 20mA. MfG Falk
InFaIN schrieb: > Mit dem Gerät soll man später Leds testen können. Na ja. Ich papp da 330Ohm als Vorwiderstand drann und halte das bei 5V an + und -. Leuchtet die LED, dann ist sie gut. Leuchtet sie nicht, dreh ich die Polung um :-) Ist eine Sache auf 10 Sekunden. Aber lass dich nicht aufhalten. Ist eine spannende Sache. Denk mal darüber nach, ob man von einer LED zerstörungsfrei den zulässigen Strom rauskriegen kann (Ev. mit einem Phototransistor die Helligkeit der LED messen?). Das wär doch was: Du steckst die LED rein und am Gerät steht (bei einer bestimmten Voltzahl) welchen Vorwiderstand man braucht.
@karl: Ich zitiere mal aus meinem ersten Beitrag: >wie üblich in der 10. Klasse der Realschule muss ich eine Fachinterne >Überprüfung im Fach Technik ablegen/machen. Da mich einfache Dinge, wie >eine Alarmanlage, automatische Gießanlage, usw nicht besonders reitzen, >dachte ich an einen etwas anderen LED Tester. Die Idee des Testers kann man noch weit treiben... z.B.: Farbsensor, Helligkeit, usw... doch sprengt sowas einfach den Rahmen... Falk Brunner schrieb: > Die meisten OPVS schaffen keine 50mA, bestenfalls 20mA. Wie kann ich dann die Strombelastbarkeit erhöhen? InFaIN
@ InFaIN (Gast) >> Die meisten OPVS schaffen keine 50mA, bestenfalls 20mA. >Wie kann ich dann die Strombelastbarkeit erhöhen? Z.B. über einen komplementären Emitterfolger am Ausgang, sprich ein NPN und PNP Transistor "zusammengeschaltet". http://www.elektronik-kompendium.de/sites/slt/0205141.htm D1, D2, R1 und R2 weglassen, die Basen verbinden und an den OPV Ausgang. Den neue Ausgang sind die verbundenen Emitter. Der AUsgangs-C entfällt. Die Rückkopplung vom OPV wird am neuen Ausgang abgegeriffen, NICHT direkt am OPV-Ausgang. MfG Falk
Habe ich das so richtig umgesetzt? Wenn ich jetzt noch die negative Spannung hinbekomme müsste es dann doch gehen, oder? InFaIN
Hi >>> Die meisten OPVS schaffen keine 50mA, bestenfalls 20mA. >>Wie kann ich dann die Strombelastbarkeit erhöhen? Es gibt auch Leistungs-OVs. Z.B. L165 oder alternativ auch TDA2030. MfG Spess
@ InFaIN (Gast)
>Habe ich das so richtig umgesetzt?
Nein.
- Die Verbindung zwischen Kolletor und Basis der NPNs ist falsch, muss
raus.
- Die Rückkopplung an Pin2 vom OPV muss an die Emitter gehen, nicht die
Basen.
MFG
Falk
spess53 schrieb:
> Es gibt auch Leistungs-OVs. Z.B. L165 oder alternativ auch TDA2030.
Die sind beide nicht rail-to-rail fähig... ich denke da ist so eine
Transistorschaltung einfacher...
@falk:
Stimmt es so jetzt? und vorallem funktioniert es so jetzt?
InFaIN
@ InFaIN (Gast)
>Stimmt es so jetzt? und vorallem funktioniert es so jetzt?
Nööö ;-)
Lies mal meine Postings in RUHE und versuch sie umzusetzen.
MFG
Falk
Jetzt fängt das große raten an... Ich tippe jetzt einfach mal auf die negative Stromversorgung der OPs, oder? Du hast ja den ICL7660 vorgeschlagen.... nur finde ich einfach nicht die Belastungsgrenze... und vorallem wie viel wird der ICL belastet mit der neuen Schaltung? muss ich da dann immernoch die 50mA nehmen oder nurnoch den "normalen" Stromverbrauch der OPs? Ich denke mal nicht dass 25mA reichen, sonst könnte man doch auch vom MAX232 abzapfen, oder? Mit mehr belastbarkeit habe ich bis jetzt nur den MAX774 gefunden... Laut Datenblatt kann man den mit passender Beschaltung mit bis zu 1A belasten bei -5V... Ich hoffe mal das ich richtig getippt habe und nicht noch was anderes überlesen habe... InFaIN
@ InFaIN (Gast) >Ich tippe jetzt einfach mal auf die negative Stromversorgung der OPs, >oder? Die fehlt extra noch. Aber das eigentliche Problem ist die Rückkopplung der OPVs. Vom Minus-Eingang nach Masse? Eher nicht. Besser zum Emitter der beiden Transistoren. Schrieb ich schon mehrfach. >Du hast ja den ICL7660 vorgeschlagen.... nur finde ich einfach nicht die >Belastungsgrenze... "They deliver 10mA with a 0.5V output drop." Wird eng mit 50mA. Also brauchst du eintweder ein Netzteil, welches -5 ausspuckt oder einen DC-DC Wandler, welcher aus +5V -5V macht. Oder du änderst dein Konzept nochmal. Ich würde dir letzteres empfehlen. >neuen Schaltung? muss ich da dann immernoch die 50mA nehmen oder nurnoch Ja, die -5V müssen den vollen Strom vom 50mA + OPVs bringen. >belastbarkeit habe ich bis jetzt nur den MAX774 gefunden... Laut >Datenblatt kann man den mit passender Beschaltung mit bis zu 1A belasten >bei -5V... Kann schon sein. Ist aber IMO der falsche Ansatz. Nimm drei Konstantstromquellen (1mA, 10mA, 50mA) und drei Reed-Relais, fertig ist die Laube. MfG Falk
Hi, jetzt habe ich lange nachdenken müssen um zu verstehen was falsch ist, obwohl wir in den letzten Technikstunden hatten, dass der Emitter beim Schaltbild des pnp oben ist.... Ich habe dass jetzt korrigiert... Mir ist gestern Abend eingefallen, dass ich noch zwei Netzteile mit +12V +5V und -12V habe. Die -12V sind mir 0.3A belastbar. Ich denke 300mA dürften reichen. Und der TS912 kann 18V vertragen..... -12V bis 5V = 17V Als ich das Datenblatt des TS912 nochmals gelesen habe sind mir diese Werte aufgefallen: >Iin Current on Inputs ±50 mA >Io Current on Outputs ±130 mA heißt das nicht, dass ich den mit bis zu 130mA belasten kann? InFaIN
@ InFaIN (Gast) > tester.png OK, passt jetzt. Es fahlt aber immer noch die Stromversorgung für den OPV, auch hier mit INVOKE. >+5V und -12V habe. Die -12V sind mir 0.3A belastbar. Ich denke 300mA >dürften reichen. Ja. > Und der TS912 kann 18V vertragen..... -12V bis 5V = 17V Den brauchst du nicht, ein einfacher LM358 reicht dicke. >>Iin Current on Inputs ±50 mA >>Io Current on Outputs ±130 mA >heißt das nicht, dass ich den mit bis zu 130mA belasten kann? Nein, das heisst nur, wenn du den IC mit diesen Strömen abartig quält, dann hält er das aus. Ist aber weit weg von normalen Betriebsbedingungen. MFG Falk
@falk Vielen Dank für deine Hilfe.... Jetzt habe ich einiges dazugelernt... Wenn der LM358 genauso gut funktioniert, nehme ich diesen. Da der LM358 ja 32V kann, verorge ich ihn jetzt mit -12V und +12V. Jetzt die spannende Abschlussfrage: Wird das so funktionieren? InFaIN
Sollte jetzt passen. Vielleicht noch einenn 100nF + 10µF Kondensator für die Stromversorgung der OPVs spendieren. MfG Falk
Ich habe jetzt noch zwischen -12V und +12V einen 100nF Kondensator gepackt und zwichen GND und 5V ebenso. Ich will mich nochmals herzlich für deine Hilfe bedanken. InFaIN
Bitte melde dich an um einen Beitrag zu schreiben. Anmeldung ist kostenlos und dauert nur eine Minute.
Bestehender Account
Schon ein Account bei Google/GoogleMail? Keine Anmeldung erforderlich!
Mit Google-Account einloggen
Mit Google-Account einloggen
Noch kein Account? Hier anmelden.





