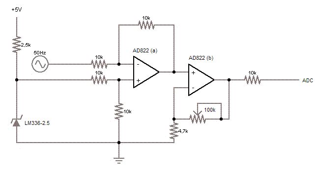
Hallo liebe Gemeinde, ich habe ein Problem mit einer Operationsverstärkerschaltung, die eine 2,5V-Referenzspannung vom LM336-2.5 bekommt. Der Operationsverstärker ist ein AD822 und wird unipolar mit 5V versorgt. Nun zum Problem: Im Leerlauf liefert der LM336-2.5 ca. 2,5V. Schließe ich das so, wie auf dem Bild zu sehen ist, an, liegen nur noch 1,25V am Operationsverstärkereingang (+) an. Wenn man sich das Bild betrachtet, bilden die beiden 10k-Widerstände einen Spannungsteiler. von daher sollte das jetzige Ergebnis mit den 1,25V stimmen. Aber wie soll ich den OPV sonst beschalten? Vom LM336-2.5 habe ich den Referenzpin nicht belegt und "hängt" in der Luft. Die erste Stufe vom AD822 bildet einen Differenzverstärker, die zweite einen nichtinvertierenden Verstärker. Weiß jemand, wie ich die 2,5V auf einen Differenzverstärker bekomme, ohne dass sich etwas an der Funktion ändert? Alexander
H.joachim Seifert schrieb:
> Indem du den 10k nach Masse weglässt??
Funktioniert nicht so einfach, dann steuert der OPV komplett auf!
Oh, könnte doch funktionieren, hab, so glaub ich, falsch gemessen?!
Ich Blödmann, alles ist okay, hatte nur vergessen die Masse vom OPV anzuschließen. Schaltung funktioniert, auch der Spannungsteiler ist i.O! Thread kann von meiner Seite aus geschlossen werden...
Bitte melde dich an um einen Beitrag zu schreiben. Anmeldung ist kostenlos und dauert nur eine Minute.
Bestehender Account
Schon ein Account bei Google/GoogleMail? Keine Anmeldung erforderlich!
Mit Google-Account einloggen
Mit Google-Account einloggen
Noch kein Account? Hier anmelden.
