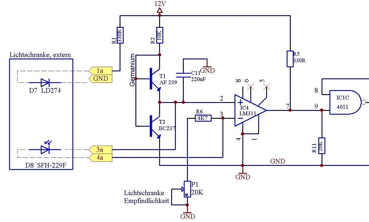
Hallo Gemeinde, ich hab ein kleines Problem aus der Analogtechnik. Es geht hier um die Schaltung rund um T1 und T2. So ganz sicher bin ich mir nicht, ob das wirklich eine Stromquelle ist, denn mit diesen Germanium-Transistoren kenne ich mich leider gar nicht aus. Ich habe mir schon die Finger nach dieser Applikation wund gegooglt, aber es ist einfach nichts zu finden… Dieser T1 (AF239) ist genau mein Problem, er ist sehr schwer zu bekommen (und auch nicht ganz billig)… und ich fürchte, er steht auf der discontinued-Liste. Die Schaltung ist ein Ausschnitt und zuständig dafür, das Signal einer Lichtschranke (links) weiter zu geben - Licht unterbrochen oder nicht, also ein JA-NEIN-Signal. Da der ursprüngliche Hersteller diese Platine nicht mehr herstellt, habe ich mir für eine befreundetet Firma die Mühe gemacht, das ganze Layout abzuzeichnen und neu zu erstellen… und dabei den Kardinals-Fehler gemacht, mich nicht um die Verfügbarkeit der BE zu kümmern… will damit sagen, 30 Platinen liegen auf´m Tisch und ich suche nun nach einem möglichst einfachen Ersatz für T1. Die Ersatz-Tabellen geben für diesen Typen leider nicht viel her… Da ich diesen Teil der Schaltung nicht so recht verstehe hoffe ich daß ihr mir Tips geben könnt… von einem pinkompatiblen Silizium-Transistor habe ich gedanklich schon abschied genommen… Grüße Ernst
Hallo, der AF239 ist ein rauscharmer UHF-Mesa-Transistor, war in den Eingangsstufen der UHF-Tuner im TV drin. Wenn dieser dort in dieser Beschaltung genutzt wird, vermute ich stark, daß spezielle Eigenschaften speziell der BE-Strecke genutzt wurden. Wie er in dieser Anwendung zu ersetzen geht habe ich leider keine Ahnung. Da letztlich dahinter nur ein LM311 sitzt, würde ich vermutlich eine Originlabestückung nehmen und das Verhalten ausmessen und dann Ersatz suchen. Vermutlich auch das Temperaturverhalten testen, vielleicht ist er "nur" Kompensation? Gruß aus Berlin Michael
Die Schaltung ist ein Ausschnitt und zuständig dafür, das Signal einer Lichtschranke (links) weiter zu geben - Licht unterbrochen oder nicht, also ein JA-NEIN-Signal. Wie schnell?
Ernst K. schrieb: > Da ich diesen Teil der Schaltung nicht so recht verstehe hoffe ich daß > > ihr mir Tips geben könnt… AF: Er dient der Temperaturkompensation des Lichtschranke.
Sorry, aber der Plan passt bestimmt trotzdem nicht. Ich bin fest davon überzeugt, aß es so nicht verdrahtet gewesen sein kann. Ich würde damit rechnen, daß T2 als BE-Strecke im Zenerbetrieb war um ca. 7V zu bekommen, und T1 eine Konstantstromquelle die diese Zenerstrecke versorgt. Dann ist Photodiode und Poti sicher nicht anders verdrahtet, nicht als Spannungsteiler der Spannung an OpAmp+
Oh! Ja, es sollte ein PNP sein... und kein NPN! Da hab ich mich verzeichnet. Aber der Rest der Schaltung stimmt so. Wie gesagt, ich kapiere es ja auch nicht was da gemacht wurde... aber die Schaltung funktioniert wunderbar. Die Antwort vom LM311 ist wenige 100ns schnell, getestet mit einem Funktionsgenerator parallel zur IR-Diode (ich kann die Lichtschranke nicht so schnell und definiert auslösen) Das blöde ist halt, wenn ich nicht weiß was der T2 macht, kann ich keinen Ersatz raussuchen; und das ist ja das eigentliche Problem! Eine Temperaturkompensation benötige ich nicht wirklich, die Schaltung soll zwar schnell sein, aber es kommt nicht so sehr auf exakte und auch nicht auf reproduzierbare Werte an. Hab im Moment keine Idee mehr wie ich weiter komme…
Mit T1 und T2 soll eine temperaturkompensierte Referenzspannung von ca. 0,4V erzeugt werden. Siehe NS-Datenblatt LM311. Wenn es dir daruf nicht so genau ankommt oder die 12V eh stabilisiert sind, dann mach einfach einen Spannungsteiler an die 12V und lass die Transistoren ganz weg.
Vielen Dank Euch allen !! Ich werde es mal mit einer Schottky-Diode und dem T2 versuchen. Denn auf die Temperatur kommt es mir echt nicht an. Nochmals Danke Grüße Ernst aus Klingenberg
Bitte melde dich an um einen Beitrag zu schreiben. Anmeldung ist kostenlos und dauert nur eine Minute.
Bestehender Account
Schon ein Account bei Google/GoogleMail? Keine Anmeldung erforderlich!
Mit Google-Account einloggen
Mit Google-Account einloggen
Noch kein Account? Hier anmelden.
