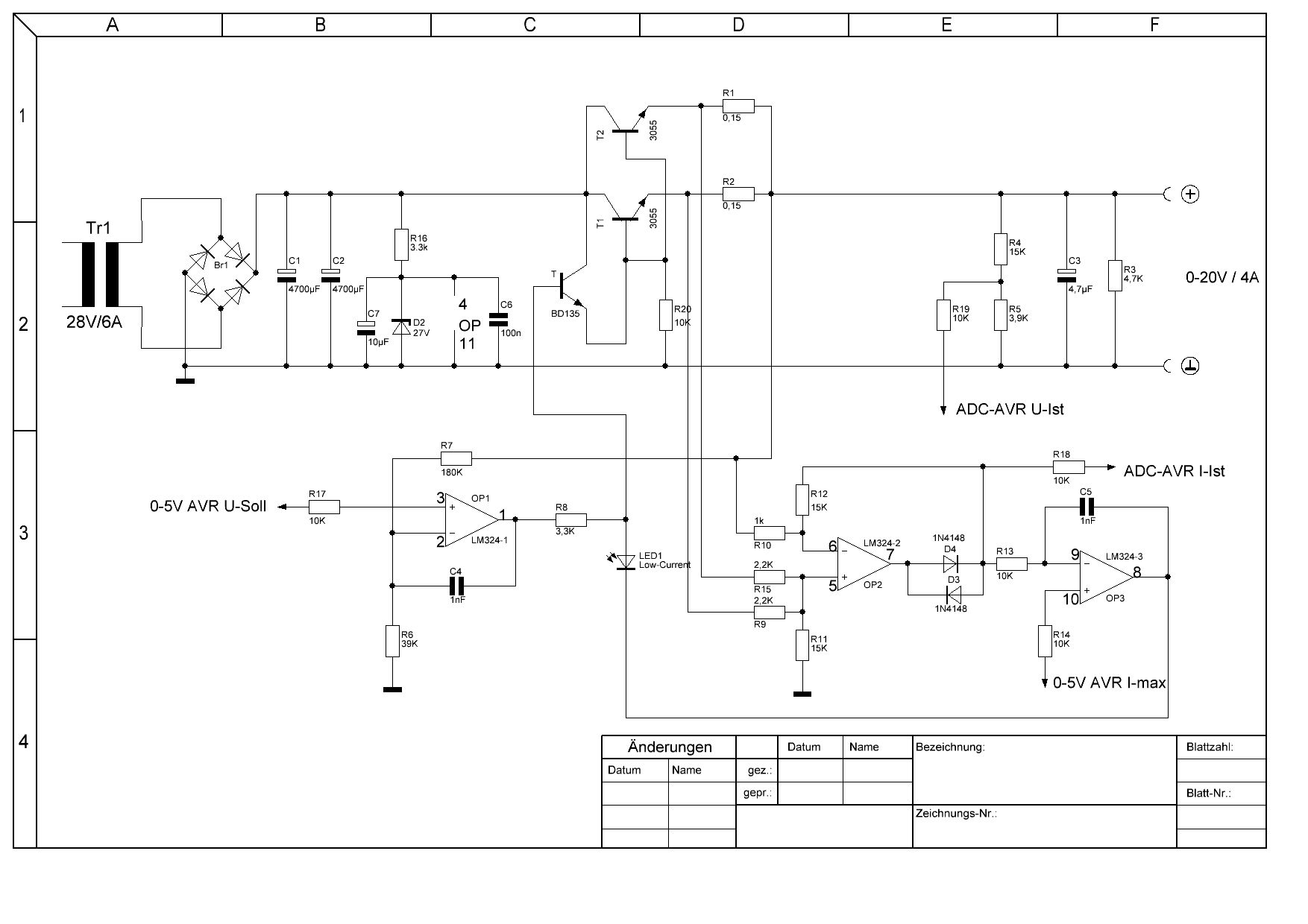
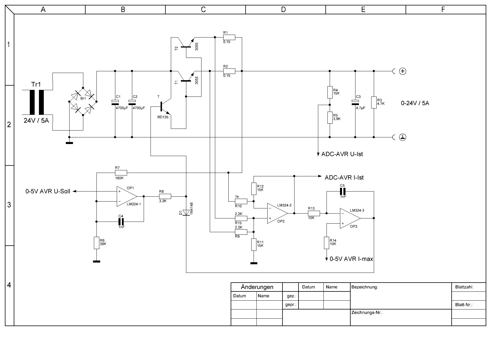
Hallo, ich bin gerade dabei ein Lineargeregeltes Netzteil zu bauen und hätte gern Eure meinung dazu (bitte nicht zu hart). Die Sollwerte für Spannung und Strom werden von einem AVR vorgegeben, und die Istwerte für die Anzeige eingelesen. Im Anhang ist die Schaltung zu sehen. Ich bin für jeden vorschlag dankbar.......
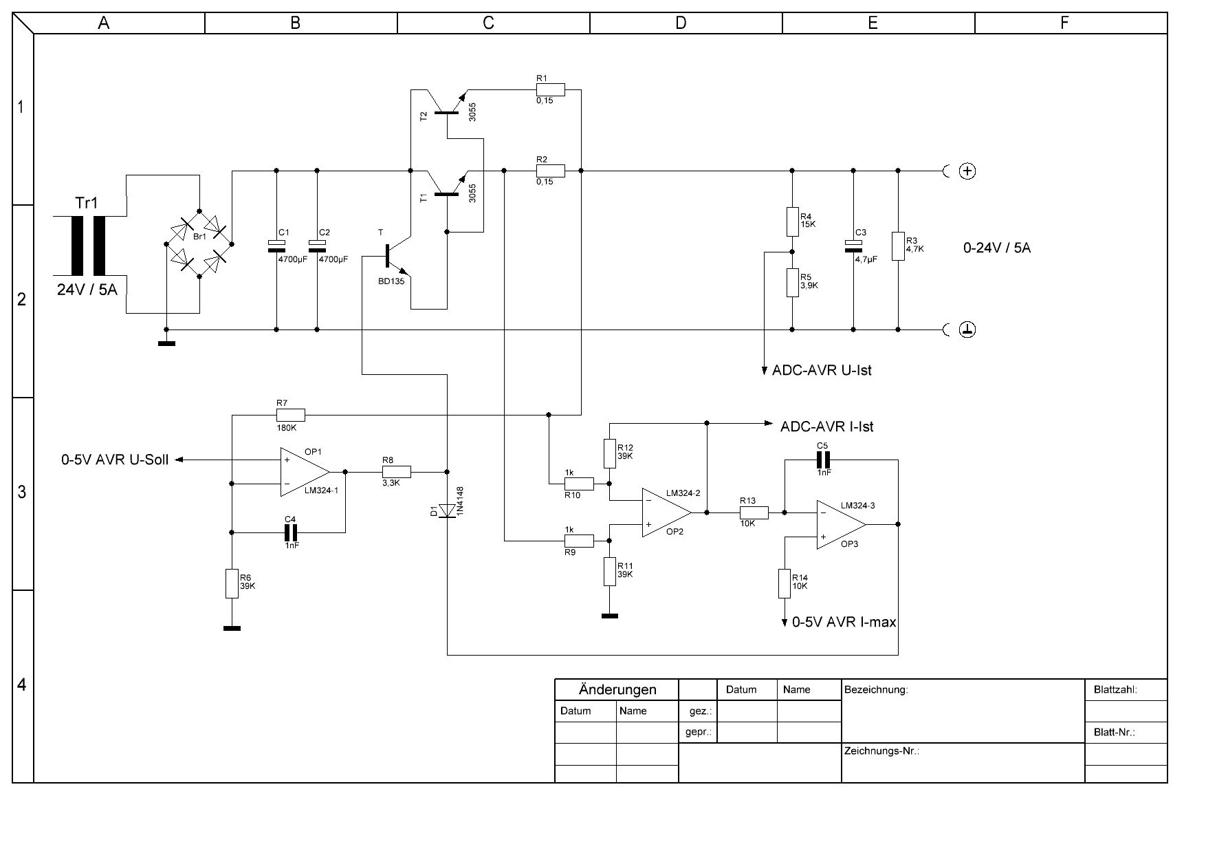
R9 in 2 stück 2,2k Widerstande aufteilen und je einen an die Emitterwiderstände R1, R2 legen. Dann ist die Stromregelung schon mal besser dran .-) 24V/5A Trafo ist etwas zu knapp ausgelegt für ein 24V/5A NT, 0-20V 4 A sind damit aber machbar. Außerdem die Hinweise zu "ELO Netzteil" im web lesen bzgl. Schwingneigung.
Ich habe mir den Beitrag mal durchgelesen, deshalb sind ja die Kondensatoren an den OP´s vorgesehen. Ist es also besser einzel-opv´s zu verwenden, wie z.b. TL081 ?
Ja, genauso habe ich es gemeint. Dann mach mal einen Probeaufbau. Bei so wenig Teilen reicht ja schon eine Lochrasterplatine.
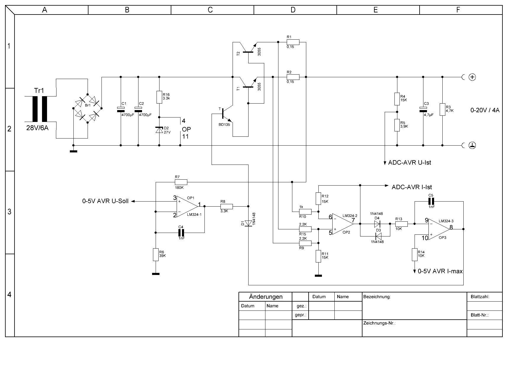
Habe mal einen Probeaufbau gemacht und folgendes Problem. Das Netzteil geht sofort in die Strombegrenzung ohne das ein Verbraucher angeschloßen ist. Ich beckomme nur 5,3V am Ausgang .......
Hab´s hinbeckommen, es hat sich ein falscher Widerstand eingeschlichen. Am Ausgang von OP2 komme ich nicht unter 0.78V was bedeutet, das ich den Strom nicht ganz runter beckomme. Gibt es eine möglichkeit weiter runter zu kommen ? Danke !!
Der Ausgang vom LM324 ist bei niedrigen Spannungen nur ganz wenig Strom liefern weil die Ausgangstufe des LM324 nicht richtig arbeiten kann. Wahrscheinlich wird er durch den ADC zu stark belastet und kann nicht komplett runter gehen. Du könntest am Ausgang vom OP2 2 Dioden Antiparrallel Schalten damit die 0.7V die zu viel sind dan der Diode abfallen. Funktioniert den die Spannungs-Stromregelung in den restlichen Bereichen?
Wenn ich z.b. 1x35 und 1x20W Halogen anschließe, momme ich auf meine 4,6A bei ca. 0.6V Spannungseinbruch. Stelle ich die Strombegrenzung runter, wird auch schön geregelt.
Wenn du einen 0.6V Spannungseinbruch hast dann scheint das Netzgerät die Last nicht wirklich auszuregeln. Sinn wäre es ja das die Ausgangspannung konstant bei beliebiger Last ist.
P.S: Werden wahrscheinlich die Spannungsabfälle an den Zuleitungen zu den Lampen sein und somit ist alles im Butter. :)
Senseleitungen einbauen die den Spannungsabfall über die Anschlussleitungen ausgleichen, dann hast du aber 4 Anschlussbuchsen am Ausgang - Ist aber so eine Sache die nichtmals an vielen Labornetzgeräten zu finden ist. Also: Einfach die Spannung ein wenig manuell nachregeln.
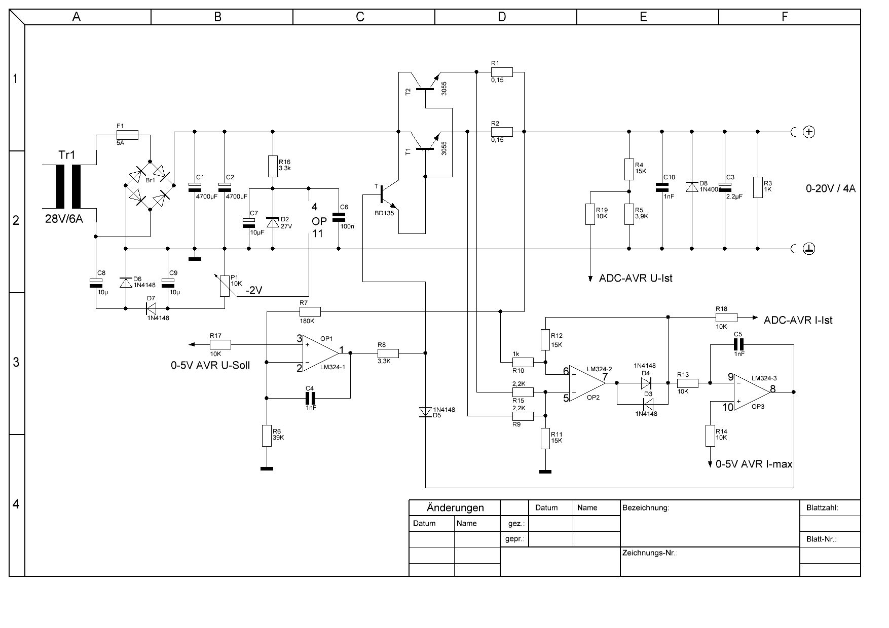
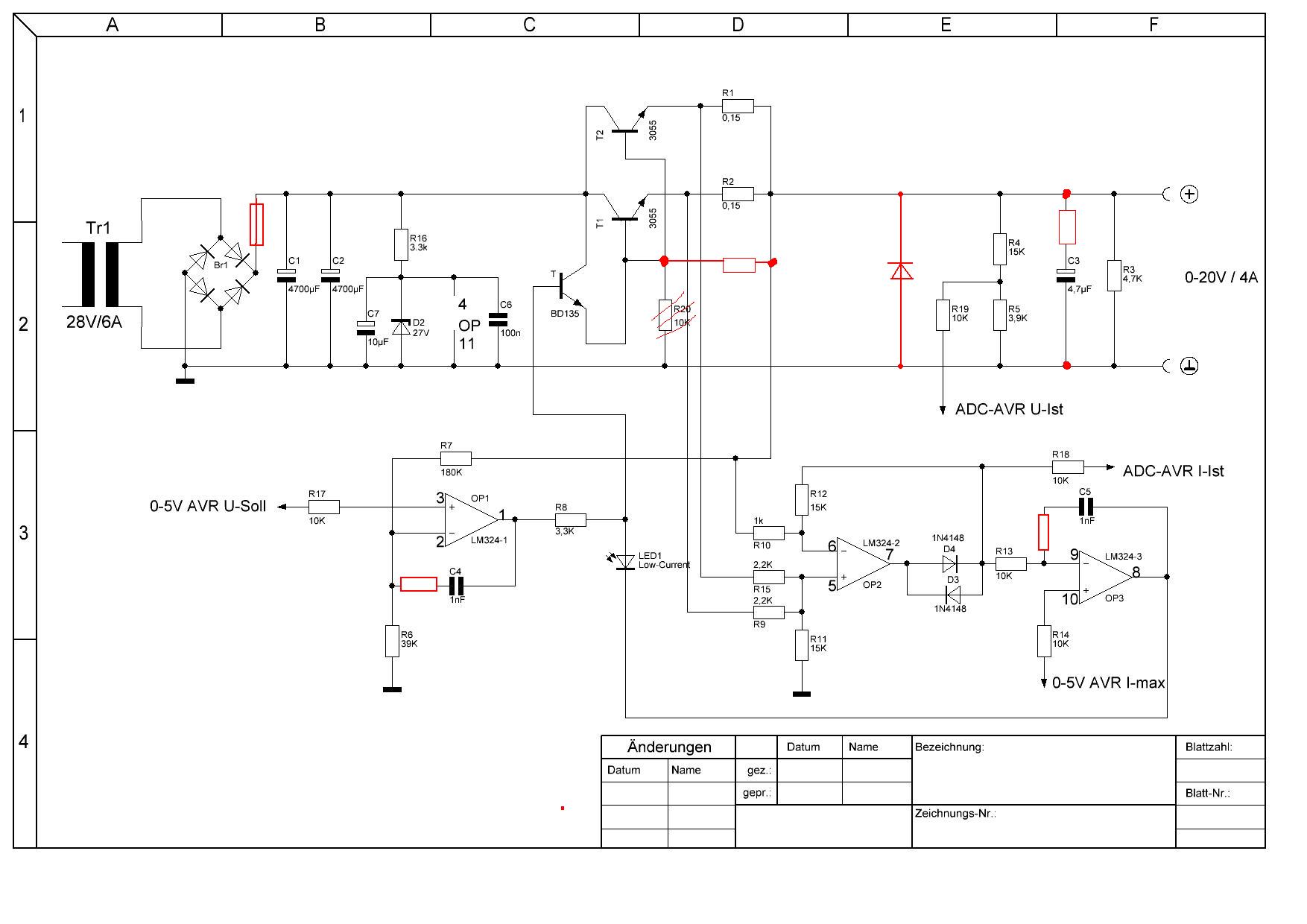
Ich habe den Schaltplan mal aktualisiert. Dem OPV habe ich eine 27V-Z-Diode verpasst, weil er sonnst mit ca.36V betrieben wird. Die beiden Dioden habe ich mit eingezeichnet.............
Der Verknüpfungspunkt von R12 muss nach den Dioden kommen, da der Spannungsabfall über den Dioden ausgeglichen werden soll. Die Maximale Spannung am Ausgang ist dann 27V -1.5V ( für den LM324 ) -0.7V ( BE-Spannung am BC135) -0.7V ( BE-Spannung am 2N3055) Jetzt noch eine Sicherung in der Zuleitung damit du den Trafo nicht killst wenn du diesen ausversehen kurzschließt und nichts schmorrt, die Abblockkondensatoren für den LM324 und statt die Normale 1N4148 (D1) eine LED damit du weißt das die Schaltung sich im Strombegrenzungsmodus befindet und dann ist dein Netzteil fertig. Klar lässt sich noch das ein oder andere verändern, aber für den Anfang ist das eine Prima Lösung, muss doch nicht alles kompliziert sein. ---- Hast du das mit den Dioden an OP2 schon ausprobiert? ---
Also so wie im Anhang ? Das mit den Dioden habe ich noch nicht getestet, werde das ergebniss aber nachreichen.
Auf deiner Platine solltest du den 100nF so nah am V+ Anschluss am LM324 platzieren wie es nur geht, und direkt an der Z-Diode kannst du einen 10µF Elko platzieren oder ähnliches was du gerade in der Grabbelkiste findest. Das der AVR seine Blockkondensatoren besitzt gehe ich mal ganz einfach von aus ;)
Danke für die Tipps. Der Digitalteil kommt noch. Aber da sind selbstverständlich alle C´s enthalten. Auch der Trafo beckommt eine Sicherung.....selbstredend.......Ich bin nur am überlegen, wie ich die ADC-Eingänge gegen Überspannung schützen kann, oder macht das keinen sinn ? Eigendlich reicht doch ein WDST. von 10K, oder ? Für die 0-5V habe ich einen 10bit DAC mit SPI vorgesehen.
Für den SPI DAC kann ich dir den MCP4922 empehlen, der ist ziemlich billig und scheint was vernünftiges zu sein ( verwende ich in meinen Digital Netzteil ) Bevor du an den AVR gehst solltest du die Ist-Werte mit einen 2ten OpAmp entkoppeln, damit der ADC nicht periodisch wenn er Abtastet dein Ist-Signal verunreinigt. Wenn du zu diesen OPAmp geht nimmst du einen Reihenwiderstand dann 2 Dioden welche in Sperrrichtung zu den +5V und GND zeigen, dann noch ein Reihenwiderstand und gehst dann auf diesen OPV und dann zum ADC. --- Der erste Widerstand begrenzt den Strom für die Dioden,die Dioden leiten eine Überspannung gegen +5V/GND ab,der nächste Reihenwiderstand erzeugt einen kleinen Spannungsabfall wenn die Internen Schutzdioden vorher leitend werden als die außen beschalteten "Clamping-Dioden" . Der OPV der als Puffer geschalter ist sollte dann die Versorgungspannung wie der AVR haben, sonst war diese Beschaltung ja umsonst. Somit müsstest du dir einen sogenannten "Rail-To-Rail" OPV suchen. Wie du weißt kann der LM324 nur bis -1.5V an seiner Versorgungspannung am Ausgang herran, die Rail To Rail Typen können das ohne Probleme.
Du hast schon recht - Aber das trifft leider auf dem Eingang nur zu. "Common Mode Input Voltage Range Includes Vcc+ . Also Übersetzt Gleichtakt Eingangspannungreichweite reicht bis zur Oberen Versorgungsspannungsgrenze. Im Ausgangspannungsbereich wenn du dir das Datenblatt nochmal anschaust findest du unter "Maximum Peak Output Swing". Der TL074 ist aber schneller und macht mehr Dampf in deinen Netzteil, kannst du ja mal ausprobieren ob alles stabil läuft. (Wahrscheinlich musst du dann den 1nF Kondensator an den OPVs verändern -> Besser wäre hier auch eine Reihenschaltung aus RC )
MAX5250, was hast du für eine coole Bastelkiste, wenn ich darin sowas finden würde :D Hast du schon eine Externe Referenz für den MAX5250?
Wenn du die Pin´s REFAB und REAFCD meinst, die kommen mit auf die Versorgung vom AVR, also 5V. Ich habe das gleiche mit dem Kleinen Bruder ( 8bit) gemacht, läuft ohne Probleme.
Bekommst ein paar Störungen rein, wenn es aber wirklich diese 5V sind kannst du diese immernoch notfalls mit Widerstand/Spule/Kondensator entstören.
Hab noch einen Reference-Chip gefunden, ist allerdings nur 2,5V. Ist der Max6173. Da müßte ich alles auf 2,5V statt 5V umbauen.
Ich würde lieber alles auf 5V lassen, da ist das Verhältnis von Rauschen und Fehlern vom Verhältnis kleiner als bei 2.5V . Wobei das bei 10Bit noch nicht wirklich ein Thema ist.
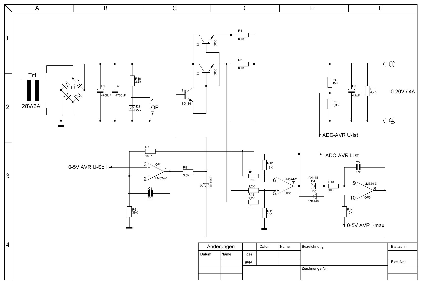
Jop, ich lass das auch auf 5V. Und 10Bit sollten wohl reichen. Morgen Teste ich den Lastteil noch ein wenig, vieleicht auch mal mit dem TL074, oder einem TL081.
R8 erscheint mir etwas groß, bei 2mA Basisstrom für den BD135 fallen dort schon über 6V ab. Außerdem würde ich den Leistungstransistoren noch Widerstände zwischen Basis und Emitter spendieren. Arno
Man könnte R6 auch durch einer Stromquelle ersetzen und somit hätte man keine großen Spannungsabfall Probleme ersparen.
Widerstände zwischen Basis/Emitter ? Welchen sinn machen die, und wie groß sollten die sein ?
Die Basis Vorwiderstände brauchst du da nicht, da bringst du dir wieder nur Unnötige Spannungsabfälle rein. Edit: Hab mich verlesen, die Ube Widerstände kannst du durchaus noch dazu packen. Es reicht wenn da nur ein wenige mA durchfließen. Etwas im ein paar Ein hundert Ohm reichen, auf den genauen Wert kommt es da nicht an.
Denk mal darüber nach. R8 muss drin bleiben, sonst würdest du mit OP2 OP1 kurzschließen.
Mir fällt grad auf das die Schaltung, in Strombegrenzung nicht komplett auf 0V kommen kann. Wenn der Stromregler die Basisspannung des Transistors runterzieht fallen an der Diode etwa 2V hab und die Ausgangstufe des OP3 könnt sich auch noch ein wenig Spannung.
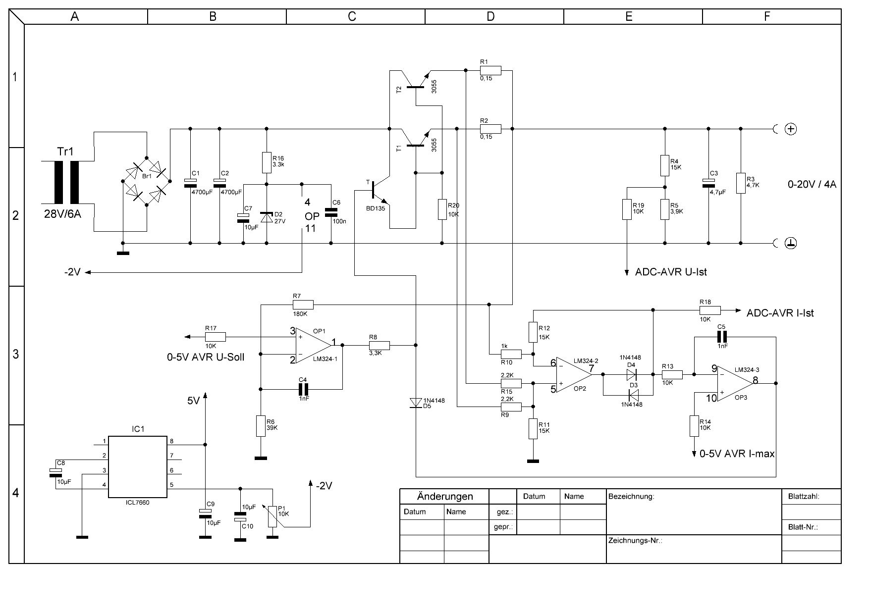
Am besten wärs, wenn du den OPs auch ne negative Versorgunsspannung gönnst. Sehr einfach geht das mit einer kleinen Ladungspumpe, die vom Trafo, oder dem AVR mit Wechselspannung gefüttert wird. Bauteileaufwand: 2*1n4148, 2 Kondensatoren und eventuell eine Z-Diode(bei Nutzung des Trafos)
Würde ich eigentlich auch Empfehlen, aber damit wird die Beschaltung noch größer aber dafür kann man sich einige Krücken ersparen.
Wie funktioniert die schaltung mit den 2 Dioden und den Kondensatoren ? Die kenne ich nicht....
> Mir fällt grad auf das die Schaltung, in Strombegrenzung > nicht komplett auf 0V kommen kann. Vor der "Verbesserung" mit LED1 ging das noch, wenn auch knapp. Statt einem 2 Transistor Darlington in der Ausgangsstufe könnte man 3 Transistoren nehmen (und wieder eine Diode statt der LED).
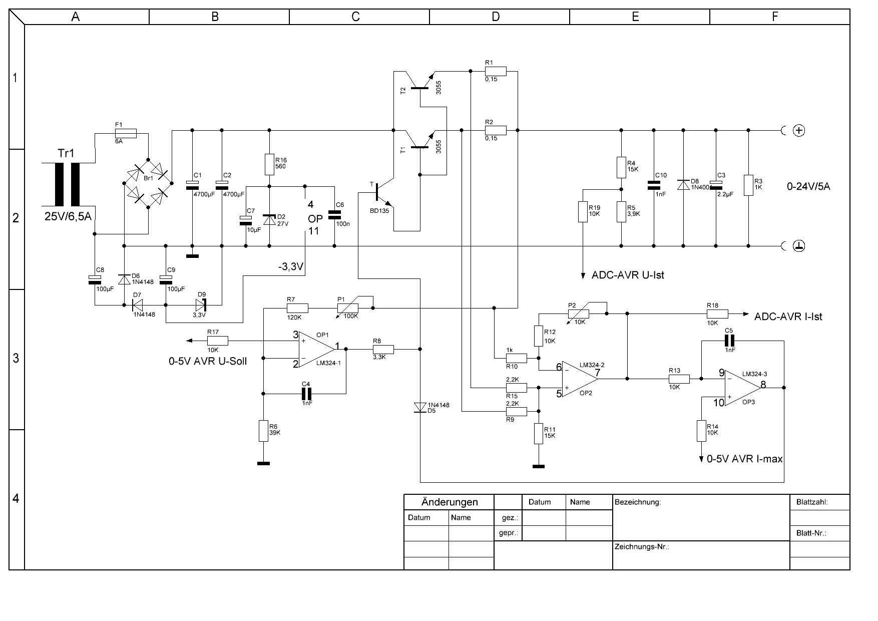
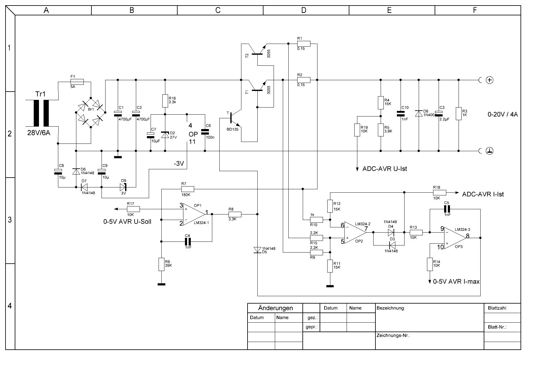
So, habe noch ein ICL7660 mit verbaut, der die Negative Spannung erzeugt. Die LED ist ersetzt durch eine normale Diode.
Jetzt kannst du die Dioden von OP2 weglassen, die LED kannst du jetzt Drin lassen da du jetzt mit der Spannug soweit runter kommst. Statt den ICL7660 kannst du die Negative Spannung aus den Trafo gewinnen, dann musst du dir nicht die Spannung nicht so versauern. Hier ist die erwähnte Ladungspumpe mit dem Trafo, der Reihenwiderstand und die Z-Diode fehlen noch. http://www.elo-web.de/franzis-media/655159/CNS_CONTENT_PAGE/Netzteil_Uhilf.gif
Ich habe die Schaltung jetzt so wie im Anhang aufgebaut. P1 habe ich so eingestellt, das es -2V sind. Wenn die Spannung aufgedreht ist (24V) und ich die Strombegrenzung ganz runter drehe, bricht die Spannung auf 18V ein, ohne das eine Last dranhängt. Drehe ich dann die Strohmbegrenzung wider auf, muß ich erst ganz aufdrehen, um wider meine 24V zu beckommen. Ist da noch etwas zu beachten ?
Deine Negative Hilfspannung kannst du nicht so einfach mit den Poti erzeugen. Du musst eine Z-Diode und einen Widerstand benutzen, da diese sonst zusammenbricht. ( So wie du das mit der Positiven Spannung und der Z-Diode gemacht hast ) Das Netzteil funktioniert wahrscheinlich nur wenn die Negative Versorgung nicht verwendet wird, da sie sonst bei der kleinsten Belastung einbricht und folglich die Ausgangstufen des LM324ers nicht richtig Arbeiten. Wenn du die Strombegrenzung komplett runter drehst muss die Spannung auf 0V zusammensacken - Sonst funktioniert diese nicht richtig.
Hab eine 3V Z-Diode eingebaut. Wenn ich einen WDST. einbaue, ommt sie nicht auf ihre 3V. Wenn ich nun die Strombegrenzung runter drehe, ändert sich nicht´s an der Ausgangsspannung ohne Last....
Die Spannungs wird sich ja auch nur im Leerlauf ändern wenn die Strombegrenzung auf 0mA geht, dann bricht auch die Spannung zusammen. Als Test höngst du eine kleine Last an und drehst dann die Strombegrenzung runter, dann muss die Spannung zusammensacken. Ich hoffe du hast das Prinzip der Strombegrenzung verstanden. Hast du die Z-Diode richtig rum? Wie groß ist der passende Vorwiderstand? Funktioniert denn die Spannungregelung? Hast du die Diode D5 überprüft? Was macht der OP2 wenn der Istwert größer ist als der Sollwert? Ändert sich der Spannungabfall an R8 wenn die Strombegrenzung anspricht? Bleibt die Minus 3V stabil? Hast du ein Oszi und kannst die Spannungen auf Oszillation untersuchen? Stelle einen bestimmten Sollwert ein und schließe das Netzgerät kurz und Messe den Strom der durch den Messgerät fließt. Die Spannung sollte gegen 0V gehen. Versuche mal die Fragen richtig zu beantworten. :)
1)Die Z-Diode müßte richtig eingebaut sein. 2)Selbst mit einem Vorwiderstand von 18 Ohm arbeitet die Z-Diode nicht mehr. Ich nehme an, das der Strom eh schon recht gering ist. Ohne Wdst. habe ich 3,316V (es ist eine 3,3V) 3)Spannungsregelung läuft gut, bei eingestellten 12V und 2,94A sinkt die Spannung auf 11,83 (geht das besser?) 4)Diode D5 ist ok 5)Am Ausgang liegen 2,13V bei einer Last von 2,94A an, die bei eintretender Strombegrenzung sinkt. 6)Die Spannung steigt 7)Von 3,3V auf 3,26 8)Stelle ich z.b. 1A ein (Mit hilfe einer 12V/35W Halo.) und schliße kurz, fließen 0,97A, die Spannung geht entsprechend gegen null. Oszi kommt noch.
Hey das klingt ja alles nicht schlecht. Mir ist da so eine Idee angekommen... . Die Z-Diode brauch eine kleine Mindestlast damit diese richtig Arbeiten kann, da der OPV nur ganz wenig Power braucht, kann die Z-Diode nicht richtig arbeiten. Ptot/Uz*0.1 = IzMin Mit IzMin rechnest du einen Parrallelwiderstand mit der Z-Diode aus, aber das wird nicht das Problem sein. Du kannst ja mal mit den Kondenastor C4/C5 rumexperimentieren, die sind für die Kompensation des OPVs notwendig. Was ist nun eigentlich nochmal dein genaues Problem? Du hast geschrieben das die Strombegrenzung nicht richtig funktioniert, tut Sie das immer noch nicht? Weil so wie du von deinen Test berichtet hast, scheint doch die Strombegrenzung doch richtig zu funktionieren.
Nemen wir mal an, das Netzteil ist nicht belastet. Wenn ich nun die Strombegrenzung runter drehe, dann beginnt so ab 2A und weniger auch die Spannung zu sinken. Also von 5 bis 2 A alles ok, und ab 2 - 0 A geht die spannung mit runter.
Hast du schon die Sollwertvorgabe überprüft? ( An OP3 nach dem Widerstand,direkt am Pin ) Vielleicht stimmt ja was damit nicht, und der OPV macht genau das was er machen soll. Meine Idee wäre das OP2 es nicht schafft weit genug mit den Ausgang herunter zu kommen, und OP3 im Anschlag geht. Wenn du auf "2A" drehst, was mist du am - und + Eingang an OP3? Wenn der Minus Eingang eine höhere Spannung sieht als der + Eingang, fängt der OP an den Ausgang runter zu ziehen, über die Diode D5 fließt somit ein Strom, über R8 ist ein Spannungsabfall und die Emitterfolger senken gleichzeitig auch die Spannung.
Hi, ich schaue zufällig hier rein und sehe die interessante Entwicklung des Netzteils. Was mir auffällt ssind IMO: 1. eine Freilaufdiode über die 3055 fehlt. 2. Welches ist der Sinn der Dioden D3/D4? 3. Bei 24V ohne Last fließen schon 24 mA über R3 (und R4/R5), evtl. spricht die Strombegrenzung schon an. 4. Negative Versorgungsspannung muss sein, sonst geht die Ausgangsspannung nicht auf Null, aber hier handelt es sich nicht um Statik, der 324-3 muss die Spannung auch "wegziehen" können. Eine Daumenregel für Zenerdioden besagt, das ca.10% ihres Nennstroms als Minimum für eine Regelung notwendig sind. Das heisst, das es schon mal sehr wichtig ist, ob ich eine 3V/500mW oder 1,3W Zener benutze. Ich würde den c8 dicker machen.
Moin, hier nochmal ein aktueller Schaltplan. Die Z-Diode arbeitet nur ohne Vorwiderstand einigermaßen, da nur 11mA fließen. Das mit den 23mA grundstrom ist richtig. ich habe mal mit einer Last langsam den Strom runtergedreht, und die Last getrennt. Dabei habe ich festgestellt, das ab ca. 20mA die Strombegrenzung aktiv bleibt, trotz entfernter Last. Eigendlich wollte ich bis auf fast 0 runter.
Hey, Jörg hatte recht, die Dioden D7/8 konntest du nun entfernen da nun eine negative Hilfsspannung hast. Ganz auf Null wirst du auch so ohne weiteres nicht kommen da die LM358 ein ordentliches Offset haben, und somit einen fehler erzeugen. Du legst 0V am Solleingang an, bekommst aber trotzdem ein paar mA oder mV am Ausgang der Schaltung. --- *Idee!* Denke daran das R10 dir einen Fehler erzeugt, da durch diesen immer ein Strom fließt - Aber nicht durch den Ausgang. Um das abzuändern kannst du R10 einfach vor den beiden Strommesswiderständen R1/R2 platzieren. Gleichzeitig erzeugen deine ganzen Spannungsteiler für die OPVs auch einen kleinen Fehler, aber dieser sollte vernachlässigbar sein.
Bei 27Volt OP-Versorgung wirst du bei vollem Strom aber sicher keine 24V am Ausgang bekommen. Laut DB:
| 1 | Output Voltage Swing VOH V+=30V RL=2kΩ 26V | 
Bei 2k Last sind das Vcc-4V :-o Du hast 3k3, damit bist du ein wenig besser dran. Sagen wir mal, bei dir sind das dann Vcc-2V. Also kannst du bestenfalls mit 27V-2V = 25V am OP-Ausgang rechnen. Dann kommen noch 2x Ube weg (Darlington), bleiben 25V-1,5V = 23,5V. Und dann fällt an den Strommesswiderständen nochmal ein halbes Volt ab, damit bleiben gerade noch (unregelbare) 23V am Ausgang...
Hallo, auch wenn das Threat schon etwas älter ist, lohnt sich die Frage sicherlich. Welche Version der Analogteil hat brauche ich nicht zu Fragen, jedoch würde mich interessieren, wie die Regelung mit dem Controller aussieht und was jetzt die Endfassung des Analogteils ist. Gibt es vll. Bilder des Gerätes oder ist das Projekt gestorben? MfG Denis
Denis Köllner schrieb: > würde mich interessieren, wie die Regelung mit dem Controller aussieht Der Controller regelt nichts, sondern gibt Sollwerte vor.
Hi, das ist mir schon klar, aber auch im avr kann eine soll/ist Korrektur erfolgen. Aber danke für den Hinweis, die frage sollte lauten, wie der digitalteil aufgebaut ist. Und wie die Software aussieht. Grüße
Die analoge Schaltung ist zwar nicht besonders schnell und präzise, aber man davon ausgehen das die immer noch besser ist als ein µC interner 10 oder 12 Bit-AD. Was der µC ggf. noch machen könnte, wäre die nicht so gute Gleichtaktunterdrückung des Verstärkers für den Strom auszugleichen und den Strom über die Spannungsteiler zu berücksichtigen. Die Software ist einfach nur ein Einstellen von DAC Ausgängen für die Sollwerte und ein Einlesen der Istwerte für die Darstellung. Noch ein paar Anmerkungen zum Analogteil: Man könnte als OP einen MC33174 (und eine 33 V Zenerdiode) nutzen, wenn man eine etwas höhere Spannung haben will. Die Diode am Ausgang sollte größer, ähnlich wie die Belastbarkeit des Netzteils. Gut möglich das man mehr Kapazität (z.B. 100 nF+10 µF) am Ausgang benötigt. Ein zusätzlicher Widerstand Basis nach Emitter bei den 20N3055 täte ggf. gut. Eine Sicherung vor dem Gleichrichter wäre zu empfehlen.
Bitte melde dich an um einen Beitrag zu schreiben. Anmeldung ist kostenlos und dauert nur eine Minute.
  
  Bestehender Account
  
  
  
  Schon ein Account bei Google/GoogleMail? Keine Anmeldung erforderlich!
Mit Google-Account einloggen
Mit Google-Account einloggen
  Noch kein Account? Hier anmelden.














 Thread beobachten
 Thread beobachten Seitenaufteilung abschalten
 Seitenaufteilung abschalten