Guten Tag. Ich würde gerne einen LED-Blitz für sehr schnell bewegte Gegenstände bauen. Im Netz habe ich ein Paper gefunden, das von Blitzzeiten unter 50ns berichtet, was für meine Bedürfnisse mehr als ausreichend wäre (300ns waren mein Ziel). Im Paper ist ein Schaltplan, der allerdings nur beispielhaft ist, und keine konkreten Bestückungen enthält - wäre jemand so freundlich&kompetent mir die Bestückung zu erklären? Das Objekt ganz links soll übrigens ein Koax-Kabel sein, über das der Blitz gesteuert wird, der Trafo ist ein "high frequency miniature transformer" Vielen Dank.
Das ist ja auch wieder schön 'Upside down' gezeichnet ... Hmmm ... erst eine Basisschaltung und dann eine Kollektorschaltung. Die LED scheint nur mit der Energie in C2 betrieben zu werden. Leuchtet die LED zu lange, zieht L1 den Strom weg ... oder so ... Werte wären nicht schlecht ... Gruß Jobst
Ich will Dich ja nicht deprimieren, aber was willst Du damit beleuchten? Bei 300ns und 100 Hz Wiederholrate hast Du im Durchschnitt noch 1/30000stel der normalen LED-Leuchtstärke. Und glaub nicht, dass Du das durch höheren LED-Strom ausgleichen kannst, zumindest bei weissen LED nicht. Also: Welche LED, welche Ströme, welche Wiederholrate? Beim Pulsen von LEDs ist es wichtig, die Ladungsträger aus der LED wieder rauszubekommen. Dazu schließt man die LED entweder kurz, oder legt eine negative Spannung an (das mögen nicht alle LED). Dazu dient im obigen Plan L1. Werte bekommst Du vlt am ehesten, indem Du das mal mit SwitcherCAD simulierst. Ausserdem wäre interessant, wie lange der Leuchtstoff einer weissen LED nachleuchtet.
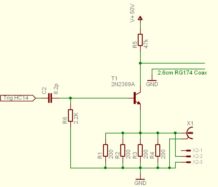
Ups, die Schaltung funktioniert anscheinend: R1 50ohm Tr 1:1, 10u, 10u Steuerspannung 5V 100Hz, 50:50 Tast, Rechteck L1 2u LED LXK2-PW14 C1 22n L2 => Widerstand 100ohm T1 BC857A (PNP) T2 BCW60A (NPN) R2 500ohm-1kohm Ucc 12V ergibt mit LTspice-SwitcherCAD eine Pulsdauer (LED-Strom) von ca. 300ns. Variiert wird das durch L1 und C1. Find ich ja spannend, dass das mit den grottigen Transistoren geht. Da sollte man vlt noch bessere spendieren, hatte grad nix passendes als Model da.
> zumindest bei weissen LED nicht. Weisse LEDs funktionieren eh nicht, der Leuchtstoff leuchtet zu lange mnahc.
Warum so aufwendig mit dem Drosselgedöns? Mit einem 74HC04 und ein paar parallel gehängten Ausgängen müßte das doch auch gehen. Kai Klaas
Kai Klaas schrieb: > Warum so aufwendig mit dem Drosselgedöns? Mit einem 74HC04 und ein paar > parallel gehängten Ausgängen müßte das doch auch gehen. > > Kai Klaas Wie aufwändig wird es denn z.B. 1,5A und negative Spannungen aus so einem Baustein zu holen? Ich hatte schon mit roten LEDs zu tun, die diesen Strom (auch lt. Datenblatt) verkrafteten. Natürlich nur sehr kurz. Bezeichnung fällt mir aber nicht mehr ein :-/ Die oben gezeigte Schaltung ist schon die richtige für diesen Zweck. Vielleicht kann Sven ja mal den Impulsstrom messen? Gruß Jobst
>Wie aufwändig wird es denn z.B. 1,5A und negative Spannungen aus so >einem Baustein zu holen? Die Polarität der Spannung ist ja egal, wenn es nur darum geht, eine LED aufblitzen zu lassen. Und die 1,5A sind von dir. Andre hat über den LED-Strom ja überhaupt nichts geschrieben... Kai Klaas
Sven schrieb: > Strom im Peak ca. 1A in der Simu. Danke. Kai Klaas schrieb: > Und die 1,5A sind von dir. Ich fand meine Schätzung gar nicht so schlecht. :-) Kai Klaas schrieb: > Die Polarität der Spannung ist ja egal, wenn es nur darum geht, eine LED > aufblitzen zu lassen. Du benötigst aber sowohl positive, als auch negative Spannung. Einfach um die LED wieder schnell genug aus zu bekommen. Gruß Jobst
Ich glaube ich bin leider nicht in der Lage, die Schaltung richtig zu verstehen es wäre nett wenn noch jemand ein paar Sätze dazu schreiben würde. Vielleicht auch in euren Augen Trivialitäten. :-( Es ist schon eine Weile her und ich verstehe die Basisschaltung nicht. Wann 'zündet' die Led? Bei steigender Flanke eines Signals bei dem gezeigten Trafo? Ich experimentiere viel mit Kurzzeit Fotos und vielleicht kann man ja eine Led/Motivkombination finden, wo man etwas ablichten kann - UND ich möchte wirklich gern etwas besser analoge Schaltungen verstehen lernen. besten Dank! ach und Erklärungen wie kauf dir ein Buch oder Hirn oder beides.... die wären nicht erwünscht.
Ich würds auch erstmal mit Logik-ICs probieren. Ein 74ABT541 kann 64mA pro Ausgang (alle 8 parallel: 500mA). Die Schaltzeit ist typisch 1ns. Peter
Vielen Dank für die vielen Antworten. Svens Antwort hört sich ja sehr ermutigend an, und 300ns sind ja genau das, was mir vorschwebt. Weisse LED sind in der Tat völlig ungeeignet, da sie mit einem Phosphor arbeiten, der das ursprünglich enge Spektrum ein wenig aufweitet, aber eben auch nachleuchtet. Ich bin noch nicht sicher was für LED es werden, aber da das Bild sowiso monochromatisch sein wird, dachte ich daran ~800nm IR-LED zu verwenden um dem sensitiven Maximum der B/W-Kamera nahe zu kommen. Das Objekt ist reflektiv beschichtet, darum hoffe ich auch bei der geringen Lichtmenge auf Ergebnisse. Time will tell. Zu der Wiederholrate: Schön wären zwei Zustände: ~100kHz (genauer Wert egal, aber nachträglich sollte das Timing sicher sein); und einzelSchuss, wobei die Auslösung recht zeitnah zum Trigger sein sollte (<100ns) Ich werde mich mal mit Switcher Cad auseinandersetzen, um das Ganze auf verschiedene LED-Farben (wg. Spannung) anzupassen - habe aber noch nie damit gearbeitet (wusste ehrlich gesagt nicht, das es sowas kostenlos gibt), wird also ein bisschen dauern. Danke noch mal.
Nachtrag: der von [peda] erwähnte 74ABT541 klingt von den Schaltzeiten auch gut, allerdings erwähnten die Autoren des Papers, dass ein einfaches Abschalten des Stroms bei LED nicht zu sofortiger Dunkelheit führt - dafür braucht es eine Schaltung, die die Spannung nicht nur wegnimmt, sondern umdreht - würde das über den 74ABT541 auch funtkionieren?
Und noch mehr Nachtrag, für den, den es interessiert, semi-OT: Die Schaltung kommt aus "A LED Flasher for TUNKA experiment" von B.K. LUBSANDORZHIEV1, R.V.POLESHUK1, B.A.J. SHAIBONOV1, Y.E.VYATCHIN1, A.V. ZABLOTSKY Am Anfang schreiben die Autoren: " [...] The highest level of light yield and at the same time the shortest light pulses are reached with a driver xploiting avalanche transistors to produce very short, a nanosecond or even less width current pulses running through LED with amplitudes of up to 3A [[12] R.V.Vasiliev, B.K.Lubsandorzhiev, P.G.Pokhil. Instrum. and Experim. Tech., 4, 168, 2000. [13] B.K.Lubsandorzhiev, Y.E.Vyatchin. Instrum. and Experim. Tech., 4, 33, 2004.]." Die beschriebene Pulsdauer von <1ns brauchen die Autoren übrigens für Tests ihres Equipments (Lichtdetektoren in diesen riesigen Neutrino-fangenden Wassertanks)
Andre M. schrieb: > Nachtrag: > der von [peda] erwähnte 74ABT541 klingt von den Schaltzeiten auch gut, > allerdings erwähnten die Autoren des Papers, dass ein einfaches > Abschalten des Stroms bei LED nicht zu sofortiger Dunkelheit führt Ich vermute, es sollte auch schon reichen, die Ladung bis unter die Brennspannung abzusaugen. Dazu müßte man dem Vorwiderstand noch ne schnelle Diode parallel schalten. Umpolen könnte man, indem man nur je 4 Treiber parallel schaltet und die invertiert ansteuert. Peter
Schau Dir mal an wie die RONJA-Leute das gemacht haben, die modulieren LEDs mit Ethernet-Geschwindigkeit...
> Am Anfang schreiben die Autoren: " [...] The highest level of > light yield and at the same time the shortest light pulses are > reached with a driver xploiting avalanche transistors Ja, nur die Schaltung ist das offensichtlich nicht.
>avalanche transistors to produce very short ...
So sieht mein einfacher Avalanch Pulser aus.
Die Pulse sind wesentlicher kürzer als 1 ns, nur mein 200MHz Tek 2445B
kann nicht so schnell so dass mann letztendlich auf dem Scope nur noch
die Bandbreite des Scopes sieht.
Die Schaltung ist auch nichts besonderes. Die "grösse" (länge des Coax-)
Kondensators bestimmt die Länge des Avalanche Pulses.
Getriggert wird das ganze von einem einfachen HC14 RC Oszillator.
Andre M. schrieb: > Zu der Wiederholrate: Schön wären zwei Zustände: ~100kHz Ich denke bei den Strömen und der Wiederholrate, wird die LED recht schnell sterben. Da musst Du dann vermutlich den Strom runter drehen. Peter Dannegger schrieb: > Ein 74ABT541 kann 64mA pro Ausgang (alle 8 parallel: 500mA). > Die Schaltzeit ist typisch 1ns. Die Schaltzeit der LED aber nicht. Ausserdem benötigt man dann immernoch eine Schaltung, die die Impulse generiert. Da finde ich eine Schaltung mit 2 T, 2 L, 1 C, 1 R und der LED weit sympathischer. Impulserzeugung, Negativpulserzeugung und Eigensicherheit schon inklusive ... Gruß Jobst
Nunja, IR LEDs haben oft einen wesentlich höheren Dauerstrom, und einen noch höheren Impulsstrom. Rechne einfach den Mittleren Strom aus oder schau ins Datenblatt deiner Diode, dort sollte (besonders bei IR Dioden die z.b. extra für Modulationsaufgaben gebaut sind) dann genauer drin stehen wie hohe ströme wie lang fließen dürfen.
@Sven, falls du noch mitliest, oder andere, die sich mit LT Spice auskennen: Ich habe den Schaltplan jetzt in das Programm übernommen, stehe aber noch vor ein paar Problemen. Die Versorgungsspannung - woher kommt die im Programm?, und: wie ist das mit dem Bauteil L2, das sollte doch eigentlich kein ohmscher Widerstand sein, oder? -und last, but not least: wenn das Ganze dann steht - was dann? Kleiner Kickstart wäre toll. Vielen Dank. EDIT: Versorgungsspannung habe ich jetzt begriffen: Spannungsquelle, deren Minus an Erde sitzt.
...und @ faustian: vielen Dank für den Tip mit RONJA - ich habe mal nachgesehen (http://ronja.twibright.com/nebulus/building.php) - der eigentliche Schaltplan überfordert mich völlig, aber ausser jeder Menge Dioden und Caps nutzen sie 3 74AC04 parallel und dann noch je ein BD139 und 2N3904. Für den Fall das jemand sich die Mühe machen will das, für meinen Anwendungsfall auszudiskutieren hänge ich den Schaltplan mal an (ist Open Source)
Bitte melde dich an um einen Beitrag zu schreiben. Anmeldung ist kostenlos und dauert nur eine Minute.
Bestehender Account
Schon ein Account bei Google/GoogleMail? Keine Anmeldung erforderlich!
Mit Google-Account einloggen
Mit Google-Account einloggen
Noch kein Account? Hier anmelden.



