Hallo an alle! Ich hab ein Problem mit dem "MC34063". Ich benutze dieses Bauteil als Stepdown (siehe Anhang) und will damit mein Nokiahandy laden, aber das handy sagt nur, dass der Akku nicht geladen wird. Dabei hab ich doch eh die Spannung auf 5 Volt eingestellt und es kommen auch 5 Volt raus, auch den Strom hab ich auf 700mA begrenzt, aber das Handy will einfach nicht. Wenn ich das selbe Handy aber über mein Netzgerät speisen will (mit den selben Spannungs- und Stromwerten) funktionierts, habt ihr eine Ahnung warum das mit dem Stepdown nicht geht. Danke im Vorhinein lg styx
vermutlich, weil das Nokia-Netzteil dem Handy was erzaehlt. Gast
Nö, also die Nokia-Netzteile die ich kenne reden nicht. Die spannen nur ^^ Bei dem bei mir vorhandenen sind allerdings 3,7V und 350mA gefordert...
Tajas R. schrieb: > Nö, also die Nokia-Netzteile die ich kenne reden nicht. Die spannen nur > ^^ Bei dem bei mir vorhandenen sind allerdings 3,7V und 350mA > gefordert... Da geb ich dir recht, es hat ja schließlich auch mit einen stinknormalen Labornetzteil funktioniert.
Hallo Michael, wie hast du das mit den 5V Ausgangsspannung denn gemessen? Unter Last, mit einem Oszi? ich könnt mir vorstellen das du da noch ziemlich heftige Störungen drauf hast. Mach da eventuell mal noch den ein oder anderen kleinen Kondensator dran. Und warum hast du überhaupt einen Schaltregler benutzt? ist deine Eingangsspannung so hoch? Wenn ja, würd ich empfehlen zwei regler zu benutzen; einen schaltregler von ??V auf 7-8V und dann mit einem Linearregler auf 5V. Verbraucher direkt an einen Schaltregler hängen ist immer riskant, bzw ich hab damit schlechte erfahrungen gemacht... Grüße Basti
Die Nokias scheinen da in der Tat etwas pingelig zu sein. Die Spannung ist zwar recht egal, alles zwischen 3,7V und xx V (angeblich 32V bei den Neueren... ich tests nicht) wird direkt als Ladespannung akzeptiert, aber die Spannung muss konstant bleiben. Das Nokia misst scheinbar wieweit die Spannung bei Belastung einbricht, und wenn das zuviel ist => "Läd nicht"
hi, ich meine, dass ich das damals mit einem niederohmigen serienwiderstand in der ladeleitung bewerkstelligt bekommen hab. Versuch mal so um die 100ohm... gruß spice
In dem mit vorliegenden Nokia-Netzteil ist eine Strombegrenzung drinnen. Vielleicht fahren die Handys zumindest probeweise eine Lastkurve durch. Vielleicht um dem Akku zu schützen, vielleicht auch um gefakete oder defekte Netzteile zu erkennen und die Ladung zu verhindern. Prinzipiell sind es aber Spannungsquellen. Gemessen habe ich das Verhalten nicht. Die 5V-Varianten liegen zumindest im Leerlauf auch etwas über 5V! (Ws für ein Schaltnetzteil völlig normal ist, die brauchen alle eine Mindestlast)
5V ist OK. Probiere wirklich mal ein Serienwiderstand. Aber nicht 100 Ohm, sondern eher 0,47 bis 2 Ohm. Bei Überstrom schalten Nokia Handys sehr schnell ab. Bist du sicher dass das Netzteil nicht mehr wie 700mA bringt? Versuchs mal mit 500mA.
guck mal ins Datenblatt da sind Ausgangsfilter vorgeschlagen C2 macht im Layout nix (jedenfalls nicht viel), der Strom wird einen Teufel tun den Umweg zu laufen...
Hallo Also erst mal danke für eure tollen Ideen und raschen Antworten, ich werd mal ein bisschen herumbasteln und euch dann Bericht erstatten obs funktioniert. MFG Michi
Matthias schrieb: > 5V ist OK. Probiere wirklich mal ein Serienwiderstand. Aber nicht 100 > Ohm, sondern eher 0,47 bis 2 Ohm. Bei Überstrom schalten Nokia Handys > sehr schnell ab. Bist du sicher dass das Netzteil nicht mehr wie 700mA > bringt? Versuchs mal mit 500mA. Also ja ich bin mir sicher, und das Handy sollt sich mit dem Strom auch wohl fühlen, das Originalladegerät ladet schließlich auch mit 800mA. So ich hab jzt einiges ausprobiert, also Serienwiderstand (hab 0,22 Ohm genommen weil ich den gerade herumliegen hatte) hat nicht funktioniert. Auch ein zusätzlicher Kondensator hat nichts gebracht... und Oszi hab ich leider keins damit ich mir die Spannung vom Schaltregler genauer anschauen kann, aber das Nokialadegerät ist doch auch ein Schaltregler warum funktionierts mit dem und mit meinem nicht? mfg Michael
Hi, Ich hab gerade ein Ladegerät für ein Nokia gebastelt. Eingang: 13.8V, Serienwiderstand 30R/>2W, 7805+1N4007 auf Masse --> Volt: 5,6. Funktioniert 1A. Begrenz mal deinen Ladestrom auf 250-350(400)mA, dann sollte es... lg Triti
0,22 Ohm ist doch völlig unrealistisch! Messe mal allein den Kabelwiderstand. Du mußt noch viel lernen.
Abdul K. schrieb: > 0,22 Ohm ist doch völlig unrealistisch! Messe mal allein den > Kabelwiderstand. Du mußt noch viel lernen. Vielen Dank für deinen unnötigen Komentar. An alle anderen, es funktioniert jetzt, das Handy hat einfach 5,3 Volt gebraucht... und mein Schaltregler hat ca. 5,1 erzeugt. Also noch mals danke für eure Hilfe. Mfg Michi
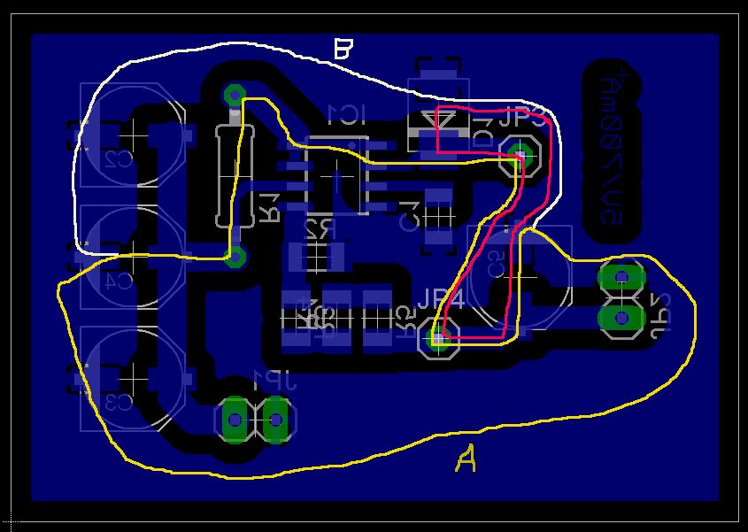
> das Handy hat einfach 5,3 Volt gebraucht... > und mein Schaltregler hat ca. 5,1 erzeugt. Ich tippe mal eher, dein Schaltregler erzeugt soviel Ripple, dass das Handy etwas ins Kotzen gekommen ist. Denn das Layout für die Ladephase der Spule ist extrem suboptimal... Zeichne dir mal in dein Layout die Strompfade für die Freilaufphase (rot, recht kompakt) und die Ladephase (gelb A bzw. weiß B) ein. Die beiden letzeren (eigentlich sollte das nur 1 schön definierter sein) sind unterirdisch :-/ Auch die Anbindung des Feedbackspannungsteilers ist ungeschickt. > das Handy hat einfach 5,3 Volt gebraucht... Du hast vermutlich Störungen auf der Ausgangsspannung und das Handy kommt erst ab einer höheren Mindestspannung damit klar. Auch wenn du ein anderes IC hast, sieh dir als Grundlage mal das an: http://www.lothar-miller.de/s9y/categories/40-Layout-Schaltregler
Nicht raten - spec lesen!: http://sw.nokia.com/id/3378ff2b-4016-42b9-9118-d59e4313a521/Nokia_2-mm_DC_Charging_Interface_Specification_v1_2_en.pdf
> Nicht raten - spec lesen!:
Tolle Spec...1 | 4.65 V – 5.20 V is identified as a special charger |
2 | and 5.5 V – 9.3 V is identified as a standard charger |
Und das bei erlaubten 800mVpp Ripple :-o >>> 0,22 Ohm ist doch völlig unrealistisch! >>> Messe mal allein den Kabelwiderstand. Du mußt noch viel lernen. Dazu die Spec:
1 | Ground lead resistance with contacts max. 0.05 Ω |
Lothar Miller schrieb: >> Nicht raten - spec lesen!: > Tolle Spec... Immerhin, man fand eine. Hätte ich nicht erwartet. >
1 | > 4.65 V – 5.20 V is identified as a special charger |
2 | > and 5.5 V – 9.3 V is identified as a standard charger |
3 | > |
> Und das bei erlaubten 800mVpp Ripple :-o Also auf dem ACP-8E original Nokia steht: 5.3V 500mA > >>>> 0,22 Ohm ist doch völlig unrealistisch! >>>> Messe mal allein den Kabelwiderstand. Du mußt noch viel lernen. > Dazu die Spec: >
1 | > Ground lead resistance with contacts max. 0.05 Ω |
2 | > |
Das Anschlukabel ist hauchdünn. Wenn denn ein künstlicher Widerstand als Stromquellensimulation eingebaut wäre, hätte ich den schon Faktor 10 größer als den Kabelwiderstand gemacht. Daher meine Annahme (ins Blaue).
Lothar Miller schrieb: > Auch wenn du ein anderes IC hast, sieh dir als Grundlage mal das an: > http://www.lothar-miller.de/s9y/categories/40-Layo... Also das Layout wäre doch auch mit ein paar kleinen Änderungen einseitig gegangen...
> Also das Layout wäre doch auch mit ein paar kleinen Änderungen einseitig > gegangen... Vielleicht schon, aber ich mache solche Sachen schon lange nicht mehr einseitig, weil einseitig und SMD einfach nicht kompatibel sind. Und zudem wären dann die schönen Stromschleifen wieder versaut worden... :-/
Bitte melde dich an um einen Beitrag zu schreiben. Anmeldung ist kostenlos und dauert nur eine Minute.
Bestehender Account
Schon ein Account bei Google/GoogleMail? Keine Anmeldung erforderlich!
Mit Google-Account einloggen
Mit Google-Account einloggen
Noch kein Account? Hier anmelden.


