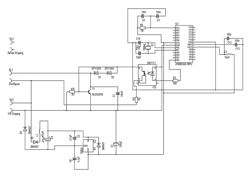
Hallo, Wollte mal aus Interesse halber mir selber eine einfache Zündanlage mit Atmega bauen, Der Zündzeitpunkt soll berechnet werden und anhang der Drehzahl verstellt werden. Aber nur um ca. 6 Grad oder so.. Als Geber habe ich einen Induktivgeber. Beim Induktivgeber weiß ich nur noch nicht wie ich das Signal für den Controller aufarbeiten soll? Das wäre meine erste Frage zu diesem Thema. Der Schaltplan ist erst der Anfang. Also die mit der Zündendstufe. Geht das bis jetzt, so wie ich mir das denke?
>Geht das bis jetzt, so wie ich mir das denke?
Nö, kannst du so wie es ist in die Tonne hauen.
Also ich blick da auch noch nicht ganz durch... Hast du die Schaltung bereits simuliert? Damit kannst du erproben, ob das Grundprinzip deiner Schaltung funktioniert. Gruss PS: Zeichne das Schema ein bisschen übersichtlicher...
Ich glaube das Schema mehr oder weniger entschlüsselt zu haben: Wenn der Optokoppler leitet hast du an der Basis des Transistors ca. 9V!!! (sofern der Basisstrom nicht wahnsinnig gross ist). Dieser beginnt zu leiten und durch die Zündspule fliesst ein Strom. Wenn der Optokoppler nicht mehr leitet, sperrt auch der Transistor. Die Spannung der Spule steigt rapide an und wird durch die beiden Dioden (D1 und D2) und durch den Widerstand R1 begrenzt. (Ich hoffe jetzt mal, dass ich keinen Mist erzähle...) Die Schaltung funktioniert wahrscheinlich trotzdem nicht, da die Spannung am Kollektor des Transistors auf über 200V ansteigt -> Tod. Und ich garantiert noch andere Faktoren vergessen oder nicht gesehen habe... Gruss
Stimmt. Der hält sogar 800V aus... Wie viel Strom fliesst dem durch deine Zündspule? Nach meinen Berechnungen sollten das ca. 300mA sein... Ich hoffe dass du weisst, das die Spule niemals auf 12V aufgeladen wird (siehe VCEsat). Gruss
seit wann kommt der Emitter eines npn-Transitors an 12V ???? Auserdem hat der Trnaistior nur eine Stromverstärkung von rund 10 (je nach strom) - Basisstrom könnte dann bei einigen 100mA liegen - das schafft der Optokoppler wohl nicht. @ Heinz B. (Firma: PCM) (bestucki) >Wie viel Strom fliesst dem durch deine Zündspule? Nach meinen >Berechnungen sollten das ca. 300mA sein... Ich hoffe dass du weisst, das >die Spule niemals auf 12V aufgeladen wird (siehe VCEsat). Wie hast Du denn den Strom berechnet? Für eine Berechnung fehlen doch jegliche Basisdaten. Eine Simson-Zündspule zieht eher 2 oder 3 Ampere, wenn ich es noch richtig in Erinnerung habe.
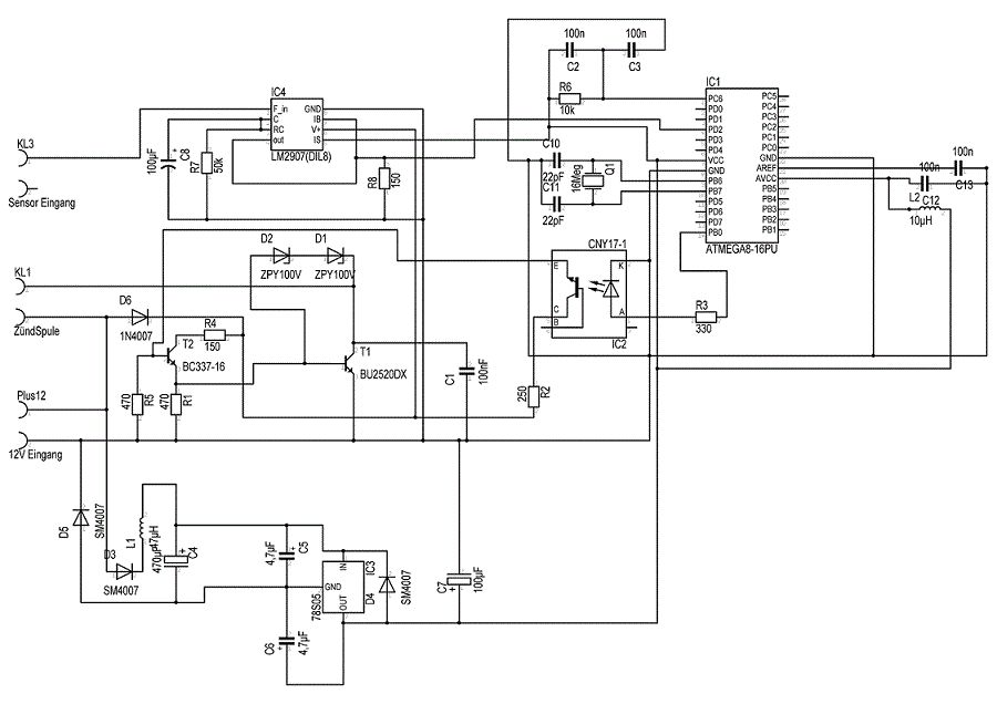
Als Signalaufbereitung für den Induktivgeber eignet sich ein LM2907, den habe ich heute erst gefunden. Das Teil ist ganz interessant.
Jens G. schrieb: > Wie hast Du denn den Strom berechnet? Für eine Berechnung fehlen doch > jegliche Basisdaten. Nein die Basisdaten fehlen nicht. Der Basisspannungsteiler ist durch R1 und R2 gegeben. UBE ist aus dem Datenblatt auch gegeben (1.1V). Daraus kann der Basisstrom berechnet werden. Mit der Annahme, dass der Transistor um den Faktor 3 übersteuert wird, ergibt dies ein Strom von ca. 300mA. Berechnung: IR1 = UBE/R1 = 1.1V/470Ohm = 2.34mA IR2 = (UB-UBE)/R2 = (12V-1.1V)/150Ohm = 72.6mA IB = IR2-IR1 = 72.6mA-2.34mA = 70.3mA Transistor um den Faktor 3 übersteuern -> B=4.33 IC = IB*B = 70.3mA*4.33 = 304mA Ich hoffe es haben sich keine Fehler eingeschlichen...
Vielleicht schaust mal hier vorbei und schaust dir ein paar Schaltungskonzepte ab: http://www.bgsoflex.com/megasquirt.html Gruß Roland
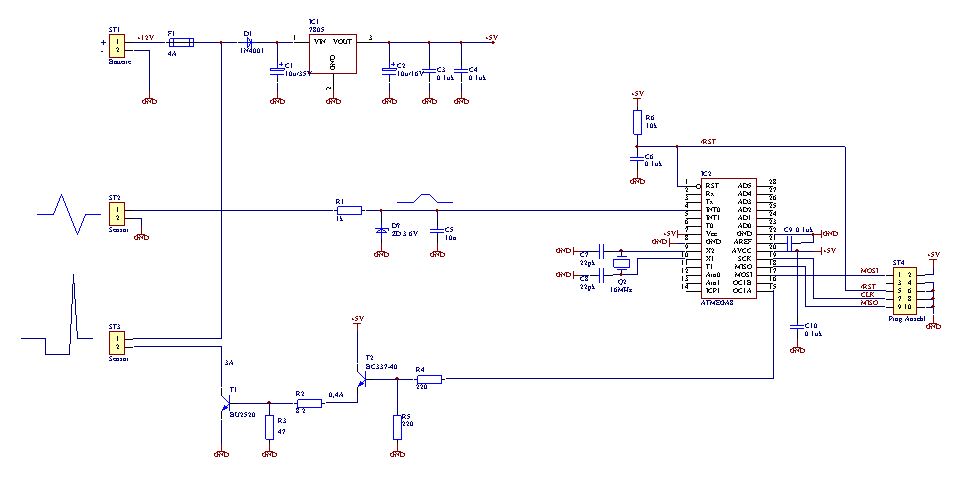
Geht das so vieleicht. leider habe ich davon nicht so richtig Ahnung und habe mir bis jetzt alles selber angeeignet. Bin gelernter Kfz-Mechatroniker und die Elektronik hat mich immer Interessiert kenne deswergen nicht alle Gesetzmäßigkeiten.
Hallo Sven Zum Auswerten des Induktivgebers ist ein Frequenz/Spannungswandler (LM2907) vollkommen wertlos. Damit könnte man sich höchstens einen analogen Drehzahlmesser bauen. Besteht der Induktivgeber einfach aus einer Spule und einem Magneten? Falls ja, kommt dann zuerst der positive oder der negative Impuls und mit welchem Winkel bezüglich des oberen Totpunktes? Wie groß ist die Ausgangsspannung? Mit Hilfe einer einfachen Schutzbeschaltung könnte ein Mikrocontroller den Impuls eventuell direkt auswerten (siehe oben). Wie groß ist der Primärwiderstand der Zündspule Rp, um den maximalen Strom berechnen zu können. Könntest Du bitte in Zukunft Deine Schaltungen übersichtlicher zeichnen? Gruß, Bernd
Danke für deine Antwort Was machten eigentlich der Kondensator C5? und mit dem übersichticher Zeichnen. Weiß leider nicht wie das in dem Programm mit dem GND geht...
Hallo, Schau Dir mal dieses an: Die schalten mit einem IGBT statt eines Hochspannungsschalttransistors. http://www.datasheetarchive.com/pdf/Datasheet-02/DSA0019953.pdf Ein Beispiel für eine umgebaute Kontaktzündung. http://www.gs-classic.de/download/KNT_Zuendung.pdf Manche empfehlen einen Varistor mit 300V Schaltspannung statt C1, da C1 das abschalten verzögert. Sei der Strom durch die Zündspule 4 A dann steigt die Spannung an C1 mit: Q = C*U; I = dQ/dt => dU/dt = I/C = 4/0.22e-6 = 18 MV/s = 18 V/mys. Bei einer Induktivität der Spule von 2mH lädt sich der Kondensator bis zu U = sqrt(I^2*L /C) = 384 Volt auf, wenn kein sekundärseitiger Funke entsteht und nimmt dabei die Energie von 32 mJ (=0.5*L*I^2=0.5*C*U^2) auf, die dann über Spule und Batterie schwingend vernichtet wird. http://de.wikipedia.org/wiki/Schwingkreis Hier etwa mit 7500 Hz Ich habe schon zwei Zündungen ohne Kondensator gekillt, weil die Zündkerze keinen richtigen Kontakt hatte ( der Test, wie weit der Funke kommt ;-) ) und die Zündenergie sich durch den Schalttransisor ihren Weg bahnte.
@Horst Ein Varistor ist ok oder die 2 x ZPY100V bewirken das selbe. Ein kleiner Kondensator kann auch nicht schaden, um die HF-Anteile zu reduzieren. Der Transistor sollte gekühlt werden, ich würde mit max. 20W Verlustleistung rechnen. Per Software sollte der Strom abgeschaltet werden, falls 1 Sekunde lang keine Impulse mehr kommen. Absichtlich ohne Zündkerze würde ich das Ganze nicht betreiben, da dann die Zündspule auch gefährdet ist. Und Bei 700-800V Spannungsfestigkeit sollte der Transistor nicht das schwächste Glied darstellen. Alternativ wäre eine CDI (Capacitor discharge Ignition) denkbar. Aber vermutlich soll eine vorhandene Zündspule verwendet werden.
@Sven Der C5 filtert das Signal vom Induktionsgeber, damit durch den Zündfunken verursachte HF kein zweites Zünden auslöst. Das RC Glied aus R1 und C5 sollte jedoch keine nennenswerte Zeitverzögerung verursachen. Eventuell kann per Software das Zeitfenster für den Induktionsimpuls so eingegrenzt werden, daß keine unbeabsichtigte Zündung ausgelöst werden kann.
Hallo Ich bin Anfänger in AVR-Programmierung.Möchte auch so eine Zündanlage bauen mit einem Hallsensor und Zündzeitpunktvorverstellung.Kann mir jemand ein Beispiellisting in Bascom geben oder ein paar gute Ansätze? Gruß Bubi35
hallo, @ Sven : warum willst du das selbst bauen,es gab doch auch die elektronische zündung schon beim S50!! Grundplatte,Schwungrad (das Rote),steuerung Tauschen. mfg
Hallo Brauche die Zündung für ein Auto mit Hallgeber-Verteiler.Brauche nur einen Denkanstoß, wie ich das realisieren kann. Gruß Bubi35
Hallo, es gibt von Power-spark eine fertige Zündung mit einstellbarer Zündkennlinie, Zündenergie und noch weitere Extras, damit ist eine Einstellung von 6 Grad auf Früh bei einer frei wählbaren Drehzahl ein Kinderspiel. Zudem benötige ich kein Leistungsfressendes Magnetfeld und Schwungrad mehr, womit die Drehzahl und Leistung durch die Decke geht, nur ein kleiner Lithium Ionen Akku, reicht um die Zündung unzählige Stunden zu betreiben :-) lg Rene
Der Thread ist 5 Jahre alt! Ich glaube Sven hat sein Projekt entweder lange fertig oder aufgegeben.
Bitte melde dich an um einen Beitrag zu schreiben. Anmeldung ist kostenlos und dauert nur eine Minute.
Bestehender Account
Schon ein Account bei Google/GoogleMail? Keine Anmeldung erforderlich!
Mit Google-Account einloggen
Mit Google-Account einloggen
Noch kein Account? Hier anmelden.



