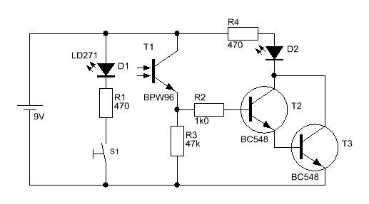
Also ich hab zum Spaß eine kleine Schaltung mit einm IR-Transistor und einer LED gebaut bei der die LED leuchtet wenn der IR-Transistor IR-Licht empfängt. Zur verstärkung habe ich eine Darlington-Schaltung nach dem Bauplan gebaut. Das Problem ist das die Reichtweite jetzt nicht höher ist als ohne Verstärkung wenn nicht sogar niedriger (~4cm). Ich habe aber keine Idee was die Fehleruhrsache sein könnte. Transistoren verwende ich BC548, als IR-Transistor einen PT331C, eine 08/15 IR-Led und eine rote LED. Das ganze habe ich auf einer Lochstreifen-Karte aufgebaut. Die einzige Fehlerquelle die ich mir vorstellen könnte wäre das einer der Transistoren beim verlöten durchgebrannt ist, habe aber den Lötkolben nur 2-3 Sekunden an den Lötstellen gehabt, aber dann würde ja die LED gar nicht leuchten oder? mfg zigarrre
Du verstärkst nicht nur IR-Licht, sondern natürlich auch normales Licht. Mehr Reichweite bringt das nur im Dunklen, denn du R3 vergrösserst. Für Lichtschranken oder IR-Fernbedienungen verwendet man moduliertes Licht, damit man es von Sonnenlicht unterscheiden kann. http://dse-faq.elektronik-kompendium.de/dse-faq.htm#F.8 Suche Lichtschranken
Ja ich weiß schon das es dadurch auch mehr auf normales Licht bzw eigentlich auf die darin enthaltene IR Strahlung anspricht. Mit Reichweite meine ich das die LED nicht Leuchtet wenn ich mit der IR-LED oder einer Fernbedienung darauf leuchte. Denn die Störung die du meinst müsste wenn dann dafür sorgen das sie schon durchs normale Licht leuchtet. Wenn ich die Schaltung in die Sonne halte leuchtet sie auch aber wenn ich sie in den Schaten stelle sodas die LED nicht leuchtet und dann eine IR-LED oder Fernbedienung darauf richte passiert nichts. Laut dieser Seite müssten damit aber Reichweiten bis 3 Meter ereicht werden. http://www.dieelektronikerseite.de/Lections/Infrarot%20-%20Magisches%20Licht.htm Ich bin aber bei ~3cm. mfg zigarrre
Nicht Schatten, sondern Dunkelheit. Und den Hinweis bezüglich R3 ignorierst du. Selektive Wahrnehmung?
Also eine erhöhung von R3 bringt größere Versträrkung = höhere Reichweite aber dadurch auch mehr leuchten bei Störlicht, oder? Aber was ich komisch finde ist das mir die komplete Schaltung keinen Reichweitenzuwachs gebracht hat, nicht mal ein bischen. Auf der Webseite von der ich den Schaltplan habe ist immerhin von 3m die rede. Hab mir jetzt gedacht ich mach halt den IR-Sender etwas stärker, ahb da an den Laser eines alten CD-Laufwerks gedacht. Kennt vieleicht jemand eine einfache Schaltung zum betreiben von dem, am besten an 9V oder 12V?
If it doesn't work, use a bigger hammer.
> Auf der Webseite von der ich den Schaltplan habe ist immerhin von 3m die rede.
Klar Mann, McDonalds behauptet auch, daß es dort Essen gibt.
MaWin schrieb: > Klar Mann, McDonalds behauptet auch, daß es dort Essen gibt. Den Spruch muss ich mir merken ;o)
Aber bei McDonalds gibts wenigstens nahrhafte Kohlenstoffverbindungen. Aber die ganze Darlington-Schaltung bring 0 (noch mal ausgeschrieben: null) reichweitenzuwachs, und das kann auch nicht sein. Wie machen das dann bitte Fernbedienungen (mir ist schon klar das die moduliertes Licht verwenden um zwischen Störlicht und dem Licht der IR-LED unterschieden zu können aber wenn nach ein paar cm gar kein Signal mehr ankommt hilft das ja auch nichts!)?
> Aber die ganze Darlington-Schaltung bring 0 (noch mal ausgeschrieben: > null) reichweitenzuwachs Sie bringt die Möglichkeit, R3 hochhohmiger zu machen, und damit T1 bei weniger Licht trotzdem einschalten kann. > Wie machen das dann bitte Fernbedienungen Mit know how. Sie wissen, was zu tun ist, äh, auf welche Frequenz sie hören, und verstärken nur die, die dafür aber gnadenlos. Handelsübliche IR-Empfänger sind so hochgezüchtet, daß es die einzigen Chips sind die abgeschirmt werden, damit sie nicht durch Störungen irritiert werden. http://www.vishay.com/docs/81781/81781.pdf
Kanns sein das der von mir verwendete PT331C einfach viel schlechter als der BPW96 aus dem Schaltplan ist, oder ist das zu vernachlässigen? Ich hab mir gedacht wenn ich den Empfänger nicht stärker machen kann dann kann ich ja den Sender vieleicht stärker machen, mit dem IR-Laser eines alten CD-ROM-Laufwerks. Kennt jemand eine einfache und vorallem billige Schaltung zum betriebn von so einem Laser?
Bitte melde dich an um einen Beitrag zu schreiben. Anmeldung ist kostenlos und dauert nur eine Minute.
Bestehender Account
Schon ein Account bei Google/GoogleMail? Keine Anmeldung erforderlich!
Mit Google-Account einloggen
Mit Google-Account einloggen
Noch kein Account? Hier anmelden.
