Hallo. Habe als Aufgabe eine VerstärkerSchaltung zu entwickeln. Als Grundlage sind gegeben: 2Stufen verstärker mit pnp-Transistor,Phasenwinkel beträgt 180 Grad, Verstärkungsfaktor=50 und der Eingangswiderstand soll 100k sein. Verstärkerstufen sind kappazitiv gekoppelt,untere Grenzfrequenz 50hz. Dazu soll ich den Stromlaufplan erstellen und die entsprechenden Bauelemente auswählen und berechnen. Blicke absolut nicht durch und würde mich über Hilfe freuen. Danke schonmal im voraus.
> Blicke absolut nicht durch
Vielleicht hätte es geholfen, der vorhergehenden Unterricht zuzuhören,
oder wenigstens zu besuchen.
Deine Aufgabe ist ein Test, der Test ob du was gelernt hast. Sei ehrlich
und gib ein leeres Blatt ab.
Es sind eine Reihe von Einzelthemen drin, und der Lehrer wird auch noch
bewerten, ob man sich über das Rauschen Gedanken gemacht hat und die
Transistoren mit passedem Kollektorstrom fährt.
Ich frage nach ner Lösung/ nem Ansatz...und nicht nach deiner persönlichen Meinung! Wenn ichs wüsste würde ich nicht fragen, man man man!
Tobias Schwob schrieb: > Ich frage nach ner Lösung/ nem Ansatz... Den Ansatz dazu hast du sicherlich in deiner Schule druchgenommen. > Wenn ichs wüsste würde ich nicht fragen, man man > man! Niemand gibt eine derartige (Haus-)Aufgabe ohne vorher die Grundlagen durchbesprochen zu haben. Und zwar nicht 10 Minuten lang sondern ein paar Stunden lang. Da du noch nicht einmal einen Ansatz hast, sind die einzigen Schlussfolgerung, die Sinn ergibt: Du warst nicht dort als die Grundlagen dazu durchgepaukt wurden Du hast in der Zwischenzeit etwas ganz anderes gemacht Sei es, wies sei: Die einzigen vernünftigen Schlussfolgerungen sind allesamt nicht sehr schmeichelhaft für dich. Und Hausaufgaben bei 0 beginnend wird hier nur in den seltensten Fällen durchgezogen. Die generelle Regel in diesem Forum lautet: Der Fragesteller legt vor und jemand erbarmt sich und korrigiert bzw. schliesst die Wissenslücken. Es würde zb. schon helfen, wenn du die Schaltung einfach mal aufzeichnen würdest, egal ob alle Details richtig sind. Wenn du damit schon überfordert bist, dann ist es wohl wirklich am Besten ein leeres Blatt abzugeben.
Hallo! Mein Lehrausbilder sagt immer zu mir, ich soll die Spannungsabfälle und das Osziwasser weg bringen. Nur weiß ich nicht wo das hin soll, gibt es dafür extra Gefahrengutbehälter? Danke, Mit freundlichen Grüßen Justin-Pascal
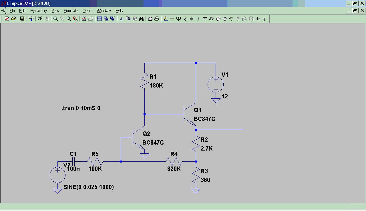
Nur so mal als Vorschlag. Das auf PNP umzustricken ueberlasse ich dir. Auch die Erklaerung der Berechnung. Gruss Helmi
hatte auch schon was entworfen lauf meinem Lehrbuch/tabellenbuch
Hallo dann schreib dir jetzt zu deinem Entwurf mal die Eigenschaften auf. Was bestimmt den Eingangswiderstand? Was verstärkt wie? Wo wird die untere Grenzfrquenz festgelegt? Tip: der rechte Transistor sollte einen Emitterwiderstand bekommen.
Tobias Schwob schrieb: > hatte auch schon was entworfen lauf meinem Lehrbuch/tabellenbuch Aber der Gegenkopplungswiderstand für die geforderten V=50 fehlt noch...
so müsste es jetzt denk ich korrekt sein...Aber nach welchen Daten soll ich die Widerstände/Kondensatoren nun dimensionieren? Der Vorschlag von "helmut" sieht erstmal klasse aus, aber ist halt "npn". Wenn ich wüsste wie ich es ändern muss, wäre es noch besser :-)
Tobias Schwob schrieb: > Der Vorschlag von "helmut" sieht erstmal klasse aus, aber ist halt > > "npn". Wenn ich wüsste wie ich es ändern muss, wäre es noch besser :-) Na der wird der Helmut mal nicht so sein und dir die Lösung sagen. 1. Alle BC547C werden durch BC557C ersetzt 2. Alle gepolten Elkos werden umgedreht 3. Die Versorgungsspannung wird umgepolt. Damit solltes du klar kommen.
Perfekt..Riesengroßes Dankeschön,hast mich gerettet :-) mfg
Bitte melde dich an um einen Beitrag zu schreiben. Anmeldung ist kostenlos und dauert nur eine Minute.
Bestehender Account
Schon ein Account bei Google/GoogleMail? Keine Anmeldung erforderlich!
Mit Google-Account einloggen
Mit Google-Account einloggen
Noch kein Account? Hier anmelden.


