Hallo Zusammen, ich hab schon ein bischen gelötet und kleiner Schaltungen aufgebaut, aber so an die etwas Anspruchsvolleren Dinge noch nicht heran gewagt. Jetzt brauche ich aber etwas für meine VW-Bus und somit eure Hilfe. Ich möchte mir einen Motorregler bauen, der die Stellung eines Servomotors verändert über Temperatur gesteuert. Sprich ein Temperaturfühler misst die Temperatur an meinen Motor und der Regler soll mir die Stellung meiner Kühlklappe (Luft gekühlter Boxermotor) einstellen. Dafür habe ich einen Drosselkalppenstellmotor der über zwei Pole angesteuert wird. Also ich hab echt keine Ahnung wie ich die Steuerung aufbauen soll. Ich hab an einen OPV gedacht aber keine Ahnung wie es funktionieren soll. Meine Bedenken sind bezüglich der Stromstärke und der Spannung. Gruß Tobias
Tobias Frank schrieb: > eine Bedenken sind bezüglich der Stromstärke und der Spannung. Hallo, dann messe doch mal den Wicklungswiderstand. Wenn Du den Wert bei 20 Grad hast (z.B. 2 Ohm) solltest Du noch mal so ca 20% für Betrieb bei -25 Grad abziehen. -> (z.B. 1,6 Ohm). Bei 16V maximaler Spannung (hochohmige Batterie) kommst Du dann auf z.B. 10A. Du brauchst dann nur noch eine H-Brücke die den entsprechenden Strom stellen kann und gegen alle möglichen Kurzschlüsse geschützt ist. Die Ansteuerung geht dann per PWM + Richtungssignal. Falls Dein System ausfällt mußt du halt dann dafür sorgen daß automatisch (mechanisch) die Klappe auf volle Kühlleistung geht. Gruß Anja
Der DKA Motor ist dafür eher ungeeignet. Der DKA ändert seine Stellung an der DK sehr oft und schnell. Darum ist der DKA "Motor" ein simpler Elektromagnet. Wie groß ist der Drehwinkel? Ich vermute ca. 90°. Die Winkelstellung ist stromabhängig. Es fließt recht viel Strom. Für Deine Anwendung brauchst Du ein Servo, ähnlich wie die aus dem Modellbaubereich.
Ich hab einen Stellmotor von BMW mit Seilzug. Ich denke dieser wird gut geeignet sein.
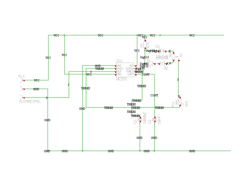
Also, hier hab ich jetzt mal meine Grundschaltung des PWM. Ich hoffe das funktioniert so mit dem Thermowiederstand. An der KL1 geht auf Klemme 3 das Out-Signal zur H-Brücke. Hab ich das so richtig verstanden? Anja schrieb: > Du brauchst dann nur > noch eine H-Brücke die den entsprechenden Strom stellen kann und gegen > alle möglichen Kurzschlüsse geschützt ist Kann ich einen H-Brücken-Treiber als Kurzschluss-Schutz verstehen???
Bitte melde dich an um einen Beitrag zu schreiben. Anmeldung ist kostenlos und dauert nur eine Minute.
Bestehender Account
Schon ein Account bei Google/GoogleMail? Keine Anmeldung erforderlich!
Mit Google-Account einloggen
Mit Google-Account einloggen
Noch kein Account? Hier anmelden.
