Hallo Leute Möchte mir einen einfachen!!! Signalgenerator bauen. Schaltung und Software funtkionieren schon. Der DAC erzeugt Recheck Sinus ,usw... . Aber leider nur im Bereich von 0V bis 5V. Ich möchte aber den Bereich von -2.5V bis +2.5V ausgeben. Konsensator als Ausgangsfilter fällt flach, wegen Signalverzerrungen bei Rechteckspannungen (Soll ja schön sauber sein). Kann es mit einem OPV als Subtrahierer funktionieren? Gibt es vom einem Subtrahierer eine Single Supply Version mit virtueller Masse auch, oder habe ich da Pech gehabt?
Schau dir mal die Variante mit dem OPV im Anhang an. Die macht aus 0..5V einen Bereich von-10..+10V. Das kannst dir natürlich anpassen. Um einen Spannungswandler für OPV wirst du aber nicht drum rum kommen. Schau dir dazu einfach mal den ICL7660 von Maxim an (auch als sample erhältlich). Der ist schnell aufzubauen - braucht ja nur 2 Kondensatoren. Wenn du eine negative Spannung hast und dir die Grenzfrequenz egal ist, dann reichen auch ein paar Widerstände um den Wertebereich zu verschieben. Stichwort Überlagerungssatz Zu deinem Problem gibt es auch einen Artikel hier im Forum, weiß nur im Moment nicht wie der heißt. Wer suchet der findet. EDIT: gefunden, schau mal bei Spannungsteiler
Ich würde als Ausganngsteil einen OPV einsetzen und diesen z.b. via eines Tracos mit +/- 15V versorgen die Masse des OPVs liegt dann an Ub/2 also 2.5V deiner µC Schaltung. würde man diesen Spannungsteiler der 2.5V erzeugt einstelbar machen hätte man ein einstellbares Offset man könnte auch eine verstellbare Verstärkung des Ausgangs OPVs vorsehen so wäre ein witer ausgangspannungsbereich abdeckbar ANDI
Werde mal zum Planzeichnen übergehen, und die Schaltung mal hier reinstellen.
Komischerweise funktioniert die Schaltung nicht unbedingt im Pspice. Mal die Ausgabegraphik angehängt. Habe als OPV mal uA741 und auch LM324 gewählt.
Ich habs mir auch mal schnell in PSpice zusammengebastelt und da klappt alles wunderbar. Aus 0..5V werden -10..+10V
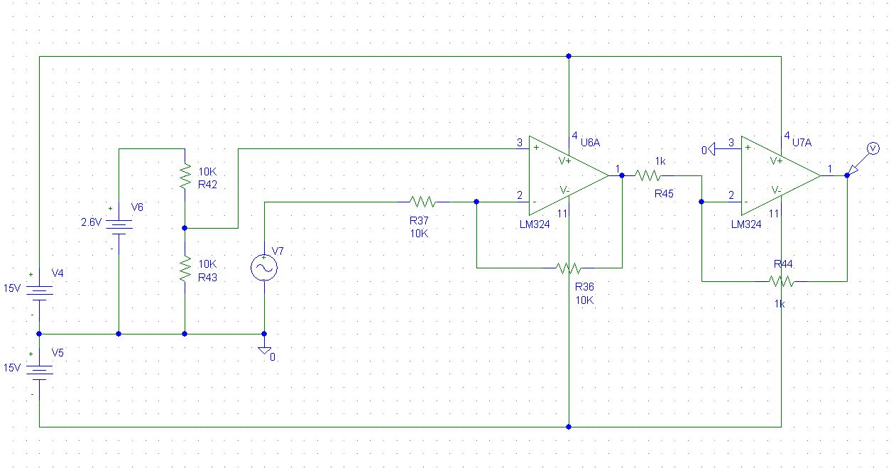
Komisch. Bei mir nicht. Habe nochmals Hirnschmalz reingesteckt, und mir die angehängte Schaltung ausgedacht. In Pspice funktioniert die. Statt V6 würde ich einen zweiten DAC zwecks Offsetabgleich einsetzen.
Die obige (verkürzte) Schaltung funktioniert definitiv. Bau einfach mal auf.
Werde die angehängte Schaltung nehmen. Die ist weniger Versorgungsspannungsabhängig. Aber trotzdem nochmals Dankeschön.
Sooo. Habe mal eine Vorabversion des analogen Parts gemacht. Könntet ihr mal drübersehen, ob das von der Spannungsversorgung so in Ordnung geht? Währe ein Hit.
Knotenpunkte aus Sicherheit. Hatte mal eine Platine versaut (Serienproduktion) weil Eagle mir zwei Linchen nicht verknüpft hat. Die 100nF sind Kerkos.
ah die Kondensatoren hab ich übersehen sorry. Man merkt übrigens ob was nicht richtig angeschlossen ist wenn beim Layouten ein Beinchen KEINE Luftlinie zu einem anderen hat ;)
Bitte melde dich an um einen Beitrag zu schreiben. Anmeldung ist kostenlos und dauert nur eine Minute.
Bestehender Account
Schon ein Account bei Google/GoogleMail? Keine Anmeldung erforderlich!
Mit Google-Account einloggen
Mit Google-Account einloggen
Noch kein Account? Hier anmelden.





