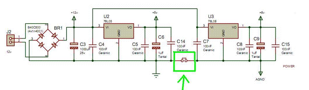
Servus alles zusammen! Kann mir jemand die Bedeutung dieses Symbols erklären? Ich kann dazu keinerlei Infos finden :( Vielen Dank Mfg Marxon
Das ist eine Brücke. An diesem zentralen Punkt werden beide Massen verbunden
Das wird eine Brücke sein. Sinn der Sache ist es wohl, dem Routing Programm eine Trennung digitaler Masse und analoger Masse unterzujubeln, die im Layout nur an einer Stelle zusammentreffen. Die getrennten Masse-'Anschlüsse' bzw. die Bezeichnung AGND lassen so etwas zumindest vermuten.
Moin! Das ist ein Jumper oder auch in diesem Fall eher eine Lötbrücke, um GND und AGND nur an einer Stelle zu verbinden. Gruß Fisch
Vielen Dank für die schnellen Antworten! Ich kann also die zwei Massen verbinden, sollte dann aber "analoge" und "digitale" Masse möglichst immer am den Tantal Kondensatoren zu den weiteren Bauteilen verbinden?
Marxon schrieb: > Vielen Dank für die schnellen Antworten! > Ich kann also die zwei Massen verbinden, sollte dann aber "analoge" und > "digitale" Masse möglichst immer am den Tantal Kondensatoren zu den > weiteren Bauteilen verbinden? Es geht nicht um Die Tantalkondensatoren an sich. Es geht darum dass alle Bauteile links von der Brücke ihre eigenes Massenetz haben und alle Bauteile rechts von der Brücke ihr eigenes Massenetz. Das also nicht der C9 mit seinem Masseanschluss direkt neben dem Masseanschluss auf derselben Leitung wie der mittlere Pin vom 7805 sitzt. Diese beiden Teilnetze werden dann nur an einem einzigen Punkt miteinander verbdunden.
Karl heinz Buchegger schrieb: > Das also nicht der C9 mit seinem Masseanschluss direkt neben > dem Masseanschluss auf derselben Leitung wie der mittlere Pin vom 7805 > sitzt. Ich habe alle Bauteile wie im Schaltplan nebeneinander auf eine Lochrasterplatine gelötet. C9 ist also 7 "Löcher" vom Massepin des 7805 entfernt. Karl heinz Buchegger schrieb: > Diese beiden Teilnetze werden dann nur an einem einzigen Punkt > miteinander verbdunden. Dies trifft ja auf meinen Aufbau zu. Also dürfte doch alles OK sein oder? Mfg Marxon
Ich denke, es wird nur ein layouttechnichen Aspekt haben. So hat man 2 Signale die seperat geroutet werden können, unabhängig vom Anderen Signal! 2 Massen machen nur bei 2 Energiequellen Gruß Knut
Bitte melde dich an um einen Beitrag zu schreiben. Anmeldung ist kostenlos und dauert nur eine Minute.
Bestehender Account
Schon ein Account bei Google/GoogleMail? Keine Anmeldung erforderlich!
Mit Google-Account einloggen
Mit Google-Account einloggen
Noch kein Account? Hier anmelden.
