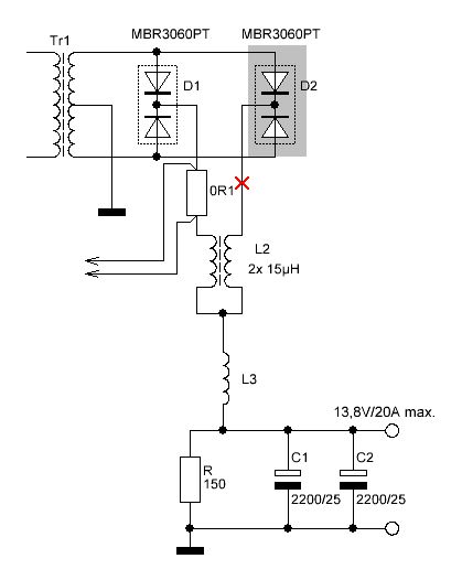
hellow, es gibt ja diese preiswerten Netzteile f. ca 50€, die 13,8V und 20A bringen. Jetzt haben wir ein Problem damit bzw. eine Sache daran verstehe ich nicht so richtig. Auf der Sekundärseite sind 2 Shottky-Doppeldioden (MBR3060PT) parallelgeschaltet. Damit die Parallelschaltung der Dioden funktioniert, ist an jeder Doppeldiode eine Spule nachgeschaltet, beide Spulen befinden sich mit gleichsinnigem Wicklungssinn auf einem Ringkern (L2). Das Problem ist, das selbst bei geringem Strom der Draht der Ringkernspule schweineheiß wird und der Lack abbrennt. Die Dioden sind alle ok. Bei 2A Belastung dauert es nur ein paar Minuten, bis die Spule 40°C erriecht, bei 10A Belastung fangt sie nach einer Minute an zu dampfen :(( Damit war die Originalspule verbrannt. Spaßeshalber mal eine neue auf den Ringkern gewickelt, statt 2x2x1mm CuL-Draht (2 Wicklungen mit je 2x 1,0mm Lackdraht) sind jetzt 2x 32x0,32mm CuL Draht drauf verwickelt. Daß macht einen Leiterquerschnitt von insg. 2,5mm², vorher war es 1,5mm². Dennoch wird das Teil scheißenheiß und brennt ab. Die nachgeschaltete Stabdrossel L3 wird kein Stück warm, auch die Doppeldioden nicht. Warum brennt nur die Spule L2 schon bei geringer Last ab?
Mach mal folgendes: Klemm jeweils eine der gemeinsamen Kathoden der Doppeldioden (D1 und D2) von der Spule L2 ab. Vergewissere Dich aber vorher, ob die angeschlossenen Last dann nicht eine Doppeldiode allein überlastet. Wird die Spule L2 dann immer noch warm (heiß), wenn sie mal nur über D1 bzw. nur über D2 Strom zieht? Wie genau sind übrigens die Dioden an die beiden Wicklungen von L2 angeschlossen (es fehlen die üblichen Punkte an den beiden Wicklungen, um die Polarität erkennen zu können - die Angabe, daß sie einen gleichsinnigen Wicklungssinn haben, reicht hier leider nicht aus). Übrigens kann die MBR3060 allein schon 30A (gute Kühlung vorausgesetzt). Warum also bei einem Netzteil mit nur max. 20A schon dieser Aufwand getrieben wird ...
Hallo Hegy, ich hätte jetzt zuerst gesagt, es könnte an dem 1mm Draht liegen. Je nach Frequenz wirkt sich der Skineffekt aus. Aber Du hast ja schon HF-Litze verwendet. Frage: wird der Draht heiss oder der Spulenkern? Sollte der Spulenkern heiss werden, so ist vermutlich gewollt, dass beide Magnetfelder sich gegenseitig aufheben. Der andere Fall ergibt auch einen Sinn, dann hätte ich als Erklärung nur, dass ein Fehler bei der Entwicklung der Schaltung vorliegt. Gruss Klaus.
Bei einem normalen Trafo sollten nach meiner alten Tabelle bei 1mm Durchmesser CuL=0,786 mm² maximal 2A fließen bei 2mm Durchmesser CuL=3,142mm² maximal 8A fließen Entweder ist meine Tabelle ungeeignet oder es sind 20 A "PMPO" gemeint?
An L2 mal zu oszillografieren wäre interessant. Evtl. ist der Spulen-Anfang und Ende vertauscht? Jedenfalls wird die Drahtstärke auch ein Kompromiß aus Hitzeentwicklung und Ausgleichswiderstand für die Gleichrichter sein.
Die Frequenz, mit der das SNT läuft ist 52 kHz, das haben wir schon nachgemessen. Dann wird der Draht heiß, nicht der Kern. Und mit dem Drahtdurchmesser, ich rede hier vom Schaltnetzteil und nicht von einer aus herkömmlichen E-Blech hergestellen kiloschweren Drossel. 11,5 Windungen hat das Teil macht gemessene 15µH. Das mit dem Skineffekt hatte ich auch vermutet, gerade weil lt. Tabelle die vergleichbare Eindringtiefe bei 0,3 mm liegt, somit macht ein 1 mm Volldraht nicht wirklich Sinn. Daher haben wir HF-Litze selbergebastelt, indem wir 32 Drähte mit 0,32mm Durchm. parallel zusammen aufgewickelt haben. Dadurch wird auch der Gesammtquerschnitt größer. Und nebenbei erwähnen möchte ich noch, das die beiden Doppeldioden auf einen gemeinsamen Kühlkörper sitzen. Aber das werden wir als nächstes checken, nur eine Diode mit geringerer Last betreiben (ca. 5A). Mal sehen, was passiert.
Leider hast Du immer noch nicht angegeben, wie (d.h. von wegen Polarität) die Doppel-Dioden an die Wicklungen der Spule L2 angeschlossen sind. Ist eine der Wicklungen vertauscht angeschlossen, geht der Strom immer über den gleichen Doppeldioden-Zweig und nichts davon wird über die andere Doppeldiode geführt. Dadurch könnte es halt sein, daß der gesamte Strom immer nur über eine der beiden Wicklungen fließt und sich folglich auch nur eine davon massiver aufheizt.
Vom Fehlerbild her würde ich auf eine defekte Diodenstrecke tippen.
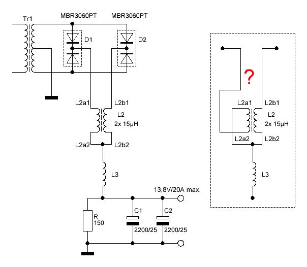
Die beiden Doppeldioden habe ich schon gecheckt, auch unter Temperaturbelastung. Alle vier Diodenstrecken haben zusammen einen Rückwärtsstrom von weniger als 5 mA bei ~80°C. Zu der Beschaltung der Spule, die ist eig. genauso, wie ich es gemalt habe. Ein Kathodenpaar kommt an eine Wicklung, ich nenne die mal L2a1, das andere Kathodenpaar an L2b1. Beide Ausgänge der Spulen, also L2a2 und L2b2 sind zusammengeschlossen. Im neuen Bild dazu habbichs nochmal zusätzlich reingemalt. Im Prinzip sind es 2 parallelgeschaltete Spulen auf einen Kern mit selben Wicklungssinn, also 2x Stromrichtung in dieselbe Richtung = 2faches Magnetfeld. Muß das so sein oder evtl. doch anders? Weil das Netzteil kommt aus China und wenn sich beim Handbewickeln sich jemand vertan hat...... Das Teil ist zawr neu bzw. kaum gebraucht, aber die Qualiträtskontrollen gibt es wohl nur in der Form, daß das Teil einmal wenn überhaupt eingeschaltet wird und gut ist. Und unter der rel. leichen Last, unter der es bisher lief, ist schon die erste Version der L2 abgebrannt.
D1 oder D2 hat dann meiner Meinung nach eine Macke mit der Sperrerholzeit. Wenn Du aus alten ATX-NTen oder aus dem BE-Fundus solche Dioden noch da hast, dann testweise austauschen. Wenn Deine Last generell niedrig ist, dann D1 und D2 mal einzeln betreiben zum Test.
Ok, das mit der einzelnen Diode und geringem Laststrom macht der Kollege mal morgen, also heute :), das checken mit der Sperrerholzeit, mal sehen, ob ich das auf die schnelle aufgebaut bekomme. Generell wäre mir bei solchen Strömen doch eine Gleichrichtung per MOSFET lieber. Wenn mich nicht alles täuscht ist dann auch die Abwärme/Verlustleistung geringer. Ließe sich sowas nachträglich einbauen? Die Ansteuerung der/des MOSFETS soll dabei schwierig sein habe ich gelesen, aber irgendwo habe ich auch gesehen, daß es garnicht sooo wild war.
Oh man(n) Hegy!!! Du scheinst es immer noch nicht verstanden zu haben, was es mit dem Punkt bei Transformatoren/Übertragern, der die Polarität angibt, auf sich hat. Wie die Teile im Schaltplan gezeichnet werden spielt dabei überhaupt keine Rolle. Der 'Zeichner' versucht i.d.R. nur so wenig wie möglich Kreuzungspunkte zu haben, was der Übersichtlichkeit der Zeichnung dient. Damit ist die in Deinem letzten Bild gezeichnete Variante rechts (die mit dem roten Fragezeichen) einfach nur ungeschickt. Versuchen wir es einmal klarzustellen wie es sein müßte: Der Übertrager L2 soll die nicht 100%-ig identischen Durchflußspannungen (Uf) der beiden Doppel-Dioden D1 und D2 so ausgleichen, daß sich der Strom einigermaßen gleichmäßig auf beide aufteilt. Die Uf der beiden einzelnen Dioden sind, da sie auf dem gleichen Silizium-Chip aufgebracht und sich auch thermisch sehr nahe beieinander befinden, recht identisch. Spielt aber für diese Schaltung auch keine Rolle, da nicht die beiden internen Dioden parallelgeschaltet werden. Nehmen wir also mal an, daß D1 eine niedrigere Uf hat. Dann würde D1 immer früher leitend werden und, da der Strom ja immer den Weg des geringsten Widerstandes geht, der (mehr oder weniger) gesamte Strom immer nur durch D1 fließen. Nun kommt aber der Übertrager ins Spiel. Sobald der Strom durch D1 anfängt zu fließen ergibt sich auch an L2a eine Spannung - und zwar mit (+) an L2a1 und (-) an L2a2. Damit sich nun der Strom auch auf D2 verteilt, muß man dafür sorgen, daß Uf von D2 kleiner wird. Da man dies nicht direkt erreichen kann - die Dotierung läßt sich im nachhinein halt nicht ändern - muß man dies durch eine negative 'Hilfsspannung' realisieren. Genau das macht nun L2. Dafür muß man nur dafür sorgen, daß das Potential an L2b1 negativer wird als das an L2a1. Und nun kommen endlich die ominösen 'Punkte' an den Wicklungen ins Spiel. Wenn wir für unsere Betrachtungsweise einen Punkt an L2a1 malen, legen wir einfach die (virtuelle) 'Polarität' an dieser Wicklung fest. Dabei muß dies nicht zwangsläufig mit dem physikalischen 'Anfang' der Wicklung oder im Schaltplan immer links/oben eingezeichnet sein. Wenn nun die Polarität von L2b invers zu der von L2a sein muß und die beiden Wicklungen unten zusammengeführt gezeichnet sind, muß der Punkt bei L2b an Anschlußpunkt L2b2 gezeichnet werden. Bei der Zeichnung mit dem roten Fragezeichen wären halt beide Punkte oben an den L2x1-Anschlüssen (mit x gleich 'a' oder 'b') zu zeichnen. Poste doch mal ein Bild (mit Detail von L2) damit man herausbekommen kann wie L2 an die MBR3060PT's angeschlossen sind bzw., nach evtl. notwendiger Korrektur, angeschlossen sein sollten.
Oder pol einfach mal eine der Wicklungen um und schau, ob es immer noch so heiss oder gar heisser wird.
mal nen kurzer Zwichenstand: Mit umpolen einer Wicklung haben wir gerade mal gemacht, Ergebnis: Netzeil macht Sound, Ausgangsstrom bei 5A Last (Stromsenke) max. 3,8 A nur noch, Ausgangsspg. geht auf 0V. Soll heißen, totaler Overload. Aber die Spule ist jetzt sowas von versaut, die wickeln wir nochmal neu, dann mit Punkte dran. Später mal mehr Infos dazu, zur Messung mit Oskop-Bilder. Und morgen besorgt der Kollege neue Dioden. Ein Bild kann ich ja schonmal dalassen: indirekte Strommessung über Shunt 0,1R, nur eine Wicklung angeschlossen, Strombel. 5A.
Wenn das tatsächlich so aussieht wie auf dem Meßschrieb habe ich langsam den Verdacht, daß einer oder gar beide Ausgangs-ELKOs (C1 und/oder C2) defekt sind - möglicherweise trocken oder (mehr oder weniger) niederohmiger Schluß zw. (+)- und (-)-Pol. Falls Du ein Kapazitäts-Schätzeisen hast, mess zumindest deren Kapazität nach und, falls Du ein Hai-Tech-Schätzeisen besitzen solltest, mess auch noch den ESR (Equivalent Series Resistance) aus, der bei diesen ELKOs und für Schaltnetzteil-Anwendungen auf jeden Fall in niedrigen Milliohm-Breich liegen sollte. Wenn die ELKOs älter werden, steigt ihr ESR gerne an, was zur Erwärmung führt und im Extremfall den Exitus mit einem mächtigen Knall 'anzeigt'. Dabei solltest Du dann aber besser nicht in unmittelbarer Nähe sein, geschweige denn ohne (geeignete Schutz-)Brille direkt auf die ELKOs schauen. By the way - werden die ELKOs in irgendeiner Art und Weise feststellbar wärmer? Das dumme ist nur, das sie aufgrund ihrer größeren Wärmekapazität höchstwahrscheinlich viel länger brauchen um warm zu werden als es das Problembauteil L2 tut. Weder der Meßschrieb paßt, noch der 'Sound' des Netzteil dürfte sich ändern, wenn eine der Wicklungen von L2 verpolt wäre. Was Du noch ausprobieren könntest/solltest wäre z.B. L2 komplett rausnehmen und dann direkt einmal die Kathoden von D1 und dann mal von D2 auf L3 geben. Wie sieht's dann mit der Ausgangsspannung bei kleiner/mittlerer Belastung aus? Werden jetzt die ELKOs (oder gar andere Bauteile) merklich wärmer, falls sich eine nennenswerte Ausgangsspannung einstellt?
Jetzt mal ne neuigkeit: Die L2 habe ich neu gewickelt, 2 Wicklungen mit jeweils 9x0,5mm Cul (=1,76 mm², vorher 2x1,0mm CuL = 1,5mm²), morgen wird die eingebaut, evtl. gips noch neue leistungsschwächere Dioden (20A statt 30A). Zur Messung: das eine Bild ist der modifizierte Aufbau, das andere die indirekte Stommessung per Oskop bei 1A Last (weiter oben das Bild zur 5A Last). L2 habe ich auch neu gewickelt. Mit der Wickelei habe ich es so gemacht: Beide Wicklungen gleichzeitig 11x drumgenudelt, also eine Windung mit dem einen Draht, dann noch eine Winddung mit dem anderen Draht und das immer abwechselnd, sodaß die eine Wicklung zwischen der anderen liegt. Den Draht dabei immer von oben durch gezogen und gegen den Uhrzeigersinn den Ringkern vollgewickelt. Jezt die Punkte/Polung. Demnach könnte man doch sagen, daß der Punkt im Schaltplan z.b. dahin kommt, wo der Wicklungsanfang ist, yes? Also wäre das dann jeweils die Kathodenpaare der Doppeldioden, also L2a1 und L2b1. Wäre das richtig oder pfalsch? Und dann werde ich gleich nochmal nach Elkos suchen, obwohl im gesamten NT kein Elko fühlbar warm wird und auch keiner einen nach außen gewölbten Deckel hat (Überdruck intern). Nichts wird warm, außer L2 und ggf. die Dioden bei 20A Last, sofern L2 noch nicht vollständig abgefackelt ist. Man könnte jetzt auch sagen, schmeiß wech dat olle Dink, für 45€ gips dat Teil neu, aber dann wäre der Lerneffekt auch wech, aber genau darum geht's mir!
Dann vergleiche mal z.B. mit PC-Netzteil da ist nicht so viel Aufwand mit den Gleichrichtern. Evtl. Datenblätter vergleichen? http://pitts-electronics-home.de/electron/schplsnnt.htm
Sucht halt mal bei google: Stichworte "Saugdrossel" und "parallel" Die ersten 3 .pdf sind schon recht gut erklärend wie das mit dem Wickelsinn geht.
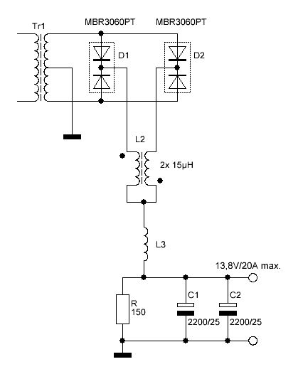
Das L2 Saugdrossel heißt, ist mir neu. Ich war begrifflich bei "anschieben" oder "Anschiebhilfe", also ne Schiebhilfsdrossel sozusagen. @oszi40: auch in den Plänen von den Pezeh-NT sind Saugdrosseln bei den "stromfähigen" Ausgängen, also die, die mehr als 20A hergeben. Und wenn ich es richtig verstanden habe, wird die Drossel so verbaut wie um Bildchen, JETZT MIT PUNKTE dran! Und dann Elkos checken (glaub nicht dran), und evtl. mal eine Diode und direkt an L3 dran. Mal kukken, was das noch gibt.
Hegy schrieb: > Das L2 Saugdrossel heißt, ist mir neu. Ich war begrifflich bei > "anschieben" oder "Anschiebhilfe", also ne Schiebhilfsdrossel sozusagen. Bezüglich Ihrer Aufgabe, würde ich sie "Symmetrier-Drossel" nennen, denn sie soll ja dafür sorgen, daß sich der Strom einigermaßen gleichmäßig (symmetrisch) auf die beiden Zweige verteilt. Und wenn man mal nach "Symmetrierdrossel" googelt, so wird man viele Treffer finden, die mehr oder weniger das Verhalten bzw. die Notwendigkeit dieser Drossel erläutern/bestätigen. > @oszi40: auch in den Plänen von den Pezeh-NT sind Saugdrosseln bei den > "stromfähigen" Ausgängen, also die, die mehr als 20A hergeben. > > Und wenn ich es richtig verstanden habe, wird die Drossel so verbaut wie > um Bildchen, JETZT MIT PUNKTE dran! So stimmt jedenfalls der Schaltplan bei diesem kleinen aber definitiv nicht unwichtigem Detail. > Und dann Elkos checken (glaub nicht > dran), und evtl. mal eine Diode und direkt an L3 dran. Mal kukken, was > das noch gibt. Habe ich leider schon oft so erlebt, daß die ELKOs die Ursache für solche Merkwürdigkeiten waren. Ansonsten, wenn die Schaltung mal funktioniert hat, wird es eigentlich nicht auf einen Dimensionierungs- oder Bestückungsfehler hinauslaufen. Der Defekt muß ja auch durch irgendetwas hervorgerufen worden sein. Drosseln sind passive Bauteile, die nicht wirklich einer (im weitesten Sinne) Abnutzung oder besonderen Empfindlichkeit unterliegen. Die Kupferwicklungen von Drosseln/Übertragern können auf jeden Fall mächtig heiß werden, wenn z.B. Windungsschlüsse vorliegen. Der Extremfall wäre der, wenn sich durch einen derartigen Kurzschluß nur eine einzige Windung um den Kern ergeben würde. Wird dann Energie aus einer Wicklung mit großen Windungszahlen zugeführt, hat man praktisch fast einen Schweißtrafo, der in der kurzgeschlossenen Windung einen seeeeehr hohen Strom fließen lassen könnte. Sowas kann sehr schnell zu glühenden Kupferdrähten führen. Damit aber erst einmal Windungen kurzschließen können, dürfte wohl eine Überlastung vorhergegangen sein, die dafür sorgte, daß die Isolation schmolz und die Drähte zusammenkommen konnten. Überlastung könnte aber auch durch zu hohe Spannungen erfolgen, die die Isolation durchschlagen hat. Dieses Szenario halte ich aber für nicht sehr wahrscheinlich bei dem Aufbau dieser Symmetrier-Drossel - 2 Wicklungen mit nur 2 Windungen, die vermutlich noch nicht einmal direkten Kontakt miteinander haben, auch wenn der Kern vmtl. recht klein ist. So etwas passiert statistisch gesehen eher beim Leitungsübertrager Tr1, der nach VDE-weiß-der-Geier mit mindestens 2kV getestet sein müßte. Mehr werden wir wohl erst erfahren, wenn L2 mal zu Testzwecken völlig aus der Schaltung entfernt wurde, worum ich ja schon gebeten hatte.
L2 habich mal ausgebaut und überbrückt, dann auch nur eine Diode benutzt, dann wieder Stromsenke dran aber aus gelassen, Netzteil an und was hört man? Genau, dschschdsch, Sound like NT irgendwie im analen Sektor, Ausgangsspannung schwankt zw. 17 und 20 V. Stromsenke eingeschaltet, knappe 5A kamen raus, Ausgangsspg. aber dann bei 0V, zudem wurden die primären Leistungstransistoren warm. Jetzt kommen die Elkos dran, Kollege hat vorhin einen besorgt. Update 14:13 Uhr: beide Elkos C1 und C2 ausgewechselt gegen 2x 2200/35, keine Änderung des Verhaltens, dann 2x 470/16, ebenfalls keine Änderung. Was bleibt? Dioden? Ansteuerung, also PWM-Generator (TL494CN) und Peripherie? Primär irgendwo nen Fehler? Als Diodenersatz haben wir nur MBRB2545CT bekommen, weniger Sperspannun und weniger Strom und SMD-Gehäuse, die MBR3060PT ist bedrahtet und auf Kühlkörper montiert.
Update 14:40 Uhr: So, die Dioden rausgeworfen und die MBRB2545 rein, eine nur, ohne L2, ohne Last ergibt 14,1V Ausgangsspg. (150R Last sind intern als Grundlast verbaut zzgl. die PWM-Geschichte) und mit 5A Last 12,3V. Aber immernoch mit Geräuschen. Vermute mal, daß die prim. Transistoren wieder warm werden. K.A. wie lange die Diode durchhält, wegen gerigerer Sperrspannung, max. Durchlaßstrom und der denkwürdigen Kühlung. Habe nämlich die Diode auf die Lötseite der Leiterkarte irgendwo draufgepappt, optimal ist das so nicht.
Kondensatoren und niederohmige Widerstände, die an der Primärspule und an den Treibertransistoren angeschlossen sind, auf Abweichung vom Sollwert überprüfen. Außerdem den Elko, der an den Betriebsspannungsanschlüssen des TL494 liegt, austauschen.
Poste jetzt doch mal bitte den gesamten Schaltplan (sofern vorhanden). Hatte auch mal zwei Schaltnetzteile aus'm Amiga 3000 zur Reparatur bei mir und da waren u.a. die Basis-Vorwiderstände der beiden Schalttransistoren auf der Primärseite noch niederohmiger geworden als sie eh schon waren, statt 10 Ohm Sollwert hatten sie so gut wie 0 Ohm Istwert, aber sahen dabei noch aus wie 'geleckt'. Nach deren Tausch und diverser anderen Kleinigkeiten wie z.B. dem TL494 selbst und einer sekundären Gleichrichter-Doppeldiode im +5V-Zweig sowie diversen anderen Widerständen und Kondensatoren/ELKOs, waren die Netzteile wieder voll funktionsfähig. Langsam tendiere ich auch wie 'mhh' in die Richtung, daß nicht nur auf der Sekundärseite, sondern das bei diesem Netzteil auch so einiges auf der Primärseite nicht zum Besten steht. :-(
Hallo, was ich mir nicht erklären kann sind die Schwinger des 0,1 Ohm Shunts mit -3,0V und +2,5V. Das wären ja 30A bzw. 25A! Und dazu ein reinrassiger Wechselstrom. Durch die Dioden dürfte zumindest in Flussrichtung kein so undedämpftes Überschwingen vorkommen. Für einen Reversestrom wären 25A auch etwas zu viel. Gruss Klaus.
Die Sinuschwingung am Shunt kommt mir auch sehr suspekt vor, daher habe
ich die Dioden in Verdacht. Generell frage ich mich, woher die
hochfrequente Schwinung kommt. Am Bild BMI-NT4a.GIF sieht man alle 20 µs
einen heftigeren Ausschlag, ca. 7,5 µs später kommt ein etwas kleinerer
Ausschlag, kommt wohl von der 52 kHz PWM, dazwischen sind die 16
Sinuswellen, macht ~800 kHz.
Für morgen werde ich mal @home kukken, ob ich da entsprechende Shottkys
habe und werde ggf. nochmal mit Shunt eine indirekte Strommessung
durchführen. Ich hoffe mal nicht, daß die 800 kHz verursacht werden
durch die Meßleitungen.
Dann würde mich noch interessieren, wie eig. die Feedback-PWM zur
Primärseite aussehen sollte.
Bleibt aber immenoch die Kernfrage, warum L2 weggebrannt ist.
>Poste jetzt doch mal bitte den gesamten Schaltplan (sofern vorhanden).
Habbich leider nicht. Die Sekundärseite habe ich soweit aus dem Layout
abgeleitet. Vllt. sollte ich das Dink mal mit nach Hause nehmen und da
mal intensiv dran forschen. Hier auffe Arbeit haben wir zwar mehr
Möglichkeiten (Stromsenke, Trenntrafo) aber nicht die Ruhe. Dann könnte
ich auch mehr Schaltplan malern.
>Die Sinuschwingung am Shunt kommt mir auch sehr suspekt vor
Beim PC-Netzteil findet man öfter über diese Dioden noch eine
RC-Kombination.
Ich vermute mal leichtfertig, daß bei ungünstigem Tast- od.
Lastverhältnis die Saugdrossel teilweise in Resonanz kommt?
Wohl dem, der eine Current Probe hat. Welchen 0,1 Ohm Shunt hast Du verwendet? Hoffentlich einen induktionsarmen und keinen gewendelten Drahtwiderstand. Ist die Primärseite eine Gegentakt-Endstufe? Dann ist es Gegentakt-Durchflußwandler wie in den meisten PC-Netzteilen. Die Funktion der L3 vor den Ausgangs-Cs ist übrigens nicht, dass sie den Ripple wegbügelt, sondern dass sie bei reduziertem PWM in den Lücken Strom liefert. Deshalb ist auch nach den Dioden KEIN C. Wenn die L2 als Saugdrossel verwendet wird, müsste sie aber anders verschaltet sein: Dann müsste eine Diode an dem einen Wicklungsende und die andere Diode am anderen Wicklungsende der Sekundärwicklung liegen. Wenn der Plan jedoch stimmt, denke ich auch eher an eine Symmetrierspule. Obwohl ich das in PC-Netzteilen noch nie gesehen habe, da sind an den Hochstrom-Zweigen oft zwei Doppel-Dioden einfach parallel geschaltet. Kannst Du mal die Spannungen vor und nach den Dioden bei verschiedenen Lastsituationen oszillographieren? Die sollten schön symmetrisch aussehen. Und immer auf kürzeste Masseverbindungen zu den Oszi-Probes achten. Dazu gibt es von RAP (Robert Bob Pease von National) eine gute Story. Viel Erfolg!
hier die Story: What's All This Ground Noise Stuff, Anyhow? http://www.national.com/rap/Story/0,1562,18,00.html Dadurch, dass an beiden Anschlüssen des Shunts Rechteckspannung mit steilen Flanken anliegt, kannst Du dort keine geerdete Probe anschließen, hier geht nur eine potentialfreie Current Probe oder eine Differential Probe. Außer Du hast einen batteriebetriebenen Oszi. Denn durch allgegenwärtige parasitäre Kapazitäten fließen überall Ströme (z.B. durch die Probe-Masse zum PE), die die Messergebnisse verschlechtern bis unbrauchbar machen. Eine Erklärung für die Fehlfunktion wäre tatsächlich -wie bereits erwähnt- die Primärseite. Wenn diese unsymmetrisch angesteuert wird, kann es zu Kernsättigung etc. kommen. Mein Tipp: Schaltplan eines ähnlichen Gerätes im iNet suchen. Oder ein Mustergerät auftreiben und Messergebnisse vergleichen / Bauteile tauschen. Und bitte Ergebnisse hier posten, sicher sind alle interessiert, was defekt ist.
Mit nur einer Doppeldiode kannst Du an der Drossel gar nichts sinnvolles messen. Im Normalfall (2 Doppeldioden) hat die praktisch keine Induktivität. Da kann z.B. folgendes passieren: Bei geringer / keiner Last ist die Induktivität viel höher als vorgesehen. Die Regelstrecke damit erheblich (Faktor um 10) langsammer als vorgesehen. Der Regler arbeitet viel zu schnell für die Strecke und es schwingt wie bei nem 78xx mit zu hoher Kapazität am Ausgang. Bai angemessener Last ist die Drossel (Kern) schnell komplett in der Sättigung. Der Kern dürfte dann recht schnell heiß werden. Überbrück die Symmetrierdrossel doch einfach komplett und belaste mit max. 50% des Ausgangsstromes.
Das mit der Symmetrierdrossel L2 ist ein Schaltungskniff aus alten Zeiten, wo es noch keine (Einzel-)Dioden gab, die so hohe Ströme abkonnten. Und gar zwei (Leistungs-)Dioden auf einem Chip gab's damals auch noch nicht. Ergo mußte man sich was einfallen lassen - und bei hohen Strömen sind Lösungen mit Induktivitäten relativ verlustarm (bei richtiger Auslegung natürlich). Diesen Trick hatte man sogar mal bei Audio-Endstufen angewandt, um zumindest 2 Transistorpaare parallelschalten zu können, anstatt der sonst üblichen Emitter-Widerstände mit Werten von 0,1...0,5 Ohm. Hin und wieder findet man in alten Schaltplänen von Leistungsnetzteilen solche Symmetrierdrosseln bei den parallelgeschalteten Gleichrichterdioden.
Wenn das schon nicht mehr zeitgemäß ist mit der Symmetrierdrossel und auch die Effizienz leidet wegen U_f der Dioden, dann wäre doch ein MOSFET als Gleichrichter das richtige. Täte mich mal interessieren, wie man das macht/berechnet oder wie das heißt, guhgeln kann ich selber, falls das Dink einen Namen hat. Momentan haben wir ein Problem mit der Beschaffung von 30A/60V Shottkys, aber es kann auch sein, daß die ja doch noch voll funktionsfähig sind. Ich meine wegen den Schwingungen um 800kHz, die da auf den Oskop-Bilder zu sehen sind. Kann sein, daß das wegen Erde mitverursacht wurde oder zumindest einen Einfluß hat. Weil das Skop selber (HP/Agilent 54645D) hat definitif Masse an Erde liegen, wie das mit der Stromsenke (superduper nagelneues Hitekk Modell, Höcherl & Hackl ZS506-4) ist, weiß ich nicht. Nur das Netzteil, weil es nackt hier rumlag, war am Trenntrafo angeschlossen. Beim näxtenMal kommt das Skop noch mit an den Trenntrafo. K. A. ob mit dem Thema heute noch was passiert, Kollege hat kein Bock mehr, andere sagen, schmeiß wech, ich sach, ich will das wissen. Darum forsch ich da weiter dran rum.
Hegy schrieb: > Wenn das schon nicht mehr zeitgemäß ist mit der Symmetrierdrossel und > auch die Effizienz leidet wegen U_f der Dioden, dann wäre doch ein > MOSFET als Gleichrichter das richtige. Täte mich mal interessieren, wie > man das macht/berechnet oder wie das heißt, guhgeln kann ich selber, > falls das Dink einen Namen hat. Diese Technik nennt sich "Aktiv-Gleichrichter", die man heutzutage häufig bei Multi-Phasen-Schaltreglern für die CPU-Versorgung von PCs einsetzt. Hier werden Spannungen von unter 2V benötigt aber dann bei Strömen von 60A oder mehr. Was das für Verlustleistungen wären, wenn man das mit Schottky-Dioden machen würde, kannst Du Dir ja dann selbst ausrechnen. Mit entsprechenden MOSFETs, die einen RDSon von nur wenigen Milliohm haben, ist das kein Thema mehr. > K. A. ob mit dem Thema heute noch was passiert, Kollege hat kein Bock > mehr, andere sagen, schmeiß wech, ich sach, ich will das wissen. Darum > forsch ich da weiter dran rum. Bitte unbedingt weiterforschen und sich das nicht von Kollegen madig machen lassen!
Hallo Hegy, die 800 KHz Schwingung selber ist ganz normal. Sie wird durch die Eigenresonanz der Spule mit verursacht. Mit einer höheren Frequenz lässt sich dann die Spule für Schaltnetzzwecke nicht verwenden. Es gibt da sogar Resonanzwandler die ganau den Resonazfall ausnutzen. Was mich aber verwirrt ist die Symetrie der Schwingung. In diesem Netzzweig dürfte es in Sperrrichtung der Diode nur den Reversestrom geben, der aber nicht 25A bis 30A Spitze aufweisen sollte. In Flussrichtung sollte die Schwingung stark gedämpft sein, bei dieser Auflösung eigentlich kaum sichtbar. Gruss Klaus.
@Hegy ist denn kein PC-Netzteil als "Organspender" brauchbar?
Wir, bzw. Kollege hat versucht ein Pezeh-NT aus unser firmeneigenen IT
zu bekommen, aber da wurde ihm gesagt, daß der Schrott gesammelt und an
einen Schrotthändler verkauft wird, keine Chance, da an irgendwas
dranzukommen.
Mit der 800kHz Schwingung entgegen allen Regeln habe ich im Datenblatt
irgendwo ne Date gefunden, die besagt, daß der Spannungsgradient während
der Umschaltung von Durchlaßbetrieb in sperrbetrieb mit 10V/µs dabei
ist. Könnte in dem Zusammenhang ne Rolle spielen.
@Raimund Rabe (corvuscorax)
> Bitte unbedingt weiterforschen und sich das nicht von Kollegen madig
machen lassen!
Keine Sorge, meißtens bin ich bei solchen Sachen wesentlich motivierter
als die Kollegen. Vllt. pimp ich die Karre noch auf Aktiv-Gleichrichtung
mit einstellbarer Ausgangsspannung und Digitalanzeige und dann noch
Strom- und Leistungsbegrenzungsregelung, Fernsteuermöglichkeit und und
und.....
Heute nach Feierabend werdich die Karre mit nach Hause nehmen und da mal
genauer erforschen. Nen Skop habe ich auch @home und nen
selbstbebastelten Trenntrafo (2 gleiche 300VA Ringkerntrafos
zusammengechaltet), aber keine Stromsenke.
Hegy schrieb: > Heute nach Feierabend werdich die Karre mit nach Hause nehmen und da mal > genauer erforschen. Nen Skop habe ich auch @home und nen > selbstbebastelten Trenntrafo (2 gleiche 300VA Ringkerntrafos > zusammengechaltet), aber keine Stromsenke. Kommt hier nix mehr? Haste dich gegrillt? Mist, dies war ein sehr interressanter Thread, seit langem! Leider kann ich auch nicht nachvollziehen, warum ausgerechnet die Symetrierdrossel abraucht. Ich würde mal probieren, die Schrottky-Dioden zu tauschen. Kannste mal ein paar Bilder posten? Irgendwer wird in eurer 4ma doch ne Dicketalkamera ham?!
Ach wissen Sie, Frau Atomick, ich bin da tatsächlich noch dranne. Vllt. komm ich heute nomma dazu, nen paar Messungen zu machen. Heute morgen auffe schnelle habbich nen paar Widerstände messen wollen, aber da paßten die Werte absolut nicht zu den Farbringen. Jetzt habe ich den Verdacht, daß da evtl. einer der 1µ/50V Elkos evtl. im analen Sektor klemmt. Und ne Diggethalkammerah habbich auch @home. Bilderse vom NT kannich machen wennse wolln. Außerdem habbich das Dink jetzt als Schaltplan auseinandergedröselt, ist ein 3stufiger Antrieb! Aber momentan habe ich auch andere Sorgen. Der Kollege hat ja kein Bokk mehr und damit ist da auch kein Thermiendruck mehr hinter und somit laß ich das jetzt schleifen. Das schlimme daran ist, das tue ich wirklich, irgendwann ist die Luft komplett raus und das wars. Ist echt scheiße aber ich kann nicht anders :( noch nicht!
Forschungsstelle Netzteil meldet sich wieder..... Nachdem ich jetzt zu dem Gerät nen Schaltplan habe und mir eine neue Saugdrossel gewickelt habe, ist diese beim Belastungstest auch wieder schweineheiß geworden. Also 20A macht die nur ein paar Sekunden. Jetzt habe ich die Saugdrossel wieder "entwickelt" , also den Draht runtergewickelt und da ist mir aufgefallen, daß der Ringkern eine Isolierung drum hat, die bröselt nämlich ab. Unter der Isolierung kommt blankes Eisen zum Vorschein. Habe da mal die Leitfähigkeit gecheckt und es leitet. Alles, was irgendwie Ferrit heißt, so kenne ich das, leitet nicht und ist schwarz auch ohne Isolierung. Ich vermute mal, daß ist eine ganz normales Stück Eisen und deswegen wird der Kram so heiß, Wirbelstromverluste. Kann das sein? Oder gibt es tatsächlich solche Eisenkerne mit solchen Eigenschaften? Für die neue Saugdrossel werde ich mal einen echten Ringkern neu bewickeln, aber nicht mit 11 Windungen sondern mit 5 oder 6. Der Ring hat nämlich einen kleineren Querschnitt aber ist vom Durchmesser her größer. Mal sehen, wie das sich dann verhält. Alternativ zu der Parallelschaltung der Dioden wäre ich an einem aktiven Gleichrichter interessiert, der sowas wie oben beschrieben übernehmen kann.
Hegy schrieb: > Alles, was irgendwie Ferrit heißt, so kenne ich das, leitet nicht Das sind Ni-Zn-Ferrite, aber es gibt durchaus auch gut leitfähige Ferrite. Diese Mn-Zn-Ferrite (N27, N87...) sind sind für den Einsatz bei rel. niedrigen Frequenzen gedacht und haben rel. hohe Sättigungsflußdichten. Man bekommt sie auch mit einer isolierenden Beschichtung. Hegy schrieb: > Mal sehen, wie das sich dann verhält. Übrigens kann man das Verhalten des Kerns auch berechnen; sogar dann, wenn man kein Datenblatt hat.
Ich hab noch mal einen anderen Ansatzpunkt. Du schriebst das deine Spule sehr heiss geworden ist und du sie dann neu bewickelt hast. Ich meine mich zu entsinnen schonmal wo gelesen zu haben das manche Spulenmaterialien ihre Eigenschaften aendern wenn sie einmal eine bestimmte Temperatur ueberschritten haben. Olaf
Was du meinst ist die Curie-Temperatur. Aber das ist hier nicht das Problem, da die Erwärmung die Folge des Fehlers ist und nicht die Ursache!
Olaf schrieb: > Ich hab noch mal einen anderen Ansatzpunkt. > > Du schriebst das deine Spule sehr heiss geworden ist und du sie dann neu > bewickelt hast. Ich meine mich zu entsinnen schonmal wo gelesen zu haben > das manche Spulenmaterialien ihre Eigenschaften aendern wenn sie einmal > eine bestimmte Temperatur ueberschritten haben. Aus Erfahrung weiss ich, dass einmalig überhitzte Eisenpulverkerne sehr hohe Verluste verursachen und irreversibel zerstört sind. Vermutlich verbrennt das Bindemittel im Kern, sodass die Isolation zwischen den Metallpartikeln verloren geht und entsprechend hohe Wirbelstromverluste auftreten. Jörg
An dieser Stelle, fließt jedoch ein recht ripplearmer GLEICH-Strom. Daher keine HF Litze und auch keine Wärmeprobleme im Kern. Da ist eine Diode defekt.
@ArnoR > Übrigens kann man das Verhalten des Kerns auch berechnen; sogar dann, > wenn man kein Datenblatt hat. Und wie? Und was kann man berechnen? @Daniel S > Wurden eigentlich diese Dioden mal ersetzt? Ja. Die Dioden sind nicht defekt. > An dieser Stelle, fließt jedoch ein recht ripplearmer GLEICH-Strom. Hängt davon ab, wie gleich die Dioden sind. Je größer der Unterschied im Durchlassbereich desto mehr muß die Saugdrossel die andere Diode quasi anschieben. > Daher keine HF Litze und auch keine Wärmeprobleme im Kern. Das mit der selbstgebauten HF-Litze habe ich deswegen gemacht, weil 20A und ca. 50 kHz zuviel Skineffekt mitkommt, sodaß der Drahtdurchmesser noch größer werden müßte. Erwähnen möchte ich nochmal, daß der erste Draht, der um den Kern gewickelt war, sich fast komplett entlackt hat weil scheißenheiß geworden. @Jörg R. Kann natürlich sein, daß das die Ursache ist, warum jetzt der Kern heiß wird. Aber warum ist vorher, also im Originalzustand, schon die Drossel förmlich abgebrannt? @Olaf > das manche Spulenmaterialien ihre Eigenschaften ändern wenn sie einmal > eine bestimmte Temperatur überschritten haben. Wenn das so sein sollte mit der Curie-Temperatur, dann hätte das Ding ja schon geglüht. Aber so hitzebeständig wird die Isolierung vom Kern nicht sein, da wären dann auch Brandspuren auf der Platine sichtbar. Ich vermute mal, sowas wie Overload im Kern, deswegen will ich es mal mit einem anderen Ringkern versuchen, der zwar vom Querschnitt nur ca. 75% des Originals hat, aber dann nur mit 5 oder 6 Windungen. Dann mal einbauen und belasten mit mehr als 5A. Mal sehen, ob da wieder was anfängt zu brennen.
Hegy schrieb: >> Übrigens kann man das Verhalten des Kerns auch berechnen; sogar dann, >> wenn man kein Datenblatt hat. > > Und wie? Und was kann man berechnen? Man muss den magnetischen Querschnitt durch ausmessen und den AL-Wert durch aufwickeln von ein paar Windungen Draht ermitteln. Daraus kann man dann Induktivität, Windungszahl, Flußdichte bei gegebenem Strom (oder auch umgekehrt) usw. berechnen.
Die Berechnung des Kerns geht mit guter Näherung mit den lehrbuchformeln, weil diese Ringkerne ein schönes Torusartiges Feld führen. Ist hier aber unnötig, weil diese Spule nahezu Gleichtstrom führt. Sind die Dioden geprüft oder ersetzet? Dies ist definitiv ein Unterschied. Sofern der Schaltplan stimmt, muss es sich um einen Querstrom handeln. und der ist nur bei defeklten Dioden möglich. Wenn die Schaltung allerdings unvollständig ist, könnte es auch ein magnetischer Vesrtärker zur nachregelung sein. dann ist noch ein Abzweig zu einem kleinen Steuertransistor. Das ist üblich auf der 5V ebene, wenn die 3,3V aktiv mittels PWM geregelt werden.
>Wenn das so sein sollte mit der Curie-Temperatur, dann hätte das Ding ja >schon geglüht. Aber so hitzebeständig wird die Isolierung vom Kern nicht >sein, da wären dann auch Brandspuren auf der Platine sichtbar. Ganz finster erinnere ich mich, das diese Temperatur bei ca. 200-300°C lag. Da muß noch nichts verbrennen.
***ULTRAPUSH*** Für den Fall, dass es jemanden interessiert, habe ich meinen alten Thread ausgebuddelt um den Fall abzuschließen. Ursprünglich ging es um ein billiges (50€) Netzgerät, das 13,8V und 20A liefern sollte. Das Teil wird unter diversen Herstellernamen angeboten, daher lohnt es sich nicht nach Hersteller zu googlen. Ein Kollege hat damit mal seine Akkus geladen und da fing es schon ordentlich an zu miefen. Ursache war eine schmorende Spule, im Bild oben mittig, die Ringspule mit dem schwarzen Lackdraht. Später war das Teil dann mehr oder weniger komplett hinüber. Bei meinem kamen keine 13,8V mehr raus, sondern anfangs so ca. 14,5V und stieg dann mal auf knapp 18V an, sank dann auf 15V.... Unter ein 2 Ohm Belastung brach die Spannung dann schnell auf ca. 7V zusammen (ergibt 3,5A und schlappe 25 Watt statt 95 Watt). Mittlerweile gibt es den einen oder anderen Thread dazu. Ich bin drauf gestoßen, nachdem ich nach einem Datenbladl für die Primärtransistoren D209L oder 2SD209L zu suchen. Beim suchen hatte ich dann meinen Fokus auf die Berichte in diversen Foren konzentriert. Warum und wann stirbt das Teil? Wenn man es unter Last ausschaltet. Weil dann die Regelung bei fallender Primärspannung, also wenn die 400V-Elkos entladen werden, die Regelung die Leistung aufrecht erhalten will und den Strom durch die Primärtransistoren erhöht. Dabei kann es vorkommen, dass der Spitzenstrom die Grenzwerte der Primärtransitoren übersteigt. Dazu kommt noch, dass in dem Gerät in Sachen Zuverlässigkeit bzw. Sicherheit für Bauteile mehr oder alles weggelassen wurde. Wie soll sonst so ein Preis zustande kommen? Kukkt amn sich die techn. Daten der Halbleiter an, könnte man meinen, dass die Kiste eigentlich nie ausfallen dürfte. Schon die Primärtransistoren haben Angaben zum Kollektorstrom, die für ein solches Netzteil reichlich überdimensioniert sind. Dennoch verreckt das Teil. Das Design ist nur preiswert, Ersatzteile, wenn man sie denn überhaupt bekommt, so teuer, dass es sich nicht lohnt, das Teil zu reppen. Also, wenn defekt, ausschlachten und den Rest in die Tonne. Übrigens habe ich keinen Lieferanten für die Transistoren D209L gefunden, nur alte Ibeh Auktionen. Einen 0815-Schaltplan habe ich auch mal gemalt, wenn da jemand Interesse dran hat, kann ich den Kram mal abscannen. Aber 100% ist der niemals.
Bitte melde dich an um einen Beitrag zu schreiben. Anmeldung ist kostenlos und dauert nur eine Minute.
Bestehender Account
Schon ein Account bei Google/GoogleMail? Keine Anmeldung erforderlich!
Mit Google-Account einloggen
Mit Google-Account einloggen
Noch kein Account? Hier anmelden.






