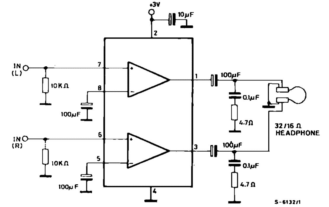
Hallo Leute, hab obige Application aufgebaut (Kopfhörerverstärker). Hab das Ding an meinem portable CD-Player angeschlossen. Verstärkung ist ok, aber das Ding rauscht ganz schön. Kann das an den Elkos liegen? Sollte ich lieber Tantal-Kondensatoren verwenden? Vielleicht weiß jemand eine Lösung... Vielen Dank im Vorraus...
Rauscht es auch, wenn der CD-Player nicht dran hängt? Wenn nicht, musst Du einen Tiefpass vorschalten. Diese Geräte haben meistens keine Filter im Ausgang (merkt man bei Kopfhörer nicht).
MaWin schrieb: > Was verwendest du als Spannungsquelle ? Als Spannungsquelle hab ich ein Labornetzteil...
mhh schrieb: > Rauscht es auch, wenn der CD-Player nicht dran hängt? > Wenn nicht, musst Du einen Tiefpass vorschalten. Diese Geräte haben > meistens keine Filter im Ausgang (merkt man bei Kopfhörer nicht). nein. Wenn ich ein Tiefpass davor hängen soll, bis wieviel Herz soll der begrenzen?
Als einfachen RC-Filter die -3dB so bei 15-17 kHz aus dem Bauch raus.
Hmm, wie sehr rauscht der Kopfhöhrer, wenn du ihn direkt ans Labornetzteil hängst ? Ich weiss, gleichspannungsfrei wäre besser, nimm einen 1uF Folienkondensator dazwischen damit du das Netzteil auf mehr als 0V aufdrehen kannst. Bzw. versorge alternativ den Verstärker mal aus einer Batterie (alte aber nicht leere LiIon rumliegen?).
Bitte melde dich an um einen Beitrag zu schreiben. Anmeldung ist kostenlos und dauert nur eine Minute.
Bestehender Account
Schon ein Account bei Google/GoogleMail? Keine Anmeldung erforderlich!
Mit Google-Account einloggen
Mit Google-Account einloggen
Noch kein Account? Hier anmelden.
