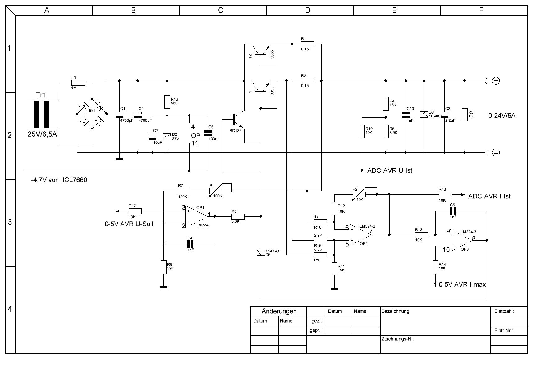
Hallo, ich habe mal folgende Netzteilschaltung aufgebaut. Die Sollwerte für Strom und Spannung werden von einem DAC-Wandler vorgegeben, der von einem AVR angesteuert wird. Der Spannungsteil mit der Regelung laufen soweit gut. Die Strombegrenzung macht allerdings probleme. Mit der Spannung von OP2 an Pin7 soll der Aktuelle Strom abgegriffen b.z.w. errechnet werden. Der Spannungsabfall an den WDST. R1/R2 wird so verstärkt, das bei dem Maximalstrom ca. 4,5V am ausgang von OP2 anliegen. Soweit die Theorie. Die Praxis sieht das anders aus. Im Leerlauf liegen an Pin7 -1.7V an. Belaste ich nun mit ca. 1.6A sind es aber nur 0.34V, also zu wenig. Hab ich da was übersehen ? Wäre für Hilfe dankbar !!!
Der Differenzverstärker sollte sich mit dem Poti abgleichen lassen. Vorausgesetzt die Versorgungsspannung des OP ist seinem Gleichtaktbereich entsprechend groß genug, was ja der Fall zu sein scheint (Z-Diode 27V). Verdrahtungsfehler? Falsche Z-Diode? Mal messen... Grüße, Peter.
Vielleicht schwingt auch die Regelung und deswegen kannst du nur 0.34V messen. - Wäre auch denkbar. Hast du ein Oszilloskop um diesen Fall auszuschließen?
@Jensen: Das ist quatsch. @Walter: Das ist auch quatsch. @Mike Hammer: Schaue mal an der Z-Diode D2 oder den Kondensator C6 ;) @Knut: Ich glaube das Programm ist S-Plan.
Hallo, TrippleX hat recht, ist mit SPlan 7.0 gezeichnet. Bin gerade noch am Testen............
25V nach Gleichrichtung ergibt 35.35V nach Dioden 33.35V (die haben bei >5A mehr als ihre 0.7V Spannungsabfall) verlieren bei 5A im 9400uF Siebelko 5.1V macht 28.25V, an Z-Diode 27V, zur Versorgung des OpAmps, der liefert voll aufgesteuert 24.5V, dahinter ein BD135 und 2N3055 a 0.7V -> 23V, an den 0.15A@2.5A weitere 0.375V wobei 3.3k bei 5A (Hfe20+hFE 100)=2.5mA = 8.25V am 3k3, zwar könnte das bei höheren hFE besser werden, aber selbst bei 1V kommen aus deinem Netzteil maximal 22V raus und keine 24V. Die 3k3 sind zu hoch, die 2x 4700uF für 5A zu klein (eher 22000uF) die 25V zu niedrig (eher 28V, für 10% Netzunterspannung 30V) und dann glaubst du noch kannst du zaubern: Aus 25V 6.25A =156VA willst du (*1.414=35V) * 5A =175W machn, freie kostenlose Energie, Esoterik hoch 3. Da spielt die etwas verworrene Stromregelung keine so wesentliche Rolle mehr.
MaWin schrieb: > Da spielt die etwas verworrene Stromregelung > keine so wesentliche Rolle mehr. Wieso verworren ? Was glaubst du, könnte ich da max. rausholen ? Ist mein erstes Netzteilprojekt, bin für hilfe dankbar ........
> Was glaubst du, könnte ich da max. rausholen ? Realistisch nicht mehr als 20V/4A bei Netzunterspannung, oder eben meine korrigierten Bauteilwerte nehmen. > Ist mein erstes Netzteilprojekt, bin für hilfe dankbar ........ Die -5V aus ICL7660 sind nicht notwendig, da du OpAmps hast, die mit Signalen im Massebereich klarkommen. Du wirst Schwierigkeiten mit der Stabilität der Regelschleifen haben.
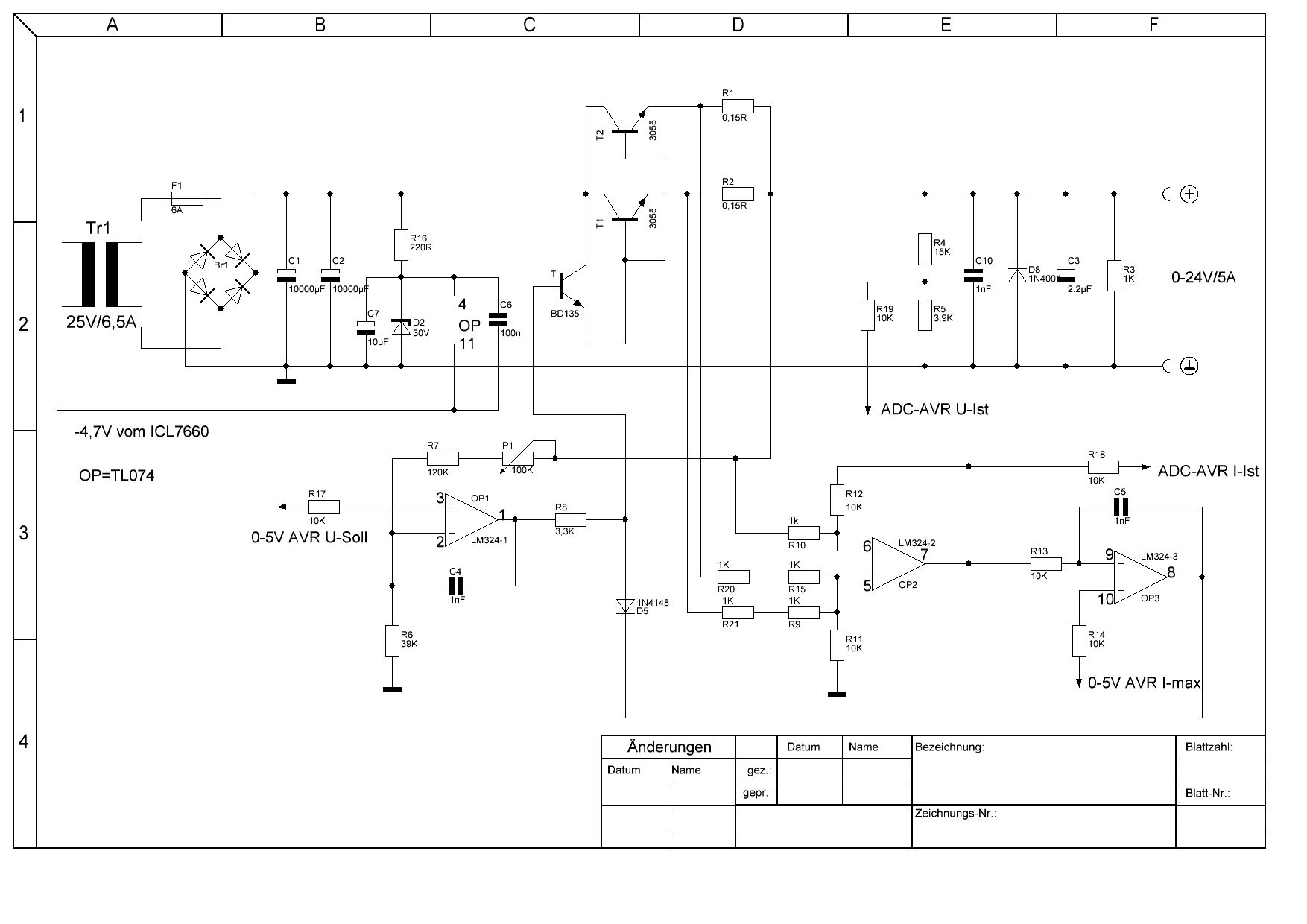
Danke für deine Tip´s. Am Trafo kann ich nix machen, hab keinen anderen da. Wenn der OPV keine negative Spannung brauch, könnte ich ja die Z-Diode weglassen, wobei die ausgangsspannung am OPV höher werden sollte. Wegen der Elkos, ich habe noch 2X10.000µF da, wenn es hilft. Wären statt 3,3K auch 100R ausreichend ?
100R sind zu klein da der Stromregler Probleme hat komplett runterzuregelnd da ein viel zu größer Strom fließen würde. Ich würde schauen das die Strombegrenzung richtig funktioniert und dann würde ich die komplette Schaltung entsprechend abwerten. ( Weniger Strom/Spannung -> Verlustleistung ) --- Du hast immernoch nicht beantwortet ob du ein Oszilloskop hast denn damit kannst du die Schaltung später auf Herz und Nieren überprüfen, ( Es steht ja noch nichtmals fest ob alles so funktioniert wie es funktionieren soll ) der 1nF Kondensator schein mir ein wenig zu klein zu sein. [geraten]
Hallo, habe nun etwas getestet und einige Werte geändert. C1/C2 sind je 10000µF, in der Strombegrenzung sind die 2,2K durch je 2x1K ersetzt, und die 15K durch 10K ersetzt. Da die Werte nicht gleich waren, hatte ich einen Drift im unteren und im oberen Strombereich. Die Verstärkung war auch zu hoch, das ich nie auf den vollen Strom regeln konnte. So arbeitet die Strombegrenzung korrekt.
Ach nochwas. Ich hatte den 3,3K mal gegen 1K Ersetzt was zur folge hatte, das die Stromregelung den Ausgang von OP1 nicht runterziehen konnte. Bei 1A war schluß, also habe ich den 3,3K wider eingesetzt. Die negative Spannung ist nötig, um den Strom bis auf 0 zu beckommen. Andernfalls ist bei ca. 70mA schluß.
1k sind schon ziemlich hart an der Grenze. Der LM324 kann maximal 20mA senken und bei mehr als 20V Spannung am OP1 muss OP2 auch etwa mehr als 20mA senken um den Ausgang auf Null zu bekommen ( im Extremfall ). Gleichzeitig erwärmt sich der komplette IC ziemlich was auch nicht so gut ist.
Die Strombegrenzung funktioniert an sich schon. Die Schaltung ist halt recht anfällig gegenüber Toleranzen/Drift. Was bleibt ist die reduzierte Ausgangsspannung bei hohem Strom. 2k2 statt der 3k3 für R8 sollten erst mal kein Problem sein, damit kommst Du dem Ziel schon ein kleines Stück näher. Den BD135 solltest Du (bei Strombegrenzung) aber eher über nen Transistor (Open Collector) oder den Spannungs-Sollwert runterziehen. Der OP liefert sonst nicht genug Strom. Ein getrennter Gleichrichter & Siebkette für die Versorgung der OP und des Treibertransistors können weiter helfen. In Erweiterung sind oft auch schnell noch ein paar Hilfswicklungen angebracht um Treibertransistor und Regelung etwas mehr Reserve zu verschaffen.
Bitte melde dich an um einen Beitrag zu schreiben. Anmeldung ist kostenlos und dauert nur eine Minute.
Bestehender Account
Schon ein Account bei Google/GoogleMail? Keine Anmeldung erforderlich!
Mit Google-Account einloggen
Mit Google-Account einloggen
Noch kein Account? Hier anmelden.

