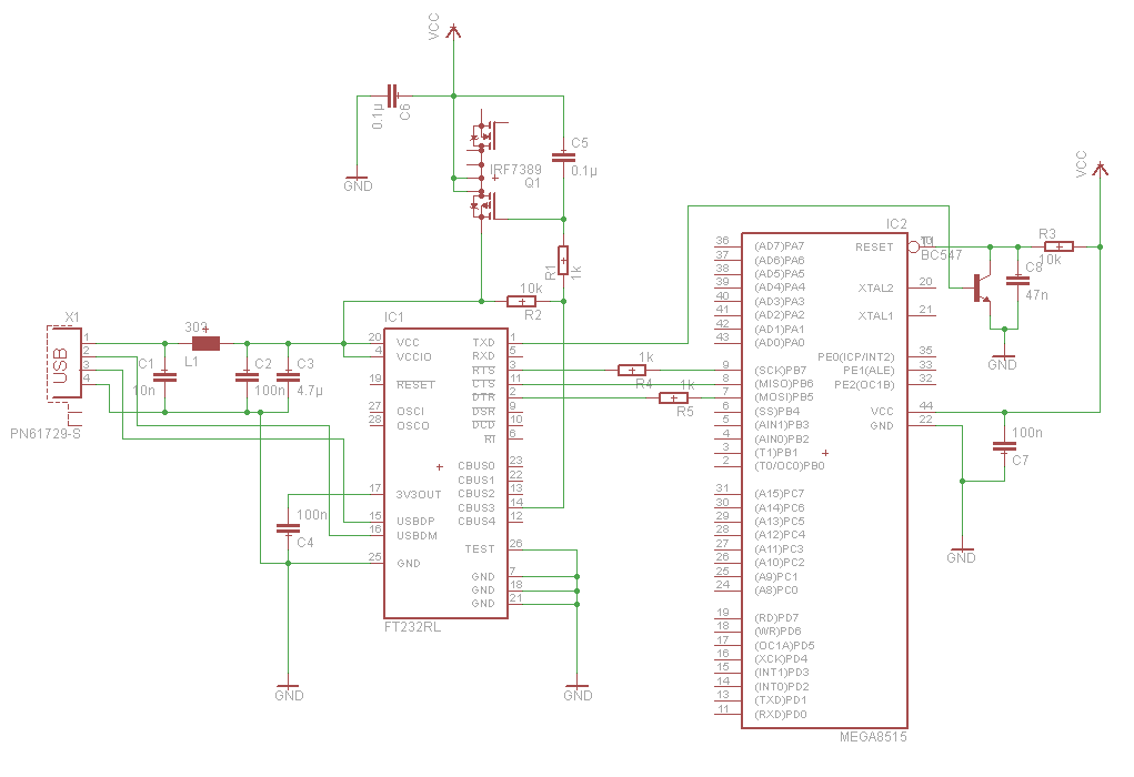
Guten Morgen! Habe aus verschiedenen Quellen, Datenblättern und anderen ISPs einen Schaltplan für den ATmega8515 erstellt. Programmieren möchte ich den über den FT232R mit dem ich schon einige Erfahrungen gesammelt habe. Ich würde gerne wissen, ob der Schaltplan so funktionieren kann, oder ob ich dort Fehler eingebaut habe bzw. wichtige Elemente vergessen habe. Kann ich alle (einzelne) Anschlüsse des ATmega und die I/O-Ports des FT232R unbeschaltet lassen? Zumindest beim FT232R gibt EAGLE Fehler aus, dass dies nicht so sein darf. Habe in einer anderen Schaltung RI unbeschaltet gelassen und keine Probleme geehabt. Muss ich zwischen den ICs noch zusätzliche Schutzwiderstände einbauen? Zwei sind an SCK und MOSI bereits geschaltet. Fehlen noch Pull-Up- oder -Down-Widerstände oder Abblockkondensatoren? Die Datenblätter sind unter http://www.atmel.com/dyn/resources/prod_documents/doc2512.pdf und http://www.ftdichip.com/Documents/DataSheets/DS_FT232R_V205.pdf zu finden. Vielen Dank schoneinmal für die Hilfe! Gruß Carsten
Das wird aber grottig langsam werden beim programmieren.
Das ist mir eigendlich egal, solange es funktioniert. Ich kann den Chip auch in den BitBang Mode setzen und schreibe ein eigenes Programm zur Datenübertragung. Das müsste schneller gehen. Mir geht es ersteinmal nur darum, dass es überhaupt funktioniert. Habe noch gar keine Erfahrung mit Mikrocontrollern gesammelt. Habe mir einen der günstigsten mehrfach bestellt und möchte damit nun etwas rumexperimentieren. Würde halt nur gerne wissen, ob die Schaltung so in der Form theoretisch funktionieren kann. :-) Gruß Carsten
>Würde halt nur gerne wissen, ob die Schaltung so in der Form theoretisch >funktionieren kann. :-) Das geht auch praktisch. Habs selbst mal so ähnlich probiert. FT245BM im Bitbang Mode. Nach ein paar Versuchen hab ich den Kram dann entsorgt. Dauert zu lange.
Hmm, was heißt denn "zu lange" konkret? Ich muss doch in dem Fall maximal 8kByte übertragen, richtig?
Bootloader fuer den AVR nehmen und dann normal per USART programmieren. Funktioniert wunderbar. Aber mit obigen Schaltplan kann ich jetzt wenig anfangen, das scheint mir etwas sinnfrei.
Das ist eigendlich nicht so schlimm... Solang es nicht über ne
Viertelstunde geht...
Es ist wie gesagt ersteinmal zum ausprobieren. Habe die Teile alle schon
hier, daher bietet sich das an, diese auch zu benutzen.
Wenn keiner einen Fehler findet/gefunden hat, würde ich das nachher
ausprobieren.
Michael G. schrieb:
...> , das scheint mir etwas sinnfrei.
Was ist denn daran Sinnfrei? Das über den FT232R zu machen oder mache
ich am Plan etwas falsch?
Die Beschaltugn dees FT232R funktioniert, die habe ich so aus einem
anderen Projekt von mir übernommen. Mir geht es nur um den Anschluss des
ATmega.
Gruß Carsten
Bitte melde dich an um einen Beitrag zu schreiben. Anmeldung ist kostenlos und dauert nur eine Minute.
Bestehender Account
Schon ein Account bei Google/GoogleMail? Keine Anmeldung erforderlich!
Mit Google-Account einloggen
Mit Google-Account einloggen
Noch kein Account? Hier anmelden.
