Hallo, ich möchte einen Höhensensor mit dem MPX4115 bauen. Dazu soll die Ausgangsspannung verstärkt und mit einem AVR gemessen werden. Geplant ist ein nicht invertierender Verstärker mit einem einstellbaren Offset. Die Formel zur Berechnung der allgemeinen Verstärkung des OPV ist ja bekannt. Allerdings finde ich nirgend eine Beschreibung wie die Widerstände zur Offseteinstellung mit eingerechnet werden. Der Spannungsteiler und der Rückkopplungswiderstand beeinflussen sich ja gegenseitig. Ich benötige eine Schaltung, die eine Spannung von 3,641-4,133V auf 0-5V skaliert. Als Veranschaulichung habe ich einen Beispielplan der Verstärkung angehängt. Die Widerstände in der Schaltung habe ich durch Versuche in PSpice herausgefunden, aber wie berechnet man soetwas ? Bitte heft mir, ich möchte den Offset nämlich durch schaltbare Parallelwiderstände verschieben.
Hallo für die Signalbetrachtung ( Verstärkung ) kannst du V3 durch einen Kurzschluss ersetzen. Deine Verstärkung gibst du ja vor mit ca. 10,16. Wenn du jetzt R1 vorgibst kannst du den Widerstand für R2||R3 berechnen. Dann mußt du mit dem Offset das Verhältnis des Spannungsteilers R2/R3 bestimmen. Damit bekommst du dann R2 und R3.
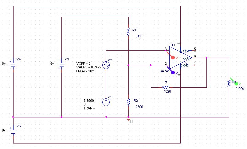
Danke für die schnelle Antwort. Genauso hatte ich es auch erst gerechnet. Widerstände laut meiner Berechnung waren: R1: 6800 (Rückkopplung) R2: 2700 (Spannungsteiler) R3: 1000 (Spannungsteiler) Das habe ich in PSpice so eingegeben. Leider kam dann in der Simulation ein ganz anderes Ergebnis heraus. Darum habe ich die Werte durch probieren angepasst so dass die Ausgangsspannung genau von 0-5V geht. Diese Werte ergeben aber laut Berechnung einen Offset von 4,04V. Das ist ja viel zu viel. Also entweder passt die Berechnung nicht oder PSpice "lügt" oder ich habe noch etwas übersehen.
Hallo nach meiner Rechnung ( ist schon spät ) komme ich bei deinen Spannungen und mit R1=6800R auf R2=3336R und R2=954R. Fehler in der Berechnung ist aber: der Spannungsteiler ist nicht unbelastet.
Nachtrag wenn ich die Schaltung designen müßte, dann würde ich entweder den Spannungsteiler mit einem Spannungsfolger buffern, oder R1 sehr viel größer wählen und zwischen Spannungsteiler und -Eingang einen weiteren Widerstand einfügen mit dem die Verstärkung eingestellt wird. Parallel zu R2 einen C.
Die Berechnung der Widerstände kostet ein Stück Papier oder temporäre Bildschirmfläche, ist aber ansonsten ziemlich geradlinig: Da die Spannung an beiden OpAmp-Eingängen näherungsweise gleich sind, gilt nach der Knotenpunktregel
Setzt man in diese Gleichung erst Ue = Ue1 = 3,641V und Ua = Ua1 = 0V und dann Ue = Ue2 = 4,133V und Ua = Ua2 = 5V ein, erhält man ein Gleichungssystem, das nach R1 und R3 aufgelöst
und
ergibt, wobei
und
ist. Wenn die Ergebnisse dieser Formeln nicht exakt mit den per Simulation gefundenen Werten übereinstimmen, liegt es daran, dass die Formeln von einem idealen OpAmp ausgehen, was bei der Simulation nicht der Fall ist. Andreas schrieb: > Darum habe ich die Werte durch probieren angepasst so dass die > Ausgangsspannung genau von 0-5V geht. > Diese Werte ergeben aber laut Berechnung einen Offset von 4,04V. Das ist > ja viel zu viel. Nein, das ist genau richtig. Du musst beachten, dass der Offset von 4,04V erst von der Eingangsspannung subtrahiert und nach der Verstärkung zur Ausgangsspannung wieder dazuaddiert wird. karadur schrieb: > wenn ich die Schaltung designen müßte, dann würde ich entweder den > Spannungsteiler mit einem Spannungsfolger buffern, oder R1 sehr viel > größer wählen und zwischen Spannungsteiler und -Eingang einen weiteren > Widerstand einfügen mit dem die Verstärkung eingestellt wird. Naja, man muss ja die Schaltung nicht komplizierter machen, nur weil dadurch die Berechnung einfacher wird. Umgekehrt ist es sinnvoller. Edit: Du kannst es natürlich auch so machen, wie von karadur vorgeschlagen, wenn du die Offsetbetrachtung konsequent durchziehst: > für die Signalbetrachtung ( Verstärkung ) kannst du V3 durch einen > Kurzschluss ersetzen. > Deine Verstärkung gibst du ja vor mit ca. 10,16. Wenn du jetzt R1 > vorgibst kannst du den Widerstand für R2||R3 berechnen. Dann mußt du mit > dem Offset das Verhältnis des Spannungsteilers R2/R3 bestimmen. Damit > bekommst du dann R2 und R3. Der Offset ist die Spannung, für die die Ausgangsspannung des Verstär- kers gleich der Eingangsspannung ist. Das ist bei den bereits diskutier- ten 4,04V der Fall. Da in diesem Zustand der Spannungsabfall an R1 null ist, fließt kein Strom, und bei der Berechnung des Spannungsteilers braucht deswegen die Belastung nicht berücksichtigt zu werden. Der Offset errechnet sich zu
Zusammenfassend kann also aus der Verstärkung der Widerstand der Paral- lelschaltung von R3 und R2
und aus dem Offset das Spannungsteilerverhältnis von R3 und R2
berechnet werden. Da man jetzt aber aus R3||R2 und R2/(R3+R2) noch R3 und R2 bestimmen muss, ist es einfacher, wie oben die Widerstände direkt zu berechnen.
Hallo, was hälst Du von einem Rail-to-Rail OpAmp und reiner Versorgungsspannung von +5V für den OP ? Dann wird's sehr viel einfacher. Gruß
Noch einfacher wird es einen 24bit Wandler einzusetzten und in Software zu skalieren.
Herzlichen Dank Euch allen für die Antworten und Hinweisen. Ich werde mir die Formeln und Werte mal zu Gemüte führen. >was hälst Du von einem Rail-to-Rail OpAmp und reiner Versorgungsspannung >von +5V für den OP ? Ja es wird ein TS912 (Rail) mit 5V Ich hatte nur keinen anderen OP für Spice >24bit Wandler einzusetzten und in Software zu skalieren. Das wäre noch eine Idee. Soll aber alles recht klein werden (2,5x2cm) Hast Du einen Typ? Gruss
Die kleinsten 24 bit Wandler gibt's im MSOP10 oder so. Der AD7789 macht fast 20 Samples. Einfach mal bei Analog Devices vorbeischauen und nach 24bit Wandlern suchen. Ich selbst verwende verschiedene, aber bisher keine Einkanaligen.
Bitte melde dich an um einen Beitrag zu schreiben. Anmeldung ist kostenlos und dauert nur eine Minute.
Bestehender Account
Schon ein Account bei Google/GoogleMail? Keine Anmeldung erforderlich!
Mit Google-Account einloggen
Mit Google-Account einloggen
Noch kein Account? Hier anmelden.

