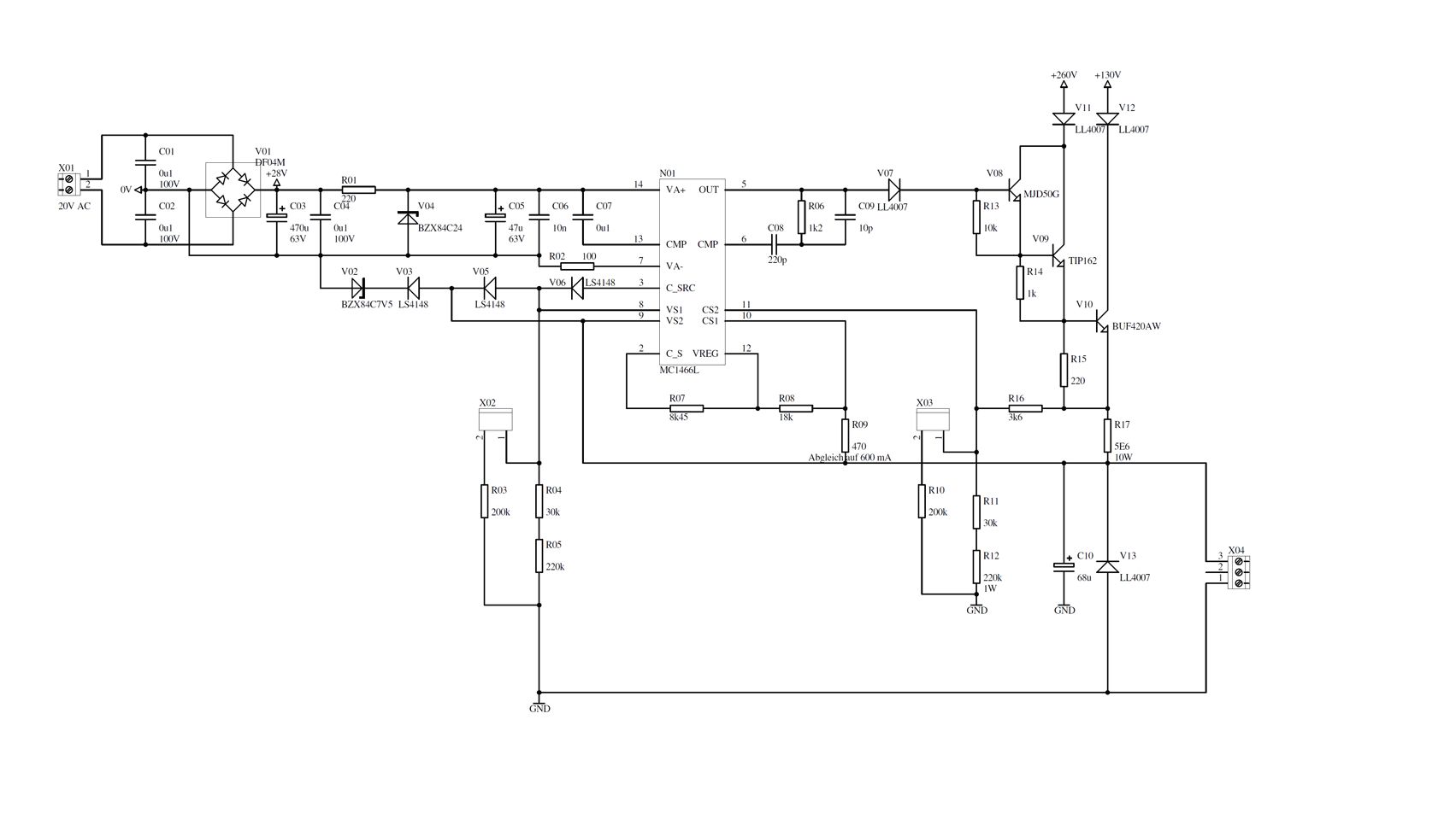
Hallo miteinander Aktuell bin ich daran, ein Speisegerät mit 250V zu realisieren, welches umschaltbar (über X02 und X03) ist auf 110V. Belastbar in beiden Modi bis 600mA. Beim Design habe ich mich an die Vorgaben im Datenblatt gehalten ( http://www.datasheetcatalog.org/datasheet/motorola/MC1466L.pdf ). Zum Aufbau: Als Spannungsversorgung für die den Leistungsteil verwende ich einen Ringkerntrafo, welcher mir die Spannungen bereitstellt. Diese werden gleichgerichtet und über je 2,2Ohm und 470uF bzw. 680uF gesiebt. Dazu hab ich auch eine Leiterplatte erstellt und in Betrieb genommen. Soweit funktioniert auch alles, sowohl Spannungs- wie auch Stromregelung. Ist der Modus jedoch auf 110V und man geht in die Strombegrenzung, so setzt die Regelung aus und am Ausgang ist eine Spannung zu sehen von 150V bis 250V. Erst wenn man die Last wegnimmt bzw. hochohmiger macht, so dass noch etwa 100mA fliessen, stimmt die Ausgangsspannung wieder. Das sollte natürlich nicht sein. Das Schema im Anhang ist die Version, welche ich gestern auf Lochraster aufgebaut habe, um einen Fehler in der Leiterplatte auszuschliessen...doch auch da tritt der Fehler auf. Nun frage ich mich, obwohl ich mich an das Datenblatt gehalten habe, was ich falsch mache? Hat mir hier jemand einen konkreten Tipp? Danke und Gruss Tom
MC1466? War dieser nicht berüchtigt für das Außer-Tritt geraten des integrierten Regel-OPV? Also der Effekt, der in Funkschau Heft 12 / 1973 als Mitkopplung bezeichnet wird.
Das wäre mir nicht bekannt. Du hast von diesem Artikel nicht per Zufall einen Scan? Hab schon mehrere (käufliche) Speisegeräte gesehen, welche mit dem MC1466L aufgebaut sind...und die funktionieren einwandfrei.
Habe das Problem mittlerweile in den riff bekommen, jedenfalls zum Teil... Der Widerstand R16 (3k6) muss kleiner sein. Obwohl ich diesen Wert berechnet habe mit den Formeln aus dem Datenblatt, funktioniert es so nicht. Wenn ich den Wert auf 2.5k verkleinere, schlägt die Strombegrenzung zwar schon bei 520mA an, aber immerhin ohne Ausfall der Spannungsregelung! Jetzt versuche ich, durch anpassen von R09 das Optimum zu finden, damit auch 600mA bezogen werden können. Bis jetzt siehts aber eher düster aus, bewege mich da scheinbar irgendwie am Limit. Wenn noch irgendwer einen Tipp hierzu hat - immer her damit :) Gruss
Hallo zusammen, ich sehe schon, dieser thread ist fast 2 Jahre alt, aber hoffe trotzdem, dass sich jemand hierher verirrt, der evtl. helfen kann. Bin verzweifelt auf der Suche nach dem hier erwaehnten Spannungs- und Stromregler MC1466L. Dieser wird benoetigt fuer ein bereits vorhandenes Netzgeraet (Strom und Spannung einstellbar). Bin fuer jeden Tip dankbar.
T.M. C. schrieb: > Bin verzweifelt auf der Suche nach dem hier erwaehnten Spannungs- und > Stromregler MC1466L. Dieser wird benoetigt fuer ein bereits vorhandenes > Netzgeraet (Strom und Spannung einstellbar). Bin fuer jeden Tip dankbar. So groß kann die Verzweiflung nicht sein. Auf eBay werden diverse angeboten.
@Hannes Jaeger Hannes Jaeger schrieb: > T.M. C. schrieb: >> Bin verzweifelt auf der Suche nach dem hier erwaehnten Spannungs- und >> Stromregler MC1466L. Dieser wird benoetigt fuer ein bereits vorhandenes >> Netzgeraet (Strom und Spannung einstellbar). Bin fuer jeden Tip dankbar. > > So groß kann die Verzweiflung nicht sein. Auf eBay werden diverse > angeboten. Danke fuer die schnelle Antwort. Bin leider kein grosser Freund von eBay. Abgesehen davon was ich bei eBay gefunden habe war ein Angebot fuer 3 Bauseine, was bereits im November 2011 beendet war (IC's bereits verkauft). Habe einige Anfragen laufen, vielleicht ergibt sich was. Nochmals vielen Dank fuer die Muehe.
Tja, ich finde aktuell auf eBay acht Angebote. Aber wie gesagt, so groß kann die angebliche Verzweiflung nicht sein, wenn du dir den Luxus erlaubst diese Angebote zu ignorieren.
@Hannes Jaeger muss zugeben, habe eben irgendwie gepennt, stimmt es sind mehrere Angebote vorhanden. Habe bereits ein Angebot, allerdings soll der Regler knapp ueber 20,- Euro kosten (inkl. Versand..).Auf der einen Seite ist mir die Sache Wert, da ich mit meinem Netzgeraet sehr zufrieden bin(ausserdem brauche nur den neuen Regler einzustecken), auf der anderen Seite fuer 20 Euro kann man einen Bausatz fuer ein komplettes Netzgeraet bekommen.
T.M. C. schrieb: > @Hannes Jaeger > > muss zugeben, habe eben irgendwie gepennt, stimmt es sind mehrere > Angebote vorhanden. Habe bereits ein Angebot, allerdings soll der Regler > knapp ueber 20,- Euro kosten (inkl. Versand..). Was erwartest Du denn sonst als Preis, das IC ist mehrere Jahrzehnte alt. Du bezahlst hier den Seltenheitszuschlag + Lagerkosten + etc..
Andrew Taylor schrieb: > > > Was erwartest Du denn sonst als Preis, das IC ist mehrere Jahrzehnte > alt. Du bezahlst hier den Seltenheitszuschlag + Lagerkosten + etc.. Hallo, muss dir Recht geben,dass es den Baustein noch irgendwo auf Lager gibt, grenzt schon an Wunder [und Wunder kosten :)]. Ausserdem nach langem Suchen und Rumfragen musste ich feststellen, dass das Angebot von 20,-Euro noch harmlos war... Baustein bereits bestellt.
Bitte melde dich an um einen Beitrag zu schreiben. Anmeldung ist kostenlos und dauert nur eine Minute.
Bestehender Account
Schon ein Account bei Google/GoogleMail? Keine Anmeldung erforderlich!
Mit Google-Account einloggen
Mit Google-Account einloggen
Noch kein Account? Hier anmelden.
