Hallo zusammen,
seit 3 Tagen sitze ich jetzt vor diesem - vermutlich lächerlichem -
Projekt, aber ich komme nicht weiter. Inzwischen habe ich auch den Stand
erreicht, wo ich etwas lese und 5 Minuten habe ich es schon wieder
vergessen (Stack overflow :-)).
Ich will eigentlich "nur" eine Frequenz im Bereich von ca. 20kHz bis
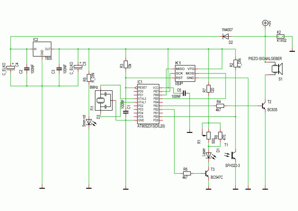
40kHz erzeugen und dann auf einem Piezo ausgeben (siehe Schaltplan).
Zuerst dachte ich mir, dass ich mit einer sehr hohen PWM und
verschiedenen Duty-Cycles eine sinusähnliche Spannung erzeugen kann,
damit die Rechteckflanken keine höhrbaren Oberwellen produzieren. Aber
das scheint nicht zu gehen. Ich setze einen Tiny2313 ein, der bis 10MHz
takten kann; da dachte ich mir: 500kHz PWM sollten doch locker machbar
sein; dann habe ich zwar nur 20 Stufen, aber immerhin noch viel besser
als eine; kleiner Kondensator zum Glätten und schon sollte das
funktionieren...
Tja, und dann kam die Ernüchterung --> Vertiefen der theroetischen
Materie... (kurzer Hinweis: Habe auf einem MC noch nie mit PWM
gearbeitet) und was sehe ich da: EXTREM kompliziert. Geht ja schon damit
los, dass es 16!! verschiedene PWM-Arten gibt.
So, wie ich das bisher verstanden habe, gibt es entweder die
Möglichkeit, das Teil mit 8, 9 oder 10 Bits zu betreiben, wobei die
Betriebsart dann aber immer so ist, dass der Zähler IMMER von 0 bis 2^x
(x = 8, 9 oder 10) zählt und dann wieder runter auf 0. Somit habe ich
aber im "schnellsten" Fall nur noch (10MHz / 255{8Bit)) / 2{hoch/runter)
Perioden pro Sekunde; also knapp 19kHz; das es damit nicht möglich ist,
einen Sinus von 40kHz zu bekommen ist jetzt auch mir klar.
Dann habe ich gesehen, dass man in diesem Fast-Mode diese TOP-Grenze
einstellen kann (Modes 8 bis 15), davon die Schaltschwelle aber nur bei
den 4 Modes 10, 11 und 14,15 einstellen kann. Dann heisst es aber , dass
ich hier nur noch 4 Bit Auflösung habe... Das finde ich jetzt wieder
etwas wenig...
Kurz: Ich verzweifle gerade und will die ganze Schaltung schon fast
wieder zu den Akten legen... Aber einen Versuch (hier) will ich dann
doch noch riskieren.
Wie macht man sowas am Besten? Die Schaltung oben ist inzwischen
PWM-frei, weil ich's nicht umsetzen kann. Evtl. noch einen Widerstand
zwischen BE und dann die Transistor nicht mehr als Schalter, sondern im
linearen Bereich betreiben (dann aber eben mit PWM für passenden
Basis-Ansteuerung; muss dann noch ein RC-Glied als Tiefpass in die
Basisleitung); oder wie aktuell gezeichnet doch wieder mit Rechteck;
aber selbst da komme ich nicht auf 40 KHz... Darf man eigentlich den
TOP-Wert im Betrieb ändern? So wäre evtl. wenigstens das schlimme
Rechteck mit 20-40kHz machbar...
Hat hier jemand eine Idee, wie ich das möglichst ohne hörbaren Ton
umsetzen kann?
Vielen Dank und viele Grüße,
Michael
Hi >Ich will eigentlich "nur" eine Frequenz im Bereich von ca. 20kHz bis >40kHz erzeugen und dann auf einem Piezo ausgeben (siehe Schaltplan). >damit die Rechteckflanken keine höhrbaren Oberwellen produzieren. Was soll über 20kHz hörbar sein? Wenn du nur Rechteck erzeugen willst ist CTC dein Freund. MfG Spess
spess53 schrieb: > Was soll über 20kHz hörbar sein? Naja, wenn alles nach "Plan" läuft: Nichts; die Realität mit einfachem Rechteck sieht aber anders aus. Ich will jetzt auch gar nicht vom eigentlichen Thema abkommen, da gibt es hier schon hunderte Threads die bei diesem Thema ganz schnell die eigentliche Frage übersehen und in eine andere Richtung gehen. Nur kurz: Ich habe hier ein gekauftes Gerät, dass - sobald es am Strom hängt - Frequenzen von 18 - 34 kHz erzeugt (gemessen mit Oszi). Hier wird einfach nur ein Piezo mit Rechteck angesteuert. Sobald das Teil läuft, höre ich das aber trotzdem. Aus diesem Grund bekam das Teil jetzt eine Lichtschranke, dass es nur dann angeht, wenn es nötig ist, und außerdem will ich es im Idealfall auch komplett "Oberwellenfrei" haben. Ich glaube nämlich nicht, dass ich diese "geplanten" Frequenzen höre, aber dennoch höre ich eindeutig ein helles Pfeifen, wenn das Teil an ist. Das will ich nicht und ich denke, meinen Nachbarn würde das auch nicht gefallen. PWM wollte ich halt deswegen, weil ich eigentlich einen (relativ) schönen Sinus produzieren wollte... Und bei einem Teil, dass mit mehreren MHz arbeitet, hatte ich etwas blauäugig angenommen, dass "lächerliche" 40kHz ein Kinderspiel sind. Bei diesem CTC... Kann ich da auch einfach die Frequenz ändern und wie schnell ist sowas machbar? Das Verhältnis High/Low sollte dann hier wohl immer 1:1 sein...
Michael B. schrieb: > da gibt es hier schon hunderte Threads die > bei diesem Thema ganz schnell die eigentliche Frage übersehen und in > eine andere Richtung gehen. Und das ist auch richtig, denn diese Geräte gehören verboten. Würde mein Nachbar auf die Idee kommen sowas in seinem Garten aufzubauen, würde ich mit allen rechtlichen Mitteln dagegen vorgehen.
@Michael: Es geht schon los :-) Aber tröste Dich: Solche Leute wie Jens... Ohne Worte :-) @Jens: Was ist Dir lieber: Eine tote Katze (ich vermute mal, es geht um diese Tiere) oder eine, die nicht das Grundstück des Nachbarn betritt? Der Threadersteller hat das Teil doch sogar mit einer Lichtschranke versehen und will auch für Menschen unhörbar bleiben (deswegen wohl überhaupt der ganze Aufwand). Geh lieber mal einen Schritt zur Seite: Ich glaube, Du hast schon einen Sonnenstich ;-) @Michael: Schau Dir das mal an: http://www.mikrocontroller.net/articles/AVR-Tutorial:_Uhr#Der_CTC-Modus_des_Timers
Geht's schon los :-) schrieb: > Schau Dir das mal an: Danke, mache ich. Und ich wäre wirklich froh, wenn man sich wenigstens 1x auf das eigentliche Thema konzentrieren könnte. Keiner weiß, wofür ich das benötige und welchen Zweck es hat trotzdem wird wieder wild spekuliert.
Michael B. schrieb: > So, wie ich das bisher verstanden habe, gibt es entweder die > Möglichkeit, das Teil mit 8, 9 oder 10 Bits zu betreiben, wobei die > Betriebsart dann aber immer so ist, dass der Zähler IMMER von 0 bis 2^x > (x = 8, 9 oder 10) zählt und dann wieder runter auf 0. Wenn er wieder runter zählt, ist es keine fast-PWM. > Wie macht man sowas am Besten? Man kann z.B. einen AVR mit PLL nehmen, die Timertakte bis 64 Mhz erzeugen kann und damit entsprechend schnelle PWM ermöglicht. Michael B. schrieb: > Aus diesem Grund bekam das Teil jetzt eine Lichtschranke, dass es nur > dann angeht, wenn es nötig ist, und außerdem will ich es im Idealfall > auch komplett "Oberwellenfrei" haben. Ich glaube nämlich nicht, dass ich > diese "geplanten" Frequenzen höre, 20 kHz kann nicht jeder hören, aber manche schon. > aber dennoch höre ich eindeutig ein helles Pfeifen, wenn das Teil an > ist. Du glaubst, daß du die 20 kHz nicht hörst, aber gleichzeitig 60 kHz mit weniger Pegel wahrnehmen kannst? Oberwellen liegen - wie ja der Name schon andeutet - auf höhere Frequenzen (beim Rechteck ist die stärkste Oberwelle beim Dreifachen der Grundfrequenz). Deshalb würde ich mir von dieser Maßnahme keine erkennbare Besserung erhoffen. Michael B. schrieb: > Danke, mache ich. Und ich wäre wirklich froh, wenn man sich wenigstens > 1x auf das eigentliche Thema konzentrieren könnte. Keiner weiß, wofür > ich das benötige und welchen Zweck es hat trotzdem wird wieder wild > spekuliert. Tja, damit wirst du leben müssen, wenn du's nicht verrätst.
Nun, ich bin jetzt kein Profi in Sachen Akkustik; ich habe jetzt einfach Oberwellen dazu gesagt, weil ich den Begriff irgendwie mit Rechtecksignalen in Verbindung gebracht habe und halt nicht glaube, dass ich 20kHz noch höre. Wenn es jetzt Oberwellen nur "oberhalb" der Grundfrequenz gibt (wodurch der Name ja dann auch richtig logisch wäre :-)), dann war das wohl der falsche Begriff. Sorry. Hm... O.k., dass ich durch diesen ganzen Aufwand dann keine Verbesserung zu erwarten habe, ist jetzt schon etwas ernüchternd :-( Da hatte ich mir mehr Erfolg von versprochen. Und wegen des Verratens: Wie gesagt, ich sitze seit mehreren Tagen an dem Thema und habe unzählige Threads in diversen Foren gelesen und da wurde wirklich immer sehr schnell das Thema gewechselt und so schwirren hunderte offene Fragen zum gleichen Thema rum (und leider keine einzige Antwort). Ich möchte halt keine philosophischen Dinge besprechen, sondern suche nur nach einer technischen Lösung. Allerdings bei diesem Frequenzspektrum kann sich ja jeder denken, um was es geht. Nur möchte ich mich nicht rechtfertigen müssen, warum ich meinen eigenen Garten sauber halten möchte. Allein die bisherigen Überlegungen sollten einem schon verdeutlichen, dass ich wirklich niemanden stören möchte (weder Tier, noch Mensch). Sogesehen ist es sogar gut, dass ich die Originalschaltung gehört habe, weil das ja vermuten lässt, dass ich mehr höre als der Durchschnitt und wenn dann "meine" Schaltung "geräuschlos" funktioniert, dann sollte es niemanden stören. Ich erhoffe mir halt einfach eine Abschreckung, wenn - durch die Lichtschranke ausgelöst - dann plötzlich ein Pfeifen losgeht und das "Objekt" es mit seiner Anwensenheit in Verbindung bringt und fortan wegbleibt....
Michael B. schrieb: > Originalschaltung gehört habe, weil das ja vermuten lässt, dass ich mehr > höre als der Durchschnitt Glaub ich nicht. 18kHz könntest du noch hören, aber 34kHz sind weit ausserhalb unseres Hörbereichs. Ich denke eher, dass da der Schallgeber nicht mehr mitmacht
Gut, 34kHz glaube ich jetzt auch nicht. Das Teil wobbelt/sweept/... (wie sagt man dazu eigentlich wirklich?) einfach von 18-34kHz durch; davon höre ich aber nicht die ganze Zeit was. Ein Durchgang dauert so ca. vier Sekunden und ungefähr eine Sekunde davon höre ich es pfeifen. Als Schallgeber ist eine ca.23mm (Durchmesser) große Piezoscheibe verbaut. Sind solche Frequenzen damit nicht erreichbar?
Geht's schon los :-) schrieb: > Was ist Dir lieber: Eine tote Katze (ich vermute mal, es geht um diese > Tiere) oder eine, die nicht das Grundstück des Nachbarn betritt? Es geht hier gar nicht um Katzen sondern um Menschen. Die bekommen nämlich davon tierische Kopfschmerzen. Solche Ultraschallteile werden nämlich häufig mit Lautstärken von >100db betrieben, was ungefähr der Lautstärke eines Düsenflugzeuges entspricht. Nur sind die Betreiber dieser Teile leider fast imme der Meinung: Unhörbar = ohne physiologische Wirkung auf Menschen. Insbesondere bei Kindern, deren Gehör empfindlicher als bei Erwachsenen ist, kann so eine "Beschallung" zu ernsten Schäden führen. Aber auch bei Erwachsenen führt sowas zu Kofschmerzen und Übelkeit oder noch schlimmerem. Wenn der TS also keine Katzen mag, dann soll er sich was anderes ausdenken als die Nachbarn zu foltern.
Nun, ich habe wirklich nichts gegen Katzen; nur sollen sie nicht meinen Garten ruinieren (und das Wort passt! Gras wird weiß/gelb; es stinkt und überall liegen diese Haufen rum). Schau mal, als Mensch bekommst Du dicke Strafzettel wenn Du z.B. im Wald urinierst und eine Katze darf frei überall hinmachen. Aber ich wäre wirklich froh, wenn dieser Thread nicht wieder in diese Richtung geht. Diese Diskussionen haben noch NIE zu einem Ergebnis geführt. Jens, wenn Du mir eine andere Alternative sagen kannst, dann nur zu. Ich bin mit Sicherheit der letzte Mensch, der etwas gegen gute Ratschläge hat. Was glaubst Du, warum ich wirklich diesen ganzen Aufwand betreibe? Die Lichtschranke ist neu hinzugekommen und die steilen Flanken möchte ich auch möglichst vermeiden. Dadurch sollte in der Anfangszeit ein "sauberer" Sinus von vielleicht mal 10 - 20 Sekunden pro WOCHE möglich sein (denke an 1s Betrieb nach Auslösung). Das hält jeder Mensch aus. Und wenn ich nach z.B. einem Monat sehe, dass sich nichts ändert - es also keine Wirkung hat - dann kommt das Teil eh weg.
Michael B. schrieb: > Gut, 34kHz glaube ich jetzt auch nicht. Das Teil wobbelt/sweept/... (wie > sagt man dazu eigentlich wirklich?) einfach von 18-34kHz durch; davon > höre ich aber nicht die ganze Zeit was. Ein Durchgang dauert so ca. vier > Sekunden und ungefähr eine Sekunde davon höre ich es pfeifen. OK. Und wie soll da ein Sinus jetzt etwas ändern? 19kHz sind 19kHz. Egal ob Sinus oder Rechteck. Der Sinus klingt nur ein wenig anders.
Michael B. schrieb: > Nun, ich habe wirklich nichts gegen Katzen; Hallo Michael, hier ein paar technische + ein paar O.T. Gedanken: Zetztere zuerst: Ich bin selber Katzenbesitzer und wollte vermeiden, dass meine Katzen ein Kakteenbeet im Wohnzimmer, gefuellt mit kleinen Steinchen - fast identisch mit dem Katzenklo ;-) - dieses als solches benutzen. Experimentierte mit vielen Frequenzen und ebenfalls anwesenheitskontrolliert. 1. Wenn man die Piezo-Lautsprecher mit einigermassen Amplitude beschickt, zeigen diese irgendwelche Anschlagseffekte, die scheinbar subharmonich sind. D.h., was Du hoerst sind nicht die 18...34 kHz sondern 9..17kHz. Und das wird - wie schon erwaehnt wurde - nicht besser, wenn Du sinussteuerst. Du kannst das dadurch ueberpruefen, dass Du einen zweiten Piezo als Mikrophon davorhaeltst und oszillografierst! Meine Elektretmikros gehen auch so weit und zeigen die Subharmonischen ganz gut. 2. Hast Du mit dem kaeuflichen Geraet irgendeinen abschreckenden Effekt erzielen koennen? Vielleicht sind meine Katzen ja taub ;-) Aber im Ernst: Einzigen abschreckenden Effekt konnte ich mit einem Hochtonlautsprecher erreichen, der mit einem hochgepassten Rauschsignal betrieben wurde, das in etwa einem Katzenfauchen aehnlich hoert. Aber das ist dann auch fuer Mensch recht laut hoerbar (das war gut...so konnte ich nachts im Bett hoeren, wenn sich die Katzen verbotenerweise im Beet zu schaffen machten...) Technisch ist natuerlich die Erzeugung einer frequenzveraenderlichen Recheckschwingung in diesem Frequenzbereich problemlos, aber Sinus..... Das wuerde ich eher so angehen, einen Rechteck zu erzeugen und ein bischen RC tiefzupassen. Wenn das am hoeheren Frequenzbereich zu sehr daempft, kannst Du ja ab 25kHz den Tiefpass ueber einen Portpin wegschalten Gruss Michael PS.: Ich bin da viel brutaler rangegangen....nicht mit 9V einpolig, sondern 18V im Gegentakt!
@Michael Roek-ramirez: Vielen Dank für die Zeilen :-) Das sind doch mal echte Infos und sachliche Aussagen. Bei dem Thema eine echte Seltenheit :-) Das mit dem zweiten Piezo werde ich heute Abend mal ausprobieren. Danke für den Tipp. Allerdings habe ich nur noch 50mm-Scheiben... Ich hoffe, die sind dann nicht zu träge (im Vergleich zum 23mm-Erregerpiezo) und die Messungen sind aussagekräftig. Mit dem gekauften Gerät hatte ich nur einen abschreckenden Effekt: Nämlich auf mich selbst. Ich hatte das Teil eingeschaltet und wirklich innerhalb von Sekunden ging es mir dann gar nicht mehr gut (Schwindel etc.). Ich habe es dann wieder ausgemacht und trotzdem hielt mein Zustand noch mehrere Stunden an. Katzen sind in den paar Sekunden natürlich nicht vor dem Teil rumgelaufen. Dein Hochtonlautsprecher... War das ein besonderes Teil (teuer?) oder ein "normaler" Hochtöner? Und dieses Rauschsignal... Wie hast Du das generiert? Digital abgespielt oder wie sah die Schaltung bei Dir aus (auch diese Anwesenheitskontrolle)? Nochmals vielen Dank für die Tipps bisher :-) Bei der Spannnung bin ich halt etwas auf das Netzteil von der original Elektronik angewiesen... Viele Grüße, Michael
Uebrigens: Es gibt auch irgendwelche Mittelchen und Sprays, die ein "Befall" durch Katzen vermeiden soll. Die hatten bei mir ebenfalls keinerlei sinnfuehrende Wirkung! Mein Katzen sind scheinbar resistent gegen alles... Gruss Michael
Bitte melde dich an um einen Beitrag zu schreiben. Anmeldung ist kostenlos und dauert nur eine Minute.
Bestehender Account
Schon ein Account bei Google/GoogleMail? Keine Anmeldung erforderlich!
Mit Google-Account einloggen
Mit Google-Account einloggen
Noch kein Account? Hier anmelden.
