Servus beisammen, ich sitze hier gerade vor eine kleinen Problem. Ich habe in einem Auto ein kleines MP3-Autoradio (Marke: DIY) eingebaut. Dieses Gerät hat so eine rote LED, die ich gerne für 2 Aufgaben verwenden möchte. 1. Aufgabe: während der Fahrt sollen mir über die LED Ausgaben vom angeschlossenen µC gemacht werden. Also soll der µc volle Kontrolle über die LED haben. 2. Aufgabe: wenn die Zündung aus ist (der µC soll dann keinen Strom bekommen) soll die LED blinken, wie diese roten LEDs von Wegfahrsperren. Also jede Sekunde einmal kurz aufblitzen. Nun mein Problem ist, dass ich gerade überhaupt keinen Ansatz habe was ich da schalten könnte. Eine Idee (komplett oversized) wäre gewesen einen 2. µC mit dauerstromversorgung einzubauen. Dieser hätte dann nur die Aufgabe diese eine LED anzusteuern... eine LED ein µC... Aber irgendwie will mir nichts besseres einfallen und bei google weiß ich auch nicht recht nach was ich suchen soll. Könnt ihr mir helfen wie ich das realisieren könnte? Der Haupt-µC soll aber auf keinen Fall weiterlaufen, da das Zündschloss als "Resettaste" dienen soll, wenn sich was Aufhängt. Ich danke euch schonmal MfG Peter
2. kann über einen astabilen Multivibrator mit 2 Transistoren (google) realisiert werden. Hier kann durch Anpassung der Widerstände oder Austausch eines Kondensators auch ein assymmetrische Tastverhältnis erzielt werden. Wenn Du den GND-Anschluss dieser Schaltung mit KL15 (Zündung) verbindest, arbeitet die Schaltung, wenn KL15 aus ist. Die LED verbindest Du über eine Diode mit der o.g. Schaltung und mit einer weiteren mit Deinem µC. Otto
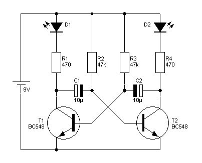
ich glaub ich bin doof. Ich verstehe ja wirklich viele komplizierte Schaltungen, bei denen Andere aussteigen, aber alle Beschreibungen zum astabilen Multivibrator wiederspechen meinen Erwartungen. Ganz besonders die Berechnung der Frequenz wie sie in Wikipedia beschrieben ist... Für meine Begriffe müsste die Frequenz Spannungsabhängig sein, da ja jeweils einer der Kondensatoren ( der zwichen "leitender" Basis und "nichtleitendem" Emitter ) auf fast Batteriespannung aufgeladen wird. Dieses würde auch bei höheren Eingangsspannungen (12V) zu zerstörung der Transistoren führen, da Die Emitter-Basis-Spannung beim durchschalten des jeweils anderen Transistors auf fast 12V steigt... Bin ich so doof, oder was mach ich falsch?! PS: hab mal eine der bösen Schaltungen angehängt, dann muss nciht jeder selbst suchen.
Peter K. schrieb: > Bin ich so doof, oder was mach ich falsch?! Bei größerer Betriebsspannung sind dann noch 2 Dioden notwendig, die die Zerstörung der Transistoren verhindern. Deine Gedanken sind also richtig. :)
warum nutzt du nicht einen zusätzlichen Port am µC der dann als Eingang arbeitet und guckt ob dsa Auto an ist/nicht ist ja nix anderes als ein Taster dann, brauchst wahrscheinlich dann noch nichtmals einen Entprellung der µC zieht bei sauberer Programmierung auch nicht alzu viel, wenn die LED nur kurz auf Blinken soll, ggf. kann man so sogar noch strom sparen, wenn man die led im pwm mode betreibt, dann aber bitte auch entprelung einbauen (weil wenn oversized dann richtig!^^) mfg
@Andreas: Nix DuoLED. Einfach rot. Die is scho ins Armaturenbrett eingelassen und das war zu viel arbeit ums nochmal zu ändern! Aber Danke euch allen! Die Multivibratoridee hat mich durchs netz geschliffen und ich hab mir mit dem NE555 und einer Modifizierten Multivibratorschaltung aus dem Web etwas hoffentlich Brauchbares zusammengebastelt. Wenn mal jemand drüber schauen würde. Sind ja nicht viele Teile, aber der Fehler steckt so häufig im Detail. Die Wahrheitstabelle dazu wäre: A B | Y ( LED + Widerstand nach 12V ) ----+---------- 0 0 | Blinkend X 1 | LED aus 1 0 | LED an Stimmt doch so? Ich irre mich doch nicht, dass beim NE555 der Reset dominant war? Ach und am CV-Pin wird häufig ein Kondensator (unbekannter Kapazität) gegen Masse geaschlten. Ist der zu irgendwas nötig? Mir fällt nichts ein?
Bitte melde dich an um einen Beitrag zu schreiben. Anmeldung ist kostenlos und dauert nur eine Minute.
Bestehender Account
Schon ein Account bei Google/GoogleMail? Keine Anmeldung erforderlich!
Mit Google-Account einloggen
Mit Google-Account einloggen
Noch kein Account? Hier anmelden.

