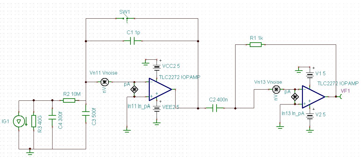
Hallo Leute, ich brauche etwas Hilfe. Ich arbeite gerade an einer Schaltung, die sehr kleine Ströme messen soll. Die Stromamplitude am Eingang ist von +-5pA bis +-500pA von DC bis 10 kHz. Um Rauschen zu reduzieren habe ich mich für C-Feedback(im Schaltplan:C1) entschieden. Da ich auch DC-Ströme messen will muss ich die Feedback Kapazität reseten. Und hier ist schon mein Problem. Wie implementiere ich die Reset-Schaltung (im Schaltplan: Schalter SW1 über C1)? Der Schalter sollte möglichst kleinen Leckstrom und niedrige Kapazität besitzen und möglichst rauscharm sein. Reset Impuls dauert ca. 100µs und kommt nach ca. 6,5ms. Ich habe schon an Analogschalter gedacht, aber diese haben meist eine zu große Kapazität. Noch kurz zur Erklärung der Schaltung: Die Widerstände R2 und R3 sowie Kapazitäten C3 und C4 sollen die Parasitären Eigenschaften meines Sensors modellieren. Grüße Alex
Hi, die erste Stufe ist ein Integrierer, die zweite ein Differenzierer. Bei DC-Signalen wird mit Hilfe des RESET-Schalters ein Sägezahn erzeugt. Die Höhe der Spannung bestimmt die Zeit toff des RESETS. Ein Sägezahn differenziert ergibt wider ein DC-Signal am Ausgang des Differenzierers. Bei AC-Signalen bestimmt die Feedbackkapazität, sowie C2 und R1 die Verstärkung. R1 sollte möglichst klein bleiben (Rauschen!) also stelle ich die Verstärkung und die Bandbreite über C2 ein. Ich hoffe es ist etwas klarer geworden ;-) Grüße Alex
Alex schrieb: > Ich hoffe es ist > etwas klarer geworden ;-) Ähhh, nein. DC bis 10 kHz. Blindwiderstand einer Kapazität hängt von der Frequenz ab. Ich sehe da noch kein Signal in brauchbarer Weise hinten rauskommen.
Ich verstehe nicht ganz wo das Problem ist. Aus einem DC Signal wird ein AC-Sägezahn der dann differenziert wider zu DC wird. Ich mach mal Morgen eine Simu und stelle die Ergebnisse rein ;-) Grüße Alex
Ich verstehe die Idee dahinter schon. Ich sehe aus DEINER Schaltung nichts brauchbares rauskommen. C1=1pF. Was ist mit den ganzen parasitären Kapazitäten der Bauelemente und des Aufbaus? Bei 1pF sehe ich schwarz. DC bis 10 kHz bei -6dB pro Oktave. Den Bereich, den Du überstreichen willst ohne was umzuschalten, wird zu groß sein.
Das mit den parasitären Kapazitäten ist mir schon klar, ich kommen nicht drum rum die C1 zu erhöhen. Deswegen suche ich auch Schalter mit niedriger Kapazität. Den Bereich bis 10 kHz zu überbrücken sehe ich das Problem nicht. Kannst du mir das bitte genauer erklären? Im Anhang ist die Übertragungsfunktion von Eingang (IG1) zum Auasgang (VF1). Grüße Max
Simulation und realer Aufbau sind schon verschiedene Sachen, vor allem bei so kleinen Messgrößen. Bau es auf und teste, ob es bei Wechselstrom 20pA wirklich eine Messung ist. (Ich sage nein.)
Diese fragwürdigen Prinzipschaltungen sollte man nicht allzu wörtlich nehmen: Cd bedeutet zunächst mal für A1 eine ganz erhebliche kapazitive Last, die er nicht so ohne weiteres verkraften kann. Für A3 bedeutet Cd ebenfalls nichts Gutes, da er bei hohen Frequenzen zu einem starken Ansteigen der Verstärkung und vor allem zu einer ungesunden Phase Lag in der Gegenkopplung führt. A1 und A3 sind damit völlig instabil und die Schaltung wird dir keine Freude machen. Gewöhnlich schaltet man zu Cd immer noch einen niederohmigen Widerstand in Serie, um diese Instabilitäten zu vermindern. Desweiteren kann die Kapazität Cf nur Sinn machen, wenn sie erheblich, also mindestens eine Größenordnung über allen Streukapazitäten liegt, nicht nur der des Aufbaus, sondern auch denen des Schalters S1. Ein Cf von 1pF ist deshalb vollkommen unrealistisch. Von der riesigen Störspannung durch Charge Injection in eine so winzige Kapazität beim Schalten einmal ganz zu schweigen. Alex, sofern ich nichts übersehen habe, ist deine Schaltung leider Lichtjahre davon entfernt, zufriedenstellend zu arbeiten. Warum packst du denn nicht einfach einen hochohmigen Widerstand in die Gegenkopplung von A1 und wertest den Spannungsabfall daran aus? Kai Klaas
Danke für Eure Antworten! Wieso ich kein Widerstand als Feedback nehme ist einfach, für 200mV am Ausgang und 500pA am Eingang brauche ich ein Widerstand von 400MOhm. Das Thermische Rauschen bei einem 400MOhm-Widerstand ist außerhalb von gut und böse. Abgesehen von parasitären Kap bei solchen Widerständen. Was deine Einwände bezüglich meiner Schaltung angeht, da hast du schon Recht, ich muss noch einiges optimieren. Daher auch meine Frage nach Möglichkeiten eine Resetschaltung zu implementieren, danach würde ich meine Feedbackkap auslegen. Ich glaube aber, dass ich mit diesem Prinzip besser fahre als mit R-Feedback.
>Wieso ich kein Widerstand als Feedback nehme ist einfach, für 200mV am >Ausgang und 500pA am Eingang brauche ich ein Widerstand von 400MOhm. Das >Thermische Rauschen bei einem 400MOhm-Widerstand ist außerhalb von gut >und böse. Du irrst: Der Signalrauschabstand ist gerade bei großen Widerständen besonders günstig, da das Rauschen nur mit SQRT(R) wächst, die Spannungsabfall aber mit R. >Abgesehen von parasitären Kap bei solchen Widerständen. Die sind nicht besonders groß, gewöhnlich unter 1pF. Wenn du mehrere in Serie schaltest, kannst du bei geschickter Anordnung die Streukapazität unter 0,1pF drücken. Kai Klaas
Hi, was währe deiner Meinung nach ein realistischer minimaler Wert für Feedbackkapazität?
>Hi, was währe deiner Meinung nach ein realistischer minimaler Wert für >Feedbackkapazität? Da die Streukapazitäten im pF-Bereich liegen, ist alles unter 10...100pF wohl unrealistisch. Aber dann hast du immer noch das Problem mit der Charge Injection. Ein normal guter Analog-Schalter wie der DG417 hat so um die 10pC. Das wären an einem 100pF Kondensator dann 10pC / 100pF = 100mV! Es gibt Trick-Schaltungen, mit denen man die Charge Injection eliminieren kann. Beispielsweise wird in den "+" Eingang des OPamp auch ein solcher Schalter eingefügt, der beim Schalten genau die gleiche Charge Injection erzeugt. Mit der Gleichtakt-Unterdrückung des OPamp heben sich dann die beiden gleich großen Störspannungen gerade auf. So etwas klappt aber nur, wenn du das auf einem Chip aufbaust, weil du dann die ganzen Streukapazitäten viel besser unter Kontrolle hast. Mit einem diskreten Aufbau dürfte das wohl nicht so einfach klappen. Die modernen Track-and-Hold-ADCs arbeiten nach diesem Prinzip. Kai Klaas
Bitte melde dich an um einen Beitrag zu schreiben. Anmeldung ist kostenlos und dauert nur eine Minute.
Bestehender Account
Schon ein Account bei Google/GoogleMail? Keine Anmeldung erforderlich!
Mit Google-Account einloggen
Mit Google-Account einloggen
Noch kein Account? Hier anmelden.


