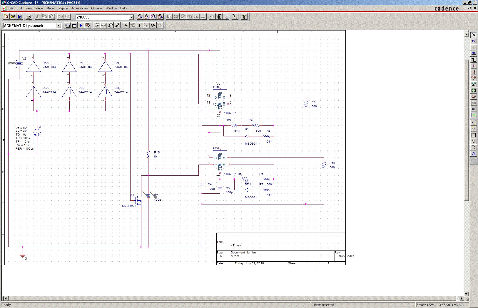
Hallo, ich habe ein clock signal von einem FPGA(bis 10kHz), das ich fuer zwei sehr kuze Impulse nutzen moechte, die dann MOSFETs schalten sollen. Dazu muss ich die Pulsweite der Impulse einstellen koennen. Das tue ich mit R4/C4 bzw R6/C3. Damit komme ich runter bis auf 7ns. Nun sollen die beiden Impulse aber stufenlos einstellbar eine Verschiebung bis auf 1us haben koennen und da komme ich nicht weiter. Mit dem Spannungsteiler R12/C6 erreiche ich lediglich um die 50 ns phase shift. Wenn ich mir die Spannung an R12 von 5V hole und den C6 ueber einen schnellen Transistor kurzschliesse, dann komme ich zwar auf groessere Zeiten, jedoch habe ich dann ein Loch, und es funktioniert auch nicht so richtig. Gibt es da irgent ein Bauteil, was das schon macht oder gibt es da andere Ideen? Gruss Mark
> Nun sollen die beiden Impulse aber stufenlos einstellbar eine > Verschiebung bis auf 1us haben koennen Na wunderbar. Stufenlos durch was denn ? Offenbar nicht durch binäre digitale Werte. Ein Poti ? Dann hilft es normalerweise, einen Kondensator durch einen annähernd konstanten Strom zu laden, und die Schaltschwelle an einem Komparator durch das Poti vorzugeben. Da kann man bei einer maximalen Zeit von 1us sicher auf 50ns genau das Poti einstellen, aber kaum auf 5ns, so präsize ist wohl kein normales Poti. Was man dann mit dem Kondensator macht, nach Erreichen der Schaltspannung, ist Designfrage, man könnte ihn per Kurzschluss entladen damit er bereit für den nächsten Impuls ist, oder den nächsten Impuls durch kontrolliertes Konstantstrom-Entladen mit dem doppelten Ladestrom auslösen.
Hallo, Mit Stufenlos meinte ich eigentlich nur, dass ich dazu keine Gatterlaufzeiten o. ae. verwenden moechte. Stufen von 1ns waeren schon ganz gut. Wenn Du R12 und C6 siehst erreiche ich das auch schon ganz gut: C6 100pF R12 phase shift 1 100ps 100 5ns 200 11ns 500 29ns . . . Nur haette ich es gerne bis 1us weit. Das mit der Kondensatorladung hatte ich auch schon im Sinn, aber wenn es einfacher gehen sollte???? Die Pulsweite ist 100us, der Kondensator kann sich also ganz gemuetlich entladen. P.S. R12, R4, R6 sind Potis, der Faulheit halber hier nur als normale Widerstande simuliert. Gruss Mark
Blöde Frage dazu: wie passiert das in Analog Oszis mit der variablen Verzögerung der Zeitbasis.
> ein clock signal von einem FPGA(bis 10kHz) ... > ... die Pulsweite der Impulse einstellen Kannst du das nicht im FPGA machen?
@Lothar: Das FPGA Board ist schon da, den Impluls bekomme ich mit 10ns rise time und fall time. Pulsbreite ist auch ueber Software einstellbar. Koennte man also ueber die positive und negative Flanke machen. Wollte das aber davon unabhaengig machen. Vielleicht sogar sowohl als auch. Gruss Mark
@ Lothar sorry, du meintest die PW der Impulse. Die sollen unabhaengig von einander einstellbar sein, sind sie auch schon. Nur die Phasenverschiebung klappt noch nicht in dem Bereich, wie ich mir das vorstelle. Und vom FPGA ist derzeit nur eine Leitung verfuegbar. Gruss Mark
> Und vom FPGA ist derzeit nur eine Leitung verfuegbar. Schade. Für "Im FPGA" hätte ich eine Lösung zur Totzeiteinstellung... :-/
@Lothar: Was meinst du mit Todzeiteinstellung? Kannst auch damit rueber kommen. Dann kann ich das fuer die nachste Version an unseren FBGA-Menschen weiterleiten. Gruss Mark
> wie passiert das in Analog Oszis mit der variablen Verzögerung der > Zeitbasis. Das Analogoszi hat eine KONSTANTE Signalverzögerung in einer Verzögerungsleitung. Der Triggerimpuls wird durch eine Rampe (ab Erkennung des externen Triggerevents Ladung eines C mit Konstantstrom, per Poti einstellbare Kondensatortriggerschwelle) eingestellt.
> Was meinst du mit Todzeiteinstellung? Totzeit ist die Zeit, in der z.B. in einer H-Brücke weder der obere noch der untere Transistor angesteuert wird, weil sonst ein Kurzschluss auftreten würde. Ich habe den Verdacht, dass du sowas machst... http://www.lothar-miller.de/s9y/archives/58-Totzeit-fuer-H-Bruecke.html
MaWin schrieb: > Der Triggerimpuls wird durch eine Rampe (ab Erkennung des externen > Triggerevents Ladung eines C mit Konstantstrom, per Poti einstellbare > Kondensatortriggerschwelle) eingestellt. Vielen Dank das wusste ich noch nicht.
@ Lothar: Wenn ich an Brueckenschlatungen denke, kommt mir Todzeit wieder in Erinnerung. Ja richtig. Ich moechte zwei MOSFETs ansteuern, die 1. einen 20 KW Impuls auf einen Transducer loslassen, und 2. gleich danach wieder kurzschliessen. Die Schaltung soll halt erstmal nur die Ansteuerung werden, und da wollte ich halt moeglichst flexibel bleiben. Eine Bruecke ist es eigentlich nicht, beide liegen quasi parallel. Dadurch kann ich Ueberlappung zulassen. Also sozusagen negative Todzeit haben. Ist sogar erwuenscht, wenn ich den Impuls damit sehr kurz bekomme und damit gute Ergebnisse haben werde. Gruss Mark
@ Mark 123 (Gast) >Wenn ich an Brueckenschlatungen denke, kommt mir Todzeit wieder in >Erinnerung. Es heißt Totzeit. >Ja richtig. Ich moechte zwei MOSFETs ansteuern, die 1. einen 20 KW >Impuls auf einen Transducer loslassen, und 2. gleich danach wieder >kurzschliessen. Wozu auch immer. >Die Schaltung soll halt erstmal nur die Ansteuerung werden, und da >wollte ich halt moeglichst flexibel bleiben. Dann nimm einen 100 MHz Oszillator, damit kannst du in 10ns Schritten beliebige Pulse erzeugen. Das sollte reichen. MfG Falk
@ Falk: >>Die Schaltung soll halt erstmal nur die Ansteuerung werden, und da >>wollte ich halt moeglichst flexibel bleiben. >Dann nimm einen 100 MHz Oszillator, damit kannst du in 10ns Schritten >beliebige Pulse erzeugen. Das sollte reichen. Nicht ganz, ein 20Mhz Transducer bspw. hat eine Perjodendauer von 50ns. Da nur das erste Viertel zum "Feuern" interessant ist, bringen 10ns Schritte in 12.5ns nicht viel. Es wird sicher eine einfache Loesunge geben.!!! ??? Gruss Mark
@ Mark 123 (Gast) >Nicht ganz, ein 20Mhz Transducer bspw. hat eine Perjodendauer von 50ns. >Da nur das erste Viertel zum "Feuern" interessant ist, bringen 10ns >Schritte in 12.5ns nicht viel. Und wozu dann 1µs als Einstellbereich? Mal wieder auf der Suche nach dem Super Duper Kann alles Werkzeug? >Es wird sicher eine einfache Loesunge geben.!!! ??? Nö. Und wenn es schon um so kleine Schaltzeiten geht, hoffe ich mal dass sowohl deine Verteilung der Steuersignal als auch die MOSFET-Treiber in der Klasse spielen. Sonst wäre es reichlich sinnfrei. Was macht dieser Transducer denn überhaupt? MFg Falk
@ Falk: >>Nicht ganz, ein 20Mhz Transducer bspw. hat eine Perjodendauer von 50ns. >>Da nur das erste Viertel zum "Feuern" interessant ist, bringen 10ns >>Schritte in 12.5ns nicht viel. >Und wozu dann 1µs als Einstellbereich? Mal wieder auf der Suche nach dem >Super Duper Kann alles Werkzeug? Das sind wir doch immer....:-) Konkret geht es nur um die Modifikation eines Pulsers, da ich mit der Signalqualitaet nicht so zufrieden bin. Deswegen moechte ich mir eine Experimentierumgebung bauen, und die muss natuerlich so viel wie moeglich koennen. >>Es wird sicher eine einfache Loesunge geben.!!! ??? >Nö. Und wenn es schon um so kleine Schaltzeiten geht, hoffe ich mal dass >sowohl deine Verteilung der Steuersignal als auch die MOSFET-Treiber in >der Klasse spielen. Sonst wäre es reichlich sinnfrei. MOSFETs und Treiber habe ich welche von IXYSRF bestellt, die sollten da abkoennen. >Was macht dieser Transducer denn überhaupt? Transducer ist eine Wissenschft fuer sich, aber ich versuche es mal mit einfachen Worten: Wir verwenden Piezo-elektrische Transducer zur Ultraschallerzeugung. Diese Signale kann man bspw. auf Festkoerper loslasen und so Materialstaerken messen. Ein geeignetes Medium zum Signaltransport vorausgesetzt (Wasser...), sieht man dann auch die Reflektionen von beiden Oberflaechen. Diese Energie ist halt moeglichst stark wenn das Piezoelement SCHNELL(Tr<) aus der Ruhelage gebracht wird. So ein Transducer ist auch relativ niederohmig(1 Ohm). Gefeuert wird mit 100-300V. Die gedaemfte Schwingung muss man dann kurzschliessen, um ein moeglichst sauberes Signal zu erhalten. Gruss Mark
Hallo, nun hab ich doch eine einfache Loesung gefunden. Mit dem Clock-Signal wird C7 einfach kurzgeschlossen. Dann ueber 5V und R15( Poti 6k) wieder aufgeladen. Das gibt dann 100ns delay per 1k + kleinen Offset. Mit einem 25 turner sollte das hinreichend genau werden. Praxistest steht noch aus. :-) Gruss Mark
> Mit einem 25 turner sollte das hinreichend genau werden. Nicht so lange du keine hart definierten Schalteingänge eines Komparators, sondern nur schwammige CMOS-Eingänge verwendest die ihre Schwellspannung je nach Laune und Temperatur verändern und zudem noch ohne Schmitt-Trigger Effekt. Zum Ende hin wird es ohne Konstantstromquelle auch immer ungenauer, leg R15 wenigstens an +15V. Auch die Art des CLR ist grausam. Digital-ICs sind doch kkeine Analogverstärker.
Mark 123 schrieb: > Mit einem 25 turner sollte das hinreichend genau werden. Du kannst fein einstellen. Mit genau hat das aber nichts zu tun. MaWin schrieb: > Auch die Art des CLR ist grausam. Sehr wohlwollend ausgedrückt.
Hallo, >Auch die Art des CLR ist grausam. >Digital-ICs sind doch kkeine Analogverstärker. Mit R4 bzw. R6 (Potis) stelle ich die Pulsweite an Q ein. Funktioniert in der Simulation jedenfalls ganz gut bisher. Das mit der Konstantstromquelle werd ich mir nochmal ueberdenken. Gruss Mark
Mark 123 schrieb: > Mit R4 bzw. R6 (Potis) stelle ich die Pulsweite an Q ein. Funktioniert > in der Simulation jedenfalls ganz gut bisher. In der Simulation gibts auch keine Toleranzen, Temperaturabhängigkeiten, schwankende Spannungen, Störungen auf GND, ... Die FlipFlops wollen Flanken sehen. Die gibts mit nem Schmitt-Trigger. Für deine Anwendung sollten die Schaltschwellen noch möglichst exakt definiert sein. So wie du es jetzt hast sinds heute 10µs, morgen 12µs und übermogen 8µs (bei den gleichen Einstellungen). Ne LED geht an und schon ists wieder ein paar % anders. Das alles stört nicht solange du keine Wiederholgenauigkeit brauchst, die realen Impulse nach Deiner Schaltung laufend erfasst und berücksichtigst. Willst du die Schaltung aber einstellen/einmessen und dann für ne Stunde mit diesen Werten arbeiten, dann ists Murks. Außer +-10 oder 20% stören nicht.
Bitte melde dich an um einen Beitrag zu schreiben. Anmeldung ist kostenlos und dauert nur eine Minute.
Bestehender Account
Schon ein Account bei Google/GoogleMail? Keine Anmeldung erforderlich!
Mit Google-Account einloggen
Mit Google-Account einloggen
Noch kein Account? Hier anmelden.


