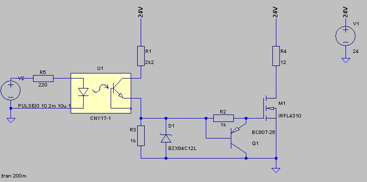
Hallo! Einfaches Ziel: Controller soll galvanisch getrennte Beleuchtung steuern. Habe mir eine schlichte MOSFET- Lösung aufgemalt. Wer weiss, wo noch was einzufügen wäre, um die Sache rund zu machen?
Vorwiderstand an der Optokoppler-LED? 24V am Gate? Wofür die Diode am Gate?
Stimmt, Vorwiderstand an der LED vergessen zu malen. Die Z-Diode soll die Gatespannung begrenzen, da diese "lt. Datenblatt" nur 10V möchte. Gerade über die Beschaltung des Gate habe ich mir Verbesserungsvorschläge gewünscht!
Dann ist die Diode aber falsch gepolt. Mit welcher Frequenz soll das ganze getaktet werden?
Ich würds eher so probieren:
|
|
|
_ |
----------|___|--. '
| |/
V -> -|
- |>
| | _
| o-------|___|----o------
-----------------' | |
' |
.-. |
| | z
| | A
'-' |
|
(created by AACircuit v1.28.6 beta 04/19/05 www.tech-chat.de)
>>> Kontruktive Kritik gesucht!
Das Makro für den Mosfet ist doof:
der Gate-Anschluss an der Source, usf...
Dadurch wird ein Schaltplan schlicht unlesbar.
Nein, eine Z-Diode lässt sich so nicht betreiben. Die wird in Sperrrichtung in die Zuleitung gesetzt und dann gegen Masse verschaltet. So werden die hohen Spannungen, die über dem Wert der Diode liegen, gegen GND abgeführt. Das kannst du dir zwei Beiträge weiter oben aber auch auf dem Schaltbild anschauen.
> verschlichtet..
Noch nicht schlicht genug, bzw. genau das Falsche rausgelöscht... ;-)
Hast du dir mal angesehen, wie in anderen Schaltplänen die Mosfets
aussehen? Grundsätzlich sind D+S auf der einen, das G dagegen auf der
anderen Seite.
Derwei ich noch auf der Suche nach einem funktionierernden datenblatt- Download bin: hört sich gut an! Was tut das und was kann das und was nicht?
Schau noch einmal auf das Bild, das ich oben gezeichnet habe (ist leider etwas verrutscht aber ich denke man erkennt es einigermaßen). Die Diode ist wieder falsch herum und den Reihenwiderstand kannst du eigentlich weglassen. Ob du dann noch einen Gatewiderstand einsetzt hängt davon ab, wieviel Strom dein Optokoppler liefert.
Für was steht in deiner "Zeichnung" zA bzw. was ist das für ein Bauteil zwischen Widerstand und zA? Gate- Vorwiderstand? ich denke, dadurch, dass das Gate Supihochohmig ist, kann eh kein Strom fließen, oda? Denkfehler?
Stephan R schrieb: > Für was steht in deiner "Zeichnung" zA bzw. was ist das für ein Bauteil > zwischen Widerstand und zA? Das IST die ZenerDiode! Das A soll das Dreieck einer Diode symbolisieren, das z steht für Zener. > Gate- Vorwiderstand? ich denke, dadurch, dass das Gate Supihochohmig > ist, kann eh kein Strom fließen, oda? Denkfehler? Wenn du zuviel Spannung hast, ist nichts mehr da, was den Strom durch die Zenerdiode begrenzen würde. > Wer weiss, wo noch was einzufügen wäre, um die Sache rund zu machen? Schön langsam muss ich schmunzeln. Bei dir gehts nicht darum etwas 'rund zu machen', es kristallisiert sich immer mehr heraus, dass man die Sache erst mal überhaupt zum laufen kriegen muss.
Bei 1kHz ist das Gate alles andere als hochohmig. Der Optokoppler begrenzt jedoch auch den Strom. Ob das ganze so jetzt funktioniert hängt sehr stark von der Dimensionierung ab.
>> Wer weiss, wo noch was einzufügen wäre, um die Sache rund zu machen? Das ist für den Mosfet ein gutes Stichwort... ;-) http://www.schule-bw.de/unterricht/faecher/physik/online_material/e_lehre_1/elektronik/mosfetschalt.gif
Aha. Denn ist
_
o-------|___|----o------
hoffentlich nur ein verschobener Widerstand? Gut.
Das Gute an meiner hochkomplexen Schaltung: sie läuft bereits allerbest.
Nur möchte ich mit (noch nicht für mich) bewährten Beschaltungen des FET
hier und da auch sicherstellen, dass nicht irgendeine Spannungsspitze
oder Höhenstrahlung meine Mühe zunichte macht.
Daher der Ansatz mit Zenerdiode und hoffentlich noch weitere
Vorschläge...
Hupps! Gar nicht drauf geachtet dass ich ja gar einen normalen Mosfet habe sondern einen IRLD110, demnach ist meine Zeichnung aber richtig. Also von vorn: Wer weiss, wo noch was einzufügen wäre, um die Sache rund zu machen? :)
Mach erst einmal deine Bauteiledimensionierung und eine Simulation. Dann kann man vielleicht weiterhelfen.
> demnach ist meine Zeichnung aber richtig.
Sei's drum.
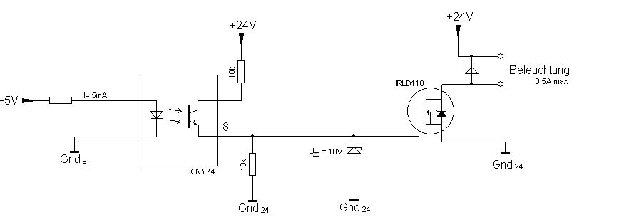
Aber sieh doch mal, wie der Hersteller den malt...
Hab ich Tomaten auf den Augen? Ich finde, ich hab ihn fast perfekt kopiert! Habe nun meine Dimensionierungen dazugeschrieben. Nur finde ich nicht die Simulationstaste bei Paint!
Gatewiderstand vergessen. Wonach berechne ich denn die "Hochohmigkeit" des Gate bei Hochfrequentem Betrieb?
Jetzt fehlt noch die Berechnung des Dioden- und des Kollektorstromes des Optokopplers.
> Ich finde, ich hab ihn fast perfekt kopiert! Lass den Kasten aussenrum weg, dann isser perfekt. > Nur finde ich nicht die Simulationstaste bei Paint! Die gibts nur in der Professional Edition. Alternativ kannst du so kostenlose Software wie LTSpice verwenden...
Es fehlt immer noch ein R seriell zum Emitter des OK. Sonst wird die Aufgabe der Stromberrenzung nur dem OK aufgebürdet.
@Lothar: in meinem Post von 13:28 schrieb ich, dass ich mit einem Hexfet von IR arbeite, den ich auch gezeichnet habe. Darf leider hier nix installieren, aber danke für den Tip! Stefan: wie berechne ich den Gatewiderstand? (Zeichnung)
Das hängt von der Gatekapazität und der gewünschten Schaltzeit ab. Nach ein bisschen Nachdenken würde ich mit der Z-Diode eher die Kollektorspannung des Optokopplers begrenzen. So teilt sich der Strom zwischen Z-Diode und Gate auf. Noch besser wäre eine Kombination aus Spannungsregler und Gatetreiberoptokoppler.
Herrjeh, das kann doch nicht so kompliziert sein?! Ists denn so etwas Ungewöhnliches, mit 24V ein Gate ansteuern zu wollen?
> dass ich mit einem Hexfet von IR arbeite, den ich auch gezeichnet habe.
OK, ich gebs auf...
Nur zur Zusammenfassung:
Kein Mensch zeichnet einen viereckigen Kasten um einen Fet und lässt
dann dessen Anschlüsse in dem Kasten auch noch in der Luft hängen.
Die Widerstände kannst du ruhig noch ein wenig niederohmiger machen (je
4k7)...
Und falls du nicht weißt, wie lange das Kabel zur Lampe ist, kann eine
Freilaufdiode für irgendwelche Leitungskapazitäten nicht schaden...
Ich hab es mal noch etwas anders gezeichnet. Die Bauteile sind aber natürlich noch nicht passend dimensioniert, sondern soll nur das Prinzip darstellen.
@ Lothar: Viereckige Kästen um einen Fet: "meine" Firma tut sowas! Anschlüsse-in-der-Luft-hängen-lassen: Hmm. Das´n Argument. Danke für die Zeichnungsüberarbeitung! Was hälst Du von Stefans Überlegungen, mit der Zenerdiode die Uc des OK zu zenern? Unnötig oder berechtigt? Ansonsten gefällt mir Deine Lösung und werde sie "weitergeben"!
Cool! Ich wäre dankbar, wenn ihr (Stefan vs. Lothar) unter euch die bessere Methode auswähltet! (Galvanisch trennen!!)
Ach, mir fällt noch etwas ein: Der MOSFET ist nicht wirklich ideal gewählt. Besser wäre wohl etwas niedrigere Udsmax und dafür einen niedrigeren Rds. Der jetzige MOSFET wird wahrscheinlich thermisch ziemlich stark belastet.
Apropos schlecht gewählter Fet: ich brauche sowieso einen neuen, da ich noch auf SMD umsatteln muss. Gibts da einen schönen Wald- und Wiesen- Fet?
Stephan R schrieb: > Gibts da einen schönen Wald- und Wiesen- Fet? Meinst Du also BioFET? http://darwin.bth.rwth-aachen.de/opus/volltexte/2001/98/ :)
> Wozu dient eigentlich ide Zenerdiode im Fet?
Die dient nicht, die ist ein Abfallprodukt und leider nicht
wegzubekommen.
Ich habe jetzt die Lösung für dich... ;-)
Der Transistor, der da noch dabei ist, dient zum schnellen Abschalten
des Mosfets.
Bitte melde dich an um einen Beitrag zu schreiben. Anmeldung ist kostenlos und dauert nur eine Minute.
Bestehender Account
Schon ein Account bei Google/GoogleMail? Keine Anmeldung erforderlich!
Mit Google-Account einloggen
Mit Google-Account einloggen
Noch kein Account? Hier anmelden.











