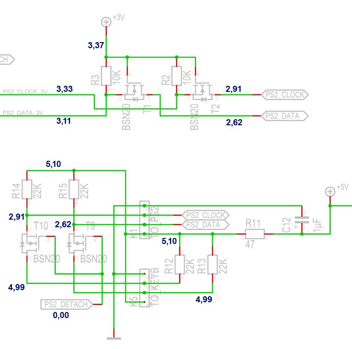
Hi, ich bräuchte mal ein zusätzliches Paar Augen/eine Idee, weil ich mir diese Spannungen nicht erklären kann: siehe Anhang. Ich hätte erwartet, daß dort, wo 2,91 und 2,62 V anliegen, irgendwas um die 5 V anliegen würden. T1 und T2 stellen den Pegelwandler aus http://www.nxp.com/documents/application_note/AN10441.pdf dar. Auf dem Steckbrett hat er auch noch funktioniert, glaube ich. Hier noch das Datenblatt vom BSN20: http://www.nxp.com/documents/data_sheet/BSN20.pdf. Danke und Grüße, André
Liegt auf den Leitungen vielleicht ein aktives Signal und dein Meßgerät bildet den Effektivwert?!
Ich benutz immer die Messen-Funktion vom Oszi als Multimeter. ;) Bin also sicher, daß das DC ist.
schau mal GENAU hin: Die 000-Ohm-Brücke produziert Dir einen kurzen gegen GND ...
Nee, wenn es so aussieht, dann sieht es nur so aus. ;) Aber selbst wenn: in meinem Szenario ist das Signal PS2_DETACH (das ist das, wo die 0-Ohm-Brücke drin ist) ja ohnehin (korrekterweise) Low, also 0V gegenüber GND. Wirklich falsch sind ja nur die 2,91 und 2,62 Volt.
Du hast keinen direkten Bezugspunkt für die Messung. Denn du hast eine Schleife gebaut mit +5V - R12 - T10 - R14 - +5V Und wenn du dann zwischen R14 und T10 misst und Masse, dann bekommst du halt irgendwas zwischen 0 und 5V. Ich Empfehle dir das ganze etwas übersichtlicher zu zeichnen, das GND Symbol kannst du z.B. auch mehrfach verwenden statt nur einmal (z.B. kann man dann C12 nach unten Zeichnen und mit dem GND abschliessen)
Ja, sorry... der Teil um T9 und T10 ist nachträglich hinzugekommen, daher sieht das etwas chaotisch aus. Den ganzen Schaltplan gibts übrigens in Beitrag "Keyboard Wedge (MSP430) zum Drüberschauen" - dort allerdings noch ohne T9 und T10. Das Problem mit der Schleife versteh ich allerdings nicht. Ich hab zwei I²C-Busse, die durch T9 bzw. T10 jeweils in zwei Teile geteilt sind: den Teil der zum Verbinder TO_PS2 und weiter in die Referenzsymbole PS2_CLOCK und PS2_DATA geht und den Teil, der zum Verbinder T_KEYB geht. Jeder Busteil hat nen 22k Pullup, wenn die Busteile durch T9 und T10 zusammengeschaltet sind, hat der Gesamtbus dann eben 11k Pullup. In meinem Szenario sind T9 und T10 getrennt, der (Teil-)Bus sollte also durch seinen Pullup auf 5V gezogen werden. Wird er aber nicht, er baumelt bei 2,irgendwas rum... wo fließt der Strom hin? Ach ja, wichtige Info vielleicht: An den Verbindern sind lediglich die +5V und GND angeschlossen, CLOCK und DATA nicht. Ich habe mich gefragt, ob es was damit zu tun hat, daß 3,11 < 3,37. (Warum auch immer da vom µC nicht die volle Spannung kommt.) Aber dann würde die Spannung ja nicht auf 2,62 fallen, sondern nur auf 3,11, oder?
Kannst du das mal umzeichnen und dich dabei an ein paar Konventionen halten? Sowas wie positive Spannungen oben, GND unten und möglichst wenig Kreuzungen. So kriegt man (ich) ja nen Knoten ins Hirn.
T9 und T10 waren kaputt. Hab ja nicht dran geglaubt, daß ausgerechnet beide gleichzeitig nen Hau haben, aber nach Austausch funktionierts wie es soll.
Hm, ich habe noch etwas daran herumgebastelt und dabei sind sie erneut kaputtgegangen. Nun sind MOSFETs ja etwas empfindlich bei Elektrostatik und so, aber so empfindlich? Kann es sein, daß die es nicht haben können, wenn die Spannung an Source größer ist als die Spannung an Gate?
Bitte melde dich an um einen Beitrag zu schreiben. Anmeldung ist kostenlos und dauert nur eine Minute.
Bestehender Account
Schon ein Account bei Google/GoogleMail? Keine Anmeldung erforderlich!
Mit Google-Account einloggen
Mit Google-Account einloggen
Noch kein Account? Hier anmelden.

