Hallo miteinander! Ich habe eine 24V-DUO-LED mit integrierten Vorwiderständen (1k0) und einer gemeinsamen Kathode. Die DUO-LED soll mit einem Pic angesteuert werden. Ich komme leider nicht auf eine simple Lösung. Ich habe das mal mit einem OpAmp als Komparator angesteuert. Das funktioniert schon, aber kann mir jemand einen Tipp geben, wie das einfacher z.B. mit einem Transistor zu lösen ist? Gruß, Bruno
Ich befürchte da schon, daß du pro LED 2 komplementäre Transistoren als Level-Shifter benötigst. Einfacher wäre da eine gemeinsame Anode gewesen.
Nur für mich zum Verständnis: der jeweils erste Transistor invertiert und der zweite Treibt die LED. Richtig so?
Wilhelm Ferkes schrieb: > Da fehlen nur noch die LED-Vorwiderstände Nee, sind doch drinne, meinte er.
Horst schrieb: >Nee, sind doch drinne, meinte er. OK, von der Betrachtung her ist ja dann alles klar. Fehlt nur noch die Dimensionierung der Bauteile.
Einfacher wäre natürlich eine 2 polige DUO- LED, die Du direkt an den PIC- Ausgängen anschließen könntest ohne jeden Treiberaufwand : Rb0 = H , RB1 = L = ROT; RB0= L , RBb1 = H = Grün
Vielen Dank für die Infos. Eine andere Led kommt leider nicht in Frage. Ich habe lange gesucht bis Optik und Schutzgrad gepasst haben. Wie muß ich denn die Widerstände dimensionieren?
BrunoL schrieb: >Wie muß ich denn die Widerstände dimensionieren? Die Transistoren arbeiten im Schaltbetrieb, das sollte klar sein. Dazu setzt man üblicherweise wenigstens einen Übersteuerungsfaktor Ü=3 pro Transistor an, Ausgangsbasis ist der schlechteste Verstärkungsfaktor der Transistoren. Zur Verwendung hab ich mal gängige BC547(NPN) und BC557(PNP) heraus gesucht. Beide haben ein minimales B von 75. Durch den Übersteuerungsfaktor 3 dividiert, beträgt das effektive B für den Schaltbetrieb dann 25. Nimm die LED als Ausgangsbasis bei voll durchgesteuertem Transistor. Ergibt einen Strom durch die LED von etwa (24V-2V)/1000Ohm, also 22mA. Damit ergibt sich der Basisstrom des PNP: 22mA/25 = rund 0.9mA. Am Basisvorwiderstand des PNP fallen rund 23V ab. 23V/0.9mA=25,5kOhm, da kann man 22k wählen. 0,9mA/25=36µA, der Basisstrom des NPN. Liefert der µC-Pin 5V, hat man am Vorwiderstand 4,3V. 4,3V/36µA=120kOhm. Ich hab etwas grob im Kopf überschlagen, aber das sollte so gehen. Falls jemand was unstimmiges sieht, bitte Einspruch.
> Ich befürchte da schon, daß du pro LED 2 komplementäre > Transistoren als Level-Shifter benötigst. Na ja, er kann auch den Strom durch eine Spule jagen: (die LED) +5V --Spule--+--1k--|>|--+ | | PWM --220R--|< BF393 | |E | GND ---------+-----------+ Prinzip: Der PWM Ausgang des uC ist so lange an, bis der Strom in der Spule auf 100mA gestiegen ist, das dauert bei einer 100uH Spule an 5V z.B. 2us. Dann den Transistor abschalten, der Strom fliesst weiter durch die LED weil sich eine Spannung aufbaut BIS die 10mmA fliessen können. Wegen der 1k vor der LED sind dazu leider 100V nötig, was in der Spule eine Spannungserhöhung um 1:20 bewirkt. Das begrenzt die Kapazität der Wicklung etwas, trotzdem braucht man einen Transistor, der schnell schaltet, und 100mA und 100V aushält. Die 100uH Spule muss nur 100mA aushalten, sollte aber eine niedrige Wicklungskapazität haben, um die Effizienz nicht zu sehr zu beschränken. Ringkern ist besser als Zylinderspule. Mit mehr als 100uH (z.B. 330uF) kann man langsamer schalten, denn 2us Einschaltzeit bedeutet dass man weniger als 200ns Ausschaltzeit braucht, und das ist für einen AVR als PWM schon sehr fix. Hat man mehr Ausschaltzeit (z.B. ebenfalls 2us), ist die LED dunkler als nötig. Nebeneffeklt der Schaltung: Die LED geht nicht ganz aus :-) weil 3mA immer fliessen, auch wenn der Transi dauernd aus ist. Also kleine Abwandlung: (die LED) +--|<|--1k--+ | | +5V --+---Spule---+ | PWM -----220R----|< BF393 |E GND --------------+ :-)
Vielen Dank für die Hilfe! Ich probiere das mit den Transistoren, für die Sache mit der Spule habe ich zu wenig Ahnung.
Hallo nochmal! Ich habe das jetzt mit einem BC547 und einem BC557 aufgebaut und das funktioniert einwandfrei. Kann mir noch jemand erklären, welche Funktion der BC547 hat? Durch die LED fließen ja auch die 22mA, wenn ich nur den BC557 (PNP) mit 5V und einem 22kOhm Vorwiderstand ansteuere.
Wie ich weiter oben schon geschrieben habe, invertiert der erste Transistor das signal und der zweite treibt die LED. Du hast ja eine low-aktive schaltung!
BrunoL schrieb: > Durch die LED fließen ja auch die 22mA, wenn ich nur den > BC557 (PNP) mit 5V und einem 22kOhm Vorwiderstand ansteuere. Ohne den NPN würdest du die LEDs nicht mehr aus bekommen, da dein Potential an der Basis immer kleiner ist als die Versorgung und der Transistor (PNP) leitet.
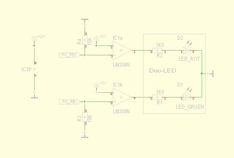
Christian L. schrieb: > ie ich weiter oben schon geschrieben habe, invertiert der erste > Transistor das signal und der zweite treibt die LED. Nein, bei mir wird das Signal nicht invertiert. Ich habe den Versuch auf einem Steckboard und hole mir die 5V und 24V aus einem Netzgerät. 5V-Klemme dran: LED is an, Klemme weg: LED ist aus. Archgans schrieb: > Ohne den NPN würdest du die LEDs nicht mehr aus bekommen Wenn ich nur noch den BC557, den Vorwiderstand und die LED auf dem Steckboard habe, passiert genau das gleiche wie mit dem BC547. Rein funktional könnte ich jetzt den BC547 weglassen, aber ich weiß nicht ob ich mir damit ein Problem schaffe. Ich habe meinen Versuchsaufbau nochmal als Schaltplan angehängt.
BrunoL schrieb: >Rein funktional könnte ich jetzt den BC547 weglassen, aber >ich weiß nicht ob ich mir damit ein Problem schaffe. Wenn du die Basis des BC557 offen läßt, geht die LED natürlich aus. Aber das ist nicht das selbe, wenn du die Basis an den Pin des µC klemmst. Der Pin kann sich nur zwischen 0V (Low) und 5V (High) bewegen. Du bekommst dann die LED nicht mehr aus. Alleine aus diesem Grund ist die erste Transistorstufe drin, um den Pegel des µC von den 24V zu trennen. Selbst wenn du den µC-Pin auf Input (bzw. sonst wie auf hohe Impedanz) schaltest: Dann bekommt der BC557 immer noch die 5V über die integrierten Schutzdioden des µC. Sauber wäre die Lösung damit nicht.
Okay, jetzt wird mir einiges klar. Ich hatte auch nicht gesehen, dass die LED minimal flackert, wenn die Basis in der Luft hängt. Vielen Dank nochmal an alle für die Hilfe! Viele Grüße, Bruno
@Bruno: Darf man mal fragen, was deine Schaltung mal wird? Hobbybastelei, oder industrielle Steuerung? Details möchte ich nicht wissen.
@Wilhelm Ferkes: Das wird eine kleine Funktionserweiterung in unserem Prüfstandsschaltschrank. Das hat jetzt keinen hochprofessionellen Anspruch, da es nur einmal benötigt wird - zuverlässig funktionieren muß es aber schon.
Hat noch jemand eine Idee, wie man eine einfache Diagnoseinformation an den Pic schicken kann, d.h. um festzustellen, ob die LED defekt oder der Stecker abgefallen ist? Könnte ich z.B. paralell zum BC557 einen großen Widerstand schalten und dann über einen Spannungsteiler an einen I/O-Pin vom PIC gehen?
Nur meistens zeigt ja die LED irgendeine Funktion an und überwacht somit das zu Schaltende, bzw. gibt eine Auskunft über den Zustand...die LED selber noch überwachen...macht das Sinn?
BrunoL schrieb: >Das hat jetzt keinen hochprofessionellen Anspruch, da es nur >einmal benötigt wird - zuverlässig funktionieren muß >es aber schon. Meine Frage kam aus folgendem Grunde: Und zwar, sind ja im Datenblatt der Transistoren (BC547) Leckströme angegeben, allerdings sehr gering im unteren Nanoampere-Bereich. I_CB0=15nA bei Raumtemperatur, jedoch bis zu 5µA bei 150°C. Und diese verstärken sich über den BC557 etwas. Da könnte es passieren, daß eine LED im total abgedunkelten Raum noch extrem schwach glimmt, wirklich kaum wahrnehmbar. Allerdings wäre das erst bemerkbar, wenn man im abgedunkelten Raum sitzt, und das Auge sich schon ein paar Minuten an die Dunkelheit gewöhnt hat. Da du die Schaltung schon auf dem Steckbrett hast, könntest du das aber mal testen. Z.B. heute Abend bei herunter gelassenen Rolladen. Aus der Ferne, ist das schwer vorhersagbar. Was ich meine, ist, daß die LED abgeschaltet durch die Transistorleckströme noch extrem schwach glimmen könnte. In so einem Fall, korrekterweise, müßtest du einen hochohmigen Widerstand an der Basis des BC557 gegen 24V schalten, damit auch die geringsten Leckströme aus dem BC547 den BC557 nicht mehr ansteuern. Das wäre ein Widerstand mehr, der aber hier sicher nicht nötig ist. Keine Panik, das ist jetzt eine Extrembetrachtung von mir, und wird für dich sicher keine Rolle spielen.
@ Wilhelm: Ich probiere das nachher mal aus. Der zusätzliche Widerstand wäre nicht das Problem. @ Dennis: In diesem Fall ist das schon sinnvoll. Wenn z.B. die rote (Alarm-)LED mal defekt ist, würde das keiner merken. Ich kann dann mit der anderen LED immer noch auf den Fehler aufmerksam machen. Wie kann ich den Strom durch die LED messen? ich komme an der LED nur an die Kathode und den Pin vom Vorwiderstand ran. Das andere Ende liegt ja in der LED. Brauche ich da vorher noch einen Meßwiderstand, wenn ja welchen?
BrunoL schrieb: > Wie kann ich den Strom durch die LED messen? Niederohmiger Widerstand zwischen LED und Masse und über dem die Spannung abgreifen - brauchst ja nichtmal einen Diferenzverstärker, da du gegen Masse messen kannst. -> Verstärken -> Komparator / o.ä. -> Anzeige Evtl auch ensterkomparator, der dir anzeigt, ob dein Strom sich in der Norm bewegt, dann könntest du quasi "Bruch" im LED-Zweig und Kurzschluss detektieren.
Dennis schrieb: > Niederohmiger Widerstand zwischen LED und Masse und über dem die > Spannung abgreifen - brauchst ja nichtmal einen Diferenzverstärker, da > du gegen Masse messen kannst. -> Verstärken -> Komparator / o.ä. -> > Anzeige Ich habe jetzt 10 Ohm zwischen die LED und Masse geschalten. Das bringt mir eine Differenzspannung von 215mV. Die kann ich prima an den Comparator des Pic legen. Wenn ich richtig gerechnet habe, sind das nur 5mW Leistung. Ich brauche also keinen leistugsfähigen Widerstand?
BrunoL schrieb: > 10 Ohm zwischen die LED und Masse geschalten Da würde ich wesentlich weniger nhmen und das Signal verstärken
Bitte melde dich an um einen Beitrag zu schreiben. Anmeldung ist kostenlos und dauert nur eine Minute.
Bestehender Account
Schon ein Account bei Google/GoogleMail? Keine Anmeldung erforderlich!
Mit Google-Account einloggen
Mit Google-Account einloggen
Noch kein Account? Hier anmelden.


