Hi, ich arbeite gerade an einer Thermoelement Messung. Es werden ca. 25 Thermoelemente (Type K) ausgewertet. Leider haben meine bestellten Thermoelemente nicht die beste Qualität und die Kabel werden auch bewegt. Deshalb kommt ab und an auch ein Kabelbruch vor. Gibt es eine Möglichkeit einen Kabelbruch bei einem Thermoelement zu erkennen? Für eure Vorschläge wäre ich sehr dankbar.
Natürlich gibt's diese Möglichkeit. Hochohmiger Pull-Up oder Pull-Down-Widerstand an dem Thermoelementschenkel, der nicht auf Masse liegt. Bei Kabelbruch geht das verstärkte Messsignal in die positive oder negative Sättigung. Thermoelemente sind ja ziemlich niederohmig, wenn der Pull-Up ein paar MOhm hat und an einer geringen Spannung liegt (0,1 V reicht ja), hält sich auch der Messfehler in Grenzen.
Wie wäre es mit sauberem Verlöten oder Verschrauben der Bruchstelle? Etwa so, daß sich die evtl. dort bildenden 2 Thermospannungen gegenseitig aufheben. Die Elemente vom Typ K haben jedoch ohnehin recht hohe Spannungen.
>Wie wäre es mit sauberem Verlöten oder Verschrauben der Bruchstelle?
Ähm, Miu will den Kabelbruch !erkennen!, um's reparieren geht's hier gar
nicht.
Andreas H. schrieb: >!erkennen!, Oh, sorry, falsch verstanden. Ja, da wird deine Lösung hilfreich sein.
Andreas H. schrieb: > Natürlich gibt's diese Möglichkeit. Hochohmiger Pull-Up oder > Pull-Down-Widerstand an dem Thermoelementschenkel, der nicht auf Masse > liegt. Bei Kabelbruch geht das verstärkte Messsignal in die positive > oder negative Sättigung. > > Thermoelemente sind ja ziemlich niederohmig, wenn der Pull-Up ein paar > MOhm hat und an einer geringen Spannung liegt (0,1 V reicht ja), hält > sich auch der Messfehler in Grenzen. Hängt auch etwas von der restlichen Elektronik ab... Viele Delta-Sigma-ADCs haben dazu eingebaute Burnout-Stromquellen (meist im Bereich 0.1 uA - 10 uA). Eine geht auf den "positiven" Zweig, die andere auf den "negativen". Misst man dann mit eingeschalteten Stromquellen, gibt's für einen Kurzschluss ~0, bei Fullscale ist entweder der Stromkreis nicht geschlossen oder die Referenzspannung aus/defekt.
Ich habe vergessen, dass ich die Messung differentiell durchführe. Das mit dem Pull-Up kann ich nicht so ganz nachvollziehen. Ich glaube, dass würde das Signal unzulässig verändern. Immerhin messe ich uV...
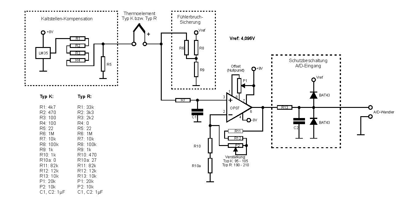
>Das mit dem Pull-Up kann ich nicht so ganz nachvollziehen. Ich glaube, >dass würde das Signal unzulässig verändern. Immerhin messe ich uV... Bitte mal angehängten Schaltplan ansehen. Das Thermoelement wird ja kaum mehr als 100 Ohm haben, das wäre dann ja schon ein Drähtchen mit 0,1 mm. Wenn du als Pull-Up 1 MOhm nimmst und den an 0,1 V hängst, fallen am Thermoelement maximal 10 µV ab. Ein Typ K Thermoelement hat ca. 40 µV/°C, macht einen Messfehler von 0,25 °C. Das ist weniger als die übliche Toleranz bei Standard-Thermoelementen. Außerdem ist der Offset, der dadurch erzeugt wird, einigermaßen konstant und kann abgeglichen werden. >Ich habe vergessen, dass ich die Messung differentiell durchführe. Was verstehst du unter "differentiell"? Messung von Temperaturunterschieden mit zwei in Reihe geschalteten Thermoelementen? In dem Fall kann man genau so einen Pull-Up als Kabelbrucherkennung einsetzen, in der geposteten Schaltung fällt dann lediglich die Kaltstellenkompensation weg und das Thermoelement besteht dann halt aus zwei antiseriell geschalteten Thermopaaren.
Andreas H. schrieb: > Was verstehst du unter "differentiell"? Messung von > Temperaturunterschieden mit zwei in Reihe geschalteten Thermoelementen? Eher sowas wie im Anhang oder deutlich besser direkt (mit der üblichen Beschaltung) auf die differentiellen Eingänge eines geeigneten ADCs. > In dem Fall kann man genau so einen Pull-Up als Kabelbrucherkennung > einsetzen, in der geposteten Schaltung fällt dann lediglich die > Kaltstellenkompensation weg und das Thermoelement besteht dann halt aus > zwei antiseriell geschalteten Thermopaaren.
Hi , ich habe eine frage wegen Wiederstandsthermometer, Was passiert bei Kabelbruch an einem Widerstandsthermometer? es würde mich wirklich freuen wenn sie mir helfen können! Danke!!
Hassen Hammami schrieb: > Was passiert bei > Kabelbruch an einem Widerstandsthermometer? Der Widerstand erhöht sich. Wenn das Kabel an einer Stelle völlig ab ist, sogar auf so hohe Werte, daß von 1000000 Meßgeräte-Typen wohl 999999 "unendlich" anzeigen würden bei einer Messung. [Und das Thermometer würde wohl "unendlich hohe Temperatur" anzeigen... :) ...nein, eher "Overload" bzw. "OL".] Korrekt funktionieren tut es also sicher nicht mehr. Vermutlich könnte man es aber "flicken" - sowohl das Kabel als auch die Funktion des Thermometers.
Bitte melde dich an um einen Beitrag zu schreiben. Anmeldung ist kostenlos und dauert nur eine Minute.
Bestehender Account
Schon ein Account bei Google/GoogleMail? Keine Anmeldung erforderlich!
Mit Google-Account einloggen
Mit Google-Account einloggen
Noch kein Account? Hier anmelden.

