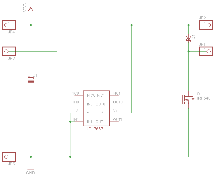
Hallo, ich weiss das es bereits unzählige Threads zum Thema MOSFET, PWM, Treiber und Hitzeproblemen gibt denn ich habe sie fast alle gelesen! Doch wie so oft gilt auch hier der Spruch: "Je genauer man hinschaut, desto weniger sieht man" Deswegen möchte ich an dieser Stelle mein spezifisches Problem schildern, in der Hoffnung eine spezifische Antwort zu bekommen. Eigentlich ist alles ganz einfach. Ich habe einen DC/Gleichstrom Motor der für 10V bei 3.65A ausgelegt ist. Dessen Drehzahl würde ich nun gerne mit einem Mikrocontroller via PWM regeln können. Ich habe mir hierfür einen MOSFET (IRF1404) sowie einen MOSFET Driver (ICL7667) besorgt. Die Schaltung habe ich angehängt. Die Diode in Serie macht vermutlich nicht so richtig Sinn und sollte wohl eher parallel zum Motor geschaltet werden. Das PWM kommt von einem Arduino mit 1kHz bei 5V. An JP1 und JP2 auf der Schaltung hängt der Motor. Schaut man sich die Datenblätter des MOSFETs und des Drivers an könnte man annehmen dass diese ideal für mein Vorhaben sein müssten. Der MOSFET hat ein extrem niedriges Rdson, kann hohe Ströme ab und der Driver ist auch dafür bekannt gut für derartige Schaltungen geeignet zu sein. Datenblatt: 1404 http://www.mikrocontroller.net/part/IRF1404 Datenblatt: 7667 http://www.mikrocontroller.net/part/ICL7667 Deswegen bin ich etwas ratlos warum der MOSFET trotzdem noch so heiss wird. Wenn der Motor mit maximaler Geschwindigkeit läuft (PWM 0 am Input des 7667), wird der MOSFET nicht so heiss, bei anderen Dutycycles hingegen schon. Ich werde die Tage versuchen mit einem Oszi die PWM Flanken zu betrachten. Sieht ansonsten evtl. noch jemand einen Grund für die zum Teil extreme Hitzeentwicklung am MOSFET? Gatespannung und Schaltgeschwindigkeit sollten es meines Erachtens nicht sein. Was meint ihr? Mir würden auch Tips zur Selbsthilfe helfen, sprich was ich mal genauer untersuchen sollte. Viele Grüße, peter
Weil du keine Freilaufdiode drin hast, sondern nur eine Seriendiode. Freilauf geht von Drain nach +, nicht in Serie zum Motor.
Hmm und das allein sorgt für die Hitzeentwicklung? Ist die Diode wie im erneut angefügten Schaltplan richtig? Grüße, peter
hat der IRF540 keine Diode eingebaut? ansonsten schaltest du eine SCHNELLE (!) Diode von Source nach Drain.
> Ist die Diode wie im erneut angefügten Schaltplan richtig? Zum grillen ja. Für vernünftige Funktion: Nein. > IRF1404 Den hast du jetzt aber auch nach der ausschliesslichen Zahl des nach oben gelogenen maximalen Stromes ausgesucht, oder ? 6nF, wow. > hat der IRF540 keine Diode eingebaut? > ansonsten schaltest du eine SCHNELLE (!) Diode von Source nach Drain. Am Besten in Leitrichtung, wie oben....
Wie hoch ist die Versorgungsspannung? PWM-Frequenz? Wie soll man ohne jede Angabe Aussagen treffen können? :-/
Hallo Peter, bitte schau doch erstmal hier http://www.mikrocontroller.net/articles/Treiber und hier http://www.mikrocontroller.net/articles/FET rein, und dann zeig und bitte Deinen neuen Vorschlag
@High Performer: Aehm, steht alles in meinem Beitrag: 10V nimmt der Motor, 10V ist die Versorgungsspannung. PWM Frequenz ist 1kHz, PWM Voltage ist 5V. @MaWin: Nein, ich habe ihn ausgesucht da er 1. Bei Conrad zum mitnehmen rumlag, 2. ein extrem niedriges Rdson hat sowie relativ schnell ist und 3. auch sonst alles andere als unterdimensioniert ist und auch von der Gatespannung her passte. Der Strom interessiert mich eigentlich weniger auch wenn sie sich da im Datenblatt was zurecht mogeln. @Volker: Habe ich wiegesagt bereits. Allerdings hatte sich für meinen konkreten Fall daraus keine Antwort ergeben. Mit Freilaufdioden habe ich schlicht noch keine Erfahrung. Sollte diese jetzt falsch rum sein ist sie ja leicht umgedreht ;) Ist denn irgendwas fundiert an dem IRF1404 / dem ICL7667 auszusetzen? Ist meine Schaltung total daneben oder ist jetzt nur die Diode zu bemengeln? Grüße, peter
>Aehm, steht alles in meinem Beitrag: 10V nimmt der >Motor, jo, das hatte ich gelesen... >10V ist die Versorgungsspannung. PWM Frequenz ist 1kHz, PWM >Voltage ist 5V. ... aber das nicht. Sorry. Schade, 1kHZ ist eigentlich kein Problem.
So, heute habe ich mal auf meiner gefrästen Platine die Diode abgeknipst und parallel zum Motor geschaltet. Bei einem Dutycycle bei dem vorher der MOSFET glühte bleibt er jetzt lauwarm. Die restlichen Komponenten ebenso. Ich habe aber dennoch mal das Oszi rangehangen um das PWM was am Motor ankommt anzuschauen. Das sah ganz schön unsauber aus und war von kleineren Spikes durchzogen. Am Motor sind aber bereits zwei kleine Kondensatoren parallel zu +/-. Hat hier diesbezüglich noch jemand einen Tip oder ist das vernachlässigbar wenn es ansonsten läuft und nicht heiss wird? Grüße, peter
> Ich habe aber dennoch mal das Oszi rangehangen Wo war die Masseklemme? Klemm die Masse mal woanders hin. Ändert sich das Bild? > Am Motor sind aber bereits zwei kleine Kondensatoren parallel zu +/-. "Klein" in Bezug auf was? Bauform?
Ich hab mal ein Foto von dem Motor und den Kondensatoren gemacht. Siehe Anhang. Auf den kondensatoren steht "103". Grüße, peter
Der C1 sollte möglichst nah und mit kurzen Leitungen am Mosfet bzw. der Last an Masse und Plus ran. 100n Kerko + 100-1000µ Elko (möglichst Low-ESR) sind da nicht verkehrt, wenn man einen Motor treiben will. Und dann sollte die Masse des Oszis direkt mit der Tastkopfmasse kurz an der Schaltungsmasse hängen (also keine lange Masse-strippe zw. Schaltung und Oszi), dann sollten die Spikes auch schon mal kleiner werden. Die Entstör-C's am Motor werden zwar bei 1kHz nicht sehr stören, könnten aber trotzdem für erhöhte Einschaltstromspikes für paar µs sorgen. Sollte aber jetzt nicht sehr relevant sein, wenn es nur paar nF-C's sind.
Dein MOSFET macht jetzt immer noch mehr verluste als nötig!! Schau Dir mal folgendes an: (Seite 2 in der Tabelle) Gate Threshold Voltage Min 2.0 Max 4.0 V VDS = 10V, ID = 250μA (Seite 3 Figure 1): I/U - Kennlinie in Abhängigkeit der Gatespannung. Bei 4,5V Gatespannung fängt dein MOSFET überhaupt an vernünftig zu leiten. @4,5V: 0,7V / 7A = 100 mOhm @5V : 1V / 40A = 25 mOhm @10V : 1V / 220A = 4,3 mOhm Wenn Du die Versorgungsspannung des Gatetreibers auf 10V erhöhst, kannst Du den RdsON deines MOSFET um den Faktor 5 - 25 verbessern!
Bitte melde dich an um einen Beitrag zu schreiben. Anmeldung ist kostenlos und dauert nur eine Minute.
Bestehender Account
Schon ein Account bei Google/GoogleMail? Keine Anmeldung erforderlich!
Mit Google-Account einloggen
Mit Google-Account einloggen
Noch kein Account? Hier anmelden.


