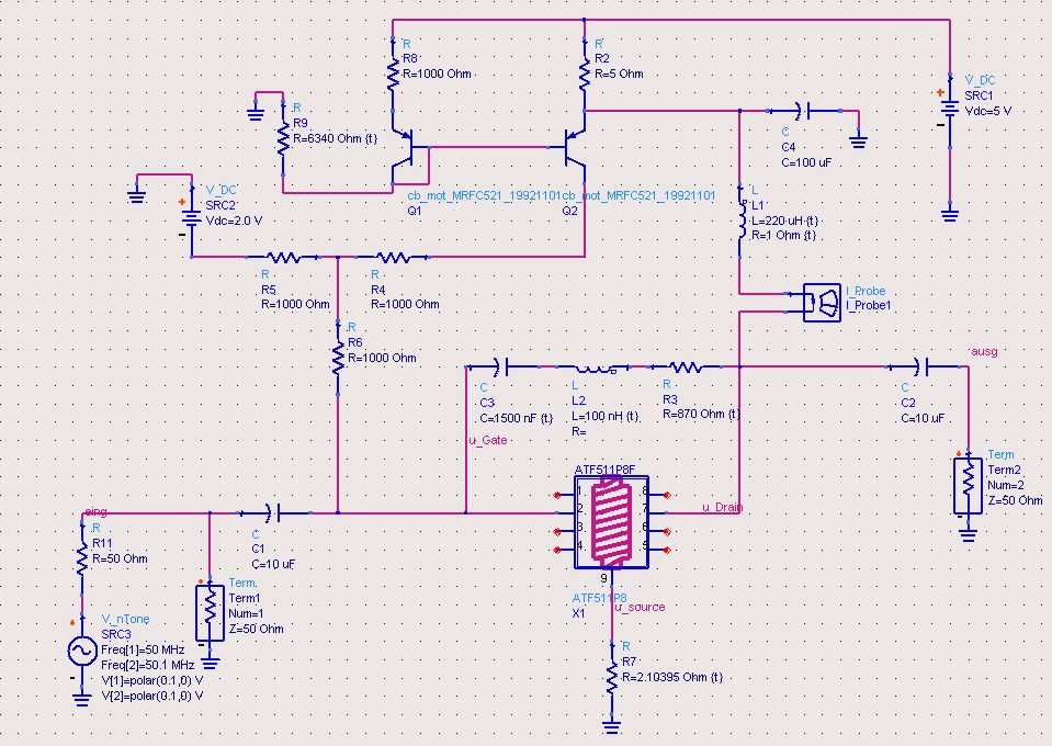
Hallo, ich will einen 100kHz bis 100MHz Transistorverstärker bauen der am Ein- und Ausgang eine 50 Ohm Anpassung hat. Dazu habe ich die normale Emitterschaltung mit einer Strom- und Spannungsgegenkopplung (R7 bzw. R3/L2/C3) ausgestattet. Durch Variation von R3 und R7 (C3 und L2 sind in dem Freq. Bereich quasi unwirksam) kann ich die 50 Ohm und die gewünschte Verstärkung in etwa erreichen. Die anderen Bauteile in der Schaltung sind für die Arbeitspunktstabilisierung. Erfahrunggemäß funktioniert das Transistormodell auch recht gut. Der Transistor hat ein Exposed Pad als Source Anschluss, das wäre natürlich gut das zwecks Kühlung dirket an die GND-Fläche anschließen zu können. Allerdings schaffe ich es nicht mit R7=0 (d.h. Source dirket an Masse) die gewünschten Parameter einzustellen, ich habe dann ja nur noch R3 als Freiheitsgrad. Hat jemand einen Vorschlag für eine Schaltungstopologie mit der man Source auf Masse legen kann, und mithilfe von (Gegen-)Kopplungen die Impedanzen und Verstärkungen breitbandig einstellen kann? Die typischen Anpassnetzwerke funktionieren in so einem breiten Frequenzbereich i.a. nicht vernünftig. Viele Grüße, Randy
Wow wie Denn schrieb: > Eine Anpassung ist immer schmalbandig. Verallgemeinerungen sind immer falsch. (:-) Gegenbeispiel: eine Widerstands-Widerstands-Anpassung (bspw. ein minimum loss pad, um zwischen 50- und 75-Ω-Systemen anzupassen) ist durchaus nicht nur theoretisch breitbandig, und selbst eine Trafo-Anpassung würde ich nicht als "schmalbandig" bezeichnen wollen.
es gibt auch Breitbandverstärker mit übertragergekoppelter Rückkopplung. Bei denen transformiert sich quasi der Lastwiderstand auf den Eingangswiderstand. Mit entsprechender Anzapfung am Übertrager kannste also eine 1:1 Transformation machen, also Eingansgwiderstand=Lastwiderstand.
> Gegenbeispiel: eine Widerstands-Widerstands-Anpassung (bspw. ein > minimum loss pad, um zwischen 50- und 75-Ω-Systemen anzupassen) > ist durchaus nicht nur theoretisch breitbandig, Eben deshalb probiere ich es gar nicht mit reaktiven Elementen sondern nur mit Widerständen. Alles andere ist einfach nicht breitbandig genug um über 3 Dekaden eine konstante Anpassung zu geben.
Randy schrieb: > Eben deshalb probiere ich es gar nicht mit reaktiven Elementen sondern > > nur mit Widerständen. Alles andere ist einfach nicht breitbandig genug > > um über 3 Dekaden eine konstante Anpassung zu geben. Was machst du denn , wenn dein Eingang noch einen imaginären Anteil hat, der eventuell sogar noch größer als der reelle Anteil ist? Läßt du den Imaginäranteil dann einfach unberücksichtigt? Ralph Berres
Ralph Berres schrieb: > Was machst du denn , wenn dein Eingang noch einen imaginären Anteil hat, > der eventuell sogar noch größer als der reelle Anteil ist? > > Läßt du den Imaginäranteil dann einfach unberücksichtigt? Die Antwort findet sich doch hier: Randy schrieb: > ich will einen 100kHz bis 100MHz Transistorverstärker bauen der am Ein- > und Ausgang eine 50 Ohm Anpassung hat. Der Imaginärteil sollte gegen NULL gehen.
tsaG schrieb: > Ralph Berres schrieb: >> Was machst du denn , wenn dein Eingang noch einen imaginären Anteil hat, >> der eventuell sogar noch größer als der reelle Anteil ist? >> >> Läßt du den Imaginäranteil dann einfach unberücksichtigt? > > Die Antwort findet sich doch hier: > > Randy schrieb: >> ich will einen 100kHz bis 100MHz Transistorverstärker bauen der am Ein- >> und Ausgang eine 50 Ohm Anpassung hat. > > Der Imaginärteil sollte gegen NULL gehen. Dann kommt er aber nicht alleine mit resistiven Bauteile aus, wie er es ja wollte, um die Anpassung breitbandig zu bekommen. Ralph Berres
Hallo! Also ich bin jetzt nicht der große Theoretiker besitze nur Hobby Wissen aber soviel ich weiß müßte man in der HF- Biebel von Eric T Red genügen Beispiele und Anregungen für 50 Ohm Verstärker finden. Breitbandige Abschlüsse sind kein Hexenwerk.Ein Schottky Dioden Ringmischer zb. muß für alle auftretenden Seitenbänder Mischprodukte mit 50 Ohm breitbandig abgeschlossen sein.Das erledigt ein simpler Widerstand bzw ein Diplexer. Meine Breitbandantenne auf Kurzwelle ist zb. über einen Balun 1:4 mit 200 Ohm abgeschlossen und funktioniert als Behelfsantenne auf allen Bändern ohne Matchbox.Der Wirkungsgrad beim senden ist allerdings gering. MFG Herbert
Ich denke und das hat Herbert ja mit seinem Beitrag quasi auch schon zum Ausdruck gebracht, dass man bspw. mit einem Breitbandübertrager bspw. Coilcraft http://www.coilcraft.com/wbt.cfm oder auch http://www.coilcraft.com/wb_sm.cfm oder http://www.coilcraft.com/pwb.cfm eine breitbandige Anbindung an den Verstärker hinbekommen sollte. Je nach Leistungklasse des Verstärkers muss man eben auf Baluns oder andere Breitbandtransformatoren zurückgreifen.
Bitte melde dich an um einen Beitrag zu schreiben. Anmeldung ist kostenlos und dauert nur eine Minute.
Bestehender Account
Schon ein Account bei Google/GoogleMail? Keine Anmeldung erforderlich!
Mit Google-Account einloggen
Mit Google-Account einloggen
Noch kein Account? Hier anmelden.

