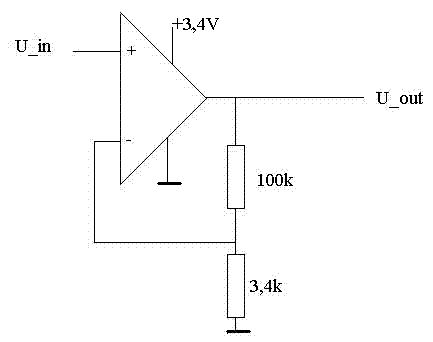
Ich fürchte, ich habe hier ein Verständnisproblem. Ein Operationsverstärker, der so beschaltet ist, dass er nichtinvertierend verstärkt, verhält sich so: Bei U_in = -94mV ist U_out = +1,05V Bei U_in = -38mV ist U_out = +3V Bei U_in = -0,2mV wird mit U_out = 3,4V die Sättigungsgrenze erreicht. Je höher (also auch je weniger negativ) die Eingangsspannung ist, desto größer ist die Ausgangsspannung. Der Operationsverstärker kann keine negativen Werte ausgeben, da er an 0V / +3,4V angeschlossen ist. Nach seiner Beschaltung sollte der Verstärker eine Verstärkung von V= 1+100/3,4 = 30,35 haben. Aber wenn eine negative Eingangsspannung anliegt, sollte er dann nicht "versuchen", eine negative Ausgangspannung zu erzeugen, also den unteren Grenzwert 0V ausgeben? Dieser Operationsverstärker steckt übrigens in einer Platine, die getestet und als "in Ordnung" befunden wurde.
Wenn Du dem Operationsverstärker als negative Versorgung Masse spendierst, kann er nicht negative Spannungen verstärken. Suche Stichwort "symmetrische Versorgung von Operationsverstärker".
> Ein Operationsverstärker
Welcher denn?
Kann der R2R am Eingang? Am Ausgang kann er es ja schon mal nicht....
:-/
Ooops, nicht fertig gelesen. Entweder stimmt deine Schaltung nicht, oder das, das Du als Operationsverstärker bezeichnest, ist etwas anderes. Mehr Infos würden hier nützen.
TwiTwi schrieb: > Nach seiner Beschaltung sollte der Verstärker eine Verstärkung von > V= 1+100/3,4 = 30,35 ist auch falsch: Die Berechnung des nichtinvertierenden Verstärkers in Deinem Schaltplan ist (100 + 3,4) / 3,4
U.R. Schmitt schrieb: > ist auch falsch: Die Berechnung des nichtinvertierenden Verstärkers in > Deinem Schaltplan ist (100 + 3,4) / 3,4 LOL???!!! Da ist dasselbe!
Ich komm zwar auf 30,44, aber wir wollen mal nicht so kleinlich sein
Bei mir sind's 30,41, das Verfahren scheint also zu konvergieren :)
U.R. Schmitt schrieb: >> Nach seiner Beschaltung sollte der Verstärker eine Verstärkung von > >> V= 1+100/3,4 = 30,35 > > > > ist auch falsch: Die Berechnung des nichtinvertierenden Verstärkers in > > Deinem Schaltplan ist (100 + 3,4) / 3,4 In Mathe wohl nicht so gut gewesen, sonst würdest Du sehen, dass es Jacke wie Hose ist. Gibt es ein Datenblatt des OPs ? Denn da würde drinn stehen, es ein Single-Supply oder ein Rail-Typ ist. Wenn weder noch, dann kommt so eine Ausgangsspannung raus.
Besserwisser schrieb: >> Deinem Schaltplan ist (100 + 3,4) / 3,4 > > In Mathe wohl nicht so gut gewesen, sonst würdest Du sehen, > dass es Jacke wie Hose ist. Ohgott schäm, ich habe gedanklich eine Klammer um das 1+100 gemacht (im Boden versink). Besserwisser schrieb: > Gibt es ein Datenblatt des OPs ? > Denn da würde drinn stehen, es ein Single-Supply oder ein Rail-Typ > ist. Wenn weder noch, dann kommt so eine Ausgangsspannung raus. Dann wäre es aber wohl keine Platine die getestet und für OK befunden wurde. Ich glaube eher der TE hat den Schaltplan falsch gezeichnet, oder die Blackbox, die er als OP ansieht ist etwas anderes.
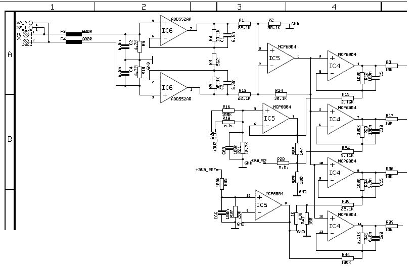
Danke für die Antworten, bisher. Also der IC enthält ganz sicher 4 OPs. Die Bezeichnung lautet MCP6004. Besserwisser schrieb: > Gibt es ein Datenblatt des OPs ? > > Denn da würde drinn stehen, es ein Single-Supply oder ein Rail-Typ > > ist. Wenn weder noch, dann kommt so eine Ausgangsspannung raus. Das Datenblatt hänge ich mal hier an. Gleich auf der ersten Seite unter "Features" steht, dass er Rail-to-Rail-fähig ist. Der IC ist Teil eines Netzwerks, (IC4 im Bild) welches eine kleine Eingangsspannung (-1 ... 4mV) mit verschiedenen Faktoren verstärkt auf eine Reihe von ADCs gibt. Bei -1mV am Eingang gibt zum Beispiel der oberste OP als einziger ein (positives) Signal aus, welches nicht total im Rauschen untergeht und in eine Integer-Zahl umgewandelt werden kann. Bei +4mV am Eingang wird der unterste Verstärker bei einem Verstärkungsfaktor von 1,1 als einziger den ADC nicht übersteuern. Auf diese Weise kann der Spannungswert am Eingang ziemlich genau ermittelt werden. Wie gesagt, mein Verständnisproblem ist einfach das, das selbst bei einer negativen Eingangsspannung, die dazu führt, dass am Eingang 3 des IC4 rund -145mV anliegen, trotzdem eine positive Spannung raus kommt. Lothar Miller schrieb: > Kann der R2R am Eingang? R2R ist mir ein Begriff aus der Messtechnik. Ein R2R-Netzwerk belastet eine Quelle immer mit dem Widerstand R und kann an verschiedenen Stellen verschiedene Ströme ausgeben. Was das mit meinem OP zu tun hat, weiß ich nicht.
Mit R2R meint Lothar rail to rail. Bist Du sicher, daß die Versorgung der OPs (Vss) auf Masse liegt und nicht doch negativ? Auf dem Schaltplan sieht man keine Versorgung der ICs
Und wo findet sich der 3,4kΩ-Widerstand aus deinem ersten Beitrag im größeren Schaltplan wieder? Was bedeutet "n.b." bei R18 und R28, "nicht bestückt" oder "nicht bestimmt"? Beim ersten und zweiten Verstärker in IC4 (Eingänge Pin 3 und Pin 5) wird durch die externe Beschaltung zur Ausgangsspannung eine positive Spannung hinzuaddiert, so dass es schon sein kann, dass eine negative Eingangsspannung zu einer positiven Ausgangsspannung führt. Wenn man R18 als nicht bestückt annimmt, kommen am Ausgang rechnerisch tatsächlich in etwa die Werte aus deinem ersten Beitrag heraus. Vielleicht ist die Schaltung ja vollkommen in Ordnung, und du suchst einen Fehler, wo gar keiner ist?
U.R. Schmitt schrieb: > Bist Du sicher, daß die Versorgung der OPs (Vss) auf Masse liegt und > > nicht doch negativ? Auf dem Schaltplan sieht man keine Versorgung der > > ICs Hab nochmal den Ausschnitt mit den OP-Versorgungen angehängt. Also: Also, die OPs von IC5 und IC6 können negative Spannungen ausgeben, was sie auch tun. IC4 kann das nicht. Nach dem, was ich bisher allerdings erlebt habe, stößt ein OP, der versucht, eine Spannung jenseits seiner Versorgungsspannung zu erzeugen, an die entsprechende Grenze. Wenn zum Beispiel der oberste OP von IC4 gemäß seiner Verstärkung 10V ausgeben würde, aber nur mit 3,2V versorgt wird, gibt er eben maximal 3,2V aus. Andersrum sollte man denken, dass, wenn er nichtinvertierend eine negative Spannung (z.B. -100mV) verstärkt, müsste er versuchen, eine negative Spannung (z.B. -100mV*30,3 = -3,03V) auszugeben. Da er aber am "unteren Ende" nur an Masse liegt, sollte er 0V ausgeben und nicht eine kleine, aber positive Spannung von etwa 1,03V. Erhöhe ich die Eingangsspannung, kommen folgende Ausgangswerte: U_ein | U_aus ---------------- -75mV | 1,5V -64mV | 2V -50mV | 2,5V -38mV | 3V Wird die Eingangsspannung noch weniger negativ, geht der Ausgang in Sättigung. Yalu X. schrieb: > Und wo findet sich der 3,4kΩ-Widerstand aus deinem ersten Beitrag im > > größeren Schaltplan wieder? Was bedeutet "n.b." bei R18 und R28, "nicht > > bestückt" oder "nicht bestimmt"? der 3,4kΩ-Widerstand in meiner Zeichnung ist eine vereinfachte Darstellung der Reihenschaltung aus R15, R22 und R29 im Ausschnitt des Originals. "n.b." heißt "nicht bestückt". Von diesem Plan existieren noch leicht abgewandelte Versionen in denen diese Widerstände vorhanden sind. Das sind dann aber auch andere Platinen. Für diesen Fall hier ist diese Verbindung einfach offen. Yalu X. schrieb: > Beim ersten und zweiten Verstärker in IC4 (Eingänge Pin 3 und Pin 5) > > wird durch die externe Beschaltung zur Ausgangsspannung eine positive > > Spannung hinzuaddiert, so dass es schon sein kann, dass eine negative > > Eingangsspannung zu einer positiven Ausgangsspannung führt. Danke!!! :D Das habe ich nicht gesehen. Manchmal bin ich wirklich blind.
Bitte melde dich an um einen Beitrag zu schreiben. Anmeldung ist kostenlos und dauert nur eine Minute.
Bestehender Account
Schon ein Account bei Google/GoogleMail? Keine Anmeldung erforderlich!
Mit Google-Account einloggen
Mit Google-Account einloggen
Noch kein Account? Hier anmelden.


