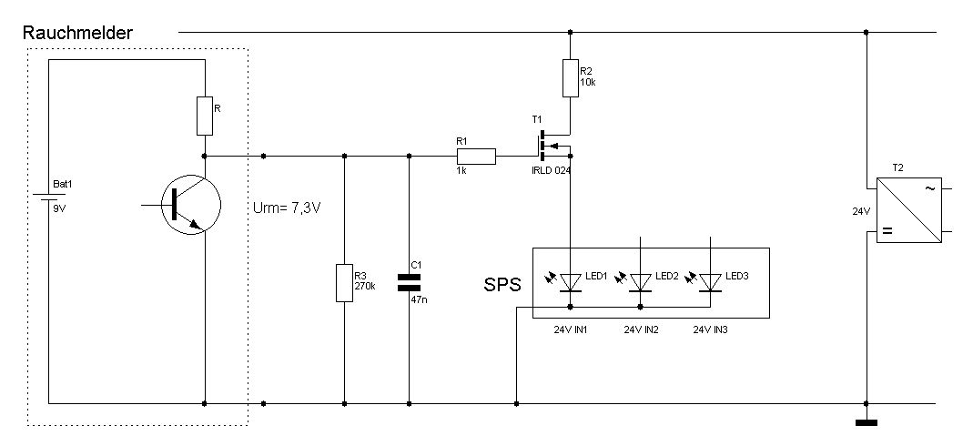
Hallo! Ich habe folgendes Problem: Im Haus sind mehrere Rauchmelder per Draht miteinander verbunden. Diese will ich nun auf den Eingang einer SPS brücken um sie auswerten zu können. Der Ausgang der Rauchmelder bringt ca. 7,3V aber nur sehr wenig Strom (bei einer Messung von einem aktiven auf 5 beschalteten Rauchmeldern ergab das einen Strom von ca 150µA). Der Eingang der SPS schält zwischen 15 und 30V auf HIGH und hat einen Eingangsstrom von ca. 5mA. Um Schaltgeschwindigkeiten muss ich mir ja in diesem Fall keine Sorgen machen! Im Anhang habe ich eine kleine Schaltung kreiert. C1 und R3 sollen Störungen unterdrücken. Wenn ich richtig gerechnet habe, sollte nun ein Rauchmelderstrom von knapp 30µA erreicht werden. Funktioniert das so? Gruß Thomas
Nein, wird wohl nicht funktionieren. Woher bekommt das Gate seine Steuerspannung. Ich schätze der Rauchmelder hat einen "Opencollektor" Ausgang. Mach mal folgendes: von der 24Volt Versorgung ein Widerstand 10k Ohm zum Rauchmelderanschluß. Dann aktiviere ihn mal und Messe den Strom im Widerstand, da wirst du wohl 24Volt durch 10k = 2,4 mA messen. Wenn das so ist, lege den Anschluß am Rauchmelder an die SPS. Beachte das ein ausgelößter Rauchmelder dann ein "0" an der SPS bedeutet.
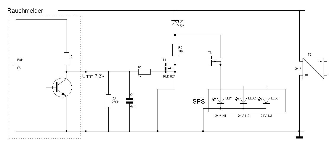
Hallo Helmut! Du hast recht, so wie ich das gezeichnet habe kann das nicht Funktionieren! Nein es ist kein OpenCollector-Ausgang, sondern es liegen im aktiven Zustand 7,3V an. Im nichtaktiven sinds 0V. Der Ausgang ist eigentlich nicht für Abfragezwecke vorgesehen. Er dient lediglich dazu, mehrere RM's miteinander zu verbinden, so dass alle "laut" geben sobald einer anspricht. Das bedeutet: Dieser Ausgang ist gleichzeitig auch ein Eingang. Lege ich da eine Spannung von mehr als 6V an, fängt der RM an zu hupen. Deswegen ist wohl auch die Strombelastbarkeit so gering. Ich habe die Zeichnung überarbeitet und sollte nun den Sinn richtig wiedergeben. Die RM-Seite ist aber nur schematisch zu verstehen. Was sich dahinter genau verbirgt weiß ich nicht. Gruß Thomas
Was sind das denn für Rauchmelder? Und wie gemessen? Normalerweise liefern die mindestens 4mA an der Leitung. Hier ein Datenblatt eines typischerweise verbauten Chips (siehe insbesondere Pin 7: I/O): http://www.allegromicro.com/en/Products/Part_Numbers/5358/5358.pdf Ansonsten gibts wohl auch noch MC145010 & MC145012 von Motorola.
Was für Rauchmelder das sind kann ich leider nicht sagen. Finde nirgends eine Bezeichnung oder sonstiges. Deshalb kann ich auch nicht sagen wieviel Strom die tatsächlich abgeben können. Fakt ist nur, dass zuerst versucht habe ich ein kleines Relais anzusteuern, aber die 40mA Steuerstrom haben die Spannung auf 1,4V runtergezogen. Somit hat das Relais nichtmal dran gedacht anzuziehen. Und ich denke, umso weniger ich das Ding belaste desto besser ist es. Oder bin ich da auf dem falschen Dampfer? Zur Messung: Ich weiß zwar nicht, was man da groß anders messen kann, aber im Anhang ne kleine Zeichnung, wo ich gemessen habe. Gruß Thomas
Na wenn eine Spannung zwischen 15 und 30V am Eingang der SPS anliegt, wird das von der SPS als TRUE (HIGH, logisch "1") gewertet. Das heißt, wenn der RM aktiv ist, muss ich am SPS-Eingang mindestens 15V anliegen haben, damit ich das auswerten kann.
Mir reicht eigentlich nur die Info, ob die Schaltung so funktioniert oder nicht.
Ev. noch eine Schutz-Z-Diode 5V par. zum Widerstand, damit Ugs nicht zu gruß wird.
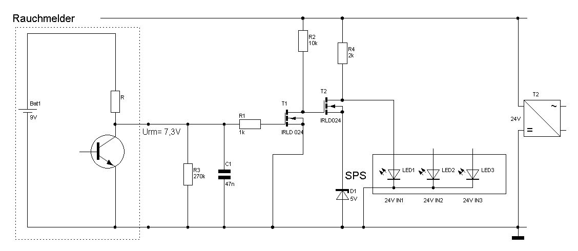
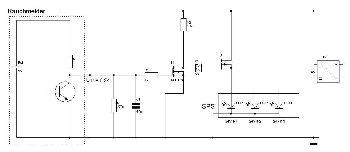
Hm... Das bringt mich ins grübeln.... Warum zusätzlich noch einen P-Dotierten MOSFET? Wenn ich das noch richtig im Kopf habe, sieht das nach komplementär Darlington aus!? Die "Leistung" von T1 sollte doch für die paar mA der SPS ausreichen, oder? Das mit der Z-Diode ist klar. Ugs von T3 kann ja nicht mehr als 20V ab. Würdest du den Tiefpass ganz weglassen oder hast du den einfach nicht gezeichnet?
Wenn du einen 24volt SPS Eingang mit 24Volt beschaltest, dann wirst du dort an dieser Klemme wahrscheinlich auch wieder diese 24Volt messen. Das bedeutet, dass eine vernünftige UGS an EINEM FET nicht erreicht werden kann, weil am Sourse ebend kein GND entstehen kann. Deshalb dies N-P-Kanal Geschichte. Ich weiß nicht warum ich einen Tiefpass brauche, entwerde der Rauchmelder löst aus, oder nicht. Das mit dem GS-Schutz am BS250 ist mit einer Z-Diode doch nicht erschlagen. Ich setzte mich damit nachher nochmal auseinander...
Schätze, die 5Volt Z-Diode parallel zu R1, dann aber noch ein Widerstand um die 20kOhm von diesen beiden Bauteilen in Reihe nach Drain T1(BS170), sozusagen als Spannungsteiler, sollte die Ugs von T2 begrenzen.
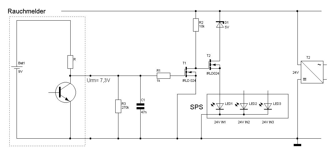
Okay, das klingt logisch! In diesem Fall wäre es dann doch nochmals eleganter wenn ich nochmal ein N-Kanal FET nehme und die SPS dann am DRAIN ankoppel (siehe Anhang)!? Somit habe ich dann beidemal einen satten GROUND. Hätte ich ja rein theoretisch auch schon am ersten FET so machen können, aber da hätte ich ja dann ein invertiertes Signal gehabt, darum der erste Vorschlag am SOURCE. Von dem her würde ja als T2 auch ein normaler NPN-Transistor reichen!? Zum Tiefpass: Klar brauch ich den normalerweise nicht. Ich dachte nur, da zwischen RM und Schaltung ein ziemlich langes Kabel ist (da kommen schnell mal 20m zusammen) könnten da Störungen eingelagert werden. Darum den Tiefpass. Sorry, hatte das am Anfang vergessen zu erläutern... Hast du mit Absicht den BS170 bzw. den BS250 genommen, oder ist das halt dein Standard?
Thomas Schad schrieb: > Okay, das klingt logisch! > > In diesem Fall wäre es dann doch nochmals eleganter wenn ich nochmal ein > > N-Kanal FET nehme und die SPS dann am DRAIN ankoppel (siehe Anhang)!? > > Somit habe ich dann beidemal einen satten GROUND. Na, doch nicht so ganz verstanden. Wenn du an deiner SPS einen Eingang auf High bringen willst, dann legst du 24Volt an den Eingang. DANN IST DA 24V, also KEIN SATTER Ground. Nur wenn die Spannung weg ist, dann wird er intern auf GND gezogen. Meine FET- Auswahl ist willkürlich, deine wohl auch, denn warum nimmst du einen so Stromstarken. Da wird nicht viel gebraucht. Dein Tiefpass mit dem Widerstand zum Gate wird nicht viel bringen. Er würde, wenn das Gate Strom ziehen würde. Aber der Fet wird Spannungsgesteuert. Aber dein Vorschlag mit der Kombination Fet/Transistor ist auch ok, deine Schaltung nicht, der 2. Fet (GS) wird durch die Z-Diode usw. nicht geschützt. Aber nun mußt du auch mal Taten folgen lassen. Gruß Helmut
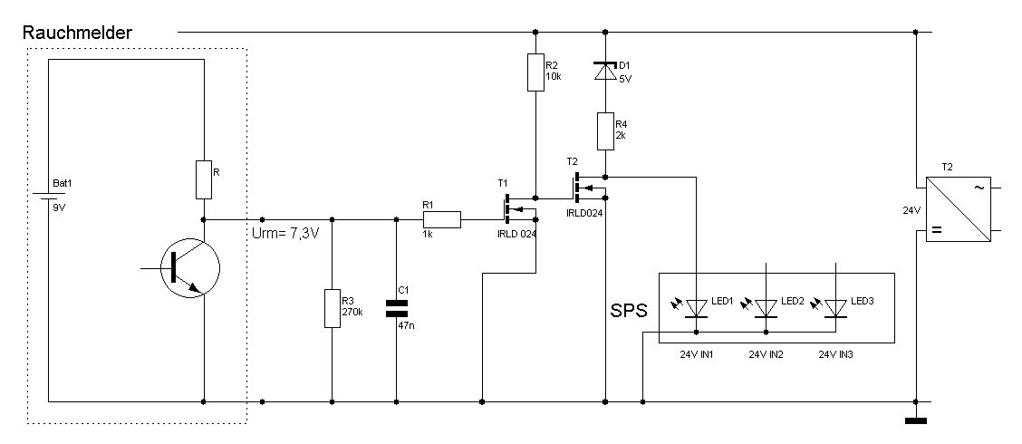
Nachtrag zur Bauteileauswahl: Der Fet BS170 steuert sicher gut durch, der braucht ca > +4 Volt und braucht dabei keinen Strom vom Rauchmelder. Der Kleinsignaltransistor ist für den Strombedarf der SPS sicher ausreichend. Funktion: Wenn der Fet nicht angesteuert wird, keine Ugs am BS170, dann hat die Basis vom BC557, über den oberen Widerstand, ungefähr 24Volt, da kein Spannungsunterschied zum Emitter da ist. Wenn der Rauchmelder das Gate mit ca 7 Volt versorgt, dann schaltet der Fet die Verbindung Drain-Source auf GND. Dadurch fließt Strom von 24 Volt über die Emitter->Basis-> Widerstand - Strecke nach GND.
Erstmal vielen Dank, dass du so geduldig mit mir bist! :) Das mit dem Satten Ground meinte ich am SOURCE der beiden FET. Naja der IRLD024 hat n ziemlich kleinen Rds von nur rund 0,1 Ohm. Aber du hast recht - ist eigentlich nicht nötig. Außerdem gibts den nur mit DIL-Gehäuse. Der BS170 wäre preislich günstiger und vor allem auch im TO92 erhältlich. Ja aber wenn ich doch dem Strom einen geringen Widerstand (in dem Fall der entladene Kondensator) entgegensetze, dann ziehe ich doch auch die Spannung in die Knie!? Wozu ist dann der C in deiner Schaltung? Das sieht für mich immer noch nach einem Tiefpass aus. Wenn ja, wo kann sich der C dann wieder entladen? Okay, das mit der Z-Diode ect. habe ich so gezwichnet, wie du mir das erläutert hast. Aber ich glaube du hast recht - so funktionierts nicht. Hab das mal im Anhang so geändert wie ichs lösen würde. Würde das dann gehen? Die SPS hat ja dann immer noch genug Spannung um sicher ein HIGH-Signal zu bekommen. Und einen Widerstand in Reihe zur Z-Diode erübrigt sich ja, da die SPS max. 5mA aufnimmt, also hier der Strom begrenzt wird. Wie ich sehe, verwendest du beim zweiten Transistor gerne ein pnp- bzw. ein P-Dotiertes Bauteil und schließt die SPS dann am Kollektor bzw. SOURCE an. Gibt es da Vorteile gegenüber meinem Ansatz mit npn- bzw. P-Dotierten Bauteilen und dem Anschluss an Kollektor bzw. DRAIN? Ich muss zugeben, dass ich schon in meiner Lehrzeit mit den PNP-Transistoren auf Kriegsfuß stand... Mit Taten folgen lassen meinst du, dass ich das ganze mal aufbauen soll? Das war ja mehr oder weniger mein Problem. Ich habe diese Teile hier nicht auf Lager, deswegen muss ich die erst beim Reichelt bestellen. Und bestellen wenn man nicht genau weiß was man braucht ist immer n bissl doof... Darum wollte ich erstmal die Schaltung ausbrüten. Grüße Thomas
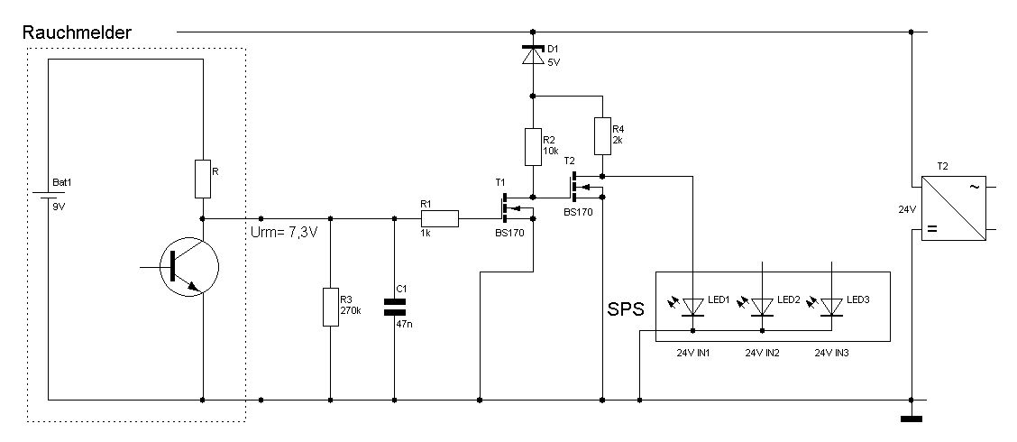
Nun baust du die 5V-Z-Diode irgendwo hin..... Was passiert wenn der RM nicht ausgelöst hat: T1 sperrt, An dem Gate von T2 ist 24 Volt, an Source von T2 ist vermeintlich erstmal Gnd, da T2 aber viel mehr als seine Ugs bekommt wird er Leitend, dann ist am Source von T2 24V - 5 V = 19Volt. 19 Volt an Source ist zwar Logisch "1" Immer in der Annahme der Fet T2 hält durch, denn es gibt einen Zeitraum wo Ugs über dem Erlaubten ist! Wenn der RM auslöst, ist T1 leitend, das Gate von T2 bekommt 0Volt. 0Volt am Gate von T2 bedeutet für T2 auschalten. Umgekehrte Logik. Ich verwende einen anderen dotierten Baustein, weil die el. Parameter es fordern, nicht weil ich es gerne mache ;-) Gruß Helmut PS: Mess mal die Spannungen am EingangsPin der SPS wenn du logische Pegel erzeugen willst. Da ist, glaube ich, dein Gedankenfehler...
Reichelt hat einen Mindestbestellwert, mit allen Variationen zusammen erreichst du Den nicht. ;-) Nu mach mal!
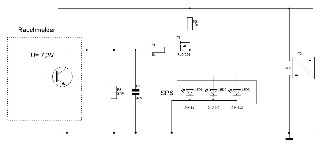
Du hast ja recht! Hab mir heut morgen die Schaltung angeschaut und es war gleich klar: Ich hatte das anders Gedacht, aber irgendwie doch falsch gezeichnet. Klar so habe ich natürlich wieder das invertierte Signal. Eigentlich wollte ich am SOURCE anschließen und nicht am DRAIN. Also so wie es in der Zeichnung jetzt ist. Das was ich im letzten Post gezeichnet habe ist ja im Prinzip immer noch fast das Selbe wie im ersten und ergibt das Problem mit GND. Sorry voll und ganz mein Fehler! Aber die Z-Diode sollte doch jetzt die Spannung an SOURCE auf 19V begrenzen. Somit bin ich unter der maximale von 20V. Zu welchem Zeitpunkt sollte das nicht der Fall sein? Und klar - so brauche ich den Widerstand, sonst wird der Strom zu groß. Vielleicht sollte ich ihn aber nur 1k groß machen. Dann hab ich 19mA. Ist etwas sicherer für die SPS. Hab auch erkannt, warum du P-Dotierte Bauelemente verwendet hast. So habe ich, wenn der RM nicht aktiv ist immer einen Ruhestrom zwischen SOURCE und DRAIN von T2. In deiner Option nicht. Werde also auf jeden Fall deine Variante verwenden. Nur wollte ich eben den Rest auch kapiert haben ;) Danke für die Mindestbestellwert-Info. Habe aber auch noch n paar andere Dinge da zu bestellen. Brauch z.B. noch ein neues Stereopoti (logarithmisch versteht sich) für die alte HiFi-Anlage. Das alte war hinüber... Sollte also reichen ;) Gruß Thomas
Was für eine 20 Volt und wo dann die Z-Diode? Laut Datenblatt 60Volt für Uds, aber 20 Volt für Ugs und deshalb sollte die Z-Diode an T2 an Gate und Source. Was macht deine Schaltung: Wenn RM keine Spannung rausschickt sperrt T2, das Gate von T2 bekommt über dem Widerstand 24 Volt, im ersten Moment ist am SPS-Eingang GND, wenn der T2 das überlebt (Ugs-MAX = 20V), dann wird der SPS-Eingang auch auf 24 Volt gehen, weil der Fet ja leitend wird, dann wird also die Spannung an T2 Ugs in der Differenz kleiner werden: Ugate= 24 Volt, Usource wird von 0 auf 24 Volt gehen wollen. Irgendwann ist diese Ugs so klein, dass der T2 wieder sperren will. Dein Problem ist und bleibt, dass du nicht verstehen willst, dass am Eingang der SPS beim Anlegen von 24 Volt dann auch da 24 Volt sind. Warum mißt du das nicht mal aus? Du willst unbedingt deine Schaltung verwenden, mach es. Mir tust du keinen Gefallen, wenn du meine Vorschläge nimmst. Wir drehen uns im Kreis, solange du das mit dem Eingang der SPS nicht verstehst. Gruß und Schluß Helmut
Helmut schrieb: > im ersten Moment ist am SPS-Eingang GND, wenn der T2 das überlebt > > (Ugs-MAX = 20V), > > dann wird der SPS-Eingang auch auf 24 Volt gehen, weil der Fet ja > > leitend wird, dann wird also die Spannung an T2 Ugs in der Differenz > > kleiner werden: > > Ugate= 24 Volt, Usource wird von 0 auf 24 Volt gehen wollen. > > Irgendwann ist diese Ugs so klein, dass der T2 wieder sperren will. Vergiss diesen Teil, du hast ja Source an Gnd, was richtig ist, nur die Z-Diode muß da rein. Ich habe das Schaltbild falsch gelesen, habe Source von T2 an dem SPS-Eingang gesehen. Alles ok, du mußt nur die Z-Diode umbauen, 2k halte ich für zu klein, aber egal. Gruß und sorry für's falsch interpretieren. Helmut
Quatsch mit den 2 kOhm, den kannst du ganz raus nehmen. Die SPS macht sich den Strom alleine. In einer Schützschaltung würde man auch die 24 Volt über einen Schließer auf den Kontakt schalten. Ohne irgendwelche Widerstände. Ich sollte mal ausschlafen..... Gruß Helmut
Puh, jetzt dachte ich nach deinem ersten Beitrag ich wäre n vollnoob... ;) Stimmt hast recht - die Z-Diode macht unten mehr Sinn. Aber im Falle des Falles dass T2 durchsteuert hätte ich ja dann ohne R4 sowas wie einen Kurzschluss, oder? Der ist also zur Strombegrenzung im Durchsteuerfall gedacht. Dass die SPS ihren Strom selbst begrenzt ist soweit schon klar. Das heißt, ich hätte also die zwei Möglichkeiten, die ich im Anhang gepostet habe. Einmal mit N-Dotiertem MOSFET, was den Nachteil eines ständigen Ruhestroms durch T2 hat. Okay, das sind nur ca. 180mW aber für mich als Schwabe ist das zu viel, wenns nicht unbedingt sein muss! Und dann die Alternative, welche du vorgeschlagen hast mit P-Dotiertem T2. Hier sehe ich auf Anhieb keine Nachteile, du? Ebenso könnte ich natürlich normale Transistoren für T2 verwenden. Siehst du da irgendwelche Vor- bzw. Nachteile, außer dass ich hier keine Z-Diode benötige? Dafür darf aber die Ueb (Emitter-Basis) nicht höher als -5V sein (zumindest beim BC557) und ich müßte da wieder was basteln. Wobei: Das ist ja eigentlich auch schon durch den Vorwiderstand von T2 erschlagen, oder? (Beziehe mich hier auf DEINE letzte Zeichnung) Und nochmals zurück zum Tiefpass: Du hattes ja in deiner letzten Schaltung auch einen Tiefpass eingezeichnet. Und dem Tiefpass ist es doch egal, ob hier Strom- oder Spannungsgesteuert wird, oder? Also ich erkläre mir das so (bezogen auf meine Schaltungen): Wird irgend eine Wechselspannung eingelagert, lädt sich damit der C1, bzw. wird ständig umgeladen. Bei Gleichspannung (also wenn der RM aktiv ist) wird C1 einmal vollgeladen und gibt somit Spannung "weiter" an T1. R3 benötige ich um C1 wieder zu entladen. T1 ist ja spannungsgesteuert und nimmt ja keinen Strom auf wie ein normaler Transistor. Gruß Thomas
Moment seh grad, dass das mit der Z-Diode beim P-dotierten nicht funktioniert... Knobel das grad nochmal aus
Helmut schrieb: > 20 Volt für Ugs und deshalb sollte die Z-Diode an T2 an Gate und Source. > Dein Problem ist und bleibt, dass du nicht verstehen willst, dass am > > Eingang der SPS beim Anlegen von 24 Volt dann auch da 24 Volt sind. > Warum mißt du das nicht mal aus? Diesen Text lese nochmal durch, spez. wo die Z-Diode ran soll. Das nicht Verstehendes SPS-Einganges ist immer noch aktuell. Gruß Helmut
Dass wenn ich am Eingang der SPS 24V anlege, da auch 24V sind ist klar. Die Eingänge sollen ja nicht groß belasten und haben deshalb einen großen Innenwiderstand. Großer Widerstand -> große Spannung. Ist ja im Prinzip wie ein Spannungsmessgerät. Die sollen ja auch einen möglichst großen Innenwiderstand haben. Aber ich verstehe nicht, was daran falsch sein soll!? Also ich gehe jetzt mal davon aus, dass du die Schaltung mit dem P-Dotierten T2 (Rauchmelder_P-Dot1.GIF) meinst, oder? Mit der ersten Schaltung warst du ja schon zufrieden (Rauchmelder6.GIF). Diese hast du doch ziemlich am Anfang dieser Diskussion so gezeichnet nur eben ohne der Z-Diode. Und bei der Schaltung die du mit dem BC557 als T2 gezeichnet hattest, wars doch das selbe Prinzip. Wie wir ja schon gesagt haben, geht das ohne nicht, da wir ansonsten eine zu hohe Ugs haben. So wie sie jetzt drinne ist reduziert sie doch die Spannung auf 19V an Drain von T2. Ebenso stehen an R2 diese 19V an. Das heißt, dass an Gate von T2 niemals mehr als 19V anstehen können. Somit wäre das doch erledigt. Beachte bitte die Pfeile in den Transistoren -> T1 = n-Dotiert; T2 = p-Dotiert.
Gebe mich geschlagen: Hatte da irgend einen Knoten im Kopf - warum auch immer. So sollte es dann aber auch beim N-Dotierten klappen! Jetzt sollten also beide Schaltungen richtig sein!
Dann mach mal, ich bleibe dabei: sps_1.png ist immer noch die beste Schaltung, kein Ruhestrom (letzte Schaltung) und keine Angst, dass mal eine Spannungsspitze den Fet schießt. SPS bekommt auch 24 Volt, nicht 19. Keine fließenden Pegel an Gate/Source an T2 (vorletzte Schaltung). Ich schließe mal meine Ausführungen, berichte von der Hardware bei Zeiten. Gruß Helmut
Vielen Dank für deine Mühen! Ich denke ich werde morgen mal in meiner alten Lehrwerkstatt vorbeischauen und das Ganze mal testweise aufbauen. Dann kann ich berichten! Gruß Thomas
Es gibt Neuigkeiten: Ich war in der Lehrwerkstatt, aber wie es halt so ist hatten die nur einen P-MOSFET rumliegen. Also konnte ich das ganze erstmal vergessen. Hab dann eben alles nochmal durchgerechnet und ein Platinenlayout erstellt. Werde die Tage dann die Bauteile bestellen und wieder berichten... Gruß Thomas
So, es ist zwar schon ne halbe Ewigkeit her, aber ich habe versprochen, mich zu melden sobald es Neuigkeiten gibt: Hab jetzt endlich, nachdem ich nochmal nachbestellen musste (die Streifenrasterplatine wurde nicht Quer- sondern Hochformat geliefert), die Schaltung fertig und ausprobiert. Hat auf Anhieb einwandfrei funktioniert! Nochmals vielen Dank an alle, besonders natürlich an Helmut! Gruß Thomas
Bitte melde dich an um einen Beitrag zu schreiben. Anmeldung ist kostenlos und dauert nur eine Minute.
Bestehender Account
Schon ein Account bei Google/GoogleMail? Keine Anmeldung erforderlich!
Mit Google-Account einloggen
Mit Google-Account einloggen
Noch kein Account? Hier anmelden.











