Hallo zusammen, Ich hab mir vor paar Tagen eine Endstufe zusammengebastelt . Hab unten noch den Schaltplan hochgeladen. Mein Problem ist jetzt die Bummspannung die deutlich im Lautsprecher zu hören ist. Ich hab die Schatlung für den Netzbetrieb aufgebaut. Verwendet habe ich einen 50VA 2x12V Ringkerntrafo und zwei 12V Festspannungsregler ,als Glättung verwende ich in den beiden Netzteilen Elkos mit gesamt ca. 30.000 µF . Gibt es irgend eine einfache Lösung um die Brummspannung zu reduzieren oder komplett abzustellen und das am besten zum selber basteln ??? Hab nämlich noch jede menge Teile herumliegen ,vielleicht kann ich irgendwas davon verwenden . Ich hoffe ihr könnt mir da irgendwie weiterhelfen. mfg freak90
> Mein Problem ist jetzt die Bummspannung die deutlich im Lautsprecher zu > hören ist. Hörst du das Brummen auch bei kurzgeschlossenem, nicht angeschlossenem Eingang?
Ja das Surren ist auch bei nicht angeschlossenem Eingang zu hören. Wenn ich den Verbindungsstecker (3,5mm KLinkenstecker) einstecke wird das Surren sogar noch ein bisschen lauter . In die Schaltung habe ich noch ein 47K Stereopoti zur Lautstärkeregelung eingebaut . Steht das Poti im ersten drittel ist das Surren sehr laut in den oberen zwei dritteln verschwindet das Surren fast komplett. Es war mir schon klar dass ich diese Probleme bekommen werde , hab aber diese Schaltung trotzdem aus Neugier aufgebaut.
abgesehen vom Brummen: Wenn das Ding 2x50W liefern soill, dann kannste das aber nicht mit einem Trafo mit 50VA realisieren. Und Festspannungsregler für Endstufen sind meistens auch fehl am Platze (ich hoffe, das sind nicht nur die 78xx-Regler). Gut, mit 12V~ ist man zumindest im Leerlauf schnell über 18V=, aber trotzdem ... Ansonsten - wenn die Eingänge noch offen sind, dann können das Brummeinstreuungen sein, denn die Eingänge sind ja mit ihren 150kOhm recht empfänglich für sowas.
Checke mal die Masseverbindungen am neg- Eingang, ob da wirklich die Masse dran ist. Weiterhin, checke die Masseführung. Signal- und Leistungsmasse, und auch die Masseleitung Gleichrichter->Elko sollten separat zum Siebelko geführt werden, so daß keine Last- und Brummströme die Signalströme überlagern (dein Beispiel mit dem Poti hat fast den Anschein danach) Zeig doch mal das Board, damit man die Leitungsführung sehen kann.
Jap ich weiß dass der Trafo etwas klein geraten ist aber habe leider keinen anderen und will mir auch keinen anderen kaufen da die dinger verdammt teuer sind (ca. 70€ 200VA). Und ja es sind 7812 Regler aber ich verwende sehr große Kühlkörper und die Spannungsregler werden nur lauwarm .
Bitte nicht hauen, aber ist die Leitung vom Poti zu den Endstufen abgeschirmt? Wenn das Poti in Mittelstellung steht, ist dieser Pfad am hochohmigsten und damit am empfindlichsten gegen kapazitive Einkopplung. mfG ingo
Nee da ist leider nichts abgeschirmt . ich dachte das Brummen kommt vom Netz also (50HZ) Brummen. Ich werde aber morgen mal alle Masseverbindungen überprüfen. @ Jens G. Mir ist schon klar dass dieser Verstärker nicht die volle Leistung bringt mit dem winzling an Trafo aber hauptsache es reicht für Zimmerlautstärke ;-)
Lass die LM7812 weg. Die ICs sind fürs Auto, brauchen viel Strom und eine Spannungsquelle mit niedrigem Innenwiderstand. B. Reger schrieb: > In die Schaltung habe ich noch ein 47K Stereopoti zur Lautstärkeregelung > eingebaut . Steht das Poti im ersten drittel ist das Surren sehr laut in > den oberen zwei dritteln verschwindet das Surren fast komplett. Falsche Masseführung?
Ja aber wnn ich die weglass ist die Spannung doch nicht mehr stabilisiert oder ?? Ich weiß besser wär ein Schaltnetzteil , ist mir aber zu aufwendig zu bauen und dann noch für ca. 28A.
Eine NF-Endstufe nach heutigem Standard braucht auch keine stabilieiserte Spannung - er stabilisiert sie sich sozusagen selber, denn das ist ja letztendlich ein gegengekoppelter Operationsverstärker, und sowas ist ja wie ein Regler, der Störgrößen ausregelt (weitgehend). Der TDA1562 hat 70dB Brummspannungsunterdrückung, ein 7812 steht da nicht besser da, wenn man graduelle Unterschiede mal ignoriert. Ich denke mal, entweder ist das eingekoppelter Brumm über den Eingang, oder schlechte Masseführung. Hast du den Eingang mal kurzgeschlossen?
Jap Eingang hab ich kurzgeschlossen ändert sich aber nix. Denkt ihr dass ich mehr Leistung ohne die Spannungsregler heraus holen kann ??? Wenn nicht dann bringts mir ja nichts die Netzteile ohne Regler aufzubauen weil ich mir sowieso keinen anderen Trafo kaufen will.
OT: @ Alle Meine Damen und Herren, hier erleben Sie Plenken in Reinkultur. Nicht nur, wie allgemein schon geläufig bei Ausrufe- und Fragezeichen, nein, sogar bei Kommas und ordinären Punkten: > herumliegen ,vielleicht kann > davon verwenden . > eingebaut . Steht > Schaltnetzteil , ist > abgeschirmt . ich > kann ??? @ B. Reger (freak90) Lass diese unnötigen und unleserlichen Leerzeichen doch bitte weg. Ein Satzzeichen folgt im Deutschen unmittelbar (ohne Leeerzeichen) auf das vorhergehende Wort.
Ich glaub da hat wieder jemand nix besseres zum schei...en wie irgendwelche sinnlose Komentare von sich zu geben . Sorry aber ist so !
12V und 50W macht reichlich 4A, nach den Elkos etwas weniger. Zwei 7812 machen idR. ab 3A dicht, also könnte man ohne Regler zumindets noch 1 zusätzliches A dauerhaft nutzen. In Spitzen auch mehr. Aber egal - daran liegt das Brummen nicht. Wenn Eingänge kruzschließen nicht hilft, dann kann's nur noch an der Masseführung liegen. Zeig doch mal die Platine (Leiterführung).
Von welchen Platinen soll ich mal ein Foto machen von der Endstufe selber oder von den Netzteilen ?? Ist aber leider sehr unübersichtlich da auf Lochrasterplatine aufgebaut . Kann aber moregen mal ein Foto davon machen , muss nämlich erst alles auseinanderbauen. Aber wenn ich die Regler weglass hab ich nach dem Gleichrichten ca. 15,4 .Das Müsste der TDA1562 normal mitmachen (Laut Datenblatt 18V). Hab extra zwei Netzteile aufgebaut um die Last auf zwei regler zu verteilen.
B. Reger schrieb: > Aber wenn ich die Regler weglass hab ich nach dem Gleichrichten ca. 15,4 ... die unter Last weniger wird. Also keine Gefahr.
B. Reger schrieb: > Ist aber leider sehr unübersichtlich da auf Lochrasterplatine aufgebaut Das wird das Hauptproblem sein. Falsche Zuführung der Versorgung, schlecht gewählter Massepunkte, zu niedrige Querschnitte u.v.m. Z.B. reicht da schon der Spannungsabfall auf der Masseleitung von einigen mV als Brummquelle, wenn diese von der falschen Seite aus angeschlossen wurde.
Iggitt igit - Lochraster .... das will ich mir nicht unbedingt ansehen. Grundsätzlich besteht bei Lochraster wegen der potentiell schlechten Leitungsführung die Gefahr, daß das Ding schwingt, was sich dann auch in Brummen (und auch Rauschen und andere Geräusche) äusern kann. Halte doch mal das Oszilloskop ran.
Ja Lochraster , darum hab ich euch ja gleich gewarnt ;-) Hab´s schon öfters mit Foto positiv beschichteten Platinen versucht will aber nicht so ganz funktionieren . Ein oszi. hab ich leider keins nur ein Multimeter :-(
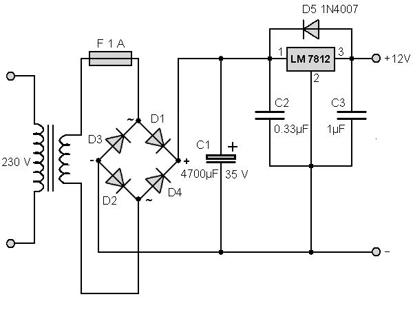
HildeK schrieb: > Falsche Zuführung der Versorgung, > schlecht gewählter Massepunkte, Schau dir mal das Bild 9 im NXP-Datenblatt an. Da siehst du, wo der GND vom Netzteil zuerst angschlossen werden muss und wie man die weiteren Massepunkte legen muss. Die Zeichnung zeigt da nicht nur die rein elektrische Verbindung, sondern das sind auch Hinweise auf die Leitungsführung beim Layout!
Hä wie zuerst anschließen ?? Das versteh ich jetzt leider nicht so ganz ???
B. Reger schrieb: > Hä wie zuerst anschließen ?? Das versteh ich jetzt leider nicht so ganz > ??? Leitung GND kommt vom Netzteil, geht zuerst an die Pins 6 und 12 und erst von dort an weiter auf einen Punkt, auf den sternförmig Pin 17, die Cs und der Eingang bezogen sind. Wenn du vom Netzteil die GND-Leitung zuerst zu dem Stern links führst und dann von dort aus auf die Pins 6 und 12, dann brummts.
Mit "zuerst anschließen" meint er nicht die zeitliche Reihenfolge, sondern die örtliche Reihenfolge der Masseanschlüsse.
B. Reger schrieb: > Hä wie zuerst anschließen ?? Das versteh ich jetzt leider nicht so ganz > ??? Das ist ja das Problem. Geht nicht um zeitlich zuerst, sondern strommäßig. Lies es Dir durch.
Asoo jetzt hab ich das verstanden . Aber dass damit nicht die Zeit gemeint war , war mir schon klar. Werde ich morgen mal alles überprüfen bin jetzt zu müde ;-) Danke erstmal für eure vielen Antworten .
>Ein oszi. hab ich leider keins nur ein Multimeter :-(
naja - wenn die Schwingungen nicht zu hochfrequent sind, kann man
notfalls vielleicht auch schon mit dem Multimeter sowas nachweisen. Am
besten einen kleinen RC-Hochpaß vors Multimeter schalten, um das evtl.
doch vorhandene 50/100Hz-Brummen rauszufiltern.
Oder über eine (Schottky-)Diode mit nachgeschaltetem C (1-10nF) gegen
Masse die mutmaßliche HF gleichrichten, und Multimeter parallel zum C.
Quasi ein Detektorempfänger ;-)
Wo genau soll ich das Multimeter mal dran klemmen dann könnte ich das mal probieren (Also normal ohne Schottky) ???
Achja - wenn ohne schottky, dann AC-Meßbereich nehmen. Wenn mit Schottky, dann DC-Meßbereich
Jens G. schrieb: > naja - wenn die Schwingungen nicht zu hochfrequent sind, kann man > notfalls vielleicht auch schon mit dem Multimeter sowas nachweisen. mhh schrieb: > An den Ausgang des Verstärkers. Wozu das Multimeter? Den Brumm kann er hören, messen bringt keine neue Erkenntnis. Und, das was an einem möglicherweise ungünstigen Layout über eine GND-Leitung einkoppelt, ist auch mit einem Skope kaum zu messen, schon gar nicht mit einem Multimeter. @ B.Reger schau dir dein Layout im Vergleich zum DB und dem hier gesagten mal kritisch an (oder zeige es hier).
Hab grad mal die Frequenz am Ausgang gemessen direkt am ic (hoffe das ist richtig) . Messwert schwankt zwischen 42 und 35 Hz.
B. Reger schrieb: > Messwert schwankt zwischen 42 und 35 Hz. Brummen wäre 100 Hz. Also schwingt es und das Multimeter weiß nichts mit dem Signal anzufangen.
@HildeK >Wozu das Multimeter? Den Brumm kann er hören, messen bringt keine neue >Erkenntnis. Und, das was an einem möglicherweise ungünstigen Layout über >eine GND-Leitung einkoppelt, ist auch mit einem Skope kaum zu messen, >schon gar nicht mit einem Multimeter. es ging um den Nachweis einer evtl. HF-Schwingung, welche sich u.U. auch als Brummen äusert, weil Schwingen die Stromaufnahme erhöht, und damit mehr Ripple auf der Versorgung verursacht, welches durch die begrenzte Brummunterdrückung des IC bzw. der U-Regler dann auf den Ausgang hörbar durchschlägt. Da fällt mir grade ein: dritte Methode wäre, die Stromaufnahme im Leerlauf zu messen, und mit DB vergleichen. Isse zu hoch, schwingt das Ding vermutlich.
Kann ich morgen mal alles durchmessen bin aber wie gesagt jetzt zu müde dafür.
Hallo B. Reger: Hier tummeln sich wieder ein paar superschlaue, die Deine Angaben nicht richtig lesen. 1. Die Trafoleistung ist schon Okay, Dein Brumm tritt ja nicht unter Last auf. 2. Die LM7812 sind auch nicht das Problem. 3. Auch die Lochrasterplatten nicht, denn Du schreibst ja, dass bei Aufdrehen des Potis der Brumm verschwindet. Leider enthaeltst Du uns die Schaltung mit Potis vor. Der beste Hinweis hier war, die EIngaenge kurzzuschliessen. Allerdings glaube ich nicht, dass Du das richtig gemacht hast: Hier gehts erst mal nicht um die Audioeingaenge, sondern an den Klemmen K2 und K4 jeweils die beiden Anschluesse kurzschliessen. Dann sehen wir weiter. Ich vermute einen falschen Anschluss der EIngangspoti, Ingos Hinweis war hier der zielfuehrendste. Und die Potigehaeuse schoen auf Masse legen. Gruss Michael
OT: B. Reger schrieb: > Ich glaub da hat wieder jemand nix besseres zum schei...en wie > irgendwelche sinnlose Komentare von sich zu geben . Sorry aber ist so ! Doch, ich hätte da schon was Besseres zu tun gehabt, aber es geht um Grundsatzfragen, da ist mir die Zeit nicht zu schade. Wenn du dich an solch einfache Regeln, die im Duden beschreiben sind, nicht hältst, sind dir offenbar auch andere Regeln wie z.B. die Masseführung in Verstärkern, die in Datenblättern beschrieben sind, schei...egal. Sorry, aber es ist so! >> Hä wie zuerst anschließen ?? Das versteh ich jetzt leider nicht so ganz >> ??? >>> Schau dir mal das Bild 9 im NXP-Datenblatt an. Da siehst du, wo der >>> GND vom Netzteil zuerst angschlossen werden muss und wie man die >>> weiteren Massepunkte legen muss. Das meinte ich... Seis drum: 1. Mach ein Foto von deinem Aufbau. >> Brummen >>> Surren 2. Und beschreib jetzt das Geräusch mal richtig. Ändert sich die Frequenz? Ist es ein schönes tiefes sonores Brummen? Oder ist es ein Brummen, das mit einem Knistern überlagert ist? Oder so eine Art Quietschen? Wenn du es nicht beschreiben kannst oder dir die Worte fehlen, dann nimm es auf und poste die Audiodatei...
Michael Roek-ramirez schrieb: > 3. Auch die Lochrasterplatten nicht, denn Du schreibst ja, dass bei > Aufdrehen des Potis der Brumm verschwindet. Mir ist gerade aufgefallen dass der Brumm nur verschwindet wenn der Klinkenstecker eingesteckt ist und dann das Poti aufgedreht wird . Ist kein Stecker eingesteckt ändert sich durch drehen am Poti nichts. Ich habe gerade mal an beiden ic´s die Eingänge K1 und K4 kurzgeschlossen und dabei verschwindet das Surren komplett. Ich hoffe das hilft weiter .
Du hast 1M als Eingangswiderstand. Und dann wunderst du dich über brummen? <PATSCH>
B. Reger schrieb: > Jap ich weiß dass der Trafo etwas klein geraten ist aber habe leider > keinen anderen und will mir auch keinen anderen kaufen da die dinger > verdammt teuer sind (ca. 70€ 200VA). So Teuer sind die garnicht. Geld sparen kann man zb. wenn man 2x 12V Halogenrinkerntrafos nimmt, ebay, pollin... etc. Hab mir schon deutlich dickere Teile besorgt für weniger als 20 Euro Michael X. schrieb: > Du hast 1M als Eingangswiderstand. Und dann wunderst du dich über > brummen? :) Was mich noch mehr wundert... das noch keiner was dazu gesagt hat. Also wenns ein klassischer 1M Kohleschicht ist, kann der schon mal als Antenne wirken. Mal ganz weglassen und/oder 10k Metallfilm verwenden. Ansonten würd ich sagen das du ein klassisches "Aufbau&Massen" Problem hast durch deine Lochrasterplatine. Ist das eine Lochstreifen oder Lochpunkt? Bei Lochstreifen fangen die Bahnen schon mal mehr auf als gut ist. Aber ohne Oszi und Signalinjektor bzw. Funktionsgenerator is halt insbesondere für einen Anfänger recht schwer solche Fehler zu finden. Try&Error... alles möglich mal kurzschließen, werte halbieren/verdopplen... etc.
Franz B. schrieb: > :) Was mich noch mehr wundert... das noch keiner was dazu gesagt hat. > Also wenns ein klassischer 1M Kohleschicht ist, kann der schon mal als > Antenne wirken. Mal ganz weglassen und/oder 10k Metallfilm verwenden. > > Ansonten würd ich sagen das du ein klassisches "Aufbau&Massen" Problem > hast durch deine Lochrasterplatine. Ist das eine Lochstreifen oder > Lochpunkt? Bei Lochstreifen fangen die Bahnen schon mal mehr auf als gut > ist. Ja sind stinknormale Kohleschichtwiderstände. Und ich verwende Punkt - Raster Platine. Wär dieser Trafo hier OK: Pollin: Ringkerntrafo HBL-200 HBL-200, Eingang 230 V~, Leistung 200 VA, 12 V~/16,7 A, Temperatursicherung 130 °C, mit Befestigungssatz. VDE-geprüft. Maße (øxH): 123x51 mm
@Franz B. >> Du hast 1M als Eingangswiderstand. Und dann wunderst du dich über >> brummen? >:) Was mich noch mehr wundert... das noch keiner was dazu gesagt hat. schau mal da Beitrag "Re: Endstufe Brummspannung" Wurde alles schon erwähnt ... @Michael Roek-ramirez wenn Du Schlaumeier mal genau den Thread durchlesen würdest, würdest Du erkennen, das deine Vorschläge (sofern es überhaupt welche sind) schon lange gemacht wurden. Wenn der TO dies aber nicht wirklich macht, oder falsch umsetzt, oder falsche Antworten gibt, dann sind Konfusionen natürlich die logische Folge davon. Man braucht sich nur die Frage Beitrag "Re: Endstufe Brummspannung" und die (falsche) Antwort darauf Beitrag "Re: Endstufe Brummspannung" anzuschauen. Und dann meine wiederholte Frage Beitrag "Re: Endstufe Brummspannung", mit der offensichtlich falschen Antwort Beitrag "Re: Endstufe Brummspannung". Und dann kommt genau das Gegenteil Beitrag "Re: Endstufe Brummspannung" - tja - der Thread ist wieder mal ein Beispiel für die totale Ignoranz den Vorschlägen gegenüber, oder der Unfähigkeit des TO, solche Fragen und Vorschläge mal ordentlich zu beantworten, bzw umzusetzen. Also ihr zwei Schlauberger - selber erstmal richtig lesen und verstehen, dann könnt Ihr Euren Senf (Kritiken den anderen gegenüber) dazugeben. Grundsätzlich ist das Problem gelöst - der Brumm kommt über die hochohmigen Eingänge - Punkt.
Jens G. schrieb: > Grundsätzlich ist das Problem gelöst - der Brumm kommt über die > hochohmigen Eingänge - Punkt. Und was genau kann ich jetzt verändern um das Brummen abzustellen ??
B. Reger schrieb: > Und was genau kann ich jetzt verändern um das Brummen abzustellen ?? Wer soll dir das sagen, wenn du die nötigen Informationen nicht bereitstellst. Schliesslich hast nur du die Schaltung vor dir... Ich zitiere mich: Lothar Miller schrieb: > 1. Mach ein Foto von deinem Aufbau. >>> Brummen >>>> Surren > 2. Und beschreib jetzt das Geräusch mal richtig. Ändert sich die > Frequenz? Ist es ein schönes tiefes sonores Brummen? Oder ist es ein > Brummen, das mit einem Knistern überlagert ist? Oder so eine Art > Quietschen? > Wenn du es nicht beschreiben kannst oder dir die Worte fehlen, dann nimm > es auf und poste die Audiodatei...
@B. Reger (freak90) >Jens G. schrieb: >> Grundsätzlich ist das Problem gelöst - der Brumm kommt über die >> hochohmigen Eingänge - Punkt. >Und was genau kann ich jetzt verändern um das Brummen abzustellen ?? - erstens Eingangs-Widerstand niedriger wählen. Standard sind wohl eher so 22-47k - das sollte schon mal den Brumm kräftig reduzieren. Statt eines extra Widerstand an der Stelle reicht auch schon, wenn das Eingansg-Poti (kurz angeschlossen) etwa diesen Wert hat - und zusätzlich den Eingang mit allen (heisen) Signalleitungen abschirmen. Wenn die Eingangsleiterzüge auf der LP nicht zu lang sind (nur wenige cm), dann muß man das in der Regel nicht extra irgendwie schirmen. Es macht sich aber ganz gut, wenn die freie Fläche um die Eingangsleiter mit Massefläche belegt sind - und wenn die Signalquelle selbst niederohmig gestaltet ist, dann verschwindet der Brumm ohnehin automatisch beim Anschließen derselben, selbst wenn der Eingang hochohmig wäre, bzw. nix geschirmt wäre. Ohne solch eine angeschlossene Signalquelle (also mit freiem Eingang) kann es aber trotz Schirmung und niedrigem Eingangswiderstand mehr oder weniger leicht brummen, je nachdem, wie verseucht die Umgebung ist
> Wär dieser Trafo hier OK: Also du kannst schon auch den vorhandenen Trafo verwenden. Id. Regel. ist die Leistung für den Normalgebrauch ja völlig ausreichend. Manchen ist garnicht bewust wie laut 1W sein können (sofern die Lautsprecher einigermaßen Wirkungsgrad haben). Wenn du keinen negativen Effekte hast (Übersteuerung durch zusammenbrechende Vcc, Trafo glüht, etc) kann der alte ohne Probleme verwendet werden. B. Reger schrieb: > Und was genau kann ich jetzt verändern um das Brummen abzustellen ?? Wie oben schon geschrieben... kleineren Widerstand... id. Regel werden 22k bei sowas verwendet. Muss natürlich kein Metallschicht sein... billiger Kohle tuts auch. Bei dem Aufbau wird das eh nichts ausmachen. Aber das sollte auch irgendwo im Datenblatt/Appnote stehen. Normal gibts für die Teile ja schon Grundschaltungen vom Hersteller. Das sind oft gute Ausgangsbasen für eine Weiterentwicklung
> Und was genau kann ich jetzt verändern um das Brummen abzustellen ?? Den Verstärker einfach an was anschliessen und nicht die Eingänge offen lassen, dann ist es schon niederohmig genug damit keine Einstreuuungen in die Eingangsleitungen passieren. Vielleicht solltest du vorher aber nachdenken, auf welchen Murks du da im Internet reingefallen bist. Der TDA1562 ist ein besonderer Chip, der versucht durch Kunstgriffe aus den wenigen Volt im Auto (nur 14.4V) irgendwie genug Spannung zu machen, um mehr als 20W aus den Lautsprechern zu holen, und dabei nicht die teuren DC/DC Spannungswandler der bessern KFZ-Verstärker zu benötigen, damit man der blöden Kundschaft der tiefergelegten Gehirne werbewirksam 50W andrehen kann ohne die 50W bezahlen zu müssen. Dieser miese Trick besteht aus den Spannungsverdopplern C5/C6. Hätte man genug Versorgungsspannung, wäre der Trick nicht nötig. Die Spannungsverdopplung funktioniert nur gut bei hohen Tönen bzw. den Testtönen der Verstärkerleistungsprüfung, aber gerade dort nicht wo man Leistung braucht nämlich bei Musik. Zudem sind die 50W gnadenlos übertreiben, so viel kann der Chip überhaupt nicht produzieren. Ausserdem neigen Schaltungen mit belasteten Elkos zu frühen Ausfällen. Tu dir einen Gefallen bevor zu einen teuren Trafo kaufst: Schmeiss den Chip weg. Besorge dir einen LM3886 oder TDA7294. Die brauchen mehr Spannung (daher wäre dein 12V Trafo ein Fehlkauf) aber man spart sich die Spannungsregler (deine LM7812 wären sowieso schon beim TDA1562 gnadenlos unterdimensioniert und passen soweso nicht zum Trafo, sie bräuchten 15V Trafos). Und aus den Chips kommen dann wirklich 50W (die 100 im Datenblatt sind jedoch genau so gelogen wie die 50 des TDA1562). Der TDA1562 ist NUR Kundenverarschung im Auto. Ausserhalb des 12V Bordnetzes hat der Chip KEINEN Einsatzgrund.
MaWin schrieb: > Der TDA1562 ist NUR Kundenverarschung im Auto. Ausserhalb des 12V > Bordnetzes hat der Chip KEINEN Einsatzgrund. Ey, jetzt mach die Ladungspumpe nicht schlecht. Bei Spitzenleistung geht der AMP nicht sofort in die Begrenzung. Außerdem gibts im Autoradio keinen Platz für einen ordentlichen DC-DC. Und die Abwärme will man aus DIN-Einbauschächten auch rausbekommen. Da ist etwas beschiss am Kunden gerade richtig.
>Und aus den Chips kommen dann wirklich 50W (die 100 im Datenblatt sind >jedoch genau so gelogen wie die 50 des TDA1562). ich glaube, da steht sogar was von 70W im DB. Generell ist Deine Zusammenstellung von 12V/50W-Trafo, 7812, und die Art Verstärker, wie es der TDA1562 darstellt, total unglücklich gewählt. Der 7812 ergibt max. 1,5A Strom (also wird schon der Trafo gar nicht ausgelastet mit zwei solcher Dinger (2 Kanäle)). Mit 1,5A Peak Strom kommt man auf rund 1A Sinus (mit dickem C hinter den Reglerns auch an die 1,5A). Mit 1A Sinus kommt man auf 4W (9W) Sinusleistung an 4Ohm. Du hast also gerade 2x4W(9W) - und das mit 2 70W-IC's - totaler Overkill. Diese 2x4W bekomt man auch schon mit ganz billigen und alten Schaltkreisen hin, wie die alte TDA20xx Reihe. Vom Gesamtkonzept her ist das also alles nur ein schlecht harmonisierendes Stückwerk.
> Der TDA1562 ist ein besonderer Chip, der versucht durch Kunstgriffe aus > den wenigen Volt im Auto (nur 14.4V) irgendwie genug Spannung zu machen, > um mehr als 20W aus den Lautsprechern zu holen, und dabei nicht die > teuren DC/DC Spannungswandler der bessern KFZ-Verstärker zu benötigen, > damit man der blöden Kundschaft der tiefergelegten Gehirne werbewirksam > 50W andrehen kann ohne die 50W bezahlen zu müssen. Also das kann ich jetzt nicht im geringsten nachvollzieren. Der Chip ist sogar mit 70W bei 10% Klirr und 14,4V angegeben. Das nicht natürlich das übliche Marketinggeblubber. Aber das Teil bringt effektiv ca. 45W bei 1% Klirr und knapp 14V. Und sogar einen relativ brauchbaren Frequenzgang für einen vollintegrierten. Was soll daran so verwerflich sein? Der Chip ist völlig ok so. Eine Frechheit sind die Endstufen die mit 400W verkauft werden, wo sich dann rausstellt das das nur die Impulsspizenleistung ist. Effektiv hat das Teil dann 2x25w bei 1%. > Dieser miese Trick besteht aus den Spannungsverdopplern C5/C6. Wieso mieser Trick? Meiner Meinung nach ist das konstruktiv gesehen sogar eine sehr effizente Lösung. Minimaler Bauteil und Herstellungsaufwand. Was habt ihr den immer gegen die Ladungspumpe. Die wird meiner Meinung nach sehr unterschätzt. > Die > Spannungsverdopplung funktioniert nur gut bei hohen Tönen bzw. den > Testtönen der Verstärkerleistungsprüfung, aber gerade dort nicht wo man Ich hab keine Ahnung von was du hier redest. Da gibts ganz klare Messmethoden. Leistung und Frequenzgang. Und da is mir derartiges bei diesem Chip nicht aufgefallen. > Leistung braucht nämlich bei Musik. Zudem sind die 50W gnadenlos > übertreiben, so viel kann der Chip überhaupt nicht produzieren. Natülich kann er das.... wenn ich mindestens 14,4V habe und mit 10% Klirr zufrieden bin. > Ausserdem neigen Schaltungen mit belasteten Elkos zu frühen Ausfällen. ?!?!??! Und wenn ich ein Schaltnetzeil habe... das ich dann auch zwingend brauche... das +/- 30VDC produziert hab eine keine Elkos die extrem belastet werden? Abgesehen von dem Extremen Aufwand? > Der TDA1562 ist NUR Kundenverarschung im Auto. Ausserhalb des 12V > Bordnetzes hat der Chip KEINEN Einsatzgrund. Doch.. wenn sich ein Anfänger einen kleinen billigen Verstärker bauen will. :) So Chips kann man sich billig bei Ebay oder Pollin schiesen. Die zugehörigen Rinkerne auch gleich. Klar sind die Symetrischen besser, und wenn ich den Trafo noch kaufen kann/muss würd ich auch diesen Weg gehen. Aber das Teil hat halt auch seinen Charme. Wie gesagt.. der Chip... zumindest die ich hatte... waren garnicht so schlecht. Eignen sich zb. hervorragend fürs Radio. 4x40W sind vollkommen ausreichen für den Otto-Normalverbraucher.
Jens G. schrieb: > Generell ist Deine Zusammenstellung von 12V/50W-Trafo, 7812, und die Art > Verstärker, wie es der TDA1562 darstellt, total unglücklich gewählt. > Der 7812 ergibt max. 1,5A Strom (also wird schon der Trafo gar nicht > ausgelastet mit zwei solcher Dinger (2 Kanäle)). Mit 1,5A Peak Strom > kommt man auf rund 1A Sinus (mit dickem C hinter den Reglerns auch an > die 1,5A). Mit 1A Sinus kommt man auf 4W (9W) Sinusleistung an 4Ohm. Du > hast also gerade 2x4W(9W) - und das mit 2 70W-IC's - totaler Overkill. > Diese 2x4W bekomt man auch schon mit ganz billigen und alten > Schaltkreisen hin, wie die alte TDA20xx Reihe. > Vom Gesamtkonzept her ist das also alles nur ein schlecht > harmonisierendes Stückwerk. Darum jetzt nochmal meine Frage bekomme ich mehr Leistung wenn ich die Spannungsregler aus den Netztteilen entferne also nur gleichrichten und glätten ???
B. Reger schrieb: > Darum jetzt nochmal meine Frage bekomme ich mehr Leistung wenn ich die > Spannungsregler aus den Netztteilen entferne also nur gleichrichten und > glätten ??? Jap. Du must halt nur aufpassen das du unbelastet nicht an das Vmax des Chips rankommst. Siehe Datenblatt. Miss einfach mal vor dem Spannungsregler im Leerlauf. Da es aber wohl ein Rinkern ist (relativ "harte" Spannung) könnest du in den Spezifikationen bleiben. Auf alle Fälle bekommst du dann mehr Luft nach oben (oder mehr Leistung, je nach dem) was insbesondere für die Hochtöner gut ist. Deren Impendanz ist teilweise recht hoch bei höheren Tönen was sich bei (zu) kleiner Spannung negativ auswirken kann. Wen du da einen 7812 oder sowas drin hattest, war das eh nix. Wie oben schon geschrieben wurde => 1,5A max. Aber es würd mich ned wundern wenn du damit doch eine ordendliche Lautstärke hinbekommen hast. Sag ja... 1W is garnicht mal so leise....
Also hab ich grad mal die Leerlaufspannung vorm Regler gemessen und das sind 17,6V beim einen Netzteil und beim anderen 18,4 . Was meint ihr dazu ??? Und ja mit dem 7812 bekommt man schon ne ordentliche Zimmerlautstärke hin besonders die Bässe sind sehr kräftig.
B. Reger schrieb: > Also hab ich grad mal die Leerlaufspannung vorm Regler gemessen und das > sind 17,6V . Was meint ihr dazu ??? Sowas steht normal im Datenblatt. http://www.nxp.com/documents/data_sheet/TDA1562Q_ST_SD.pdf Was ich auf den ersten Blick so gesehen habe... verträgt der sogar bis zu 45V. Aber mit den angegeben 4 Ohm sollte man nicht mehr als 18V(16V) bei voller Last am IC haben. Sonst wird das Teil schlichtweg Termisch überlastet. Ansonsten must du das irgendwie begrenzen. Aber bei dir wird dann vorher der Trafo aufgeben/einbrechen weil der garnicht soviel Strom liefern kann. Was ich gerade noch gelesen habe... wieso hattest du 2x 7812? Wie waren die geschaltet? Parallel? Nicht das die schwingerei von denen kommt. Die sind auch anfällig für sowas.
Ich hab zwei getrennte Netzteile aufgebaut da der Trafo 2x12V liefert . Und jedes Netzteil versogt einen ic .
Sind die 18,xV schon mit angeschlossenen Verstärker im Leerlauf? Wenn nicht, dann mal den Verstärker mit anschließen, aber nicht ansteuern (also Ruhestrom only). Wenn die 18,xV schon mit angeschlossenen Verstärker gemessen wurden, dann kann man notfalls eins/zwei Dioden in die +Leitung schalten, um 0,6-1.2V wegzufressen.
Nein mit angeschlossenem Verstärker hab ich an einen Netzteil 17,2V und am anderen 17,5V .Die Unterschiede kommen daher dass das eine Netzteil mit vier Dioden (BY229F) als Gleichrichter aufgebaut ist und das andere mit einem Brückengleichrichter (7 Ampere) .
Na da biste ja noch im zulässigen Bereich, soweit bei den zulässigen Netzüberspannungen (+10% gegenüber 230V) die 18V nicht überschritten werden.
Schönen Wochenendstart erstmal! >Das wird das Hauptproblem sein. Also ich weiß ja nicht, ob das die heutige jugendliche Paranoia ist, aber früher (also vor ca. 15 Jahren) habe ich problemlos analoge Schaltungen auf Lochraster aufgebaut. Bei den aktuellen Vertärker-ICs sehe ich da überhaupt kein Problem, sowas auf Lochraster aufzubauen. Auch viele andere Schaltungen lassen sich problemlos auf Lochraster aufbauen. Warum meinen heute alle, wenn nicht mindestens zehn Groundplanes und hunderte Kondensatoren verbaut werden, könne eine Schaltung nicht funktionieren? So, nun zum Thema: hör dir mal das Brummen genauer an. Ist es eher ein "weiches" Brummen, dann sind es Einstrahlungen. Das glaube ich allerdings eher nicht, da die Impedanzen ja nicht soooo groß sind. Vor allem, wenn der Eingang kurzgeschlossen ist. Ist das Brummen eher ein "knarrendes" Brummen, dann streut der impulsförmige Ladestrom der Glättungskondensatoren des Netzteils ein. Löte mal über von Pin zu Pin des Gleichrichter jeweils einen Kondensator. Teste mal 100nF. Schalte evtl. mal jeweils einen Widerstand (ca. 100 Ohm) in Reihe zu den einzelnen Kondensatoren. Wichtig ist bei Verstärkerschaltungen die Masseführung, also wo welche Signale laufen. Das jetzt genau zu beschreiben ist nich ganz einfach. Das Ziel ist, die von den Sgnalpfaden aufgespannte Fläche möglichst klein zu halten und außerdem die Signalpfade an geeigneten Punkten voneinander zu trennen bzw. zusammenzuführen. Also ein Foto wäre auf jeden Fall nicht schlecht. Mal eine andere Frage: funktionieren tut Deine Schaltung schon!? Also MP3-Player und Lautsprecher dran und Musik hören geht?
das ist doch schon alles geklärt! Sollte eigentlich klar sein, wenn man den gesamten Thread durchliest.
>das ist doch schon alles geklärt! Sollte eigentlich klar sein, wenn man >den gesamten Thread durchliest. OK, dann halte ich mich in Zukunft zurück und lese hier nur noch sporadisch. Sorry, dass ich Dich mit meinem Know How langweilte.
>Wenn das Ding 2x50W liefern soill, dann kannste das aber nicht mit einem >Trafo mit 50VA realisieren. Doch, kann er selbstverständlich. Kaum ein Audioverstärker ist für RMS-Leistung ausgelegt. Wäre auch Unfug. Lediglich bei PA-Systemen wird das so gemacht, da dort andere Signale möglich sind.
>OK, dann halte ich mich in Zukunft zurück und lese hier nur noch >sporadisch. Sorry, dass ich Dich mit meinem Know How langweilte. Selbstverständlich kannst hier weriter Dein KnowHow posten. Da aber Dein Text mir so vorkam, als wäre hier noch gar keine Lösung für das Problem gefunden worden, wollte ich Dich nur darauf aufmerksam machen. >>Wenn das Ding 2x50W liefern soill, dann kannste das aber nicht mit einem >>Trafo mit 50VA realisieren. >Doch, kann er selbstverständlich. Kaum ein Audioverstärker ist für >RMS-Leistung ausgelegt. Wäre auch Unfug. Lediglich bei PA-Systemen wird >das so gemacht, da dort andere Signale möglich sind. Nein - kann man nicht, zumindest nicht, ohne nachzudenken. Gerade dieser IC neigt dazu, aufgrund seines Designs mit der Ladungspumpe dem Netzteil niederohmiger zu erscheinen, als ein normaler Verstärker. D.h., der macht selbst aus kleinen Spannungen noch reichlich Ausgangsleistung, indem er dem NEtzteil mehr Strom abverlangt. Bei über 4A begint der Trafo unter die 12V zu rutschen, und der IC macht trotzdem noch keine Anstalten, Verzerrungen zu produzieren, weil er auch mit Unterspannung vom Trafo immer noch gut geht. Also kann man noch mehr aufdrehen, und der Trafo krebst dann vielleicht mit 6,7,8 oder mehr Ampere bereits deutlich unter Nennspannung herum, entsprechend dann dessen (Verlust-)Leistung. Irgendwo gibt's dann den Schnittpunkt, daß die Spannung soweit abgefallen ist, daß der IC dann nicht mehr klaglos will. Dann ist der Strom aber schon extrem hoch aus Sicht des Trafos. Und das dann in doppelter Ausführung. Hier brauchste also eher einen Trafo (wenn wir bei 50W bleiben wollen), der weniger Spannung bringt, dafür aber mehr Strom, also für niederohmigere Lasten ausgelegt ist. Das Spannungs/Stromverhältnis sollte also dem Lastwiderstand (aus Sicht des Trafos) einigermaßen entsprechen, sonst ist der Trafo überstromgefährdet.
OK alles klar . Ich werde nochmal versuchen das Brummen zu beschreiben. Ich hab das Brummen zwar schon mit dem Handy aufgenommen aber jetzt zickt die Software mit der ich die Aufnahme auf den pc laden will. Also es ist eigentlich kein Brummen sondern ein hohes konstantes Surren . Es ändert sich nichts an der Frequenz es bleibt immer gleich . Ja mehr kann ich dazu eigentlich auch nicht sagen , schwer zu beschreiben.... Also dann werde ich jetzt einfach den Regler , c2 , c3 und D5 entfernen richtig ??
B. Reger schrieb: > Also dann werde ich jetzt einfach den Regler , c2 , c3 und D5 entfernen > richtig ?? Ja, wobei Regler raus und D5 durch eine Drahtbrücke ersetzen das einfachste ist.
> Also dann werde ich jetzt einfach den Regler , c2 , c3 und D5 entfernen > richtig ?? Nur den Regler. Reicht. Gruss Mcihael
Hallo "High Performer": >>Wenn das Ding 2x50W liefern soill, dann kannste das aber nicht mit einem >>Trafo mit 50VA realisieren. > > Doch, kann er selbstverständlich. Kaum ein Audioverstärker ist für > RMS-Leistung ausgelegt. Wäre auch Unfug. Lediglich bei PA-Systemen wird > das so gemacht, da dort andere Signale möglich sind. Das ist mir neu (als professionellem Beschaller): Welche Signale habe ich denn bitteschoen bei mir, die ich noch nicht kenne? Auf meinen PAs liegen nur Audiosignale! Zumindest solange ich die Mikroeingaenge nicht an die DMX-Leitung klemme ;-) Jens hat das ja prima technisch ausgefuehrt, ich wollte nur auch noch was dazulernen.... Gruss Michael
Hab gerade einen Regler entfernt und nochmal gemessen im leerlauf ohne angeschlossenen Verstärker : 18,4V und 4,5A. Werde gleich noch den zweiten Regler entfernen und dann testen .
Michael Roek-ramirez schrieb: > Das ist mir neu (als professionellem Beschaller): Ich denke eher, er meinte, dass du bei der Auswahl deiner Endstufen nichts mit den PMPO-Leistungsangaben anfangen willst, sondern echte Dauerleistungs-RMS-Watt lesen willst - oder etwa nicht?
OK sehr gut auf jeden fall viel lauter als vorher jetzt fließen hier ca. 4 Ampere. Jetzt gibt´s aber noch ein Problem . Ich hatte vorher noch einen 12V Lüfter dran wie kann ich dieses Problem jetzt lösen ?? Wiederstand ???
Ja darauf bin ich auch grad gekommen also das heiß alles wieder zusammenbauen :-(
B. Reger schrieb: > Ich hatte vorher noch einen 12V > Lüfter dran wie kann ich dieses Problem jetzt lösen ?? Wiederstand ??? Widerstand geht, wenn er richtig berechnet wird. Für 7812 bricht die Spannung des Netzteiles zu weit ein, wenn es laut wird. B. Reger schrieb: > jetzt fließen hier ca. > 4 Ampere. Mach das nicht zum Dauerzustand. Irgendwann sagt dann der Trafo tschüss.
>Das ist mir neu (als professionellem Beschaller): >Welche Signale habe ich denn bitteschoen bei mir, die ich noch nicht >kenne? Die Energieverteilung von Signalen im PA-Bereich kann deutlich von der Verteilung eines durchschnittlichen Unterhaltungsmusikmaterials abweichen (vereinfacht: 60% Bass, 30% Mitten, 10% Höhen). Dadurch ist es im PA-Bereich vorteilhaft, dass Verstärker in der Lage sind, die angegebene Leistung dauerhaft abzugeben. Ein etwas konstruiertes Beispiel: Ein dauerhaft wiedergegebenes Sinussignal bringt normale HIFI-Verstärker dauerhaft doch in Bedrängnis, wenn man das Signal mit der angegebenen Leistung wiedergibt.
Nein - die angegebene Leistung beim billigen HiFi-Schrott ist leider nur die Musik-, Musikspitzen- oder sonstwas - das ist logischerwiese nicht die Leistung, die dauerhaft gefahren werden kann, bzw. die gar nicht dauerhaft geliefert werden kann. Das ist nur reine Werbung ... Es würde eigentlich Sinn machen, wenn beides, Sinus- und Musikleistung angegeben werden würde (auch wenn Musikleistung eigentlich nicht standartisiert ist, soweit ich weis) - das würde bei Heim- wie auch professionellen PA's Sinn machen, um die ganze Sache vergleichbar zu machen. Und ich glaube nicht, daß PA's ein anderes Tongemisch wiedergeben müssen als Heim-Geräte - bei mir läuft grundsätzlich der Bass immer auf Max-Anschlag - (die Gesamtlautstärke ist aber nicht auf Anschlag - nur ganz selten - aber dann soll die Anlage das auch eine Weile mitmachen - egal, ob das eine teure PA ist, oder nicht)
OK alles funzt , Lüfter läuft und Verstärker luft auch . Wär nur noch das Problem mit dem Brummen .
wieso mit dem Brummen - ich dachte, es brummt nicht mehr, wenn Eingang kurzgschlossen ist? Wenns bei offenem Eingang brummt, dann ist das je nach Größe der ungeschirmten Eingangsleitungsfläche mehr oder weniger normal ...
ja wenn der eingang kurzgeschlossen ist hört das brummen auf aber ich kann doch nicht dauernd den Eingang kruschließen oder hab ich jetzt was falsch verstanden ???
Naja - dauerhaft kurzschließen sollst Du den Eingang ja nun nicht. Das war ja auch nur als Test gedacht, um die Ursache festzustellen. Und das Testresultat sagt uns, daß das Brummen ganz normal aus dem 230V-Wechselspannungsnetz kapazitiv in den Eingang eingekoppelt wird. Das ist letztendlich nicht überraschendes, sondern das Problem hat eigentlich jeder Verstärker, dessen Eingang zu hochohmig ist, und dessen Eingang zu viel freies Bein zeigt, also schlecht geschirmt ist. Der Vorschläge wurden ja viele gemacht, um das Brummen einzuschränken. Was hast Du den davon inzwischen umgesetzt?
ja das war mir auch klar dass das nur ein Test war darum war ich jetzt etwas verwirrt.... Hab bis jetzt noch nichts geändert . Jemand hat doch geschriebn dass ich die 1M Widerstände durch 22K ersetzen soll. Aber bringt mir das überhaupt etwas wenn das Brummen vom Netzt kommt ??
Ja, das bringt schon mal reichlich, weil es ja quasi ein RC-Hochpaßdarstellt (C wird durch Netzleitungen um Dich herum und den Eingang des Verstärkers (dessen ungeschirmte Fläche) gebildet. Und ein Hochpaß wird "hochpassiger", je niedriger der zugehörige R wird. Wir schieben also die untere Grenzfrequenz des Hochpaß für diese Störungen nach oben, und zwar um Fakto 50, wenn Du von 1M nach 22k änderst (gut, der IC-Eingang selbst hat glaube ich so um die 150kOhm, so daß es nur um Faktor 7 besser wird - aber immerhin). Ansonsten natürlich Schirmung ... Und wenn Du eine Signalquelle anschließt, die relativ niederohmig ist, dann erniedrigt dies effektiv den R nochmal drastisch, so daß das Brummen schon fast restlos verschwindet. Hast Du einen stark gegengekoppelten OPV (niedrige Verstärkung) als Signalquelle, dann hört das Brummen praktisch ganz auf. Offensichtlich hat deine Lochrasterplatine viel zu viel Metall noch am Eingang, was den Brumm effektiv einfängt.
OK dann werde ich noch morgen die Widerstände tauschen . Dann meld ich mich morgen wieder obs geklappt hat und dann bin ich eigentlich ganz zufrieden mit meinem Verstärker .Das Ding reicht auf jedenfall um die Scheiben wackeln zu lassen ;-) Nochmal danke ihr habt mir sehr viel geholfen.
>zufrieden mit meinem Verstärker .Das Ding reicht auf jedenfall um die >Scheiben wackeln zu lassen ;-) Oben hast du geschrieben, das Zimmerlautstärke reicht! Und dein Verstärker macht doch genau was er soll. Wenn du eine Quelle, welche sicher einen niederohmigen Ausgang hat, anschließt, ist sicher das "Brumm" weg. Das ist normal. Und wenn es ohne Quelle "Brummt", dann hast du diesen recht hochohmigen Eingang nicht abgeschirmt. Und neuerdings brummen Eingänge nicht mehr klassisch mit 50Hz, sondern es ist ein undefiniertes Frequenzgemisch durch neumodische Energiesparlampen. Überprüfe das mal.
Hab grad doch noch kurz die Widerstände ausgetauscht und das Brummen ist so gut wie weg es ist fast nicht mehr zu hören ;-)
Naja, 22K sind für einen NF-Eingang recht niedrig. Für übliche CINCH geht das schon, aber du kannst Probleme mit den tiefen Frequenzen bekommen. Nochmal, hast du die Eingänge abgeschirmt? Zwei Zentimeter ungeschirmt reichen schon, um Schmutz einzufangen.
Mensch Kerl, du hast ja gar keine Ahnung von NF-Technik. Also, du hast die Eingangsbuchse. Dort schließt du die Masse (Heute engl. GROUND) deiner abgeschirmten Leitung an. Niemals beidseitig an die Gerätemasse anlöten, wegen der Brummschleife. Solche Leitungen haben etwa 2mm Durchmesser und du findest sie in Plattenspielern und guten Verstärkern.
ja sorry bin eben nur en Hobby Bastler und kein Professor ;-) Meinst du Leitung mit einem Schirmgeflecht ?? Wenn ja dann hab ich sowas nicht zuhause.
>Meinst du Leitung mit einem Schirmgeflecht ?? Wenn ja dann hab ich sowas >nicht zuhause. Das ist schlecht. Der Leiterzug auf der LP für den Eingang (incl. eingeschleifte Kondies) sollte möglichst kurz sein (weil das läßt sich LP-technisch schlecht schirmen), und die angeschlossene Signalleitung sollte dann auf alle Fälle eine geschirmt sein. Wenn die Quelle ziemlich niederohmisch ist, und die Leitung nicht zu lang, geht zwar auch ungeschirmter Klingeldraht noch ohne größere Brummeinstreuungen, aber hochfrequentere Störungen (wie Schaltspitzen auf dem Netz (Knacksen), oder Rundfunksender) finden dann trotzdem ihren Weg in die Schaltung. Also geschirmte Strippen sind daher eher Pflicht. @ Michael_ (Gast) >Naja, 22K sind für einen NF-Eingang recht niedrig. Für übliche CINCH >geht das schon, aber du kannst Probleme mit den tiefen Frequenzen >bekommen. Naja, eigentlich haste Recht, kann aber nur ein Problem werden, wenn die Ausgangskondies der Signalquellen zu klein werden. 47k ist, soweit ich weis der gängige "Standard" - das könnte man auch noch nehmen - dann wird die Brummamplitude wieder doppelt so groß :-( Das sollte aber nicht so dramatisc sein, wenn man geschirmte Strippen benutzt (wie bei jedem Verstärker).
>Naja, 22K sind für einen NF-Eingang recht niedrig. Für übliche CINCH >geht das schon, aber du kannst Probleme mit den tiefen Frequenzen >bekommen. Bei der amerikanischen Cinch-Norm habe ich so im Gedächtnis, das die Anpassung etwa 32K am Ausgang beträgt. Ich kann mich auch irren, bin aber zu bequem extra zu recherchieren. Die Spannung ist auf alle Fälle höher als bei DIN. Irgendwann gab es mal bei ELV eine Schaltung zur korrekten Anpassung in beiden Richtungen. >ja sorry bin eben nur en Hobby Bastler und kein Professor ;-) Ich bin immer noch kein Professor und als ich meinen ersten ordentlichen NF-Verstärker "gebastelt" hatte, war ich lediglich Mechaniker.
Der Verstärker funktioniert doch jetzt perfekt und deshalb werde ich daran auch nichts mehr verändern .Außer es treten noch irgendwelche Probleme auf dann meld ich mich wieder bei euch.
>Also, du hast die Eingangsbuchse. Dort schließt du die Masse (Heute >engl. GROUND) deiner abgeschirmten Leitung an. OK, bei Cinch geht das nicht anders, ist aber technisch ungünstig. Normalerweise wird so aufgelegt: Es wird eine Leitung mit zwei Adern und Abschirmung verwendet. Die erste Ader (Signal) geht auf den Verstärkereingang. Die zweite Ader (Masse) geht auf den Masseanschluss am Verstärkereingang. Die Abschirmung wird bei Metallgehäuse direkt am Steckverbinder mit dem Metallgehäuse verbunden. Bei Kunststoffgehäuse muss die Abschirmung mit dem zentralen Massepunkt des Gerätes verbunden werden.
>Naja, 22K sind für einen NF-Eingang recht niedrig. Für übliche CINCH >geht das schon, aber du kannst Probleme mit den tiefen Frequenzen >bekommen. Wieso das denn? Halte ich für unwahrscheinlich. >Bei der amerikanischen Cinch-Norm habe ich so im Gedächtnis, das die >Anpassung etwa 32K am Ausgang beträgt. Ich kann mich auch irren, bin >aber zu bequem extra zu recherchieren. Anpassung am Ausgang? Kann ich mir kaum vorstellen und sehe auch keinen Sinn darin.
Spannungsanpassung - also max. Spannung aus der Quelle holen. Aber normalerweise spricht hier keiner von Anpassung. Eigentlich wird in der NF-Technik gar nichts diesbezüglich speziell angepaßt. Einfach Quellwiderstand niedrig machen, Eingangswiderstand vergleichsweise (nicht sinnlos) hoch, und irgendwelche Kondies dazwischen sollten so groß sein, daß die zusammen mit dem Eingangswiderstand keinen Hochpaß mit zu hoher unterer Grenzfrequenz bilden.
>Eigentlich wird in der NF-Technik gar nichts diesbezüglich speziell >angepaßt. ACK. Ich war nur etwas irritiert wegen der "32K am Ausgang". >Einfach Quellwiderstand niedrig machen, Eingangswiderstand >vergleichsweise (nicht sinnlos) hoch, und irgendwelche Kondies >dazwischen sollten so groß sein, daß die zusammen mit dem >Eingangswiderstand keinen Hochpaß mit zu hoher unterer Grenzfrequenz >bilden. ACK.
Hab nun doch bei WIKIPEDIA nachgeschaut. Dort steht, das Pegel und Impedanzen nicht einheitlich sind und zu Fehlanpassungen und starken Lautstärkeunterschieden kommen kann. Weiter, der Pegel beträgt 0,775 Veff. Widerstand bei Signalausgängen 2,5-5 KOhm. Signaleingänge von 30 KOhm bis 1M. Und es würde nicht der CCITT-Norm mit 0,6 KOhm entsprechen. Sicher ist WIKIPEDIA nicht das Maß aller Dinge. Man müßte das noch weiter vertiefen. PS.: Darf man hier eigentlich etwas einstellen, was man aus WIKIPEDIA kopiert hat?
Michael_ schrieb: > Weiter, der Pegel beträgt 0,775 Veff. Das ist bei Beschallungstechnik die Norm. Bei Heimgeräten ist von 200 mV bis 2 V alles vertreten, weil: Michael_ schrieb: > Pegel und Impedanzen nicht einheitlich sind Jeder kocht sein eigenes Süppchen und das wird sich demnächst auch nicht ändern.
>Sicher ist WIKIPEDIA nicht das Maß aller Dinge. Man müßte das noch >weiter vertiefen. trotzdem stimmt das mit meiner Meinung überein - hier kocht scheinbar jeder sein Süppchen - aber ich glaube, die Häufung der NF-Signaleingänge liegt wohl so bei ein paar 10kOhm. >PS.: Darf man hier eigentlich etwas einstellen, was man aus WIKIPEDIA >kopiert hat? ich denke schon - mit Verweis auf Wiki wohl kein Problem.
Hier wird eine interessante Diskussion geführt. http://forum2.magnetofon.de/showtopic.php?threadid=5380
>jeder sein Süppchen - aber ich glaube, die Häufung der NF-Signaleingänge >liegt wohl so bei ein paar 10kOhm. man muß das präzisieren: Heimverstärker haben ja oftmals Eingänge für unterschiedliche Geräte. Z.B. für Plattenspieler mit magn. Abnehmer - sehr empfindlich wie ein Mikrofoneingang, und war wohl als einziger Eingang relativ sicher immer mit 47k ausgelegt, wegen des Frequenzgangs. Oder zumindest damals Plattenspieler mit Piezoabnehmer - sehr hochohmig, und für Signalspannungen bis 1V ausgelegt Tonbandeingänge waren so für 300-700mV ausgelegt, paar 10kOhm CDPlayer-Eingänge (bzw. Player-Augänge) hatten gerne über 1V. Wie man sieht - eine interessante Bandbreite von Eingängen.
Hab mir jetzt en 200VA Trafo bei Pollin bestellt. Bin mal gespannt wie das Teil dann abgeht.
noch ne Frage: Als Gleichrichterdioden hab ich 4 x 200 BY229F verwendet halten die das aus wenn ich einen Trafo mit 200VA 16,7A verwende ???
Nur, wenn Du jeweils 10 Stück parallel schaltest. Das wäre besser (und auf Kühlkörper): http://www.reichelt.de/?ACTION=3;GROUP=A44;GROUPID=2998;ARTICLE=4608;SID=27n0RY9awQARsAAD7LRd8468e5840d1d0ddcff8202bd0e071250d
Das kommt darauf an, wie viel dein Verstärker benötigt. Bei nem Bumms könnte das aber Probleme geben, weil der Trafo mehr liefern kann. Außerdem musst du die unbedingt kühlen dann.
Ich habe noch Dioden zuhause gfunden aus nem alten Fernseher daruf steht "SSCBYW15600 7928" Könnte ich vielleicht vier davon verwenden ?? Sind ziemlich dicke Teile ???
B. Reger schrieb: > Ich habe noch Dioden zuhause gfunden aus nem alten Fernseher daruf steht > "SSCBYW15600 7928" In Fernsehgeräten werden eigentlich keine Dioden für diese Ströme verbaut, welche mit Deinem Trafo beim einschalten als Stromstoß fließen.
Also gehen die hier auch nicht zum Gleichrichten ("SSCBYW15600 7928) ??
Ist doch eine Hochlastdiode oder nicht ?? Aber für welche Ströme ??
Unter der Bezeichnung kann ich leider nichts finden. Und es gilt oben gesagtes, daß Hochstromgleichrichter im TV nicht benötigt und daher nicht verbaut werden.
Ja kann leider unter der Bezeichnung auch nichts finden der Fernseher ist bestimmt schon 20 oder 30 Jahre alt. Dann werde ich mir einen Brückengleichrichter ca.25A oder 35A besorgen .
Sollte ich eigentlich bei 200VA schon an eine Einschaltstrombegrenzung denken damit es nicht im ganzen haus zappenduster wird , oder ist das noch nicht nötig ??
Und was für eine Sicherung sollte ich dann in meinem Vertärker verwenden ?? Wie auf dem TRafo steht 16A Träge oder wie ??
OK hat sich erledigt. Müssten ca. 860mA sein bei 230V und bei 12V wären das 16,6A richtig ??
So hab jetzt alles fertig und funktioniert super, macht ordentlich krach . Hätte aber noch ne kleine Frage : Leider ist das Ausgangssignal eines mp3 Players zu schwach um ordentlich krach zu machen . Darum hab ich gedacht dass ich mir einen kleinen Vorverstärker bastle . Ich hab dabei an einen LM386 gedacht (siehe Link). http://bwir.de/images/schaltungen/miniamp_s.gif Was meint ihr dazu kann das funktionieren und ist dann nicht das Eingangssignal zu stark dass die IC´s beschädigt werden ???
Bitte melde dich an um einen Beitrag zu schreiben. Anmeldung ist kostenlos und dauert nur eine Minute.
Bestehender Account
Schon ein Account bei Google/GoogleMail? Keine Anmeldung erforderlich!
Mit Google-Account einloggen
Mit Google-Account einloggen
Noch kein Account? Hier anmelden.

