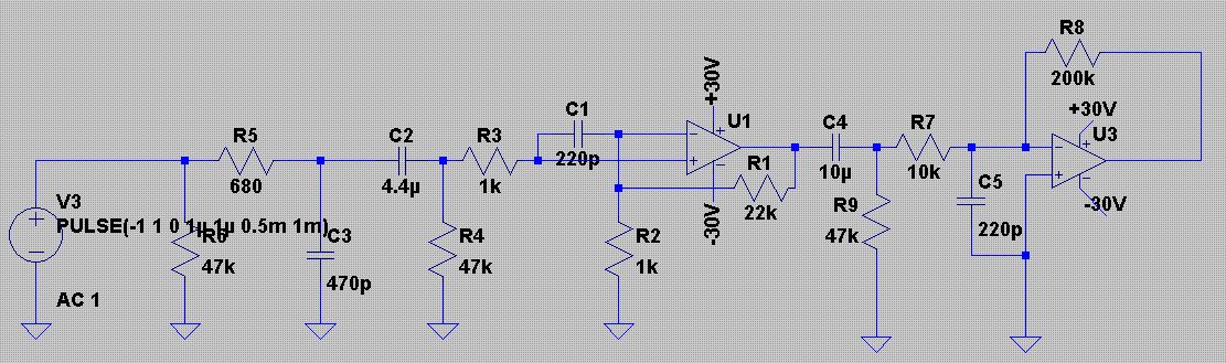
Hallo, gibt es eine Möglichkeit bei der angehangenen Schaltung die Rauschspannung zu berechnen? Wenn ich das richtig verstanden habe, so erzeugt jeder Widerstand eine Rauschsspannung. Diese kann ich mir wie eine in reihe geschaltete Spannungsquelle vorstellen. Zu berechnen mit folgender Seite. http://www.sengpielaudio.com/Rechner-rauschen.htm Der Widerstand R2 (1kohm) erzeugt also eine bei 20kHz eine Rauschsspannung von 0.57µV. Diese wird um den Faktor 400 Verstärkt. Also käme am Ausgang eine Rauschspannung von 228µV raus. Kann man das so einfach rechnen? Die selbe Rechnung ließe sich auf den Widerstand R2 übertragen. Wenn ich die Spannungen quadratisch addieren käme ich auf 322µV. Wie verhalten sich die Kapazitäten? Der Widerstand R4 (47kohm) würde bei 20Khz eine Rausschpannung von ca. 4µV erzeugen. Bei einer Verstärkung von 400 komme ich auf 1,6mV. Also nicht gerade wenig.
Kapazitäten und Induktivitäten rauschen nicht, beeinflussen abder den Frequenzgang, bzw. die Rauschbandbreite. Für die Rauschspannung reicht es im prinzip, wenn Du den wirksamen Ersatzwiderstand an den OpAmp-Eingängen berechnest. Allerdings musst Du auch die Bandbreite (bzw. Frequenzgang) der Schaltung (OpAmp-Bandbreite, Tiefpassfilterung durch Cs etc.) für die Berechnung mit einbeziehen. Und vermutlich ist das Eigenrauschen des OpAmps (multipliziert mit dem Gain, siehe Datenblatt) grösser als das Widerstansrauschen. Rauschleistungen oder Spannungen (effektiv-Werte) addieren sich übrigens quatratisch (keine Korrelation verschieder Rauschsignale)
Peter schrieb: > Rauschleistungen oder Spannungen (effektiv-Werte) addieren sich übrigens > quatratisch (keine Korrelation verschieder Rauschsignale) Das kann man so aber nicht stehen lassen. Ich habe gelernt, dass bswp. die Rauschspannungsquelle und die Rauschstromquelle eines OPVs korreliert sind, nur das kein Hersteller diese Korrelation in seinem Datenblatt angibt. Wenn daher wirklich auf minimales Rauschen hin optimiert werden soll muss man das Bauteil selbst vermessen. Das mag aber in 99,9% aller hier bearbeiteten Schaltungen nicht die Rolle spielen. branadic
Kann ich das Rauschen durch eine Spannungsquelle in Reihe mit dem Widerstandes darstellen? Verwendet wird ein LM3886 im Datenblatt steht etwas von Input Noise max 10µV Bei RIN = 600ohm.
Da das Bild nach LTspice aussieht: Man kann dort auch das Rauschen
simulieren, braucht dann aber auch entsprechende OpAmp-Modelle.
Menü -> Simulate -> Edit Simulation Cmd -> Noise
Bei Output der Knoten v(n00x) an dem "gemessen" werden soll.
Bei Input die Spannungsquelle v3 am Eingang.
> Wie verhalten sich die Kapazitäten?
Widerstand:
kB = 1.3806504 * 10-23 J/K
T = Temperatur in K
R = Widerstand in Ohm
deltaf = Bandbreite in Hz
vn = sqrt(4 kB T R deltaf)
Kommt ein Kondensator hinzu wie bspw. beim RC-Glied, fällt der R-Teil
aus der Gleichung raus:
C = Kapazität in F
vn = sqrt(kB T / C)
@Arc Net Super Danke, kannst du nochmal nachschauen, ob das Simulationsergebniss realstisch ist. Konnte leider kein Rauschen der Ops hinzufügen, weil ich kein Modell des Ops habe. Bei den angezeigen Werten sollte es sich also nur um das Widerstandsrauschen handeln. Die Werte kommen mir jedoch ziemlich gering vor. Wobei was sagt mir die Einheit µV/Hz^(1/2)
Für die effektive Rauschspannung musst Du ganze Rauschkurve über den Frequenzgang^(1/2) aufintegrieren. So grob geschätzt wäre das Durchschnittlich: 3µV/Hz^(1/2) x 100000Hz^(1/2)= 948.7µV Oder anhand des Typ. Input Noise vom Datenblatt (2µV) multipliziert mit der Verstärkung: 2µV x 400 = 800µV, ein Wert der ungefähr zur Simmulation passen würde. => Also grob geschätzt wirst bei maximaler Verstärkung ein Rauschen von etwa 1mV am Ausgang haben, das sind 0.25µW an einem 4 Ohm Lautsprecher. Rauschabstand: 10xLog( 68W/0.25µW) => 84 dB
Kannst du mal die Schaltplandatei anhängen (.asc file). Ich würde genre mal sehen was für Opamp-Modelle du genommen hast. Im Schaltplan sind 2 Opamps. Du hast doch bestimmt nicht vor 2 Leistungsverstärker LM3886 hintereinander zu schalten. Oder?
Bitte melde dich an um einen Beitrag zu schreiben. Anmeldung ist kostenlos und dauert nur eine Minute.
Bestehender Account
Schon ein Account bei Google/GoogleMail? Keine Anmeldung erforderlich!
Mit Google-Account einloggen
Mit Google-Account einloggen
Noch kein Account? Hier anmelden.

