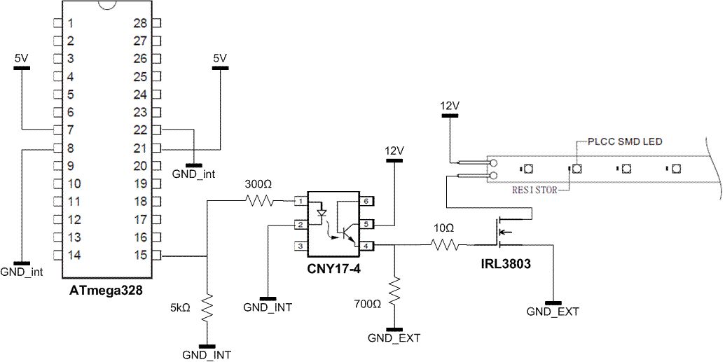
Hallo Forum Ein Freund möchte mittels PWM von einer ATmega CPU einen LED Strip steuern. Da die Spannung von einer nicht genauer spezifizierten 12V Quelle stammt, kommt ein Optokoppler zum Einsatz. Mein Wissen über Schlatungselektronik ist etwas rostig, kann jemand beurteilen, ob die Beschaltung (besonders die Widerstände) so richtig ist? Der ATmega liefert 20mA bei 5V, dass PWM Signal ist ~500Hz. Der LED Strip ist offenbar dieser: http://www.conrad.de/ce/de/product/150485/LED-STR-6300K-168CM-12VDC-WEISS Vielen Dank für jeden Tipp. C.
Vor der Infrarot LED ist ein 300 Ohm Widerstand, also fließt ein Strom von 12mA durch die IR-Diode. Vor den LEDs in der LED-Strip hast du aber keinen Widerstand eingeplant ... also kannst man nicht bestimmen wie viel Strom über die LEDs fließt, das kann zur Zerstörung der LEDs führen.
Sorry, das habe ich vergessen zu erwähnen, die Widerstände der LEDs sind auf dem Strip (sehr klein auch auf der Zeichnung), laut Datenblatt kann der LED Strip direkt mit 12V laufen.
Mike J. schrieb: > Vor den LEDs in der LED-Strip hast du aber keinen Widerstand eingeplant > ... also kannst man nicht bestimmen wie viel Strom über die LEDs fließt, > das kann zur Zerstörung der LEDs führen. Typischerweise sind auf diesen LED-Strips schon Vorwiderstände bei den LEDs. Viele Grüße, Simon
Bitte melde dich an um einen Beitrag zu schreiben. Anmeldung ist kostenlos und dauert nur eine Minute.
Bestehender Account
Schon ein Account bei Google/GoogleMail? Keine Anmeldung erforderlich!
Mit Google-Account einloggen
Mit Google-Account einloggen
Noch kein Account? Hier anmelden.
