Hallo, ich habe ein kleines Problem. Ich baue mir gerade ein Netzteil für "Nixie-Röhren", das sind Kaltkathodenröhren, die bis zu 10mA ziehen bei ca. 180V Brennspannung. Sie benötigen einen Anodenwiderstand, typischerweise im 20-30kOhm-Bereich. Daher wollte ich einfach ein handelsübliches 100kOhm-Poti verwenden. Es hat jedoch den Anschein, dass das nicht funktioniert, die Schmiere in dem Poti fängt ein bisschen an zu riechen und bei längerem Betrieb an zu qualmen. Daher meine Frage, gibt es Hochspanungspotis? Oder was kann ich stattdessen machen? Elektronisches Poti, aber wie? Jens
Hallo Jens, seh ich das richtig, das du 10mA durch 20k-30k fliessen lässt? Wenn ja musst du halt Potis verwenden die eine entsprechende Leistung abkönnen (2-3W!), aber ob es da noch Sinn macht Potis einzusetzen sei mal dahingestellt. Die hohe Spannung dürfte hier eher weniger dein Problem. Gruß Rainer
Das Poti muss die Spannung UND die Verlustleistung abkönnen. Bei 1 Watt Poti 100 kOhm, eingestellt auf 30 kOhm landest Du bei 0,3 Watt, was das Poti in Wärme umwandeln kann.
Klar muss das Poti die Spannung abkönnen, aber in dem Bereich (100-200V) seh ich jetzt bei normalen Potis noch nicht so das Problem. Bei meinen Annahmen bin ich halt von einem Strom von 10mA ausgegangen und damit ergibt sich halt bei 30k eine Verlustleistung von 3W. Und diese 3W dürften das beschrieben Qualmen verursachen :). Denn die meinsten Potis die man so in der Bastelkiste hat dürften eher für 0,1-0,5W ausgelegt sein. Gruß Rainer
Wo finde ich denn passende Potis? Diese elektronischen Potis taugen nichts für die hohe Spannung oder? Jens
Ach und ja, es fließen MAXIMAL 10mA, typisch sind eher 2-5mA bei R=10..20k Jens
Du musst trotzdem von maximal ausgehen. Was hast Du eigentlich gegen geeignete Festwiderstände? Zu billig im Vergleich zu passendem Poti?
http://www.mercateo.com/p/115-742882/D_23_CF_1_Cermet_Potentiometer_47_k_linear_20_.html So mal als Hausnummer.
Das wäre das perfekte Teil: http://www.mercateo.com/p/139-1307117/POTENTIOMETER_10_UMDREH_100K_OHM_3W_Typ_MW22B_10_100K.html Hmm ich würde den Widerstandswert aber separat gerne per Nixies anzeigen lassen, dachte mir dass dazu ein Stereo-Poti wohl am besten wäre, einen Kanal für die Steuerung, den anderen für den ADC.. Ideen? Jens
Hmm was bleibt dann? Gibt es eine alternative zum Poti? Evtl ein elektronisches Poti?
Jens schrieb: > Evtl ein > elektronisches Poti? Wenn Du das umtaufst in einstellbare Konstantstromquelle, die für diese Spannungen geeignet ist.
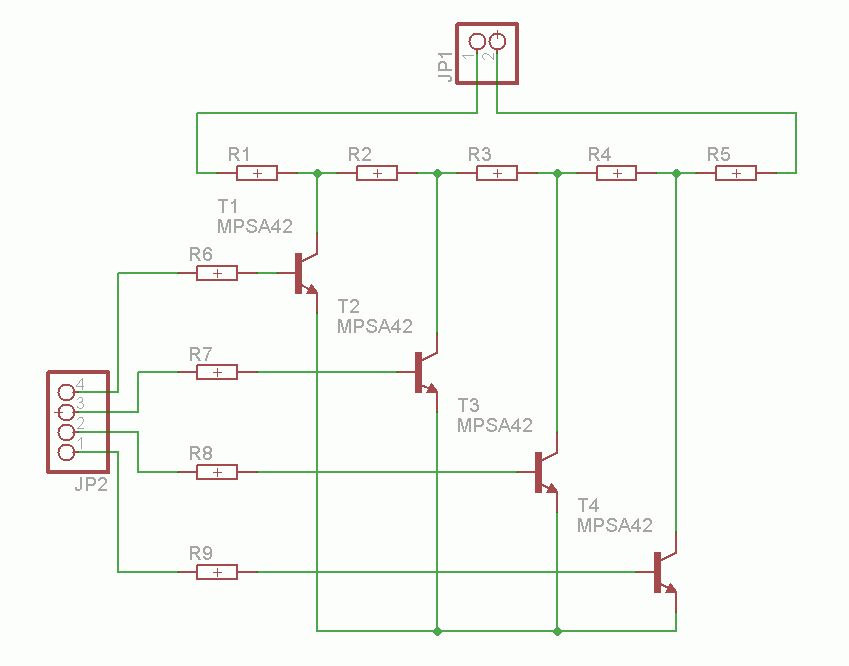
Hmm so ganz wird das meinen Zweck nicht erfüllen denke ich. Ich habe meinen konzeptionellen Schaltplan mal angehängt. Die Idee ist, sog. Nixie-Röhren anzusteuern. Dabei brauchen die Dinger einen Vorwiderstand damit sie nicht durchbrennen, so weit klar denke ich. Ich möchte gleichzeitig die aktuell anliegende Spannung anzeigen (mit dem R2,R3-Spannungsteiler und ADC), und nachher noch den fließenden Strom low-side (quasi "unter" JP2) messen. Zudem soll noch der gerade eingestellte Widerstand angezeigt werden. Und das ist das Problem, ich dachte ich nehme einfaach ein Stereo-Poti, den einen Kanal für die eigentliche Steuerung (R1 im Schaltplan) und den zweiten als Kanal, der 0..5V dem ADC einspeist, sodass ich bequem den Widerstandswert kenne. Daher sollte es schon ein einstellbarer Widerstand sein, da es oft praktisch ist anzugeben "Betreibe diese Nixie-Röhre mit 200V bei 22kOhm Anodenwiderstand" anstelle "Diese Röhre benötigt 2.7mA". Also was tun? Beste Grüße Jens
Mein Vorschlag wäre, das du eine einstellbare "Konstantstromquelle" unterhalb von JP2 einsetzt, so ähnlich wie mhh es schon angemerkt hat. Den darin enthaltenen Shunt kannst du ja zum Strommessen verwenden. Über einen weiteren hochohmigen Spannungsteiler wird dann die Spannung über der Stromquelle gemessen. Den eingestellten Widerstand verrät dir dann das ohmsche Gesetz :)
Hmm sicher so ginge das, das Problem ist nur: 1. Ich weiß nicht wie man eine Konstantstromquelle baut, die zur Not 300V verträgt (soll ja kurzschlussfest sein). Gut, dazu muss ich mir den Link gut durchlesen was ich gleich tun werde. 2. Der Widerstandswert soll auch angezeigt werden, wenn kein Strom fließt. Und peng, dann gehts nicht mehr über den Herrn Ohm.. Daher würde ich einen Stereo-Poti nehmen, und imm Falle der Konstantstromquelle dann den einen Kanal für deren Einstellung benutzen und den anderen um separat den Widerstand zu bestimmen, klingt das gut? Jens
Hallo Jens, Nixies können nicht über den Strom gedimmt werden. Das organge Licht ist das Kathodenglimmlicht - und die abgedeckte Fläche in einer Niederdruckentladung ist proportinal zum Strom, d.h. wenn Du den Strom verringerst, dann bekommst Du "dunkle Flecken" auf den Leuchtziffern in der Röhre. Es gibt einige Nixies die für Multiplexer-Betrieb ausgelegt sind, diese kann man dann über PWM dimmen. Std.-Nixies würden durch das häufige Zünden der Entladung sehr schnell altern. Welchen Typ willst Du einsetzen? Der Anodenwiderstand der Nixie ist nur dazu da, um den Strom auf für die Nixie unschädliche Werte zu begrenzen. Du musst mindestens den Spannungshub zwischen Zündspannung (typ. 130-180V - ggf. mehr wenn Dein Netzteil mehr Spannung liefert) und Brennspannung (typ. 70-100V) "vernichten" - und dies bei dem Nennstrom. Sonst gibts nur Frust. Gruß, Lars
Ja danke Lars, das weiß ich auch. Ich war vllt etwas unklar. Es soll ein universelles Netzteil werden, mit dem ich beliebige Nixies testen kann. Das 100k-Poti soll dieser Anodenwiderstand sein. Die Helligkeit will ich damit nicht ändern. Ich möchte nur erreichen: 1) dass ich die Spannung einstellen kann (schon erledigt, ist hier nicht das Thema) 2) dass ich dann an einem Knöpfchen drehen kann, und dann auf einem Display steht z.B. "045 kOhm", und ich dann erst die Nixie-Röhre anklemme. Die Konstantstromquelle ist so eine Sache, weil man da den Strom einstellt, ich will aber den Widerstand einstellen und vorher schon auslesen. Daher denke ich, dass das nur eine bedingt sinnvolle Lösung für mich ist. Eine Alternative wäre ein 6W-Stereo-100kOhm-Poti, nur so etwas scheint es nicht zu geben. Stereo deshalb, weil ich den Wert des Widerstandes zu jedem Zeitpunkt angezeigt haben möchte.
Wie genau muss es denn sein? Reicht es, wenn Du im Binärsystem einen 0k5, 1k, 2k, 4k, 8k, 16k, 32k Widerstand nimmst, die in Reihe schaltest und dann je nach Bedarf einzelne davon brückst, entweder per Relais oder Stufenschalter oder einzelne Kippschalter (Kopfrechnen gefragt)? fchk
Hallo Jens, ok, jetzt hab ichs verstanden ;-). Du kannst auch einen Drehencoder nehmen, einen Microcontroller und ein paar Widerstände die Du mit Reed-Relais wahlweise kurzschließt - und fertig ist das digital gesteuerte linear abgestimmt Poti. Die Auflösung bestimmt Anzahl der Reedrelais... Gruß, Lars
Hmmm ja klar das geht natürlich, ist aber nicht so "schön" ;-) Also sowas hab ich mir überlegt wie angehängt. Aber ist sehr aufwändig... Wie sähe das mit den Reed-Relais aus?
Der Widerstand soll doch nur den Strom einstellen. Ein Poti ist daher ungünstig, da Du dann ne reziproke Kennlinie hast. Nimm besser eine einstellbare Stromquelle. Den "Ersatzwiderstand" kannst Du ja dann von nem MC leicht ausrechnen lassen: R = U / I Peter
Ja sicher ginge das. Das Problem ist aber, dass der uC den Widerstand nur dann ausrechnen kann, wenn der Strom fließt i.e. wenn der Strom gemessen werden kann. Aber der Widerstandswert soll ja die ganze Zeit angezeigt werden, auch im unbelasteten Zustand, und das ginge mit deinem Vorschlag nicht, wenn ich das recht verstehe, oder? Peter Dannegger schrieb: > Ein Poti ist daher ungünstig, da Du dann ne reziproke Kennlinie hast. Was meinst du damit, ich verstehe es leider nicht? Danke, Jens
Hallo Jens, ich verwende Reed-Relais mit 5V - bei dem typ. Spulenwiderstand von 500R fließt ein Strom vom 10mA. (gibts bei Reichelt, Pollin, Conrad, ... eigentlich überall). Ein typ. Microcontroller hat 20mA pro Ausgang, d.h. die Transistormatrix kann entfallen. (Freilaufdiode nicht vergessen). Der Vorteil an Reed-Relais ist, dass Du automatisch eine galvamische Trennung zwischen Steuerkreis und Schalter geschenkt bekommst - und alles weitere sind nur noch ein paar Widerstände in Reihe (1k, 2k, 4k, 8k, 16k, 32k, 64k, ...), die dann jeweils mit dem Schalter eines Reed-Ralis überbrückt sind. Wenn Du mit 1k startest und das zugehörige Reedrelais zwischen Bit0 des Ausgangsports und +5V schaltest, dann brauchst Du gar nicht mehr umskalieren (der binäre Wert entspricht dem Widerstandswert in kR). Gruß, Lars
Jens schrieb: > Ja sicher ginge das. Das Problem ist aber, dass der uC den Widerstand > nur dann ausrechnen kann, wenn der Strom fließt i.e. wenn der Strom > gemessen werden kann. Nö, Du gibst ja der Stromquelle den Wert vor mit der Steuerspannung und die liegt immer an. > Peter Dannegger schrieb: >> Ein Poti ist daher ungünstig, da Du dann ne reziproke Kennlinie hast. > > Was meinst du damit, ich verstehe es leider nicht? Der Betriebsparameter für die Röhre ist der Strom und nicht der Vorwiderstand! I = f(1/R) Großer Widerstand -> geringe Stromänderung, kleiner Widerstand -> große Stromänderung. Dein Poti hat also einen großen Bereich, wo sich wenig ändert und nen kleinen Bereich, wo sich viel ändert (bis zum Durchbrennen bei 0 Ohm). Peter
Peter Dannegger schrieb: > Jens schrieb: >> Ja sicher ginge das. Das Problem ist aber, dass der uC den Widerstand >> nur dann ausrechnen kann, wenn der Strom fließt i.e. wenn der Strom >> gemessen werden kann. > > Nö, Du gibst ja der Stromquelle den Wert vor mit der Steuerspannung und > die liegt immer an. Touché, das hab ich natürlich übersehen in meiner "Logik". So ganz verstanden habe ich das Konzept der Konstantstromquelle aber noch nicht. Nehmen wir an, ich baue aus dem Artikel Konstantstromquelle selbige mit den bipolaren Transistoren. Dafür würde ich den MPSA42 als Transistor verwenden, auch wenn bei dem nach 300V Schluss ist. Aber wie dimensioniere ich meine Widerstände? Ich will den Strom ja variabel lassen, also muss da ja irgendwo ein Poti rein. Aber wo? R1 sicherlich. Den R2 hab ich gerade so auf ca. 250kOhm geschätzt kann das sein? (MPSA42: hFE >= 20, I_max = 30mA (gaaaanz viel Sicherheit ich weiß), U_e_max = 300V) http://www.mikrocontroller.net/wikifiles/2/28/Ksq.png Peter Dannegger schrieb: > I = f(1/R) Jetzt verstehe ich was du meinst. Aber durchbrennen wird die Röhre nicht, da die 300V mit maximal 10mA "anmarschieren" können (ich hol sie mir aus einem SMPS). Gruß Jens
Hallo Peter, vielen lieben Dank für deine Mühe. Ein paar kleine Fragen noch: 1) Wie heißt diese Schaltung? Ich würde sie gerne verstehen. 2) Wo "stecken" da die 10mA und die 300V drin? Die 300V wohl eher nicht explizit, aber wie kann die Schaltung auf andere Ströme justiert werden? 3) Über den 1K würde ich dann den eigentlich fließenden Strom messen, ja? Also indem ich die Spannung über 1K gegen GND messe und dann I = U/R, korrekt? Und die letzte Frage: Der OVP arbeitet mit 15V, der Poti mit 10V, warum? Nochmals vielen Dank, Jens
Jens schrieb: > Und die letzte Frage: Der OVP arbeitet mit 15V, der Poti mit 10V, warum? Du kannst den Widerstand auch auf 100R setzen, dann muß das Poti 1V liefern für 10mA. Der OPV braucht soviel Spannung, daß er den FET noch aufsteuern kann beim höchsten Strom. Sollte aber nicht >20V sein, da die meisten FETs nur 20V UGS vertragen. Der OPV regelt den Transistor nach, bis die Spannung am Meßwiderstand gleich der Potispannung ist. Peter
Danke für deine Antwort. Problem ist nur, dass ich mit OPVs (und jetzt schreibe ich sie mal richtig) noch nie wirklich was gemacht habe. Ich versuche mal zu klären was die Schaltung macht in meinen Worten: Ein nichtinvertierender Verstärker wegen der Kopplung vom Ausgang zum invertierenden Eingang. Mit dem 10K-Poti stelle ich eine Spannung von 0..10V ein. Über den 1K-Widerstand fällt bei angeschlossenem Verbraucher eine Spannung ab, diese "misst" der invertierende Eingang des OPV. Der OPV regelt so lange nach (d.h. ändert deine Ausgangsspannung im Bereich 0..15V), bis die Spannung über den 1K-Widerstand gleich der Poti-Referenzspannung ist. Gut, wenn das so stimmt, habe ich ein bisschen das Konzept verstanden. D.h. wenn meine Spannungsquelle, die die 300V zur Verfügung stellt, theoretisch 20mA liefernm könnte, dann würde diese Schaltung bei Volldurchschalten des FETs auch 20mA durchlassen, sehe ich das richtig? Was passiert eigentlich, wenn ich diese Stromquelle kurzschließe? D.h. wenn am Transistor auf einmal 300V anliegen? Jens
Jens schrieb: > D.h. wenn meine Spannungsquelle, die die 300V zur Verfügung stellt, > theoretisch 20mA liefernm könnte, dann würde diese Schaltung bei > Volldurchschalten des FETs auch 20mA durchlassen, sehe ich das richtig? Das Vollduchschalten ist durch die VCC begrenzt. Bei 15V VCC, 2V Abfall am OPV, 3V Abfall am Gate liegen max 10V am Widerstand und damit fließen max 10mA durch die 1k. Anders gesagt, meine Dimensionierung ist zu knapp, nimm besser 18V VCC oder mach den Widerstand kleiner. > Was passiert eigentlich, wenn ich diese Stromquelle kurzschließe? D.h. > wenn am Transistor auf einmal 300V anliegen? Dann muß der Transistor 3W abführen. Der obige kann aber nur 2,5W. Nimm also nen stärkeren, z.B. FQU3N60 (max 50W). Peter
Danke für den Tip. Aber wo liegt denn der "effektive" Widerstand den diese Schaltung ja simuliert? Und wie messe ich ihn?
Bitte melde dich an um einen Beitrag zu schreiben. Anmeldung ist kostenlos und dauert nur eine Minute.
Bestehender Account
Schon ein Account bei Google/GoogleMail? Keine Anmeldung erforderlich!
Mit Google-Account einloggen
Mit Google-Account einloggen
Noch kein Account? Hier anmelden.

