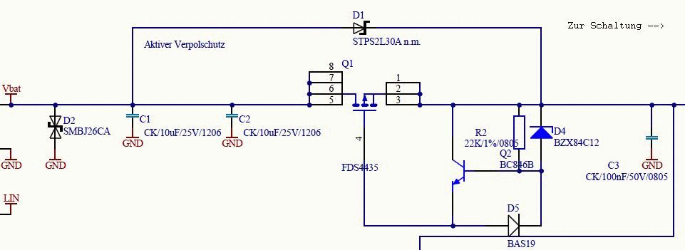
Hallo an Alle, Ich habe im Buch "Hochleistungs LEDs" diese aktive Verpolschutzschaltung gefunden und habe sie nachgebaut und ausprobiert. Was soll ich sagen, sie funktioniert auch, wie gedacht. Kennt jemand den Namen dieser Schaltung? Oder kann mir jemand kurz erklären, wie genau diese Schaltung funktioniert? Darüber schweigt sich das Buch leider aus... Der P-Kanal MOSFET besitzt noch eine Schutzdiode von Drain nach Source, welche nicht explizit im Schaltplan eingezeichnet ist. D1 ist nicht montiert. Kann mir bitte jemand helfen? Gruß, Markus
> Kennt jemand den Namen dieser Schaltung? Dummschluss ? >Was soll ich sagen, sie funktioniert auch, wie gedacht. Sicher, die LEDs leuchten wenn Vbat positiver als GND ist und leuchten nicht wenn Vbat negativer als GND ist. Es ist ja auch eine Diode im PMOSFET eingebaut, die zufälligerweise dann leitend ist, wenn alles richtig gepolt ist. Aber der eigentliche Zweck war wohl, daß der MOSFET einschaltet, wenn diese Diode leitet, um den Spannungsabfall zu reduzieren. Und das funktioniert in dieser Schaltung, zumindest so wie du sie gezeichnet hast, mit oder ohne D1, nicht. Da hat sich wohl ein klitzekleiner Schaltungsfehler eingeschlichen....
Natürlich funktioniert die Schaltung wie dargestellt. Wieso sollte sie auch nicht? Funktionsweise: 1. Beim Anlegen einer positiven Spannung wird über D1 0,7V abfallen (ohne D1 fällt diese Spannung eben an der Bypass Diode des pmosfet ab). Das Potential am Kollektor des Bipolartransistor wird nun 0,7V betragen. 2. Der Strom wird über R2 fließen und einen Spannungsabfall bewirken, so dass an der Basis 0V anliegen. (Die Z-Diode dient zur Spannungsbegrenzung am Widerstand. Und damit indirekt zur Begrenzung des Basisstromes). Der Widerstand muss natürlich passend dimensioniert sein. 3. Der Strom wird nun durch die Basis zum Emitter fließen (Der Transistor ist Stromgesteuert und nicht Spannungsgesteuert, daher geht das!). Somit wird das Emitterpotential -0,7V betragen. 4. Der Strom wird durch D5 fließen um den Stromkreis zu schließen. 5. Das negative Emitterpotential wird den MOSFET nun durchsteuern. Bei einer negativen Spannung wird die Diode D1 die ganze Zeit sperren und es wird nichts passiren. ihr leckstrom reicht nicht aus um die Schaltung zu starten. Fertig
> 2. Der Strom wird über R2 fliessen und einen Spannungsabfall bewirken,
Kaum, da kein Spannungsabfall besteht. D4, D5, Q2, R2 sind nur an einem
Potential angeschlossne und können daher nie eine Potentialdifferenz
sehen.
Ich sag ja, da fehlt noch was, z.B. eine geschíckt gewählte
Masseverbindung.
MaWin schrieb: >> 2. Der Strom wird über R2 fliessen und einen Spannungsabfall bewirken, > > Kaum, da kein Spannungsabfall besteht. D4, D5, Q2, R2 sind nur an einem > Potential angeschlossne und können daher nie eine Potentialdifferenz > sehen. > > Ich sag ja, da fehlt noch was, z.B. eine geschíckt gewählte > Masseverbindung. Doch. Beim einschalten der Spannung liegen überall in der Schaltung noch 0V an. Da sie ja noch nie in betrieb war. Somit habe ich nun einen Spannungsabfall und es kann somit ein Strom fließen.
Hi, Albert ... schrieb: > Doch. Beim einschalten der Spannung liegen überall in der Schaltung noch > 0V an. Da sie ja noch nie in betrieb war. Somit habe ich nun einen > Spannungsabfall und es kann somit ein Strom fließen. es liegt nicht "überall" 0V sondern "überall" liegt der Sourcespannung. Wie soll den die Gatespannung erzeugt werden?? Grüße
M. L. schrieb: > es liegt nicht "überall" 0V sondern "überall" liegt der Sourcespannung. > Wie soll den die Gatespannung erzeugt werden?? Die gatespannung wird über den Spannungsabfall an der basis emitter Strecke des Bipolartransistors erzeugt.
Und wohin fällt der Spannungsabfall an der BE Strecke wenn dort kein Bezugspotential anliegt ? Es fehl die GND Verbindung, zb. hochohmiger Widerstand vom Gate oder K-D5 nach GND. So wie die Schaltung jetzt ist kannst du alles bis auf D1 rausschmeisen, hätte die gleiche Funktion. Davon abgesehen finde ich diese Schaltung unclever, geht einfacher. Mir scheint es so das der Entwickler dieser Schaltung von einer einfachen Diode (D1) im Pluszweig ausgegangen ist und nun den MOSFET drumherum konstrukiert hat um den Spannungsabfall der Diode zu umgehen. Als erstes könnte man diese Diode (D1) komplett weg lassen da der MOSFET schon selber diese Diode enthält. Zweitens zieht man nun das GATE direkt nach GND und vom GATE einen hochohmigen Widerstand an VBAT. Nun noch D4 parallel zum GATE Pullup einbauen. Gruß Hagen
Hi, Albert ... schrieb: > Die gatespannung wird über den Spannungsabfall an der basis emitter > Strecke des Bipolartransistors erzeugt. Spannungsanfall entsteht nur wenn durch einen Widerstand ein Strom fließt. Wohin soll denn der Strom fließen? Basisemitter Spannung beträgt .7V, damit bekommt man kein Fet zum leiten. Grüße
Die 0,7V bekommt man auch nicht ... es ist einfach alles 0V um den kleinen npn.
Im zitierten Buch wird die Schaltung auch noch zum PWM-takten der gesamten LED-Treiber-Schaltung HINTER dem Verpolschutz verwendet, d.h. der oben genannte und in der gezeigten Schaltung FEHLENDE hochohmige Masseanschluss ist sehr wohl vorhanden und wird sogar noch (niederfrequent) PWM-getaktet... Allerdings ist der Schaltplan im Buch wirklich schlecht dokumentiert, kann nur mutmaßen, das der Author da selbst mit der Interpretation dieser wohl "geschenkt bekommenen" Schaltung leicht überfordert war... Lösung: einfach von der Basis des kleinen Transistors einen ca. 10k Widerstand nach Masse hinzufügen... PS: die N-MOSFET Schaltung weiter unten funktioniert auch, aber im automotive möchte man eigentlich keine geschalteten Massen mit (abstrakten) Schaltungen dahinter, denn Masse ist im Fahrzeug alles unisolierte aus Metall, da wäre immer leicht möglich, das durch Berührung irgenwas startet, was nicht soll... Aber bei auf der PCB integrierter Last (LEDs etc) hätte man durchaus auch mit billigem und gutem N-Mosfet die interne Masse wegschalten können!
Rob schrieb: > d.h. der oben genannte und in der gezeigten Schaltung FEHLENDE > hochohmige Masseanschluss ist sehr wohl vorhanden und wird sogar noch > (niederfrequent) PWM-getaktet... Diese vor 5 Jahren vom TO gepostete Schaltung funktioniert nur deshalb als Verposchutz, weil eine Diode drin ist. Und nur diese Diode ist der Verpolschutz. Der Mosfet wird so niemals(!) leiten. Ob mit oder ohne PWM. > Lösung: einfach von der Basis des kleinen Transistors einen ca. 10k > Widerstand nach Masse hinzufügen... Das ist der benötigte Massebezug. Aber es geht auch einfacher: http://www.lothar-miller.de/s9y/categories/39-Verpolschutz > Allerdings ist der Schaltplan im Buch wirklich schlecht dokumentiert, > kann nur mutmaßen, das der Author da selbst mit der Interpretation > dieser wohl "geschenkt bekommenen" Schaltung leicht überfordert war... Augenscheinlich ist das so. Ich würde einem Schaltplan, der mit derartig vielen unterschiedlichen Diodensymbolen und einer leicht touchierten D5 daherkommt, aber sowieso nicht über den Weg trauen... > PS: die N-MOSFET Schaltung weiter unten funktioniert auch Aber es bringt oft und gerne Probleme, wenn die Masse weggeschaltet wird. Nicht nur im automobilen Bereich...
Lothar M. schrieb: > aber sowieso nicht über den Weg trauen... es ist durchaus nicht unüblich, in publizierte Schaltungen Fehler einzubauen, um es Konkurrenten nicht zu leicht zu machen.
Bitte melde dich an um einen Beitrag zu schreiben. Anmeldung ist kostenlos und dauert nur eine Minute.
Bestehender Account
Schon ein Account bei Google/GoogleMail? Keine Anmeldung erforderlich!
Mit Google-Account einloggen
Mit Google-Account einloggen
Noch kein Account? Hier anmelden.

