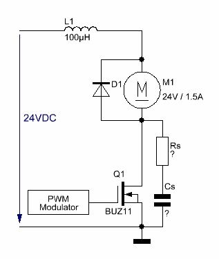
Tag zusammen, ich würde gerne einen 24V Gleichstrommotor in der Geschwindigkeit regeln können. Hierfür wollte ich PWM einsetzen. Nachdem ich die Schaltung projektiert hatte, kamen die ersten Tests. Wie ich befürchtet habe, ist das ganze Teil ein einziger Störsender. Dies merkte ich zwangsweise, da die Störungen die vorab geschaltete Elektronik komplett ausser Tritt brachte. Ein Blick aufs Oszi zeigte mir, dass die Versorgungsspannung bei einem Tastverhältnis von 0,5 zwischen 5 und 35V schwang. Nachdem ich die Entstördrossel L1 davor schaltete verbesserte sich das ganze jedoch habe ich immer noch einen Ripple von 5V der in den Schaltmomenten des MOSFET's auf die Versorgungsspanung draufkotzt. Ok, ein Snubbernetzwerk wäre wohl angebracht. Wovon ich keine Ahnung habe ist die Dimensionierung eines solchen. Bei dem Eintrag "Snubber" hier auf der Seite sind zwar Dimensionierungsregeln angeben, aber ich verstehe nicht, von welcher Induktivität C dort die Rede ist. Nach der Faustformel im DSQ-FAQ habe ich mal 0,2µF und 4R7 gewählt. Aber außer dass der Widerstand kocht hat sich störungstechnisch nichts verbessert. Geschaltet wird mit einer Frequenz von 16Khz, eine Veringerung der Frequenz brachte noch stärkere Störungen zu Tage. Im angehängten Bild habe ich mal meinen Aufbau skizziert. Daher meine Fragen: a) Ist ein genereller Fehler in meinem Aufbau, bzw. habe ich irgendetwas Elementares vergessen? b) Wenn der Aufbau so ok ist, wie muss ich Rs und Cs dimensionieren? Frank
Frank schrieb: > brachte. Ein Blick aufs Oszi zeigte mir, dass die Versorgungsspannung > bei einem Tastverhältnis von 0,5 zwischen 5 und 35V schwang. Nachdem ich Na, da hast Du doch Dein Problem und ein Snubber stabilisiert die Betriebsspannung nicht! > Ok, ein Snubbernetzwerk wäre wohl angebracht. Wovon ich keine Ahnung > habe ist die Dimensionierung eines solchen. Bei dem Eintrag "Snubber" Na, wen Du weisst wie das heisst, findest Du im Netz haufenweise Dimensionierungsanleitungen > hier auf der Seite sind zwar Dimensionierungsregeln angeben, aber ich > verstehe nicht, von welcher Induktivität C dort die Rede ist. Nach der Snubber haben keine Induktivitaet. > Faustformel im DSQ-FAQ habe ich mal 0,2µF und 4R7 gewählt. Aber außer Warum? Wir sprechen hier ueber 16kHz und nicht ueber Netzspannung! Also: Lies Deinen Beitrag nochmal durch, Du hast Dir ja die ANtwort schon gegeben: Fuer Stabile Betriebsspannung sorgen. Das heisst: Ausreichende Leistunsreserven. Spannung an den richtigen Punkten ausreichend abgeblockt. Richtige Leitungsfuehrung (Masse!) Steuerschaltung entkoppelt und Snubber rausschmeissen. Dann kannst Du wahrscheinlich auch L1 wieder entfernen...oder wenigstens zwischen L1 und Motor noch abblocken, sonst schwingt es dort lustig! Ach, und D1 solllte keine 1N400x sein! Gruss Michael
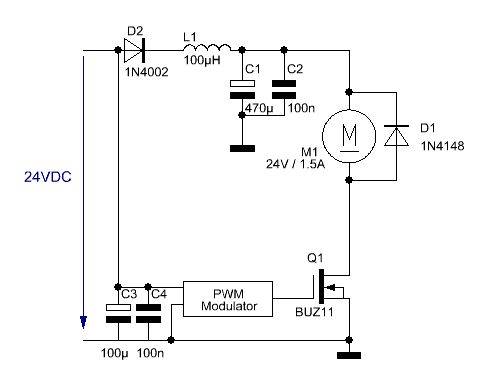
Gut ok, da war ich wohl auf dem falschen Dampfer. Habe nun die Schaltung abgeändert, wie im Anhang zu sehen. Der Eingangskreis wird nun über die Kondensatoren C1 und C2 gepuffert. L1 habe ich drinnen gelassen um den Einschaltstrom ein wenig zu begrenzen. D2 soll verhindern, dass Energie nicht in den Versorgungskreis zurück gespeist wird, denn wenn dort Aus ist, soll auch wirklich aus sein. Bei einer schnellen Schaltdiode denke ich erstmal an eine 1N4148. Kann ich diese dafür verwenden, oder ist dafür ein anderer Typ besser geeignet? > Dann kannst Du wahrscheinlich auch L1 wieder entfernen...oder wenigstens > zwischen L1 und Motor noch abblocken, sonst schwingt es dort lustig! Bin mir jetzt nicht sicher ob ich das gemacht habe was du meinst, denn abgeblockt habe ich zwischen L1 und dem Motor, aber ich wüsste nicht, wo ich sonst sinnvollerweise noch abblocken sollte. Klar, die Steuerelektronik, aber dazu komm ich gleich nochmal. Ich sehe hierbei 2 Schwingkreise. Einmal der Reihenschwingkreis aus L1 und C1 und einmal einen Paralell zwischen C1 und M1. Beim ersten komme ich auf eine Resonanzfrequenz von 734Hz. Beim 2. kann ichs nicht sagen, da ich die Induktivität des Motors nicht kenne. Aber anders gefragt: Könnte es in diesem Aufbau mit den bekannten Daten generell problematisch werden? So wie ich es verstehe, wäre es ein Problem, wenn ich die Schaltung mit einem Sinus von 734Hz versorge (oder Oberwellen mit dieser Frequenz auf der Versorgungsspannung sind), was ja aber nicht der Fall ist. > Steuerschaltung entkoppelt Blöd gefragt wie? Kodensatorpaar aus Elko und Kerko davor, oder noch mehr? Die Versorgung geschieht im Übrigen über ein Schaltnetzteil. An den 24V hängen noch diverse andere bereits fertige Steuerungsmodule. Deren Funktion möchte ich auf jeden Fall nicht beeinflussen, daher ist es mir wichtig, dass meine Schaltung nicht die 24V beeinflusst. Das eine sauber Leitungsführung wichtig, und außreichende Masseflächen nötig sind ist mir klar, ebenso die Trennung zwischen Regel und Leistungsteil. Ob ich richtig bei der Platine umsetzten werde? Naja dazu fehlt mir die Erfahrung. Im Moment ist das ganze auf Lochraster aufgebaut, da ich ja nicht für jede kleine Änderung ne neue Platine ätzen kann, ist es mir wichtig, ein solides Gerüst zu erstellen, was überhaupt funktionieren kann. Grüßle Frank
die arme kleinsignaldiode 1N4148 an einem 24V motor... :D naja, von der geschwindigkeit her ist sie okay, aber ich würde etwas mit mehr strombelastbarkeit nehmen. um welche leistung reden wir eigentlich, ist das ein 24V motörchen aus einem drucker oder gehts um einen 2kW stapler-antriebsmotor? ich halte auch die schaltfrequenz für schlecht gewählt, normalerweise arbeiten solche fahrregler mit irgendwas zwischen 100 und 500Hz. gibt auch welche mit 3kHz was ein ziemlich ekliges pfeifen erzeugt. wenns ein kleiner motor ist und unhörbar sein soll würde ich eher zu einem echten step-down-wandler raten und den motor mit sauberem gleichstrom füttern, bei großen motoren ist das summen vom fahrregler unwichtig. hört man z.b. sehr gut beim anfahren von zügen.
> die arme kleinsignaldiode 1N4148 an einem 24V motor... :D naja, von der > geschwindigkeit her ist sie okay, aber ich würde etwas mit mehr > strombelastbarkeit nehmen. Hm ok. Das sie wenig abkann war mir klar, aber wie kann ich abschätzen wie viel Strom da später durchfliessen wird? Wenn ich mich hier so umschaue dann wohl eher UF4001 oder? > um welche leistung reden wir eigentlich, ...? Das Teil würde ich gerne für verschiedene Motoren einsetzten können, deren Nennstrom zwischen 1 und 2 A liegt. Was die Frequenz angeht, werde ich es nochmal mit kleineren Werten versuchen. Dachte in der Größenordnung wäre PWM wahrscheinlich sinnvoller als ein Step-Down-Wandler. Der Geräuschpegel selbst ist mir relativ egal. Sonst noch jemand irgendwelche Tips? Frank
Die Diode gehört mechanisch nicht an den Motor, sondern dicht neben den FET, damit in den Zuleitungen ein möglichst konstanter Strom fließt. Die Abblock-Cs möglichst nahe an der FET-Dioden-Kombi. Signal- und Power-Leitungen getrennt halten und nur an einem Punkt (Source-Pin des FETs) verbinden. Die Leitung verdrillen, stromdurchflossene Schleifen sollen möglichst kleine Flächen aufspannen. Die Flankensteilheit bestimmt maßgeblich den Oberwellengehalt, aber auch reziprok die Verlustleistung. Das Summen des Motors kann man mit einer seriell geschalteten Drossel verringern.
"seriell geschaltete drossel" plus ein elko und schon ist der step-down-wandler fast fertig. für 1-2A gibts auch ICs, die ohne externen FET auskommen, vielleicht wäre sowas interessant. mußt nur aufpassen, daß diese meistens leider nicht bis auf 0V herab regeln können, sondern die schaltungen haben idR ein minimum von 1-2V ausgangsspannung. und als ich sowas mal gebaut habe kam es mir so vor als ob die direkt-PWM-auf-den-motor-variante mehr drehmoment gebracht hat. die UF4001 kenne ich jetzt nicht speziell, aber wenn das eine schnelle diode mit 1A belastbarkeit und entsprechender spannungsfestigkeit ist sollte sie für deinen motor ausreichen. ich recycle für sowas immer diese 1-3A dioden aus alten PC-netzteilen (die sind bei sowas recht ergiebig), hat bislang gut funktioniert. probier mal mit frequenzen zwischen 200 und 500 Hz, ich denke da bekommst du gute ergebnisse. wenns nicht passt kannst du die ja immer noch erhöhen wenn du bauteile hast, die 16kHz mitmachen.
Für das, was ein Motor an Störungen verursacht, ist die PWM Frequenz 
Gleichstrom.
Entstöre den Motor so, wie er bei direktem Anschluss an 12V entstört 
werden würde.
                          +-----------------
                          |
 ----UKW-Drossel-----+----| Motor
                     |    |
                    47nF  |
verdrillte           |    |
Zuleitung            +----Gehäuse
                     |    |
                    47nF  |
                     |    |
 ----UKW-Drossel-----+----| Motor
                          |
                          +------------------
Eine Freilaufdiode auf PWM-Seite sollte reichen, natürlich muß die den 
Motorstrom tragen können, der wird beim BUZ11 kaum bei den 100mA einer 
1N4148 liegen.
  Bitte melde dich an um einen Beitrag zu schreiben. Anmeldung ist kostenlos und dauert nur eine Minute.
  
  Bestehender Account
  
  
  
  Schon ein Account bei Google/GoogleMail? Keine Anmeldung erforderlich!
Mit Google-Account einloggen
Mit Google-Account einloggen
  Noch kein Account? Hier anmelden.

