Habe folgendes Problem. In einem Basicdialekt sind nur 16 Bit(Also
maximal 256 * 256 Werte) zugelassen. Meine Rechnung übersteigt
regelmäßig 16 Bit:
Wie muß folgendes umformuliert werden, damit maximal Werte von 65536
entstehen, die Formel zum Warten aber dennoch richtige Werte ergibt?
For a = 23 * 6000 To 1 Step -1
'Etwas tun
'Warten 10*a/138
Next a
In Basic gibt es doch auch den Datentyp LONG oder nicht?
For a = 23 * 6000 To 1 Step -1
'Etwas tun
if a > maximalwert then a = dein maximalwert
'Warten 10*a/138
Next a
Hast du einen Datentyp unsigned (also ohne Vorzeichen) zur Verfügung? 10 * 6000 macht 60000. Das passt noch in einen vorzeichenlosen 16 Bit Datentyp.
Was für ein Basic Programm benutzt du ? Kann mir nicht vorstellen das du nur bis zu 65535 rechnen kannst.
Entweder so:
1 | For a2 = 23 To 1 Step -1 |
2 | For a = 6000 To 1 Step -1 |
3 | 'Etwas tun Achtung: a hat hier einen anderen Wert! |
4 | |
5 | For a3 = 1 To 23 |
6 | 'Warten 10*a/138 |
7 | Next a3 |
8 | Next a |
9 | Next a2 |
oder eine vernünftige Sprache nehmen.
Leider funktioniert es noch nicht, es wird gleich ganz hell oder
flackert dazwischen etwas. Es handelt sich um eine Dimmerschaltung.
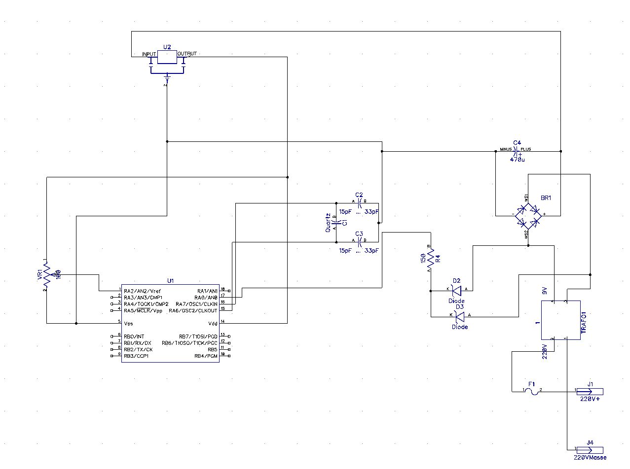
Zu "Welle": RA0 und RA2(Siehe vereinfachte Skizze) sind die Eingänge des
internen Komparators. Ist RA0 > RA2 wird Welle = 1. In jeder Halbwelle
ergibt sich also ein Rechtecksignal.
Ideen?
"Minuten" = 23
"Triac" = Triac(nicht in Skizze aufgeführt)
"Pauseus" = Pause in µs
"High" = Setze 1 / Ein
"Ein" = 1
"Aus" = 0
For Extern = Minuten To 1 Step - 1
For WH = 1 To 6000
Low Triac
For Innen = 1 To Minuten
Pauseus 10 * WH/(6*Minuten)
Next Innen
High Triac
If Welle = Ein Then
While Welle = Ein
Wend
EndIf
Low Triac
Low Led
If Welle = Aus Then
While Welle = Aus
Wend
EndIf
Next WH
Next Extern
bitte mach bilder wenn alles in rauch aufgeht, ja?! ...nee, mal im ernst: wenn deine schaltung so aussieht wie der schaltplan gezeichnet ist, dann starte vorerst ein paar gehversuche, bevor du auf den mond fliegen willst. bitte tu dir den gefallen und lass hochspannung sein, dein leben wird dir danken.
Für natürliche Auslese gibt es ja kaum noch ordentliche Gefahren heutzutage.
Was ist das denn für ein Schaltplan ? Microchip schrieb: > Zu "Welle": RA0 und RA2(Siehe vereinfachte Skizze) sind die Eingänge des > internen Komparators. Ist falsch. RA0 ist Analogeingang und RA2 ist die Referenzspannung. Mit dem interenen Komperator hat das herzlich wenig zu tun. RA3 und RA4 sind Komperatoreingänge (bei dir nicht beschaltet). Wie das mit der Schwellspannung ist weiss ich nicht weil das PICspezifisch ist und im Schaltplan der PIC nicht näher klassifiziert ist. Ansonsten könnte es schon der gleiche Pin (Vref) sein. Welcher PIC wird denn verwendet ? Ich nehme mal an, dass es ein PIC ist wegen der ICSP-Pin-Benennung.
Master Snowman schrieb: > bitte mach bilder wenn alles in rauch aufgeht, ja?! ...nee, mal im > ernst: wenn deine schaltung so aussieht wie der schaltplan gezeichnet > ist, dann starte vorerst ein paar gehversuche, bevor du auf den mond > fliegen willst. bitte tu dir den gefallen und lass hochspannung sein, > dein leben wird dir danken. Was redest du nur für einen Schwachsinn? In welcher Welt sind 9V Wechselspannung bei 200mA lebensgefährlich? Schonmal die Sicherung gesehen du Depp? Wahrscheinlich nicht, aber grundlos Angst machen ist immer gut. Gerate nur mal an jemanden, der sich nicht so gut wie ich auskennt. Klaus Wachtler schrieb: > Für natürliche Auslese gibt es ja kaum noch ordentliche Gefahren > heutzutage. Was willst du mir unterstellen? Lehrmann Michael schrieb: > Ist falsch. RA0 ist Analogeingang und RA2 ist die Referenzspannung. Mit > dem interenen Komperator hat das herzlich wenig zu tun. Seite 62 im Handbuch lesen und schweigen. Lehrmann Michael schrieb: > Welcher PIC wird denn > verwendet ? Ich nehme mal an, dass es ein PIC ist wegen der > ICSP-Pin-Benennung. Ein 16F628A H.joachim Seifert schrieb: > Schon mal den Begriff "Timer" gehört"? Ja.
>> In welcher Welt sind 9V Wechselspannung bei 200mA lebensgefährlich?
.... auf Kaskadia und dem "Villardschen Planeten "
und was willst Du jetzt eigentlich wissen ?
Gruss Klaus
p.s.
du kannst deine Parameter "kürzen" -> Mathematik
oder einfach auf 2 stck. verschachtelte For-Next verteilen und damit
ein Long simulieren
Microchip schrieb: > Gerate nur mal an jemanden, der sich nicht so gut wie ich > auskennt. > Dann verstehe ich nicht, warum es diesen Thread gibt ;-)
Jochen Fe. schrieb: > Dann verstehe ich nicht, warum es diesen Thread gibt ;-) Das ist dann dein Problem ;-) Klaus De lisson schrieb: > du kannst deine Parameter "kürzen" -> Mathematik > oder einfach auf 2 stck. verschachtelte For-Next verteilen und damit > ein Long simulieren Kannst du nicht. Meinst du das, was unter http://toastlet.iamtoast.biz/ddd passiert ist?
Bitte melde dich an um einen Beitrag zu schreiben. Anmeldung ist kostenlos und dauert nur eine Minute.
Bestehender Account
Schon ein Account bei Google/GoogleMail? Keine Anmeldung erforderlich!
Mit Google-Account einloggen
Mit Google-Account einloggen
Noch kein Account? Hier anmelden.
