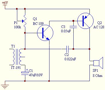
Hallo liebes Forum Für eine Türglocke suche ich lustige Audioeffekts, drum versuchte ich die angehängten Schaltungen (aus dem Netz) mal nachzubauen, leider ohne Erfolg. Es fehlen mir die Germanium Transistoren, drum bleibt der Ton aus. Gibt es für diese Germ. Transistoren einen passenden Ersatz was heute so üblich ist, oder haben die 2 Schaltungen noch andere Fehler. Danke für Eure Meinungen Bruno
An den Germaniumtransistoren liegt es DEFINITIV nicht... das sind beides relativ simple LC-Oszillatoren, der zweite ein simpler Hartley mit etwas Aussenbeschaltung für die Hüllkurve. Wichtig ist, was verwendest du als Übertrager. Gruß, Christian
Ein BC109 ist kein Germaniumtransistor. Man kann ihn noch bei Reichelt kaufen. Sonst BC550 nehmen, heißt es im Netz.
Bruno In. schrieb: > Es fehlen mir die Germanium Transistoren, drum bleibt der Ton aus. Wie schon erwaehnt, liegt es NICHT am Germanium. Die Transistoren sind problemlos ersetzbar durch Silizium-Typen. Ich habe einige diese Zwitscherschaltungen nachgebaut - schon ein Weilchen her - und gemerkt, dass die FUnktion steht und faellt mit dem Uebertrager. Damals hatten Transistorradios noch zwei kleine Uebertrager im Audioverstaerker und ich hatte eine ganze Anzahl zum Ausprobieren. Davon haben wirklich nur ganz wenige funktioniert. EInfach mal mit den Werten der Uebertrager und der Betriebsspannung spielen, irgendwann wird's schon piepsen ;-) Gruss Michael
Ja da steht viel geschrieben, von Uebertrager aus alten Radios. Nur die alten Radios werden rar. Habe mit verschiedenen Trafos und Spannung probiert. Die linke Schaltung ist einfacher, da wird der Mittelabgang des Trafos nicht benötigt. Oder sehe ich da was falsch. Dann werd ich noch ein bisschen spielen bis es piepst. Danke Bruno
Vogelgezwitscher kann man auch gut mit mehreren gekoppelten Oszillatoren mit dem 74HC14 realisieren. Funktioniert ganz gut mit Solarzellen und braucht ganz wenig Strom.
Hier ist ein Vorschlag mit 4093 ohne Übertrager: http://www.ds-electronics.de/index.php?option=com_content&task=view&id=71
Danke für die Links Bin für jeden Vorschlag offen, soll ja auch was hermachen als Hausglocke. Das 08/15 Gebimmel hab ich satt.
Die Singlein vögeln und sie asten von Hüpf zu Hüpf... ;-) MfG Paul
> Bin für jeden Vorschlag offen, soll ja auch was hermachen als Hausglocke. es gibt genug MP3 Haustürglocken, und Vogelgezwitscher gibt es zum kostenlosen Download im Netz. Vergiss diese steinalten Schaltungen die schon damals erstens nie richtig funktioniert hatten (kommt dir ein Transistor nicht auch etwas merkwürdig wenig vor?) und zweitens alles mögliche produzierten, nur kein Vogelgezwitscher.
Danke für die Vorschläge MaWin schrieb: > es gibt genug MP3 Haustürglocken, Das stimmt, doch der Materialaufwand unterscheidet sich ein wenig. Wollte mal was aus der Kiste basteln, ganz auf steinalt. Und wenn's funktioniert hat man Freude. Piep
Bitte melde dich an um einen Beitrag zu schreiben. Anmeldung ist kostenlos und dauert nur eine Minute.
Bestehender Account
Schon ein Account bei Google/GoogleMail? Keine Anmeldung erforderlich!
Mit Google-Account einloggen
Mit Google-Account einloggen
Noch kein Account? Hier anmelden.

