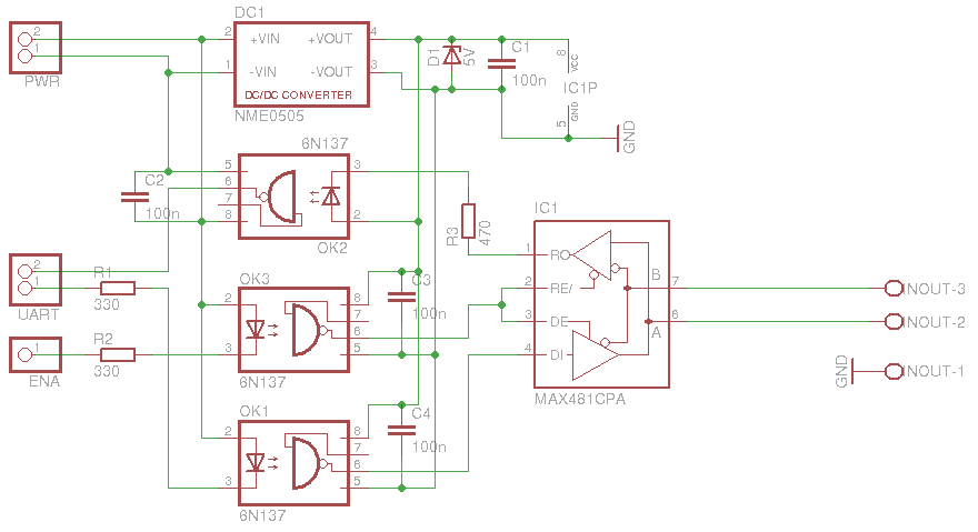
Moin, um ein wenig mit DMX experimentieren zu können habe ich einen Schaltplan für eine Platine, die DMX in und out am STK500 (600 denke ich dann auch, vl sogar auch an MSP430 Boards) bewerkstelligen soll. Der Entwurf ist vollständig galvanisch getrennt vom DMX Bus. Da dies mein erster Entwurf in die Richtung ist, wüsste ich gerne, ob dies so funktionieren wird bzw. ob ich irgendwo etwas besser lösen sollte. Vielen Dank schon mal für Kommentare Gruß Bernhard
Bei den 6N137. Pin 7 würde ich auch auf VCC hängen. Pin 6 des 6N137 (Ausgang) ist "open collector". Also fehlen da noch die Pull-Up Widerstände. Falls du noch RDM damit machen willst, fehlt da noch das bias network. ( Am MAX : 130R zwischen pin 6 und 7, 560R zwischen pin 7 und GND, 560R zwischen pin 6 und VCC)
Hoi, Danke für die Kommentare, anbei die korrigierte Version Robert L. schrieb: > Bei den 6N137. Pin 7 würde ich auch auf VCC hängen. Ich hab ihn nicht drauf gehangen, da er laut Datenblatt nicht zwingend angeschlossen sein muss (nur falls ich den 6N137 ein/ausschalten möchte), oder ist es einfach sicherer, wenn der Enable Eingang auch auf High steht? > Pin 6 des 6N137 (Ausgang) ist "open collector". Also fehlen da noch die > Pull-Up Widerstände. Sind eingebaut > Falls du noch RDM damit machen willst, fehlt da noch das bias network. > ( Am MAX : 130R zwischen pin 6 und 7, 560R zwischen pin 7 und GND, 560R > zwischen pin 6 und VCC) Das Bias Netz müsste nur auf DMX Senderseite sein, oder habe ich das falsch verstanden? Deshalb ist es nicht fix vorgesehen, das Board soll ja sowohl zum Entwickeln von DMX Empfängern und Sendern verwendet werden können.
das bias-network kommt auf die RS485-Seite - also praktisch an die XLR-Verbinder. In der ANSI E1.20 stehen die Werte (habe ich für mein openRDM-IF übernommen). VG, Hendrik
Bitte melde dich an um einen Beitrag zu schreiben. Anmeldung ist kostenlos und dauert nur eine Minute.
Bestehender Account
Schon ein Account bei Google/GoogleMail? Keine Anmeldung erforderlich!
Mit Google-Account einloggen
Mit Google-Account einloggen
Noch kein Account? Hier anmelden.

