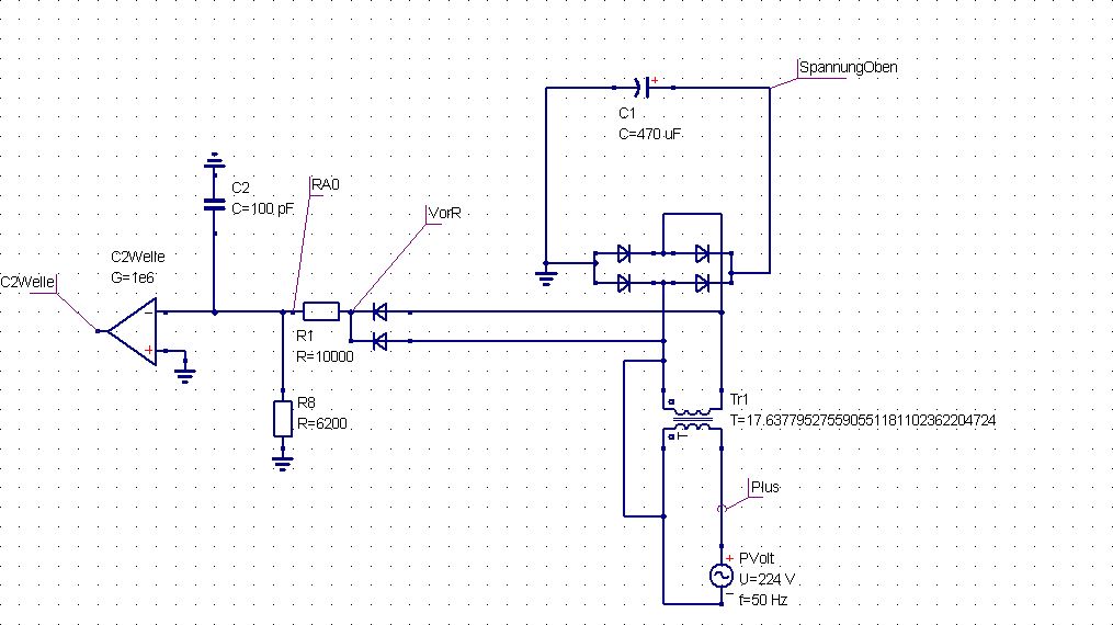
Habe angehängte Schaltung im Simulator und in echt aufgebaut. Leider ist in der Realität C2Welle immer -5 bzw. 0, der Zustand ändert sich nicht. Woran liegt es?
PS: -5 ist vom Wert her in Ordnung. Wichtig ist, daß sich der Zustand real nicht ändert.
Labornetzgerät 15V 1A schrieb: > Woran liegt es? Da der Komparator mit seinem + Eingang auf Masse liegt kann er nicht schalten. Dein Signal wird ueber 2 Dioden ja gleichgerichtet und kann folglich nur postiv sein. Das heist aber fuer den Komparator das sich das Potential an seinen Eingaenge immer nur in einer richtung bewegt. Leg mal den + Eingang auf ein positives Potential von ungefaehr die haelfte deines Signales.
Helmut Lenzen schrieb: > Da der Komparator mit seinem + Eingang auf Masse liegt kann er nicht > schalten. Dein Signal wird ueber 2 Dioden ja gleichgerichtet und kann > folglich nur postiv sein. Das heist aber fuer den Komparator das sich > das Potential an seinen Eingaenge immer nur in einer richtung bewegt. > Leg mal den + Eingang auf ein positives Potential von ungefaehr die > haelfte deines Signales. Wenn das so wäre, wie erklärst du dir dann die Simulation?
Ich vergaß: Vorher habe ich R1 und R8 mit 150 Ohm bestückt. Dann hat es funktioniert(sonst wurde nichts geändert). Aber es sagte mir jemand, der Strom, der in den invertierenden Eingang fließt, sei zu hoch, außerdem wäre 1/2 U nicht 1/2 * 9V sondern 1/2 * 12,7V wegen U_Spitze = 1,4 * U_AC. Er schlug daher 10K und einen Kompensationswiderstand vor.
Labornetzgerät 15V 1A schrieb: > Wenn das so wäre, wie erklärst du dir dann die Simulation? Ich kuck mir nicht die Simulation an sondern nur die Schaltung. Und die sagt mir das es so nicht funktionieren kann. Eine Simulation ist nicht die Realitaet.
Lothar Miller schrieb: > Welche Bauteile hast du in der Realität verwendet? Der Komparator ist in einem PIC 16F628, Dioden sind Standard-Niedervoltdioden. Trafo ist ein 230V AC -> 9V AC Printtrafo, ansonsten 1/4 Watt Widerstände.
Helmut Lenzen schrieb: > Ich kuck mir nicht die Simulation an sondern nur die Schaltung. Und die > sagt mir das es so nicht funktionieren kann. Eine Simulation ist nicht > die Realitaet. Das ist mir zu einfach. Außerdem ist zu beachten, daß genau diese Schaltung mit 150 & 150 funktioniert hat. Und letztlich interessiert mich genau der Nulldurchgang, an den ich mich so gut es geht annähere.
Labornetzgerät 15V 1A schrieb: > Das ist mir zu einfach. Außerdem ist zu beachten, daß genau diese > Schaltung mit 150 & 150 funktioniert hat. Und letztlich interessiert > mich genau der Nulldurchgang, an den ich mich so gut es geht annähere. Du horchst da an der Grasnabe. Damit ein Komparator schalten kann benoetigt er eine Differenzspannung zwischen seinen beiden Eingaengen. Damit er High am Ausgang rausgibt benoetigt er am (+) Eingang eine positivere Spannung als am (-) Eingang. Soll er Low ausgeben muss die Spannung am (+) negativer als am (-) Eingang sein. In deiner Schaltung dagegen ist der (-) Eingang immer positiver oder 0 als der (+) Eingang. Allein die Offsetspannung in einem realen Komparator macht das da doch etwas zu sehen ist. Aendert sich diese durch Bauelemetestreuung oder Temperatur funktioniert es nicht mehr richtig. Du must den (+) Eingang etwas positiv gegen Masse machen damit der Komparator einen eindeutigen Triggerpunkt erhaelt. Probier es aus oder las es.
Helmut Lenzen schrieb: > Du horchst da an der Grasnabe. Bitte wo höre ich? Egal. Du meinst also, daß es funktioniert hat, ist den Bauteiltoleranzen zu schulden. Mag sein, ich löte nun einen U-Teiler vor und sehe, was passiert. PS: Simulationen sind Teufelswerk, nicht wahr? Hat es früher nicht gegeben, und da war eh alles besser, oder? Als der Adi....
>Helmut Lenzen schrieb: >> Du horchst da an der Grasnabe. >Bitte wo höre ich? So nennen Funker das wenn man Signale nahe beim rauschen hoeren will. Labornetzgerät 15V 1A schrieb: > PS: Simulationen sind Teufelswerk, nicht wahr? Hat es früher nicht > gegeben, und da war eh alles besser, oder? Als der Adi.... Bloedsinn ! Simulationen sind nur so gut wie das Modell was dahinter steht ist. Man muss das auch interpretieren koennen was bei einer Simulation rauskommt und sich nicht blindlings darauf verlassen. Auch muss man parasitaere Effekte mit beruecksichtigen. Eine Simulation geht sonst dann von idealen Bauteilen aus. Und die bekomme ich nirgends zu kaufen. Ich habe nichts gegen Simulationen nur ersetzen diese nicht immer den Prototypeaufbau.
Labornetzgerät 15V 1A schrieb: > Mag sein, ich löte nun einen U-Teiler vor und sehe, was > passiert. Das sollte sich aber auch in deiner Simulation sehen lassen was der bewirkt.
Helmut Lenzen schrieb: >>> Du horchst da an der Grasnabe. >>Bitte wo höre ich? An der Grasna-r-be. http://de.wikipedia.org/wiki/Grasnarbe Auf deutsch: du möchtest gern das Gras wachsen hören...
Ich habe nun einen 47k und 10 Ohm - Widerstand eingelötet. Gleiches Ergebnis.
Labornetzgerät 15V 1A schrieb: > Der Komparator ist in einem PIC 16F628 Dann schau erstmal das zu Fuß funktioniert. Also Comparator X IN1 auf +5V Comparator X IN2 auf GND Dann umdrehen Ausgang schaltet (oder eben auch nicht)
@ Labornetzgerät so sollte es auch gehen ... mögliche Phasenverschiebung aber beachten ... kannst Du ja im uP kompensieren. Gruss Ralf
Labornetzgerät 15V 1A schrieb: > Ich habe nun einen 47k und 10 Ohm - Widerstand eingelötet. Gleiches > Ergebnis. Wo hast du den eingeloetet ? Wenn ich mal vermuten darf haengt der an 5V . Damit liegt dein + Eingang gerade mal 1 mV ueber Masse. Diese Spannung geht in der Offsetsoannung deines Kompartors unter. Sorg mal dafuer das der (+) Eingang mal so auf rund 50 .. 100mV zuliegen kommt.
Bankswitch operator from hell schrieb: > Dann schau erstmal das zu Fuß funktioniert. Also > Comparator X IN1 auf +5V > Comparator X IN2 auf GND > > Dann umdrehen Ausgang schaltet (oder eben auch nicht) Funktioniert. Allerdings scheint bei Markierung RA0 nicht zu oszillieren, hält sich träge bei einem Betrag auf einem Multimeter - Osz. habe ich nicht.
Momentan ist R1 = 33k, R8= 22k, R zwischen 5V und dem ni-Eingang = 47k, R zwischen dem ni-Eingang und Masse = 2200. Es scheint sich kaum etwas zu ändern in der Spannung bei RA0, kann dies auf die Kombination R1/R8 & C2 zurückgeführt werden?
Labornetzgerät 15V 1A schrieb: > Es scheint sich kaum etwas zu ändern in der Spannung bei RA0, kann dies > auf die Kombination R1/R8 & C2 zurückgeführt werden? Ohne Oszilloskope kann man da kaum was zu sagen. Das Multimeter zeigt dir ja nur den Mittelwert an. Kannst du eventuell mit einer Soundkarte + Programm da nix messen ?
Helmut Lenzen schrieb: > Ohne Oszilloskope kann man da kaum was zu sagen. Das Multimeter zeigt > dir ja nur den Mittelwert an. Kannst du eventuell mit einer Soundkarte + > Programm da nix messen ? Das möchte ich nicht, die Gefahr, die Soundkarte zu schädigen ist zu groß. Aber da der Komparator funktioniert, wissen wir bereits, daß U_RA0 nicht unter 0,21V geht, wenn die Welle oszilliert, dann über 0,21V. Warum könnte die Spannung über 0,21V bleiben während dies bei "NI-Eingang = Masse", R1 = 150 und R8 = 150 nicht der Fall war.
Labornetzgerät 15V 1A schrieb: > Warum könnte die Spannung über 0,21V bleiben während dies bei > "NI-Eingang = Masse", R1 = 150 und R8 = 150 nicht der Fall war. Ich vermute mal Uebersprechen , Leckstroeme etc.
Helmut Lenzen schrieb: > Ich vermute mal Uebersprechen , Leckstroeme etc. Das sind aber Dinge, die auch vorher dagewesen wären, oder?
Labornetzgerät 15V 1A schrieb: > Das sind aber Dinge, die auch vorher dagewesen wären, oder? Sicher waren die auch vorher da. Aber du hast da mehrere Probleme. 1. Deinen nicht definierten Schaltpunkt des Komparators (+ Eingang auf Masse) 2. Leckstroeme,Uebersprechen etc. 3. Das du da sehr nahe am Nullpunkt schalten willst (mV Bereich) 4. Offsetspannungen des Komparators 5. Mangels Oszilloskope siehst du nicht genau was dabei rauskommt. Und bitte fass den Punkt 5 jetzt nicht als boese Kritik auf.
Schalte mal an dem Punkt VorR ein Poti. Dioden weglassen. Das Poti versorgst du mit +5V und 0. Dann kannst du mal feststellen wo dein Komparator ueberhaupt schaltet. Also durch drehen am Poti ein Signal zu erzeugen das du mit deinem Multimeter noch mitbekommst.
Bitte melde dich an um einen Beitrag zu schreiben. Anmeldung ist kostenlos und dauert nur eine Minute.
Bestehender Account
Schon ein Account bei Google/GoogleMail? Keine Anmeldung erforderlich!
Mit Google-Account einloggen
Mit Google-Account einloggen
Noch kein Account? Hier anmelden.


