hallo!! hab ein kleines vorhaben... unzwar möchte ich mit einem taster 2 leds steuern.. wenn ich einmal auf den taster drücke soll die led1 angehen und led2 ausbleiben drück ich nochmal geht led1 aus und die led2 an.... ich hab hier nen 7474 ic , 100µf kondensator , nen 33k Ohm Wiederstand , den taster ,2 leds ,nen paar 1,5k ohm wiederstände und 2 schliesser relais. einen 5v spannungsregler und nen trafo mit 12V mit dem signal was an den leds ankommt wollte ich die relais ansteuern um zwischen 2 video kanälen hin und herzuschalten. das alles ist im auto verbaut und dient als einparkhilfe... zurzeit kann ich nur eine camera beobachten über das display... dieses hat auch nur 1 Video eingang... könnt ihr mir bitte helfen.... aber leider keine software um sowas zu simulieren.. es ist jahrzehnte her das ich sowas in der schule mal gelernt habe... deswegen habe ich mich nun hier angemeldet. ich hab hier noch einen dateianhang von einer schaltung die ich im internt mal gefunden hab vor langer zeit.. aber für mich sieht es so aus das wenn ich ein taster da anschliesse anstadt des schalters... das sobald ich loslasse wieder zurück gesprungen wird..
>könnt ihr mir bitte helfen....
Nimm einen Umschalter.
moin moin, also, wenn Du da nicht mindestens einen PC der neusten Baureihe mit ins Auto einbaust, wird es kaum funktionieren! ICH würde im einfachsten Falle die Relais mit einem rastenden Schalter umschalten. Dann wäre auch klar, welche CAM zur Zeit gezeigt wird...und an der anderen CAM es grade scheppert.... MfG Pieter
... aber ich hab sowas ja schonmal gesehn das man den taster drückt die led 1 geht an led 2 aus... drückt man nochmal passiert das umgekehrt.. und da war nur ein ic verbaut.. ist nur jahre her.. mit dem signal was an der led ankommt würd ich das relais ansteuern.. kippschalter würde ja gehen.. ist aber nicht optisch vereinbar.. da ich nen pdc taster hab extra für parksensoren .. und das is auch nur ein taster.. der gibt nur high oder low hab ic schon nachgemessen... bitte bitte helft mir mal ... klar ich könnte den eingebauten taster so umbauen as er 2 printtaster insich hat.. und würde das dann an ne c-control hängen.. wo ich dann einprogrammiere das er bei position 1 camera 1 zeigt und bei 2 camera 2... is aber doch totaler quark... kann man das nicht mit ner ic schaltung machen?
> is aber doch totaler quark... kann man das nicht mit ner ic schaltung >machen? Wozu?
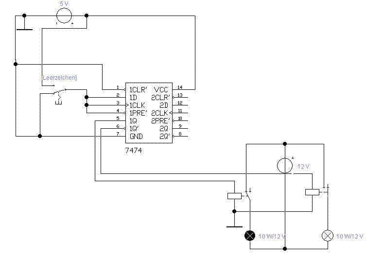
Alex Jj. schrieb: > ich hab hier noch einen dateianhang von einer schaltung die ich im > internt mal gefunden hab vor langer zeit Glaub ich nicht, daß jemand sonen Bullshit fabriziert. 1. D darf nie gleichzeitig mit CLK wechseln, der D-Eingang braucht die Daten stabil einige ns vor und nach der CLK-Flanke. 2. CLK und /PRE zusammen ist absoluter Nonsens, Du setzt den FF damit immer wieder zurück. Peter
Hi, lass die Finger von dem FlipFlop. Du müsstest sonst auch noch den Taster entprellen usw.! Wozu das ? Nimm ein Bistabiles Relais oder Eltako... Gruß THaala
Hallo Alex Jj., anbei eine Schaltung , die für dich funktionieren wird. R1 und C1 ist eine Autoreseteinrichtung, die dafür sorg, dass nach dem Einschalten immer Led1 gewählt ist. Die 7400 (UiA U1B) ist ein Cross-Coupled Nand. Dies ist zur Entprellung der Taste unbedingt erforderlich. (siehe Switch debouncing) U3A ist nötig wenn du einen Taster mit nur 2 Kontakten hast. Viell spass Klaus de Lisson
du musst einen transistor mit 4 fahrrad an ein stock binden und damit schwaben verschlagen..... so true
Alex J. schrieb: > unzwar möchte ich mit einem taster 2 leds steuern.. Alex J. schrieb: > kippschalter würde ja gehen.. ist aber nicht optisch vereinbar.. da ich > nen pdc taster hab extra für parksensoren .. und das is auch nur ein > taster.. der gibt nur high oder low hab ic schon nachgemessen... dann nimm einen Tastschalter statt Kipp Alex J. schrieb: > kann man das nicht mit ner ic schaltung > machen? klar Arduinio nano 3,-€ und etwas Code davor einen DC/DC Wandler Klaus D. schrieb: > Hallo Alex Jj., > > anbei eine Schaltung , die für dich funktionieren wird. > R1 und C1 ist eine Autoreseteinrichtung, die dafür sorg, > dass nach dem Einschalten immer Led1 gewählt ist. woher kommen die 5V, warum nicht CD oder HEF die direkt am 12V Netz laufen statt 74xxx?
Das mit dem Entprellen ist schon ein sehr guter Ansatz. Da der 7474 zwei D-Flip-Flops enthält, sollte man das mit einem derer tun, statt noch ein 7400 daneben zu setzen. Also Umschalter bedient Set und Reset des 1. Flip-Flops. Takt und D sind inaktiv. Q des ersten ist Takt des 2. Flip-Flops. Set und Reset des zweiten sind inaktiv. Der Dateneingang des zweiten ist mit /Q des zweiten Flip-Flops verbunden. Dann hast Du an Q und /Q des zweiten Flip-Flops die Ausgänge zu den Relaistreibern. Damit solltest Du ohne Hochleistungsindustriepersonalcomputer mit Windows und Labview Lizenz ins Ziel kommen. Für das TTL-IC musst Du halt nur eine passende Versorgungsspannung bereit stellen. Klar geht die Ansteuerung mit einem Stromstoßschalter als Kaufteil, aber das ist mittlerweile auch ein kleiner Mikrokontroller mit zig Möglichkeiten und Relaisausgang.
hans schrieb: > du musst einen transistor mit 4 fahrrad an ein stock binden und damit > schwaben verschlagen..... > so true Joachim B. schrieb: > dann nimm einen Tastschalter statt Kipp Leichenschänder :) Aus Spass wurde Ernst, Ernst ist heute 5 Jahre alt. rgds
Klaus D. schrieb: > Die 7400 (UiA U1B) ist ein Cross-Coupled Nand. Dies ist zur Entprellung > der Taste unbedingt erforderlich. (siehe Switch debouncing) Klaus, dann solltest Du Dir die Schaltung nochmal anschauen! Das Original (z.B. http://www.loetstelle.net/praxis/entprellen/entprellen.php) braucht einen "echten" Umschalter. Gruß Dietrich
Bitte melde dich an um einen Beitrag zu schreiben. Anmeldung ist kostenlos und dauert nur eine Minute.
Bestehender Account
Schon ein Account bei Google/GoogleMail? Keine Anmeldung erforderlich!
Mit Google-Account einloggen
Mit Google-Account einloggen
Noch kein Account? Hier anmelden.

