Forum: Mikrocontroller und Digitale Elektronik ATMega16-16 macht nichts!


von Rolf (Gast)


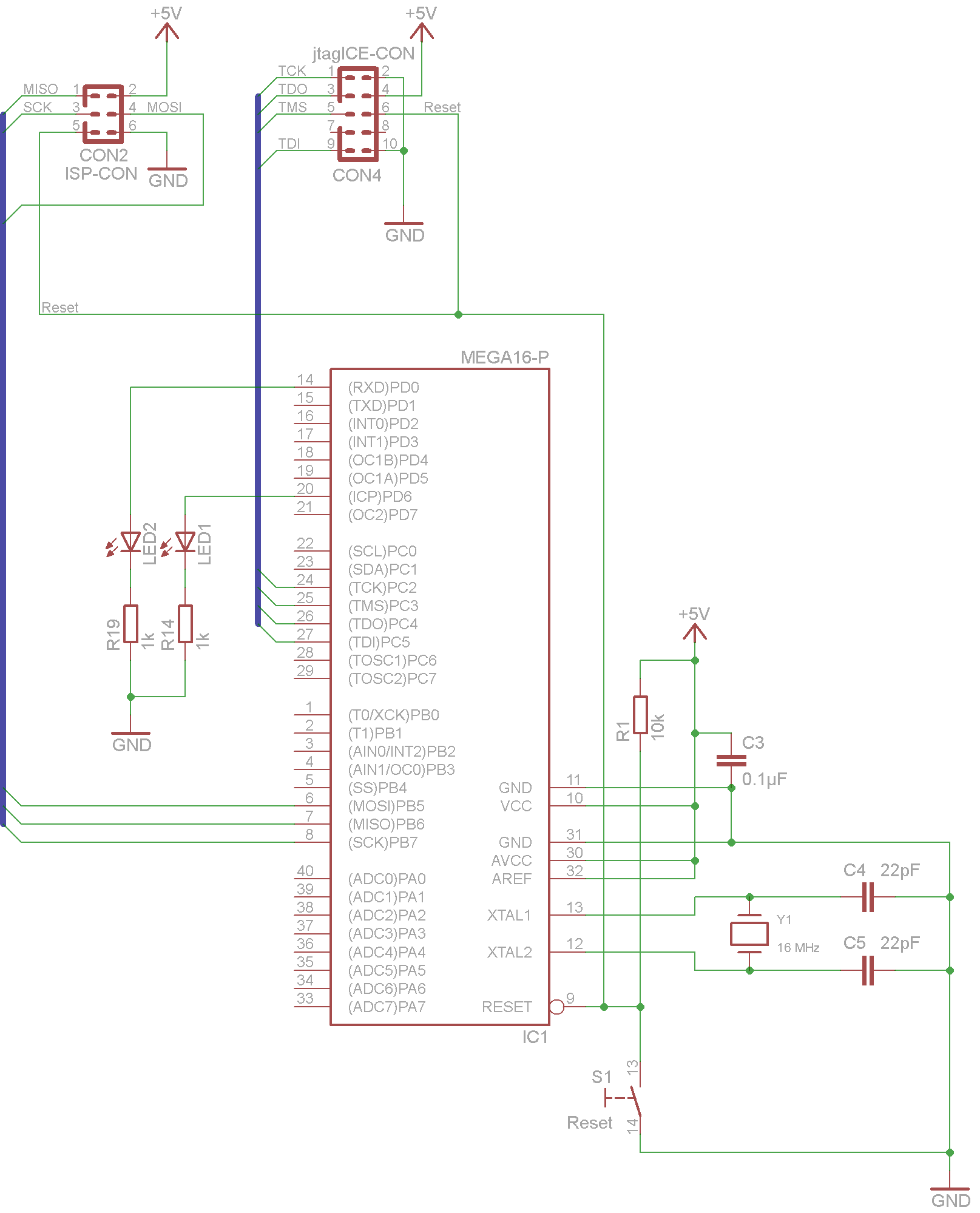
Angehängte Dateien:

Lesenswert?

Hallo,

bin gerade dabei einen ATMega16-16 in Betrieb zu nehmen. Das Flashen via 
ISP funktioniert ohne Probleme (keine Fehlermeldung, AVR-Studio meldet 
bei allen Punkten der Übertragung ein "OK!"), doch leider funktioniert 
das Testprogramm nicht. Es sollen einfach beide LEDs leuchten, dafür 
setze ich alle Pins von PortD auf High, doch es tut sich gar nichts!

An den Fuse-Bits habe ich nichts geändert!

Gibt es diesbezüglich bekannte Probleme, oder hat jemand einen 
Lösungsvorschlag?! Habe nichts einschlägiges dazu gefunden bisher!

Schaltplan ist im Anhang, das Testprogramm hier:
1
#include <avr/io.h>
2
3
int main(void)
4
{
5
  DDRD |= 0xFF;  
6
7
8
9
  while(1)
10
  {
11
    PORTD |= 0xFF;
12
  }
13
14
  return 0;
15
}

von Rolf (Gast)


Lesenswert?

Sorry, ein Fehler im Schaltplan, für die Dioden sind R330 Widerstände 
eingebaut!!

auch eine Messung mit dem Multimeter direkt an den Ports machte keinen 
Unterschied, ebenso an Port A!

Grüße
Rolf

von Klaus W. (mfgkw)


Lesenswert?

Pegel VCC? Pegel Reset?

von hp-freund (Gast)


Lesenswert?

Hast Du den Programmier-Stecker abgezogen und Reset gedrückt?

von Rolf (Gast)


Lesenswert?

Hallo,

das reseten ändert leider nichts...

noch wer ne Idee?!

von Rolf (Gast)


Lesenswert?

VCC, AVCC und AREF laufen auf 5V, Reset ist über nen 10k Pull-up an VCC 
gelegt... funktioniert auch!

von Oliver D. (smasher)


Lesenswert?

Led richtig rum eingebaut?

von Karl H. (kbuchegg)


Lesenswert?

Programmierstecker ist abgezogen?

von Testfall (Gast)


Lesenswert?

Blöde frage, hast du die richtige Datei am Wickel? AVR-Studio ist da 
manchmal etwas tricky, wenn man zwei Projekte hat. Du solltest 
überprüfen, ob im "Programmierdialog" die richtige Datei ausgewählt ist.

von Rolf (Gast)


Lesenswert?

ok, falsches HEX-File...

das ist aber ne fiese Falle beim AVR-Studio, dass es beim anlegen eines 
neuen Projektes den Pfad zu den erstellten HEX-files nicht anpasst!


naja, jetzt weiß ichs!!

von Timmo H. (masterfx)


Lesenswert?

Rolf schrieb:
> ok, falsches HEX-File...
>
> das ist aber ne fiese Falle beim AVR-Studio, dass es beim anlegen eines
> neuen Projektes den Pfad zu den erstellten HEX-files nicht anpasst!

Jup, das nervt wie sau.

von Tobias W. (hacker-tobi)


Lesenswert?

Schaltplan sieht gut aus. Wie sind denn die Fuses eingestellt?

von Tobias W. (hacker-tobi)


Lesenswert?

ok hat sich ja schon erledigt sehe ich ;)

von Jörn P. (jonnyp)


Lesenswert?

Ein üblicher Anfängerfehler. Der Zweite ist AREF mit mit Vcc zu 
verbinden.
Schaut eigentlich niemand ins Datenblatt??

von Klaus W. (mfgkw)


Lesenswert?

Wozu?
Es gibt doch ein Forum, wo man das machen lassen kann.

von Stefan B. (stefan) Benutzerseite


Lesenswert?

Jörn Paschedag schrieb:

> Ein üblicher Anfängerfehler. Der Zweite ist AREF mit mit Vcc zu
> verbinden.
> Schaut eigentlich niemand ins Datenblatt??

1: Es gibt Tutorials in denen das so gezeigt wird (unseres nicht :-)
2: Tutorials sind bei Anfängern beliebter als Datenblätter

1+2=?

von Rolf (Gast)


Lesenswert?

Klaus Wachtler schrieb:
> Wozu?
> Es gibt doch ein Forum, wo man das machen lassen kann.

Wo finde ich denn dieses Forum?!? in den meisten Foren kriegt man auf 
klare, einfache Fragen ja nur bescheuerte Kommentare wie "such 
erstmal!!!" von irgendwelchen Klugscheißern die sich freuen, wieder ein 
Post mehr auf ihrem Konto zu haben!!

Wenn ihr doch ALLES wisst, dann spart euch doch diese Kommentare und 
antwortet einfach, das würde deutlich weniger Spam verursachen, als 
diese vielen verteufelt schlimmen Leute, die so faul sind wie ich und 
nach ein paar Stunden erfolgloser(!!) suche einfach mal fragen!

von Karl H. (kbuchegg)


Lesenswert?

Rolf schrieb:
> Klaus Wachtler schrieb:
>> Wozu?
>> Es gibt doch ein Forum, wo man das machen lassen kann.
>
> Wo finde ich denn dieses Forum?!? in den meisten Foren kriegt man auf
> klare, einfache Fragen ja nur bescheuerte Kommentare wie "such
> erstmal!!!" von irgendwelchen Klugscheißern die sich freuen, wieder ein
> Post mehr auf ihrem Konto zu haben!!

Die Kritik bezog sich nicht auf dich

Es ging um diese Kette

>> Schaut eigentlich niemand ins Datenblatt??
> Wozu? Es gibt doch ein Forum, wo man das machen lassen kann.

Programmerprobleme haben selten was mit dem Datenblatt zu tun, sondern 
sind meistens irgendwelche Konfigurationssachen.

Und so wie 'Mein Programmer spricht nicht mit dem µC' sowas wie ein 
Standardproblem ist, so gibt es noch ein paar Standardprobleme mehr. Nur 
dass sich diese tatsächlich durch einen Blick ins Datenblatt ganz leicht 
lösen lassen.
Und darauf war die Antwort gemünzt.

von uwe-f-technik (Gast)


Lesenswert?

Tut mir leid das ich das jetzt noch einmal ausgraben muss!!
Was mir aufgefallen ist das Experten hier immer wieder auf Datenblätter 
hinweisen, wo ich denen ja auch recht gebe das man das machen sollte!
Es wird aber in keinerlei Hinsicht darauf Rücksicht genommen das es auch 
Leute wie mich gibt die Rentner sind und sich gerne mit der Materie 
beschäftigen und nicht so der Englischen Sprache mächtig sind wie viele 
andere!! Wo doch hier durch Erfahrene Benutzer die Frage innerhalb 
weniger Minuten geklärt werden kann wo unsereins eventuell Tage oder 
Wochen für braucht eben weil Englisch nicht so der Fall bei Älteren 
Leuten ist!
Ich Bitte doch höflich darum darauf auch mal Rücksicht zu nehmen, zumal 
man das immer wieder sieht! Ich hoffe nur das der Ersteller mir nicht 
böse ist!
Das musste ich einfach mal loswerden !!!!

von Stefan F. (Gast)


Lesenswert?

Elektronik ohne Englisch geht leider nicht mehr. Weder Hersteller noch 
Buch-Autoren übersetzen die Datenblätter noch ins deutsche. Englisch 
wird einfach vorausgesetzt.

Ich hatte damals mit 8 Jahren angefangen und mit 12 Jahren den ersten 
Mikrocomputer gebaut. Damals gab es alle nötigen Infos auf deutsch in 
der Stadtbücherei.

Mein Sohn muss leider warten, bis er Datenblätter lesen kann. Dem 
gefällt das auch nicht.

von Jörn P. (jonnyp)


Lesenswert?

uwe-f-technik schrieb:
> Es wird aber in keinerlei Hinsicht darauf Rücksicht genommen das es auch
> Leute wie mich gibt die Rentner sind und sich gerne mit der Materie
> beschäftigen und nicht so der Englischen Sprache mächtig sind wie viele
> andere!!

Tja mein Guter, die Datenblätter sind nun mal auf englisch und daran 
wird sich auch nix ändern.
Fakt ist aber auch, das es jede Menge Zeichnungen darin gibt, die vieles 
erklären ohne das man sich durch den Text wühlen muss.

Natürlich gibt es immer wieder Sprüchklopper, die ihren Sermon dazu 
geben müssen, obwohl die Frage schon beantwortet ist.
Andererseits gewöhnt man sich auch einen Fachjargon an und meint 
unabsichtlich, das jeder dieses Fachchinesisch verstehen muss.
Schreib doch einfach dazu, das du ein älteres Semester bist und  kein 
Englich verstehst. Die Meisten werden dafür Verständnis haben ;-)

Bitte melde dich an um einen Beitrag zu schreiben. Anmeldung ist kostenlos und dauert nur eine Minute.
Bestehender Account
Schon ein Account bei Google/GoogleMail? Keine Anmeldung erforderlich!
Mit Google-Account einloggen
Noch kein Account? Hier anmelden.