Also vielleicht ist es ganz einfach - aber ich sehe den Wald vor lauter Bäumen nimmer. Ich baue eine Schaltung auf, die aus einer Batterie versorgt wird, mittels eines Taster eingeschaltet werden kann, dadurch startet der uC und schaltet ein FET ein, damit wird die Schaltung am Leben gehalten und nach einer definierten Zeit schaltet der uC den FET ab. Dadurch sollte die Schaltung komplett aus sein. Ich habe eine Lösungen zusammengebaut die funktioniert - allerdings mit einem hohen Spannungsabfall über dem FET, dadurch bleiben von meinen 4V nur noch 2.8V. Jetzt meine Frage - wie macht man es besser ... eine Alternative (unten zu sehen) funktioniert in Sachen Spannungsabfall besser, allerdings mit dem Manko daß die Schaltung nicht richtig ausgeht und die Batterie leer wird. Weiß jemand Rat?
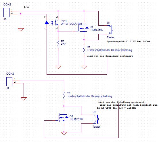
@Jens (Gast) >ab. Dadurch sollte die Schaltung komplett aus sein. Ich habe eine >Lösungen zusammengebaut die funktioniert - Aber nicht sonderlich sinnvoll ist. >Weiß jemand Rat? Siehe Anhang. Ausserdem wäre die Bezeichung Selbstabschaltung oder Auto Power off etwas weniger martialisch. Von der Rechtschreibung mal abgesehen. Achtung, Q1 ist ein P-Kanal MOSFET, Q2 ein N-Kanal. Die passenden Typen kann man sich aus der MOSFET-Übersicht aussuchen. Q2 muss keine nennenswerte Leistung vertragen, ein BSS123 oder BS170 reicht. MFG Falk
> eine Alternative funktioniert in Sachen Spannungsabfall besser...
Wenn du die Masse deiner Schaltung abschaltest, dann hast du keinen
richtigen Bezugspunkt für die Gatespannung des Mosfets...
Abhilfe:
Schalte die Versorgungsspannung in der +Leitung mit einem
P-Kanal-Mosfet. eben so, wie es alle anderen auch machen...
EDIT: Pech, Falk war schneller... ;-)
okay ... P-Kanal hört sich gut an - wollte ich erst gar nich probieren, weil ich der irrigen Meinung war ich bräuchte eine echte negative Spannung am Gate, aber gut - das probier ich mal gleich aus. Auto power off - so wollte ich es nicht nennen um Mißverständnisse vorzubeugen, daß es vielleicht um Sleepmode des uC handelt ... aber wenn das aber allgemein so verstanden wird weiß ich das nun auch :) Danke Männer!
Jens schrieb: > ich bräuchte eine echte negative Spannung am Gate Die Spannung muß nur um mindestens Ugsth negativer sein als die Spannung an der source. Und die Source liegt da zum Glück ja an Vcc...
Jens schrieb: > Auto power off - so wollte ich es nicht nennen Und für's nächste Mal: "selvkill" ist kein englisches Wort; auch "selfkill" nicht, selbst wenn es grammatikalisch richtig(er) wäre. Was spricht gegen das gute alte "Selbsthalteschaltung", wenn man sich mit dem Englischen schon schwertut? Oder sind etwa beides Fremdsprachen?
Bitte melde dich an um einen Beitrag zu schreiben. Anmeldung ist kostenlos und dauert nur eine Minute.
Bestehender Account
Schon ein Account bei Google/GoogleMail? Keine Anmeldung erforderlich!
Mit Google-Account einloggen
Mit Google-Account einloggen
Noch kein Account? Hier anmelden.

