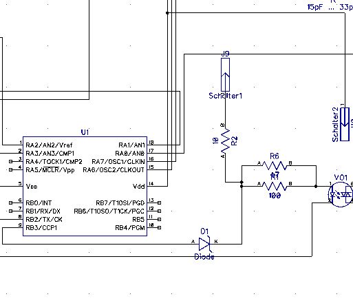
Vorweg: Das ist keine Zener-Diode, sondern eine normale. Schalter1 & Schalter2 bilden beide Eingänge vom Schalter. Ist er eingeschaltet, liegt an Schalter1 Vdd=5V an. Sinn ist: Entweder der Triac, der folgt wird durch den Schalter eingeschaltet oder, wenn der Schalter aus ist durch den Mikrocontroller reguliert. Wenn die Diode nicht da ist, würden 5V direkt an RB3 anliegen.
Ja, lass sie drin. Angenommen, du machst sie raus und hast den Schalter an (vorausgesetzt dein MCU arbeitet auch mit 5V) und dein Port ist auf high, dann isses kein Problem. Wenn du ihn aber auf low schaltest, dann schließt du die 5V kurz. So passt das schon von der Idee her.
Felix Sturm schrieb: > reguliert. Wenn die Diode nicht da ist, würden 5V direkt an RB3 > anliegen. Exakt. Und jetzt stell dir einfach mal vor, der Ausgangstreiber des µC versucht den Ausgang RB3 krampfhaft gegen 0 zu ziehen. Wer wird wohl gewinnen und wer zieht den kürzeren? Auf R2 kannst du dich dabei nicht verlassen. Mit 10 Ohm begrenzt der so gut wie keinen Strom.
Kommt drauf an, wo Schalter1 angeschlossen ist und ob die Kathode des Otokopplers nach Masse geht. Geht der Schjalter nach VDD des uC, dann braucht man die Diode nicht, geht er an eine Spannung die höher sein kann (z.B. uC abgeschaltet, Spannung für Schalter aber da) dann braucht man die Diode. Es ist stark davon auszugehen, daß Schalter1 nicht nach Masse schaltet. Aber vielleicht liegt die Kathode des Optokopplers nicht an Masse. Die Widerstände sind - nun, etwas 'merkwürdig'. 47 nd 100 sind 33 Ohm, und die 10 machen den Kohl auch nicht fett. Die Schaltung ist also eher schlecht konstriert, was für die Diode auch gelten kann.
Karl heinz Buchegger schrieb: > Auf R2 kannst du dich dabei nicht verlassen. Mit 10 Ohm begrenzt der so > gut wie keinen Strom. Zumindest keinen, der für den µC gesund wäre ^^ MaWin schrieb: > Die Widerstände sind - nun, etwas 'merkwürdig'. 47 nd 100 sind 33 Ohm, > und die 10 machen den Kohl auch nicht fett. Die Schaltung ist also eher > schlecht konstriert, was für die Diode auch gelten kann. Na da wir die gesamte Schaltung nicht kennen ist das auch nicht grad einfach zu sagen. Vielleicht sind die Werte ja doch sinnvoll.
> Na da wir die gesamte Schaltung nicht kennen ist das auch nicht grad > einfach zu sagen. Vielleicht sind die Werte ja doch sinnvoll. Wir kennen die Parallelschaltung uns wissen daher, daß die Schaltung von jemandem mit wenig Sachverstand konstruiert wurde.
Wir kennen die Parallelschaltung und wissen daher, daß die Schaltung von jemandem mit viel Sachverstand konstruiert wurde.
Felix Sturm schrieb: > Wir kennen die Parallelschaltung und wissen daher, daß die Schaltung von > jemandem mit viel Sachverstand konstruiert wurde. Nicht wirklich. Wir wissen, dass dieser Widerstand einfach nur ein Vorwiderstand für eine LED in einem Optokoppler ist. Jemand mit viel Sachverstand weiß, dass es der LED piepschnurzegel ist, ob sie jetzt mit 110 oder mit 115mA (Hausnummer) oder mit 105mA(ebenfalls Hausnummer) angesteuert wird. Ohne Messgerät ist der Unterschied in der Helligkeit nicht feststellbar. d.h. jemand mit viel Sachverstand hätte ganz einfach den nächsten Normwert genommen, der in der Nähe der 33Ohm liegt und auf die Parallelschaltung gepfiffen. Und ob die LED im Optokoppler tatsächlich 110mA aushält. Mit Verlaub. Ich wage es zu bezweifeln. Kann aber auch falsch liegen, weil ich kein Datenblatt dazu sehen kann. Aber 110mA sind an dieser Stelle schon verdammt viel. Wie war das nochmal? Welchen Strom darf man maximal aus einem µC Pin ziehen? Denn der muss die LED ja letztendes treiben, wenn es der Schalter nicht tut. Oder ist U1 gar kein µC? Edit: Stromwerte korrigiert. 110mA für eine LED waren so absurd hoch, dass ich auf dem Taschenrechner automatisch 11 (0.011) anstelle von 110 (0.110) gelesen habe.
Karl heinz Buchegger schrieb: > Wir wissen, dass dieser Widerstand einfach nur ein Vorwiderstand für > eine LED in einem Optokoppler ist. > Jemand mit viel Sachverstand weiß, dass es der LED piepschnurzegel ist, > ob sie jetzt mit 11 oder mit 13mA (Hausnummer) oder mit 10mA(ebenfalls > Hausnummer) angesteuert wird. Ohne Messgerät ist der Unterschied in der > Helligkeit nicht feststellbar. Nun, die LED im Optokoppler ist auf den PT im Optokoppler abgestimmt und die Betriebswerte stehen im Datenblatt. Und wer ein lange funktionierendes Gerät bauen will hält sich an das Datenblatt.
Felix Sturm schrieb: > Karl heinz Buchegger schrieb: >> Wir wissen, dass dieser Widerstand einfach nur ein Vorwiderstand für >> eine LED in einem Optokoppler ist. >> Jemand mit viel Sachverstand weiß, dass es der LED piepschnurzegel ist, >> ob sie jetzt mit 11 oder mit 13mA (Hausnummer) oder mit 10mA(ebenfalls >> Hausnummer) angesteuert wird. Ohne Messgerät ist der Unterschied in der >> Helligkeit nicht feststellbar. > > Nun, die LED im Optokoppler ist auf den PT im Optokoppler abgestimmt und > die Betriebswerte stehen im Datenblatt. Und wer ein lange > funktionierendes Gerät bauen will hält sich an das Datenblatt. Das mag schon sein. Aber ausser dir weiß kein Mensch was das für ein Optokoppler ist. Und im Datenblatt ist tatsächlich eine Parallelschaltung auf 33Ohm angegeben? Oder hast du wieder mal (wie so viele vor dir) in die Spalte "Maximale Werte" gelinst und mit diesen Werten gerechnet? Und dann bleibt ja auch noch die Fragestellung: Kann der µC überhaupt den Strom liefern?
Felix Sturm schrieb: > Nun, die LED im Optokoppler ist auf den PT im Optokoppler abgestimmt Und trotzdem reicht ein Widerstand aus. zur Not aus der E96-reihe. > Und wer ein lange > funktionierendes Gerät bauen will hält sich an das Datenblatt. BTW: Mit einem Vorwiderstand von 33 Ohm bei 5V wäre mir der Strom durch die OK-LED schon beim bloßen Hinsehen bedeutend zu hoch... Man sollte nicht die Werte auf der ersten Seite (Absolute Maximum Ratings) fürs Design verwenden.
> Nun, die LED im Optokoppler ist auf den PT im Optokoppler abgestimmt
Kaum Felix,
denn dieser Optiokoppler enthält keinen PT
welches wohl deine Abkürzung für Phototransistor sein soll.
Aber das mit dem Sachverstand ist halt so ein Problem.
Statt 110mA von Karl Heinz könnten es auch 40mA sein,
wenn nämlich die Schaltung auf 3.3V läuft,
was man auf Grund des GENIALEN Schaltplanausschnitts
natürlich nicht wissen kann.
Auch 40mA sind aber natürlich zu viel für einen uC-
Ausgang, der irgendwo zwischen 20mA und 40mA in die
Begrenzung geht.
MaWin schrieb: > Statt 110mA von Karl Heinz könnten es auch 40mA sein, > wenn nämlich die Schaltung auf 3.3V läuft, > was man auf Grund des GENIALEN Schaltplanausschnitts > natürlich nicht wissen kann. Wäre möglich. Mit 5V hab ich nur deswegen gerechnet, weil im Opening-Posting steht > Wenn die Diode nicht da ist, würden 5V direkt an RB3 > anliegen. (Ich hab die LED mangels Datenblatt bzw. Bezeichnung des Kopplers mit 1.2V Flussspannung angenommen. Nur falls jemand fragt)
Karl heinz Buchegger schrieb: > Oder hast du wieder mal (wie so viele vor dir) in die Spalte "Maximale > Werte" gelinst und mit diesen Werten gerechnet? Du hast recht, es sind richtig R_ges=330 und R2=47.
Felix Sturm schrieb: >> Oder hast du wieder mal (wie so viele vor dir) in die Spalte "Maximale >> Werte" gelinst und mit diesen Werten gerechnet? > Du hast recht.. Wer hatte eigentlich mit dem erhobenen Zeigefinger das hier geschrieben: >>> Und wer ein lange funktionierendes Gerät bauen will >>> hält sich an das Datenblatt. Fazit: Es reicht nicht aus, das Datenblatt zu lesen. Man muß es auch verstehen... ;-)
Daß man einen Dimmer mit einem Schalter zum Dauerleuchten bringen kann, und wenn man keinen 230V~ Schalter nimmt auch auf Ansteuerseite, ist nicht abwegig. Wenn man einen MOC3021 mit 15mA hätte, dann würde bei 5V irgendwas um 220 Ohm als Vorwiderstand in der Schaltung stecken, und wenn man das Dimmerprogramm des uC nicht verändern will, welches vermutlich zwischen HI und LO umschaltet und nicht zwischen HI und High-Z, dann ist ein Umbau mit Diode schon sinnvoll VDD | Schalter | 22R | uC --|>|--+--220R--+--| OptoTRIAC | | +--2k2---+ und sogar eine Schottky-Diode mag sinnvoll sein weil man sich vielleicht erst gedacht hatte daß man den minimalen Spannungsverlst haben will um den Vorwiderstand nicht ändern zu müssen. Wenn man dann aber doch zumindest denselben Strom erreichen will und den Vorwiderstand auf 200 Ohm reduzieren will (was man durch Parellelschaltung von 2k2 erreichen kann falls man den Widerstand nicht auslöten will sondern nur einen dranlöten kann). Dann sind sogar weitere 22R in der Schalterleitung denkbar. Klar kommt es nicht so genau drauf an, aber wenn man "perfekt" sein will (weil man nicht weiss, was man damit alles verändert) kann man auf solche Gedanken kommen. Nur geht das mit den angegebenen Widerstandswerten 47, 100 und 10 so gar nicht auf. Und VDD | Schalter | uC --|>|--+--200R--| OptoTRIAC würde es auf alle Fälle tun. Daß jedoch die dauernde Versorgung der LED bei geschlossenem Schalter auch zu einer dauernden Belastung der Stromversorgung führt, während beim Dimmen per uC vielleicht nur kurze Impulse geliefert wurden, kann zu einer Überlastung des Netzteils führen, welches vielleicht nur ein Kondensatornetzteil ist (wobei man sich dann die Frage stellen müsste, wotz der Optokoppler dienen soll) oder ein 78L05 der schon am Limit läuft sein könnte.
Bitte melde dich an um einen Beitrag zu schreiben. Anmeldung ist kostenlos und dauert nur eine Minute.
Bestehender Account
Schon ein Account bei Google/GoogleMail? Keine Anmeldung erforderlich!
Mit Google-Account einloggen
Mit Google-Account einloggen
Noch kein Account? Hier anmelden.
