Hallo zusammen, Wie der Titel schon sagt, geht es mir um einen Präzisionsgleichrichter. Grundlegend geht es darum, ein Wechselsignal gleichzurichten. Genauer gesagt, Zweiweggleichrichtung. Ich habe mich auch schon durch die bestehenden Threads, welche in diese Richtung gehen durchgelesen und bin auf keinen grünen Zweig gekommen. Das Eingangssignal soll gleichgeritet und anschliessend mittels Tiefpass "geglättet" werden, damit ich die Amplitudenänderung an einem ADC-Eingang eines Atmega16 auswerten kann. Fakten: Eingangssignal: Sinus ohne Offset Amplitude: Schwankt zwischen 3-5Vpp (wird vorverstärkt, kann somit auch auf andere Levels verstärkt werden) Frequenz: 30kHz (ändert nicht) OP's: Müssen Rail-to-Rail sein Relevante Kurven in Grafik: Pink (Ausgang), Gelb (Eingang), Grün (ignorieren) Problem: Das Schema zeigt den Präzisionsgleichrichter, welchen ich nachgebaut habe (Quelle: http://sound.westhost.com/appnotes/an001.htm / Figure 8). Die zwei OP's sind vom Typ LM6132. Wie man in der ersten Grafik sieht, funktioniert der Gleichrichter bei 1kHz prima (gelbe Kurve). Bei 30kHz, welches meinem Eingangssignal entspricht ist das Problem. Die positive Halbwelle scheint mir annähernd gut zu sein. Die negative Halbwelle beginnt jedoch erst ab einem bestimmten Punkt und beinhaltet gewisse Oberwellen (Schwingungen). Erklärungsversuche: Ich würde mal behaupten, die SlewRate von 12V/us des OP's sollte ausreichen. Nicht zuletzt weil die Positive Halbwelle ohne grössere Verzerrung übertragen wird. Ist es möglich, dass mir die Diode einen Streich spielt? Ist die 1N4148 für 30kHz "zu langsam"? Weiteres: Die "Glättung" des zweiweggleichgeriteten Ausgangssignal erfolgt mittels Tiefpass, was ich hier noch nicht implementiert habe. Mir wure gesagt, dies müsse einer mit höherer Ordnung sein, ist das korrekt? Bereits getestete Varianten: - Zweiweggleichrichtung mittels 4 Dioden hat prima funktioniert. Allerdings besteht das Problem, dass das Ausgangssignal sich nicht auf Masse bezieht, was für den uP (ADC) ein Problem ist. - RMS-DC Konverter habe ich mir auch angeschaut. Da ich 4 Signale auswerten muss, müsste ich auch 4 solcher Konverter kaufen. Dies ist zu teuer für meine Anforderungen. - Abtastung des Signales kommt ebenfalls nicht in Frage. Weil ich 4 solcher Signale auf 4 ADC's auswerte, wäre mein Prozessor bei doppelter Abtastfrequenz (60kHz) am Anschlag :-). Ich würde mich auf den einen oder anderen Tip freuen. Gruss Jago
Der OpAmp ist nu positiv gespiesen. Dann ist der LM358 nicht wirklich optimal. Probier's mal mit ner bipolaren Speisung.
Der OpAmp kommt nicht schnell genug aus der Sättigung raus, zudem ist die Verstärkung kleiner als 1, dafür ist er nicht kompensiert. Nimm einen anderen OpAmp (höherer Ruhestrom) und leg einen winzigen Kondensator über R2, nur wenige pF. Desweiteren könnte noch ein Widerstand um 33k vom Ausgang von U1 nach Masse helfen (vor der Diode).
@Jan Göltenboth (jago) >OP's: Müssen Rail-to-Rail sein Warum? keine andere Versorgung? >habe (Quelle: http://sound.westhost.com/appnotes/an001.htm / Figure 8). Hmm, auch mal gelesen? "Where a simple, low output impedance precision rectifier is needed for low frequency signals (up to perhaps 10kHz as an upper limit), the simplified version above will do the job nicely." Das ist eine Trickschaltung, die so ihre Grenzen und Probleme hat. Die siehst du nun. >Ich würde mal behaupten, die SlewRate von 12V/us des OP's sollte >ausreichen. Ja. > Nicht zuletzt weil die Positive Halbwelle ohne grössere >Verzerrung übertragen wird. Das ist keine Kunst, da ist der OPV arbeitslos, siehe Text. "During this positive half-cycle of the input, the diode disconnects the op-amp output, which is at (or near) zero volts." > Ist es möglich, dass mir die Diode einen >Streich spielt? Ist die 1N4148 für 30kHz "zu langsam"? Kaum, die hat 4ns reverse recovery time. Ich tippe mal auf den OP, der nimmt es dir übel dass er während der positiven Halbwelle in die Ecke gefahren wird und quittiert das dann mit bösen Schwingungen (Overdrive recovery). >Tiefpass, was ich hier noch nicht implementiert habe. Mir wure gesagt, >dies müsse einer mit höherer Ordnung sein, ist das korrekt? Muss nicht, ist aber von Vorteil. >- Zweiweggleichrichtung mittels 4 Dioden hat prima funktioniert. Nicht wirklich neu ;-) >Ich würde mich auf den einen oder anderen Tip freuen. Bau das mit Schaltung #6 auf, die ist OK. Achtung, dort fehlt C1 aus Figure #5, je nach OPV kann der dann schwingen, wenn C1 fehlt. Das Problem der Versorgung löst man dadurch, dass man eine virtuelle Masse auf VCC/2 legt und das Eingangssignal AC-koppelt. Der Rest ist bissel Mathe im uC. MFG Falk
Ich habe nicht den LM358, sondern den LM6132 genommen (der ist auch noch schneller als der LM358). Das er nur mit positiver Spannung gespiesen ist, erklärt allerdings nicht, warum er bei f=1kHz das Signal sauber gleichrichtet und bei 30kHz verzerrt?
@ A...aha Soooo. (hacky) >Der OpAmp ist nu positiv gespiesen. Dann ist der LM358 nicht wirklich >optimal. Doch, das ist ja der Witz an der Schaltung.
Bei der Schaltung gibt es mit dem LM358 vor allem das Problem mit der Geschwindigkeit. Für 1 kHz noch OK, aber für 30 kHz sicher nicht mehr gut. Der LM6132 ist da auf den ersten Blick schon ein guter Ersatz. Man sollte sich da aber bei der Slwe rate nicht täuschen lassen - FET OPs brachen da realtiv viel Input differenz um die Slew Rate zu erreichen. Bei wenig Eingansgspannung ist die Slew-rate eher mies. Das ist aber ein gennerelles Problem mit dieser Schaltung: Die meisten OPs single Supply OPs sind FET Typen. So wie die Messkurven aussehen ist die Schaltung an der Genze zum schwingen. Eventuell die Widerstände noch etwas kleiner wählen oder teils noch einen kleinen Kondensator parallel vorsehen.
@ MaWin & Ulrich: Ich werde die bestehende Schaltung mit euren Tips (Kondensator hinzufügen, Widerstände verkleinern) erweitern. Mal schauen ob sie sich dadurch auf 30kHz optimieren lässt. @ falk: Das scheint ja doch nicht so ein grosses Ding zu sein mit der +- Versorgungsspannung. Ich were die Schaltung nach Figure 6 und +- Spannungsversorgung aufbauen. Manchmal sollte man genauer lesen :-). Dies war ja nun wirklich nciht zu übersehen mit den 10kHz schäm. Vielen Dank für eure Hilfe & die wertvollen Inputs ;-)! Sobald ich meine Schaltungen aufgebaut/erweitert habe, werde ich meine Resultate posten (Montag). Gruss jago
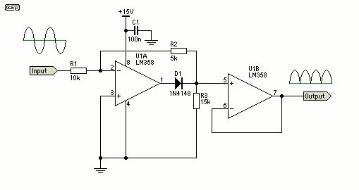
Von den verschiedenen Vorschlägen aus dem Link oben, ist vermutlich die Schaltung aus Bild 4 die beste Wahl. Am besten noch die Dioden gegen kleine Shottkydioden mit geringer Sperrspannugn austauschen und die Widerstände kleiner machen. Die Version aus den Bilder 5 und 6 hat das Problem, das die Rückkopplung für den 1.ten OP teilweise mit über den ten OP geht. Entsprechend gibt es Problem wenn der 2 te OP nicht deutlich schneller ist als der 1 te. Es gibt da dann noch eine weitere oben noch nicht nicht aufgeführte Möglichkeit: ein seperater Komperator stellt das Vorzeichen fest und stellt per Schalter (z.B. FET) die Verstärkung zwischen +1 und -1 um. Die origanl vorgeschalgene Schaltung hängt halt sehr stark vom OP ab. Der lM358 ist einfach relativ langsam. Die Zeit die der OP braucht aus der Übersteuerung zu kommen ist auch nicht bei allen im Datenbaltt angegeben. Da muß man sicher etwas suchen bis man einen guten findet. Beim LMC6264 is die Schaltung immhin schonmal im Datenbaltt vorgeschlagen, auch wenn der nicht viel schneller als der LM358 ist.
@ Ulrich (Gast) >Von den verschiedenen Vorschlägen aus dem Link oben, ist vermutlich die >Schaltung aus Bild 4 die beste Wahl. Klar, weil da das so sagst. > Am besten noch die Dioden gegen >kleine Shottkydioden mit geringer Sperrspannugn austauschen [ ] Du hast die Schaltungen verstanden. >Es gibt da dann noch eine weitere oben noch nicht nicht aufgeführte >Möglichkeit: ein seperater Komperator stellt das Vorzeichen fest und >stellt per Schalter (z.B. FET) die Verstärkung zwischen +1 und -1 um. Und weil die so toll ist, baut die auch keiner . . . Hmmm
Ich hab mich gerade mit einem ähnlichen Problem Beschäftigt, nur bei 40 kHz. Die Schaltung nach Bild 6 ist ähnlich einem üblichen Peakdetektor (nur den einen Widerstand gegen eien Kodensatror tauschen). Mit der Schaltung hatte ich so einige Problem mit der Stbilität, wenn es schnell werden soll. Das Problem dabei ist gerade das die Rückkopplung für den ersten OP zeitweise auch über deb anderen OP läuft. Wegen der Phasenverschiebung ist das Problematisch und führt leicht zu Schwinungen oder wenigstens zu Überschwingern so wie gang oben gezeigt. Ansonsten nehmen sich die Schaltungen nicht so viel. Inbeiden Fällen muß der 1.te OP 2 mal den Spannunsafall der Dioden so schnell wie möglich überbrücken. Die Schaltungen habe ich auch beide simuliert, die Ergebinsse sind wie zu erwarten relativ gleich, bis auf die etwas größere Neigung zu überschwingern bei der Schaltung nach Bild 6. Bei niedrigen Frequenzen (z.B. 50 Hz) und mit den Zusatzlichen Kondensator um den ersten Op zu verlangsamen hat die Schaltung nach Bild 6 den Vorteil, dass die Präzision der Widerstände nicht so wichtig ist, es sind ja auch nur 2 die wichtig sind. Der Hinweis auf Shottkey-dioden mit geringer Sperrspannung kommt daher, das man damit auch welche mit geringere Durchlassspannugn und relativ wenig Leckstrom hat.
Hallo zusammen Ich habe eure Posts verfolgt und Schaltung 4 und 6 nachgebaut. Für beide Schaltungen habe ich jeweils folgende OP's eingesetzt: LF353N, NE5532, TL072 Momentan habe ich noch keine Schottky-Dioden zur Verfügung, daher wurden noch 1N4148 Dioden in den Schaltungen eingesetzt. Pink = Speisung 2.5Vp / Sinus Gelb = Ausgangssignal Präzisionsgleichrichter Wie schon erwähnt wurde, hat sich gezeigt, dass Schaltung 6 nicht optimal ist. Schaltung 4 hingegen zeigt ein sehr gutes Verhalten (bei allen OP's). Es fällt jedoch auf, dass an gewissen Stellen die Spannung des gleichgerichteten Signals ins Minus geht. Diesen Effekt kann ich mir nicht erklären. Die Widerstände habe ich sowohl in Schaltung 4 wie auch 6 aus dem Schema übernommen. Es wurde vorgeschlagen, bei hohnen Frequenzen die Widerstände zu verkleinern. Ich habe dies bei Schaltung 6 gemacht (auf 4.7kOhm reduziert), dies hat jedoch eine drastische Verschlechterung zur Folge gehabt...Schwingungen etc... Ich werde nun mit Schaltung 4 fortfahren und danke euch allen für eure Hilfe! Gruss Jago
@Jan G. (jago) >Momentan habe ich noch keine Schottky-Dioden zur Verfügung, Die braucht keiner. >daher wurden noch 1N4148 Dioden in den Schaltungen eingesetzt. Reichen vollkommen aus. >Wie schon erwähnt wurde, hat sich gezeigt, dass Schaltung 6 nicht >optimal ist. Quark. LESEN! Dort fehlt der Kondensator C1 aus Schaltung 5. Mit dem läuft das sehr gut. Den braucht man zur Gegenkopplung des OPV bei hohen Frequenzen, aka Frequenzgangkompensation. MFG Falk
@ Falk Dann eben keine Schottky's :-). Werde den Kondensator morgen wohl einsetzen und dann sollte das auch passen. Danke!! Gruss jago
Der Vorteil von Schaltung 6 ist der hohe Eingangswiderstand. Dafür ist es aber nötig gegen die Schwingungsneigung den linken (1.) OP etwas auszubremsen. Dann sollten auch die Schwingungen verschwinden. Für 50 Hz ist das noch kein Problem, bei 30 kHz wird es aber langsam schon ein Problem. Die 1N4148 sind schon schnell genug. Nur die Durchlassspannugn ist höher, und der OP muß eine größere Lücke überbrücken. So ganz groß ist der Vorteil der Shottkydioden nicht. Die kleine Störung, wo die Spannung auch kurz negativ wird, wird damit etwas kürzer.
Bitte melde dich an um einen Beitrag zu schreiben. Anmeldung ist kostenlos und dauert nur eine Minute.
Bestehender Account
Schon ein Account bei Google/GoogleMail? Keine Anmeldung erforderlich!
Mit Google-Account einloggen
Mit Google-Account einloggen
Noch kein Account? Hier anmelden.










