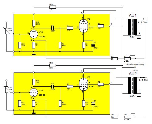
Hallo zusammen, ich stehe im Moment vor einem Problem bei dem ich mir keinen Rat mehr weiss... Folgende Thematik, das im Bild gezeigte geregelte Netzteil wird mit 370V AC befeuert. Liefern soll es ca. 100mA bei 220V DC (2 x EL84 und einmal ECC83). Im unbelasteten Zustand, habe ich max. 2mV Rauschen auf der Gleichspannungsseite. Ist also in Ordnung!!! So, jetzt belaste ich das Netzteil, nur mit der ECC83 einwandfrei, es bleibt beim Rauschen von 2mV. Stecke ich die erste EL84 in die Schaltung fällt die Spannung auf ca. 120V ab und die ganze Schaltung brummt. Gehe ich jetzt mit dem Scope an den Drain, Masse des Scope ist identisch mit der Gesamtmasse des Verstärkers ist das Brummen weg, die Spannung bleibt auf ca. 120V stehen. Stecke ich jetzt die zweite EL84 in die Schaltung, bricht mir die Spannung auf ca. 19V ein und ausser Brummen kommt da gar nichts mehr. Was auch verständlich ist bei 19V Anodenspannung. Schaue ich mir jetzt mit dem Scope das Spannungssignal in der Einstellung AC an, habe ich einen Sägezahn von ca. 4Vss auf der Leitung anliegen. Meine Frage jetzt, warum bricht die Spannung ein, wenn die ganze Schaltung ca. 100 mA abnimmt. Den Strom habe ich gemessen. An den Katodenwiderständen fällt ebenfalls die korrekte Spannung ab, was bedeutet, dass die EL84 mit ca. 48mA betrieben wird. Was ist da los? Ich bekomme es einfach nicht auf die Reihe. Kann jemand helfen? Beide Schaltungen habe ich angehangen. Alle Bauteile wurden von mir mehrfach durchgemessen und auf korrekte Werte gepürft. Das ganze wird auf einer geätzten Platine und schon mehrfach im Einsatz befindlichen Platine aufgebaut. Bisher habe ich eine RCR-Siebung verwendet. Jetzt wollte ich nur mal so ein geregeltes Netzteil testen und ausprobieren und bekomme echt die Kriese. Vielen Dank für jede Idee. Gruß Tubeman
Das ist keine Regelung. Du kannst in einer Emitterfolgerschaltung nicht einfach den Bipolar durch einen FET ersetzen. So sieht es zumindest für mich aus.
Der Trafo wird wegen dem Strom zusammenbrechen und die Spannung reduzieren.
Ich seh das wie Skua, T1 sollte kein FET sein, wie soll denn das so regeln?
Hallo, nein, tut er nicht, die Spannung vor dem IRF840 bleibt konstant. Der Ringkern den ich verwende kann mir auch 200mA liefern, von daher kein Problem. Gruß Tubeman
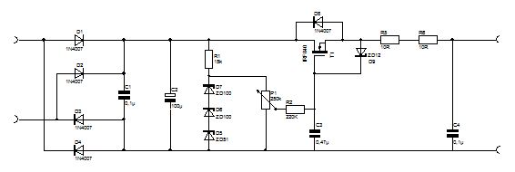
Hi, IMO ist die Schaltung schon in Ordnung wie beschrieben. Ob Emitter- oder Drainfolger ist doch egal, und "regeln" kann man das im Prinzip schon nennen, wenn man Sourcespannung als Regelgröße, Drainstrom als Stellgröße und Gate-Source-Spannung als Rückführgröße betrachtet. Der FET muss natürlich gut gekühlt werde; 17 Watt Verlustleistung sind kein Pappenstiel. Schwingen wird das auch nicht, mit den 470nF Gate gegen Masse. Den Typ des FETs kann ich auf dem Bild nicht erkennen. Hält der die Spannung und Verlustleistung aus? Ansonsten ist da ganz klar bereits was kaputt.
Hallo zusammen, im Anhang mal der Schaltplan der Schaltung so wie im Augenblick eingesetzt. Der FET ist auf einer 120 x 350 x 10 mm Aluminium Platte montiert. Da wird trotz der Verlustleistung nichts warm. Zenerdiode und FET sind von mir bereits gegen Fabrik neu getauscht worden. War auch mein erster Verdacht. Ich habe heute morgen mal eine Testschaltung aufgebaut. Ich habe eine 1K Lastwiderstand an die Regelung gehangen, die Schaltung wurde ohne Last auf eine Ausgangsspannung von 100V eingestellt. Rein rechnerisch sollten das 100mA ergeben. Vor dem FET sehe ich mit dem Scope einen Sägezahn von ca. 10mVss. Hinter dem FED also am Ausgang messe ich 4Vss. Das Signal sieht sehr merkwürdig aus. Bei einer Zeitbasis von 2ms hat man den Eindruck, als wenn ca. 20 Rechteckimpuls ganz kurz hintereinander kommen im Anschluss daran ist das Signal für die gleiche Zeitspanne sauber dann wiederholt sich das ganze. Leider kann ich kein Foto davon machen. Regle ich jetzt das ganze auf ca. 60V runter also etwas 60mA, ist das Signal sauber. Gruß Tubeman
> Vor dem FET sehe ich mit dem Scope einen Sägezahn von ca. 10mVss.
Bei 100µF und 0.1A über rd. 10ms wohl eher 10Vss ;-)
Ist denn die Spannung vor dem Fet wirklich hoch genug? 5 Volt musst Du
für die Schwellenspannung des FETs abziehen, also + 1/2*10Vss Ripple
brauchst Du unter Belastung am Eingang im Mittel mindestens 10 Volt mehr
als am Source.
Bzw. mit den 2x10 Ohm und 100mA mindestens 12 Volt mehr als am Ausgang.
Wenn dann nicht noch irgendwelche dicken Kondensatoren ausgangsseitig
beim ersten Einschalten den FET gewaltsam sterben lassen, dann ist die
Platine kaputt. ;-)
Hallo Tom, die Eingangsspannung beträgt 370VDC sollte also ausreichen. Am Ausgang befinden sich keine Kondensatoren. Die Schaltung wird genauso eingesetzt, wie im PDF abgebildet. Am Ausgang ist nur der 1K Widerstand angeschlossen. Und es sind tatsächlich 10Vss hab die falsche Spannungseinteilung am Scope im Kopf gehabt. Ich werde aber gleich nochmals alles durchmessen. Man sagt ja nicht umsonst, wer viel misst, misst Mist. Gruß Tubeman
Tubeman schrieb: > Vor dem FET sehe ich mit dem Scope einen Sägezahn von ca. 10mVss. Hinter > dem FED also am Ausgang messe ich 4Vss. Das Signal sieht sehr merkwürdig > aus. Bei einer Zeitbasis von 2ms hat man den Eindruck, als wenn ca. 20 > Rechteckimpuls ganz kurz hintereinander kommen im Anschluss daran ist > das Signal für die gleiche Zeitspanne sauber dann wiederholt sich das > ganze. Schau dir das Signal DC gekoppelt an, nicht AC gekoppelt und mach mal Bilder von den Signalen vor und nach dem FET.
FETs können leicht schwingen. Schalte mal nen 100R in Reihe mit dem Gate, möglichst nahe am FET. Peter
Hallo Peter, danke für den Tip, genau, dass war das Problem, jetzt funktionierts sauber. Jetzt noch einen kleinen C in die Anodenspannung damit die letzte Restwelligkeit verschwindet dann sollte es klappen. Im Anhang mal ein Bild vom Gehäuse. Wiegt knapp 7,5 Kg. Gruß Tubeman
Ah! In der originalen Schaltung waren noch zwei 10 Ohm-Widerstände in Reihe zum Ausgang eingezeichnet. Hast Du die von Anfang an nicht drin gehabt? IMO gehören die da hin. Wenn die nicht drin sind, sind 100 Ohm in Reihe zum Gate wohl eher das Mindeste. Wenn man mal so 10 nF größenordnungsmäßig für die gesamte, effektive Gatekapazität ansetzt, dann ist das eine Zeitkonstante von 1 µs. Das kann dann immer noch bei hunderten kHz schwingen. Ansonsten ist das ne reine Layoutfrage.
Bitte melde dich an um einen Beitrag zu schreiben. Anmeldung ist kostenlos und dauert nur eine Minute.
Bestehender Account
Schon ein Account bei Google/GoogleMail? Keine Anmeldung erforderlich!
Mit Google-Account einloggen
Mit Google-Account einloggen
Noch kein Account? Hier anmelden.


